🔧На сайте запланированы технические работы
25.12.2025 в промежутке с 18:00 до 21:00 по Московскому времени (GMT+3) на сайте будут проводиться плановые технические работы. Возможны перебои с доступом к сайту. Приносим извинения за временные неудобства. Благодарим за понимание!
🔧Site maintenance is scheduled.
Scheduled maintenance will be performed on the site from 6:00 PM to 9:00 PM Moscow time (GMT+3) on December 25, 2025. Site access may be interrupted. We apologize for the inconvenience. Thank you for your understanding!

 

Fracture initiation sequence of double-layer beam layers under three-point loading

Cover Page

Cite item

Full Text

Abstract

The article deals with brittle failure of a two-layer beam under three-point loading conditions depending on the parameters under consideration — different proportions of thicknesses, Young’s moduli and strengths of both layers. Based on the equations of force and moment equilibrium, the dependences of the position of the beam neutral axis and its curvature are derived and the regions of parameters are determined, at which the failure begins earlier in the layer to which the load is applied than in the outer opposite layer to the load. 

Full Text

1. Предварительные сведения

Среди множества различных технологий проектирования, расчета и создания слоистых композитов [1; 2] активно развивается методика, основанная на технологии самораспространяющегося высокотемпературного синтеза (СВС). Возможность создавать высокопрочные, устойчивые ко внешним воздействиям слоистые материалы разичных пропорций, упругих, прочностных, геометрических, структурных характеристик [3 MathType@MTEF@5@5@+= feaahqart1ev3aqatCvAUfeBSjuyZL2yd9gzLbvyNv2CaerbuLwBLn hiov2DGi1BTfMBaeXatLxBI9gBaerbd9wDYLwzYbItLDharqqtubsr 4rNCHbGeaGqiVu0Je9sqqrpepC0xbbL8F4rqqrFfpeea0xe9Lq=Jc9 vqaqpepm0xbba9pwe9Q8fs0=yqaqpepae9pg0FirpepeKkFr0xfr=x fr=xb9adbaqaaeGaciGaaiaabeqaamaabaabaaGcqqaaaaaaaaGqSf 2yRbWdbeaaruWqHXwAIjxAaGqbaKqzGfaeaaaaaaaaa8GacaWFtaca aa@3C72@ 7] нуждается в предварительном определении наиболее оптимальных их соотношений для решения возможных задач промышленности, а также для корректной трактовки результатов экспериментальных исследований создаваемых материлов.

2. Постановка задачи

Рассмотрим балку прямоугольного поперечного сечения S MathType@MTEF@5@5@+= feaahqart1ev3aaatCvAUfeBSjuyZL2yd9gzLbvyNv2CaerbuLwBLn hiov2DGi1BTfMBaeXatLxBI9gBaerbd9wDYLwzYbItLDharqqtubsr 4rNCHbGeaGqiVu0Je9sqqrpepC0xbbL8F4rqqrFfpeea0xe9Lq=Jc9 vqaqpepm0xbba9pwe9Q8fs0=yqaqpepae9pg0FirpepeKkFr0xfr=x fr=xb9adbaqaaeGaciGaaiaabeqaamaabaabaaGcqqaaaaaaaaGqSf 2yRbWdbeaapaGaam4uaaaa@38DB@ из двух слоев различной толщины из упругих однородных материалов в условиях трехточечного нагружения. Нижний слой, противоположный стороне приложения нагрузки P, MathType@MTEF@5@5@+= feaahqart1ev3aaatCvAUfeBSjuyZL2yd9gzLbvyNv2CaerbuLwBLn hiov2DGi1BTfMBaeXatLxBI9gBaerbd9wDYLwzYbItLDharqqtubsr 4rNCHbGeaGqiVu0Je9sqqrpepC0xbbL8F4rqqrFfpeea0xe9Lq=Jc9 vqaqpepm0xbba9pwe9Q8fs0=yqaqpepae9pg0FirpepeKkFr0xfr=x fr=xb9adbaqaaeGaciGaaiaabeqaamaabaabaaGcqqaaaaaaaaGqSf 2yRbWdbeaapaGaamiuaiaaiYcaaaa@398E@ обозначим индексом 1 MathType@MTEF@5@5@+= feaahqart1ev3aaatCvAUfeBSjuyZL2yd9gzLbvyNv2CaerbuLwBLn hiov2DGi1BTfMBaeXatLxBI9gBaerbd9wDYLwzYbItLDharqqtubsr 4rNCHbGeaGqiVu0Je9sqqrpepC0xbbL8F4rqqrFfpeea0xe9Lq=Jc9 vqaqpepm0xbba9pwe9Q8fs0=yqaqpepae9pg0FirpepeKkFr0xfr=x fr=xb9adbaqaaeGaciGaaiaabeqaamaabaabaaGcqqaaaaaaaaGqSf 2yRbWdbeaapaGaaGymaaaa@38BE@ , а верхний слой MathType@MTEF@5@5@+= feaahqart1ev3aqatCvAUfeBSjuyZL2yd9gzLbvyNv2CaerbuLwBLn hiov2DGi1BTfMBaeXatLxBI9gBaerbd9wDYLwzYbItLDharqqtubsr 4rNCHbGeaGqiVu0Je9sqqrpepC0xbbL8F4rqqrFfpeea0xe9Lq=Jc9 vqaqpepm0xbba9pwe9Q8fs0=yqaqpepae9pg0FirpepeKkFr0xfr=x fr=xb9adbaqaaeGaciGaaiaabeqaamaabaabaaGcqqaaaaaaaaGqSf 2yRbWdbeaaruWqHXwAIjxAaGqbaKqzGfaeaaaaaaaaa8GacaWFuaca aa@3C73@ индексом 2 MathType@MTEF@5@5@+= feaahqart1ev3aaatCvAUfeBSjuyZL2yd9gzLbvyNv2CaerbuLwBLn hiov2DGi1BTfMBaeXatLxBI9gBaerbd9wDYLwzYbItLDharqqtubsr 4rNCHbGeaGqiVu0Je9sqqrpepC0xbbL8F4rqqrFfpeea0xe9Lq=Jc9 vqaqpepm0xbba9pwe9Q8fs0=yqaqpepae9pg0FirpepeKkFr0xfr=x fr=xb9adbaqaaeGaciGaaiaabeqaamaabaabaaGcqqaaaaaaaaGqSf 2yRbWdbeaapaGaaGOmaaaa@38BF@ . Толщина слоев и их пропорции могут быть различными, но сумма толщин равна фиксированной величине толщины балки b MathType@MTEF@5@5@+= feaahqart1ev3aaatCvAUfeBSjuyZL2yd9gzLbvyNv2CaerbuLwBLn hiov2DGi1BTfMBaeXatLxBI9gBaerbd9wDYLwzYbItLDharqqtubsr 4rNCHbGeaGqiVu0Je9sqqrpepC0xbbL8F4rqqrFfpeea0xe9Lq=Jc9 vqaqpepm0xbba9pwe9Q8fs0=yqaqpepae9pg0FirpepeKkFr0xfr=x fr=xb9adbaqaaeGaciGaaiaabeqaamaabaabaaGcqqaaaaaaaaGqSf 2yRbWdbeaapaGaamOyaaaa@38EA@ .

Направим ось x MathType@MTEF@5@5@+= feaahqart1ev3aaatCvAUfeBSjuyZL2yd9gzLbvyNv2CaerbuLwBLn hiov2DGi1BTfMBaeXatLxBI9gBaerbd9wDYLwzYbItLDharqqtubsr 4rNCHbGeaGqiVu0Je9sqqrpepC0xbbL8F4rqqrFfpeea0xe9Lq=Jc9 vqaqpepm0xbba9pwe9Q8fs0=yqaqpepae9pg0FirpepeKkFr0xfr=x fr=xb9adbaqaaeGaciGaaiaabeqaamaabaabaaGcqqaaaaaaaaGqSf 2yRbWdbeaapaGaamiEaaaa@3900@ горизонтально вдоль оси балки, а y MathType@MTEF@5@5@+= feaahqart1ev3aaatCvAUfeBSjuyZL2yd9gzLbvyNv2CaerbuLwBLn hiov2DGi1BTfMBaeXatLxBI9gBaerbd9wDYLwzYbItLDharqqtubsr 4rNCHbGeaGqiVu0Je9sqqrpepC0xbbL8F4rqqrFfpeea0xe9Lq=Jc9 vqaqpepm0xbba9pwe9Q8fs0=yqaqpepae9pg0FirpepeKkFr0xfr=x fr=xb9adbaqaaeGaciGaaiaabeqaamaabaabaaGcqqaaaaaaaaGqSf 2yRbWdbeaapaGaamyEaaaa@3901@ MathType@MTEF@5@5@+= feaahqart1ev3aqatCvAUfeBSjuyZL2yd9gzLbvyNv2CaerbuLwBLn hiov2DGi1BTfMBaeXatLxBI9gBaerbd9wDYLwzYbItLDharqqtubsr 4rNCHbGeaGqiVu0Je9sqqrpepC0xbbL8F4rqqrFfpeea0xe9Lq=Jc9 vqaqpepm0xbba9pwe9Q8fs0=yqaqpepae9pg0FirpepeKkFr0xfr=x fr=xb9adbaqaaeGaciGaaiaabeqaamaabaabaaGcqqaaaaaaaaGqSf 2yRbWdbeaaruWqHXwAIjxAaGqbaKqzGfaeaaaaaaaaa8GacaWFtaca aa@3C72@ ортогонально оси x MathType@MTEF@5@5@+= feaahqart1ev3aaatCvAUfeBSjuyZL2yd9gzLbvyNv2CaerbuLwBLn hiov2DGi1BTfMBaeXatLxBI9gBaerbd9wDYLwzYbItLDharqqtubsr 4rNCHbGeaGqiVu0Je9sqqrpepC0xbbL8F4rqqrFfpeea0xe9Lq=Jc9 vqaqpepm0xbba9pwe9Q8fs0=yqaqpepae9pg0FirpepeKkFr0xfr=x fr=xb9adbaqaaeGaciGaaiaabeqaamaabaabaaGcqqaaaaaaaaGqSf 2yRbWdbeaapaGaamiEaaaa@3900@ вверх по толщине. Ось z MathType@MTEF@5@5@+= feaahqart1ev3aaatCvAUfeBSjuyZL2yd9gzLbvyNv2CaerbuLwBLn hiov2DGi1BTfMBaeXatLxBI9gBaerbd9wDYLwzYbItLDharqqtubsr 4rNCHbGeaGqiVu0Je9sqqrpepC0xbbL8F4rqqrFfpeea0xe9Lq=Jc9 vqaqpepm0xbba9pwe9Q8fs0=yqaqpepae9pg0FirpepeKkFr0xfr=x fr=xb9adbaqaaeGaciGaaiaabeqaamaabaabaaGcqqaaaaaaaaGqSf 2yRbWdbeaapaGaamOEaaaa@3902@ направлена ортогонально плоскости xy MathType@MTEF@5@5@+= feaahqart1ev3aaatCvAUfeBSjuyZL2yd9gzLbvyNv2CaerbuLwBLn hiov2DGi1BTfMBaeXatLxBI9gBaerbd9wDYLwzYbItLDharqqtubsr 4rNCHbGeaGqiVu0Je9sqqrpepC0xbbL8F4rqqrFfpeea0xe9Lq=Jc9 vqaqpepm0xbba9pwe9Q8fs0=yqaqpepae9pg0FirpepeKkFr0xfr=x fr=xb9adbaqaaeGaciGaaiaabeqaamaabaabaaGcqqaaaaaaaaGqSf 2yRbWdbeaapaGaamiEaiaadMhaaaa@39FE@ по ширине a MathType@MTEF@5@5@+= feaahqart1ev3aaatCvAUfeBSjuyZL2yd9gzLbvyNv2CaerbuLwBLn hiov2DGi1BTfMBaeXatLxBI9gBaerbd9wDYLwzYbItLDharqqtubsr 4rNCHbGeaGqiVu0Je9sqqrpepC0xbbL8F4rqqrFfpeea0xe9Lq=Jc9 vqaqpepm0xbba9pwe9Q8fs0=yqaqpepae9pg0FirpepeKkFr0xfr=x fr=xb9adbaqaaeGaciGaaiaabeqaamaabaabaaGcqqaaaaaaaaGqSf 2yRbWdbeaapaGaamyyaaaa@38E9@ балки (рис. 1), L MathType@MTEF@5@5@+= feaahqart1ev3aaatCvAUfeBSjuyZL2yd9gzLbvyNv2CaerbuLwBLn hiov2DGi1BTfMBaeXatLxBI9gBaerbd9wDYLwzYbItLDharqqtubsr 4rNCHbGeaGqiVu0Je9sqqrpepC0xbbL8F4rqqrFfpeea0xe9Lq=Jc9 vqaqpepm0xbba9pwe9Q8fs0=yqaqpepae9pg0FirpepeKkFr0xfr=x fr=xb9adbaqaaeGaciGaaiaabeqaamaabaabaaGcqqaaaaaaaaGqSf 2yRbWdbeaapaGaamitaaaa@38D4@ MathType@MTEF@5@5@+= feaahqart1ev3aqatCvAUfeBSjuyZL2yd9gzLbvyNv2CaerbuLwBLn hiov2DGi1BTfMBaeXatLxBI9gBaerbd9wDYLwzYbItLDharqqtubsr 4rNCHbGeaGqiVu0Je9sqqrpepC0xbbL8F4rqqrFfpeea0xe9Lq=Jc9 vqaqpepm0xbba9pwe9Q8fs0=yqaqpepae9pg0FirpepeKkFr0xfr=x fr=xb9adbaqaaeGaciGaaiaabeqaamaabaabaaGcqqaaaaaaaaGqSf 2yRbWdbeaaruWqHXwAIjxAaGqbaKqzGfaeaaaaaaaaa8GacaWFuaca aa@3C73@ расстояние между опорами при трехточечном нагружении, h MathType@MTEF@5@5@+= feaahqart1ev3aaatCvAUfeBSjuyZL2yd9gzLbvyNv2CaerbuLwBLn hiov2DGi1BTfMBaeXatLxBI9gBaerbd9wDYLwzYbItLDharqqtubsr 4rNCHbGeaGqiVu0Je9sqqrpepC0xbbL8F4rqqrFfpeea0xe9Lq=Jc9 vqaqpepm0xbba9pwe9Q8fs0=yqaqpepae9pg0FirpepeKkFr0xfr=x fr=xb9adbaqaaeGaciGaaiaabeqaamaabaabaaGcqqaaaaaaaaGqSf 2yRbWdbeaapaGaamiAaaaa@38F0@ MathType@MTEF@5@5@+= feaahqart1ev3aqatCvAUfeBSjuyZL2yd9gzLbvyNv2CaerbuLwBLn hiov2DGi1BTfMBaeXatLxBI9gBaerbd9wDYLwzYbItLDharqqtubsr 4rNCHbGeaGqiVu0Je9sqqrpepC0xbbL8F4rqqrFfpeea0xe9Lq=Jc9 vqaqpepm0xbba9pwe9Q8fs0=yqaqpepae9pg0FirpepeKkFr0xfr=x fr=xb9adbaqaaeGaciGaaiaabeqaamaabaabaaGcqqaaaaaaaaGqSf 2yRbWdbeaaruWqHXwAIjxAaGqbaKqzGfaeaaaaaaaaa8GacaWFuaca aa@3C73@ толщина нижнего слоя, bh MathType@MTEF@5@5@+= feaahqart1ev3aaatCvAUfeBSjuyZL2yd9gzLbvyNv2CaerbuLwBLn hiov2DGi1BTfMBaeXatLxBI9gBaerbd9wDYLwzYbItLDharqqtubsr 4rNCHbGeaGqiVu0Je9sqqrpepC0xbbL8F4rqqrFfpeea0xe9Lq=Jc9 vqaqpepm0xbba9pwe9Q8fs0=yqaqpepae9pg0FirpepeKkFr0xfr=x fr=xb9adbaqaaeGaciGaaiaabeqaamaabaabaaGcqqaaaaaaaaGqSf 2yRbWdbeaapaGaamOyaiabgkHiTiaadIgaaaa@3AC4@ MathType@MTEF@5@5@+= feaahqart1ev3aqatCvAUfeBSjuyZL2yd9gzLbvyNv2CaerbuLwBLn hiov2DGi1BTfMBaeXatLxBI9gBaerbd9wDYLwzYbItLDharqqtubsr 4rNCHbGeaGqiVu0Je9sqqrpepC0xbbL8F4rqqrFfpeea0xe9Lq=Jc9 vqaqpepm0xbba9pwe9Q8fs0=yqaqpepae9pg0FirpepeKkFr0xfr=x fr=xb9adbaqaaeGaciGaaiaabeqaamaabaabaaGcqqaaaaaaaaGqSf 2yRbWdbeaaruWqHXwAIjxAaGqbaKqzGfaeaaaaaaaaa8GacaWFuaca aa@3C73@ толщина верхнего слоя. Технология изготовления слоистых композитов методом СВС приводит к тому, что зона разделения слоев представляет собой диффузионную прослойку толщины Δ MathType@MTEF@5@5@+= feaahqart1ev3aaatCvAUfeBSjuyZL2yd9gzLbvyNv2CaerbuLwBLn hiov2DGi1BTfMBaeXatLxBI9gBaerbd9wDYLwzYbItLDharqqtubsr 4rNCHbGeaGqiVu0Je9sqqrpepC0xbbL8F4rqqrFfpeea0xe9Lq=Jc9 vqaqpepm0xbba9pwe9Q8fs0=yqaqpepae9pg0FirpepeKkFr0xfr=x fr=xb9adbaqaaeGaciGaaiaabeqaamaabaabaaGcqqaaaaaaaaGqSf 2yRbWdbeaapaGaeuiLdqeaaa@3969@ .

 

Рис.1. Схема двухслойной балки с диффузионной прослойкой

Fig. 1. Scheme of a two-layer beam with a diffusion layer

 

Для выбраной системы координат рассмотрим нормальные компоненты σ(x,y) MathType@MTEF@5@5@+= feaahqart1ev3aaatCvAUfeBSjuyZL2yd9gzLbvyNv2CaerbuLwBLn hiov2DGi1BTfMBaeXatLxBI9gBaerbd9wDYLwzYbItLDharqqtubsr 4rNCHbGeaGqiVu0Je9sqqrpepC0xbbL8F4rqqrFfpeea0xe9Lq=Jc9 vqaqpepm0xbba9pwe9Q8fs0=yqaqpepae9pg0FirpepeKkFr0xfr=x fr=xb9adbaqaaeGaciGaaiaabeqaamaabaabaaGcqqaaaaaaaaGqSf 2yRbWdbeaapaGaeq4WdmNaaGikaiaadIhacaaISaGaamyEaiaaiMca aaa@3DDC@ упругих напряжений по сечению в точке x MathType@MTEF@5@5@+= feaahqart1ev3aaatCvAUfeBSjuyZL2yd9gzLbvyNv2CaerbuLwBLn hiov2DGi1BTfMBaeXatLxBI9gBaerbd9wDYLwzYbItLDharqqtubsr 4rNCHbGeaGqiVu0Je9sqqrpepC0xbbL8F4rqqrFfpeea0xe9Lq=Jc9 vqaqpepm0xbba9pwe9Q8fs0=yqaqpepae9pg0FirpepeKkFr0xfr=x fr=xb9adbaqaaeGaciGaaiaabeqaamaabaabaaGcqqaaaaaaaaGqSf 2yRbWdbeaapaGaamiEaaaa@3900@ , ортогональному нейтральной оси, координата которой y 0 (x) MathType@MTEF@5@5@+= feaahqart1ev3aaatCvAUfeBSjuyZL2yd9gzLbvyNv2CaerbuLwBLn hiov2DGi1BTfMBaeXatLxBI9gBaerbd9wDYLwzYbItLDharqqtubsr 4rNCHbGeaGqiVu0Je9sqqrpepC0xbbL8F4rqqrFfpeea0xe9Lq=Jc9 vqaqpepm0xbba9pwe9Q8fs0=yqaqpepae9pg0FirpepeKkFr0xfr=x fr=xb9adbaqaaeGaciGaaiaabeqaamaabaabaaGcqqaaaaaaaaGqSf 2yRbWdbeaapaGaamyEamaaBaaaleaacaaIWaaabeaakiaaiIcacaWG 4bGaaGykaaaa@3C53@ . E(y) MathType@MTEF@5@5@+= feaahqart1ev3aaatCvAUfeBSjuyZL2yd9gzLbvyNv2CaerbuLwBLn hiov2DGi1BTfMBaeXatLxBI9gBaerbd9wDYLwzYbItLDharqqtubsr 4rNCHbGeaGqiVu0Je9sqqrpepC0xbbL8F4rqqrFfpeea0xe9Lq=Jc9 vqaqpepm0xbba9pwe9Q8fs0=yqaqpepae9pg0FirpepeKkFr0xfr=x fr=xb9adbaqaaeGaciGaaiaabeqaamaabaabaaGcqqaaaaaaaaGqSf 2yRbWdbeaapaGaamyraiaaiIcacaWG5bGaaGykaaaa@3B30@ MathType@MTEF@5@5@+= feaahqart1ev3aqatCvAUfeBSjuyZL2yd9gzLbvyNv2CaerbuLwBLn hiov2DGi1BTfMBaeXatLxBI9gBaerbd9wDYLwzYbItLDharqqtubsr 4rNCHbGeaGqiVu0Je9sqqrpepC0xbbL8F4rqqrFfpeea0xe9Lq=Jc9 vqaqpepm0xbba9pwe9Q8fs0=yqaqpepae9pg0FirpepeKkFr0xfr=x fr=xb9adbaqaaeGaciGaaiaabeqaamaabaabaaGcqqaaaaaaaaGqSf 2yRbWdbeaaruWqHXwAIjxAaGqbaKqzGfaeaaaaaaaaa8GacaWFuaca aa@3C73@ модуль Юнга, ϰ(x) MathType@MTEF@5@5@+= feaahqart1ev3aaatCvAUfeBSjuyZL2yd9gzLbvyNv2CaerbuLwBLn hiov2DGi1BTfMBaeXatLxBI9gBaerbd9wDYLwzYbItLDharqqtubsr 4rNCHbGeaGqiVu0Je9sqqrpepC0xbbL8F4rqqrFfpeea0xe9Lq=Jc9 vqaqpepm0xbba9pwe9Q8fs0=yqaqpepae9pg0FirpepeKkFr0xfr=x fr=xb9adbaqaaeGaciGaaiaabeqaamaabaabaaGcqqaaaaaaaaGqSf 2yRbWdbeaatuuDJXwAK1uy0HwmaeHbfv3ySLgzG0uy0Hgip5wzaGqb a8aacqWFWpq+caaIOaGaamiEaiaaiMcaaaa@4660@ MathType@MTEF@5@5@+= feaahqart1ev3aqatCvAUfeBSjuyZL2yd9gzLbvyNv2CaerbuLwBLn hiov2DGi1BTfMBaeXatLxBI9gBaerbd9wDYLwzYbItLDharqqtubsr 4rNCHbGeaGqiVu0Je9sqqrpepC0xbbL8F4rqqrFfpeea0xe9Lq=Jc9 vqaqpepm0xbba9pwe9Q8fs0=yqaqpepae9pg0FirpepeKkFr0xfr=x fr=xb9adbaqaaeGaciGaaiaabeqaamaabaabaaGcqqaaaaaaaaGqSf 2yRbWdbeaaruWqHXwAIjxAaGqbaKqzGfaeaaaaaaaaa8GacaWFuaca aa@3C73@ кривизна нейтральной оси. Изменением напряжений по координате z MathType@MTEF@5@5@+= feaahqart1ev3aaatCvAUfeBSjuyZL2yd9gzLbvyNv2CaerbuLwBLn hiov2DGi1BTfMBaeXatLxBI9gBaerbd9wDYLwzYbItLDharqqtubsr 4rNCHbGeaGqiVu0Je9sqqrpepC0xbbL8F4rqqrFfpeea0xe9Lq=Jc9 vqaqpepm0xbba9pwe9Q8fs0=yqaqpepae9pg0FirpepeKkFr0xfr=x fr=xb9adbaqaaeGaciGaaiaabeqaamaabaabaaGcqqaaaaaaaaGqSf 2yRbWdbeaapaGaamOEaaaa@3902@ пренебрегаем. Также полагаем, что отношение расстояния между опорами к толщине балки достаточно велико, чтобы не учитывать влияние касательных компонент напряжений.

Введем три параметра двухслойности MathType@MTEF@5@5@+= feaahqart1ev3aqatCvAUfeBSjuyZL2yd9gzLbvyNv2CaerbuLwBLn hiov2DGi1BTfMBaeXatLxBI9gBaerbd9wDYLwzYbItLDharqqtubsr 4rNCHbGeaGqiVu0Je9sqqrpepC0xbbL8F4rqqrFfpeea0xe9Lq=Jc9 vqaqpepm0xbba9pwe9Q8fs0=yqaqpepae9pg0FirpepeKkFr0xfr=x fr=xb9adbaqaaeGaciGaaiaabeqaamaabaabaaGcqqaaaaaaaaGqSf 2yRbWdbeaaruWqHXwAIjxAaGqbaKqzGfaeaaaaaaaaa8GacaWFtaca aa@3C72@ отношение модуля Юнга нижнего слоя к верхнему γ= E 1 / E 2 MathType@MTEF@5@5@+= feaahqart1ev3aaatCvAUfeBSjuyZL2yd9gzLbvyNv2CaerbuLwBLn hiov2DGi1BTfMBaeXatLxBI9gBaerbd9wDYLwzYbItLDharqqtubsr 4rNCHbGeaGqiVu0Je9sqqrpepC0xbbL8F4rqqrFfpeea0xe9Lq=Jc9 vqaqpepm0xbba9pwe9Q8fs0=yqaqpepae9pg0FirpepeKkFr0xfr=x fr=xb9adbaqaaeGaciGaaiaabeqaamaabaabaaGcqqaaaaaaaaGqSf 2yRbWdbeaapaGaeq4SdCMaaGypaiaadweadaWgaaWcbaGaaGymaaqa baGccaaIVaGaamyramaaBaaaleaacaaIYaaabeaaaaa@3E97@ , отношение толщины нижнего слоя ко всей толщине балки η=h/b MathType@MTEF@5@5@+= feaahqart1ev3aaatCvAUfeBSjuyZL2yd9gzLbvyNv2CaerbuLwBLn hiov2DGi1BTfMBaeXatLxBI9gBaerbd9wDYLwzYbItLDharqqtubsr 4rNCHbGeaGqiVu0Je9sqqrpepC0xbbL8F4rqqrFfpeea0xe9Lq=Jc9 vqaqpepm0xbba9pwe9Q8fs0=yqaqpepae9pg0FirpepeKkFr0xfr=x fr=xb9adbaqaaeGaciGaaiaabeqaamaabaabaaGcqqaaaaaaaaGqSf 2yRbWdbeaapaGaeq4TdGMaaGypaiaadIgacaaIVaGaamOyaaaa@3D03@ и отношение пределов прочности на растяжение нижнего слоя к верхнему λ= σ 1 * / σ 2 * MathType@MTEF@5@5@+= feaahqart1ev3aaatCvAUfeBSjuyZL2yd9gzLbvyNv2CaerbuLwBLn hiov2DGi1BTfMBaeXatLxBI9gBaerbd9wDYLwzYbItLDharqqtubsr 4rNCHbGeaGqiVu0Je9sqqrpepC0xbbL8F4rqqrFfpeea0xe9Lq=Jc9 vqaqpepm0xbba9pwe9Q8fs0=yqaqpepae9pg0FirpepeKkFr0xfr=x fr=xb9adbaqaaeGaciGaaiaabeqaamaabaabaaGcqqaaaaaaaaGqSf 2yRbWdbeaapaGaeq4UdWMaaGypaiabeo8aZnaaDaaaleaacaaIXaaa baGaaGOkaaaakiaai+cacqaHdpWCdaqhaaWcbaGaaGOmaaqaaiaaiQ caaaaaaa@4200@ .

Требуется определить область параметров двухслойности γ,η,λ MathType@MTEF@5@5@+= feaahqart1ev3aaatCvAUfeBSjuyZL2yd9gzLbvyNv2CaerbuLwBLn hiov2DGi1BTfMBaeXatLxBI9gBaerbd9wDYLwzYbItLDharqqtubsr 4rNCHbGeaGqiVu0Je9sqqrpepC0xbbL8F4rqqrFfpeea0xe9Lq=Jc9 vqaqpepm0xbba9pwe9Q8fs0=yqaqpepae9pg0FirpepeKkFr0xfr=x fr=xb9adbaqaaeGaciGaaiaabeqaamaabaabaaGcqqaaaaaaaaGqSf 2yRbWdbeaapaGaeq4SdCMaaGilaiabeE7aOjaaiYcacqaH7oaBaaa@3E76@ , в которой хрупкое разрушение будет начинаться в верхнем слое раньше, чем в нижнем.

3. Решение задачи

В силу особой жесткости получаемых СВС материалов уместно будет решать задачу в рамках гипотезы плоских сечений. Также положим, что в диффузионной прослойке упругие свойства изменяются линейно от материала 1 до материала 2, тогда

σ(x,y)=ϰ(x)E(y)( y 0 y),E(y)= E 2 ,y h+1/2Δ,b , 1/2 E 1 + E 2 + E 2 E 1 (yh) Δ ,y h1/2Δ,h+1/2Δ , E 1 ,y 0,h1/2Δ . MathType@MTEF@5@5@+= feaahqart1ev3aaatCvAUfeBSjuyZL2yd9gzLbvyNv2CaerbuLwBLn hiov2DGi1BTfMBaeXatLxBI9gBaerbd9wDYLwzYbItLDharqqtubsr 4rNCHbGeaGqiVu0Je9sqqrpepC0xbbL8F4rqqrFfpeea0xe9Lq=Jc9 vqaqpepm0xbba9pwe9Q8fs0=yqaqpepae9pg0FirpepeKkFr0xfr=x fr=xb9adbaqaaeGaciGaaiaabeqaamaabaabaaGcqqaaaaaaaaGqSf 2yRbWdbeaapaGaeq4WdmNaaGikaiaadIhacaaISaGaamyEaiaaiMca caaI9aWefv3ySLgznfgDOfdaryqr1ngBPrginfgDObYtUvgaiuaacq WFWpq+caaIOaGaamiEaiaaiMcacaWGfbGaaGikaiaadMhacaaIPaGa aGikaiaadMhadaWgaaWcbaGaaGimaaqabaGccqGHsislcaWG5bGaaG ykaiaaiYcacaaMe8UaamyraiaaiIcacaWG5bGaaGykaiaai2dadaGa baqaauaabaqadeaaaeaacaWGfbWaaSbaaSqaaiaaikdaaeqaaOGaaG ilaiaaysW7caWG5bGaeyicI48aaKamaeaacaWGObGaey4kaSIaaGym aiaai+cacaaIYaGaeuiLdqKaaGilaiaadkgaaiaawIcacaGLDbaaca aISaaabaGaaGymaiaai+cacaaIYaWaaeWaaeaacaWGfbWaaSbaaSqa aiaaigdaaeqaaOGaey4kaSIaamyramaaBaaaleaacaaIYaaabeaaaO GaayjkaiaawMcaaiabgUcaRmaabmaabaGaamyramaaBaaaleaacaaI YaaabeaakiabgkHiTiaadweadaWgaaWcbaGaaGymaaqabaaakiaawI cacaGLPaaadaWcaaqaaiaaiIcacaWG5bGaeyOeI0IaamiAaiaaiMca aeaacqqHuoaraaGaaGilaiaaysW7caWG5bGaeyicI48aamWaaeaaca WGObGaeyOeI0IaaGymaiaai+cacaaIYaGaeuiLdqKaaGilaiaadIga cqGHRaWkcaaIXaGaaG4laiaaikdacqqHuoaraiaawUfacaGLDbaaca aISaaabaGaamyramaaBaaaleaacaaIXaaabeaakiaaiYcacaaMe8Ua amyEaiabgIGiopaajibabaGaaGimaiaaiYcacaWGObGaeyOeI0IaaG ymaiaai+cacaaIYaGaeuiLdqeacaGLBbGaayzkaaGaaGOlaaaaaiaa wUhaaaaa@A46C@ (1)

Введем безразмерные координаты и параметры:

χ= x L ,ψ= y b ,ξ= y 0 b ,δ= Δ b ,l= L b ,p= P 2 E 2 ab = 1 2 E 2 P S . MathType@MTEF@5@5@+= feaahqart1ev3aaatCvAUfeBSjuyZL2yd9gzLbvyNv2CaerbuLwBLn hiov2DGi1BTfMBaeXatLxBI9gBaerbd9wDYLwzYbItLDharqqtubsr 4rNCHbGeaGqiVu0Je9sqqrpepC0xbbL8F4rqqrFfpeea0xe9Lq=Jc9 vqaqpepm0xbba9pwe9Q8fs0=yqaqpepae9pg0FirpepeKkFr0xfr=x fr=xb9adbaqaaeGaciGaaiaabeqaamaabaabaaGcqqaaaaaaaaGqSf 2yRbWdbeaapaGaeq4XdmMaaGypamaalaaabaGaamiEaaqaaiaadYea aaGaaGilaiabeI8a5jaai2dadaWcaaqaaiaadMhaaeaacaWGIbaaai aaiYcacqaH+oaEcaaI9aWaaSaaaeaacaWG5bWaaSbaaSqaaiaaicda aeqaaaGcbaGaamOyaaaacaaISaGaeqiTdqMaaGypamaalaaabaGaeu iLdqeabaGaamOyaaaacaaISaGaamiBaiaai2dadaWcaaqaaiaadYea aeaacaWGIbaaaiaaiYcacaWGWbGaaGypamaalaaabaGaamiuaaqaai aaikdacaWGfbWaaSbaaSqaaiaaikdaaeqaaOGaamyyaiaadkgaaaGa aGypamaalaaabaGaaGymaaqaaiaaikdacaWGfbWaaSbaaSqaaiaaik daaeqaaaaakmaalaaabaGaamiuaaqaaiaadofaaaGaaGOlaaaa@5F94@ (2)

Запишем систему уравнений равновесия продольных сил и моментов (здесь и далее для продольной координаты χ 0,1/2 MathType@MTEF@5@5@+= feaahqart1ev3aaatCvAUfeBSjuyZL2yd9gzLbvyNv2CaerbuLwBLn hiov2DGi1BTfMBaeXatLxBI9gBaerbd9wDYLwzYbItLDharqqtubsr 4rNCHbGeaGqiVu0Je9sqqrpepC0xbbL8F4rqqrFfpeea0xe9Lq=Jc9 vqaqpepm0xbba9pwe9Q8fs0=yqaqpepae9pg0FirpepeKkFr0xfr=x fr=xb9adbaqaaeGaciGaaiaabeqaamaabaabaaGcqqaaaaaaaaGqSf 2yRbWdbeaapaGaeq4XdmMaeyicI48aamWaaeaacaaIWaGaaGilaiaa igdacaaIVaGaaGOmaaGaay5waiaaw2faaaaa@40D0@ ) 0 η1/2δ γ(ξψ)dψ+ η1/2δ η+1/2δ 2(1γ)(ψη)+(1+γ)δ 2δ (ξψ)dψ+ η+1/2δ 1 (ξψ)dψ=0, MathType@MTEF@5@5@+= feaahqart1ev3aaatCvAUfeBSjuyZL2yd9gzLbvyNv2CaerbuLwBLn hiov2DGi1BTfMBaeXatLxBI9gBaerbd9wDYLwzYbItLDharqqtubsr 4rNCHbGeaGqiVu0Je9sqqrpepC0xbbL8F4rqqrFfpeea0xe9Lq=Jc9 vqaqpepm0xbba9pwe9Q8fs0=yqaqpepae9pg0FirpepeKkFr0xfr=x fr=xb9adbaqaaeGaciGaaiaabeqaamaabaabaaGcqqaaaaaaaaGqSf 2yRbWdbeaapaWaa8qCaeqaleaacaaIWaaabaGaeq4TdGMaeyOeI0Ia aGymaiaai+cacaaIYaGaeqiTdqganiabgUIiYdGccqaHZoWzcaaIOa GaeqOVdGNaeyOeI0IaeqiYdKNaaGykaiaadsgacqaHipqEcqGHRaWk daWdXbqabSqaaiabeE7aOjabgkHiTiaaigdacaaIVaGaaGOmaiabes 7aKbqaaiabeE7aOjabgUcaRiaaigdacaaIVaGaaGOmaiabes7aKbqd cqGHRiI8aOWaaSaaaeaacaaIYaGaaGikaiaaigdacqGHsislcqaHZo WzcaaIPaGaaGikaiabeI8a5jabgkHiTiabeE7aOjaaiMcacqGHRaWk caaIOaGaaGymaiabgUcaRiabeo7aNjaaiMcacqaH0oazaeaacaaIYa GaeqiTdqgaaiaaiIcacqaH+oaEcqGHsislcqaHipqEcaaIPaGaamiz aiabeI8a5jabgUcaRmaapehabeWcbaGaeq4TdGMaey4kaSIaaGymai aai+cacaaIYaGaeqiTdqgabaGaaGymaaqdcqGHRiI8aOGaaGikaiab e67a4jabgkHiTiabeI8a5jaaiMcacaWGKbGaeqiYdKNaaGypaiaaic dacaaISaaaaa@8EC3@

0 η1/2δ γ (ξψ) 2 dψ+ η1/2δ η+1/2δ 2(1γ)(ψη)+(1+γ)δ 2δ (ξψ) 2 dψ+ η+1/2δ 1 (ξψ) 2 dψ= plχ ϰ(χ) . MathType@MTEF@5@5@+= feaahqart1ev3aaatCvAUfeBSjuyZL2yd9gzLbvyNv2CaerbuLwBLn hiov2DGi1BTfMBaeXatLxBI9gBaerbd9wDYLwzYbItLDharqqtubsr 4rNCHbGeaGqiVu0Je9sqqrpepC0xbbL8F4rqqrFfpeea0xe9Lq=Jc9 vqaqpepm0xbba9pwe9Q8fs0=yqaqpepae9pg0FirpepeKkFr0xfr=x fr=xb9adbaqaaeGaciGaaiaabeqaamaabaabaaGcqqaaaaaaaaGqSf 2yRbWdbeaapaWaa8qCaeqaleaacaaIWaaabaGaeq4TdGMaeyOeI0Ia aGymaiaai+cacaaIYaGaeqiTdqganiabgUIiYdGccqaHZoWzcaaIOa GaeqOVdGNaeyOeI0IaeqiYdKNaaGykamaaCaaaleqabaGaaGOmaaaa kiaadsgacqaHipqEcqGHRaWkdaWdXbqabSqaaiabeE7aOjabgkHiTi aaigdacaaIVaGaaGOmaiabes7aKbqaaiabeE7aOjabgUcaRiaaigda caaIVaGaaGOmaiabes7aKbqdcqGHRiI8aOWaaSaaaeaacaaIYaGaaG ikaiaaigdacqGHsislcqaHZoWzcaaIPaGaaGikaiabeI8a5jabgkHi TiabeE7aOjaaiMcacqGHRaWkcaaIOaGaaGymaiabgUcaRiabeo7aNj aaiMcacqaH0oazaeaacaaIYaGaeqiTdqgaaiaaiIcacqaH+oaEcqGH sislcqaHipqEcaaIPaWaaWbaaSqabeaacaaIYaaaaOGaamizaiabeI 8a5jabgUcaRmaapehabeWcbaGaeq4TdGMaey4kaSIaaGymaiaai+ca caaIYaGaeqiTdqgabaGaaGymaaqdcqGHRiI8aOGaaGikaiabe67a4j abgkHiTiabeI8a5jaaiMcadaahaaWcbeqaaiaaikdaaaGccaWGKbGa eqiYdKNaaGypamaalaaabaGaamiCaiaadYgacqaHhpWyaeaatuuDJX wAK1uy0HwmaeHbfv3ySLgzG0uy0Hgip5wzaGqbaiab=b=a5laaiIca cqaHhpWycaaIPaaaaiaai6caaaa@A3A8@

Из уравнения равновесия сил получаем координату нейтральной оси

ξ= 1 2 1+ η 2 (γ1) 1+η(γ1) + 1 24 δ 2 (γ1) 1+η(γ1) . MathType@MTEF@5@5@+= feaahqart1ev3aaatCvAUfeBSjuyZL2yd9gzLbvyNv2CaerbuLwBLn hiov2DGi1BTfMBaeXatLxBI9gBaerbd9wDYLwzYbItLDharqqtubsr 4rNCHbGeaGqiVu0Je9sqqrpepC0xbbL8F4rqqrFfpeea0xe9Lq=Jc9 vqaqpepm0xbba9pwe9Q8fs0=yqaqpepae9pg0FirpepeKkFr0xfr=x fr=xb9adbaqaaeGaciGaaiaabeqaamaabaabaaGcqqaaaaaaaaGqSf 2yRbWdbeaapaGaeqOVdGNaaGypamaalaaabaGaaGymaaqaaiaaikda aaWaaSaaaeaacaaIXaGaey4kaSIaeq4TdG2aaWbaaSqabeaacaaIYa aaaOGaaGikaiabeo7aNjabgkHiTiaaigdacaaIPaaabaGaaGymaiab gUcaRiabeE7aOjaaiIcacqaHZoWzcqGHsislcaaIXaGaaGykaaaacq GHRaWkdaWcaaqaaiaaigdaaeaacaaIYaGaaGinaaaacqaH0oazdaah aaWcbeqaaiaaikdaaaGcdaWcaaqaaiaaiIcacqaHZoWzcqGHsislca aIXaGaaGykaaqaaiaaigdacqGHRaWkcqaH3oaAcaaIOaGaeq4SdCMa eyOeI0IaaGymaiaaiMcaaaGaaGOlaaaa@6049@ (3)

Рассмотрим, как расположена нейтральная ось относительно разделительной зоны. Это повлияет на вид уравнений равновесия. Случай, когда нейтральная ось совпадает с диффузионной прослойкой, имеет вид

ξ=η,η[0,1], 1 2 η 2 (γ1)+1+α 1+η(γ1) =η,α= 1 12 (γ1) δ 2 , MathType@MTEF@5@5@+= feaahqart1ev3aaatCvAUfeBSjuyZL2yd9gzLbvyNv2CaerbuLwBLn hiov2DGi1BTfMBaeXatLxBI9gBaerbd9wDYLwzYbItLDharqqtubsr 4rNCHbGeaGqiVu0Je9sqqrpepC0xbbL8F4rqqrFfpeea0xe9Lq=Jc9 vqaqpepm0xbba9pwe9Q8fs0=yqaqpepae9pg0FirpepeKkFr0xfr=x fr=xb9adbaqaaeGaciGaaiaabeqaamaabaabaaGcqqaaaaaaaaGqSf 2yRbWdbeaapaGaeqOVdGNaaGypaiabeE7aOjaaiYcacaaMe8Uaeq4T dGMaeyicI4SaaG4waiaaicdacaaISaGaaGymaiaai2facaaISaGaaG jbVpaalaaabaGaaGymaaqaaiaaikdaaaWaaSaaaeaacqaH3oaAdaah aaWcbeqaaiaaikdaaaGccaaIOaGaeq4SdCMaeyOeI0IaaGymaiaaiM cacqGHRaWkcaaIXaGaey4kaSIaeqySdegabaGaaGymaiabgUcaRiab eE7aOjaaiIcacqaHZoWzcqGHsislcaaIXaGaaGykaaaacaaI9aGaeq 4TdGMaaGilaiaaysW7cqaHXoqycaaI9aWaaSaaaeaacaaIXaaabaGa aGymaiaaikdaaaGaaGikaiabeo7aNjabgkHiTiaaigdacaaIPaGaeq iTdq2aaWbaaSqabeaacaaIYaaaaOGaaGilaaaa@6E4B@

η= γ(α+1)α 1 (γ1) 1 1+ γ ,α1. MathType@MTEF@5@5@+= feaahqart1ev3aaatCvAUfeBSjuyZL2yd9gzLbvyNv2CaerbuLwBLn hiov2DGi1BTfMBaeXatLxBI9gBaerbd9wDYLwzYbItLDharqqtubsr 4rNCHbGeaGqiVu0Je9sqqrpepC0xbbL8F4rqqrFfpeea0xe9Lq=Jc9 vqaqpepm0xbba9pwe9Q8fs0=yqaqpepae9pg0FirpepeKkFr0xfr=x fr=xb9adbaqaaeGaciGaaiaabeqaamaabaabaaGcqqaaaaaaaaGqSf 2yRbWdbeaapaGaeq4TdGMaaGypamaalaaabaWaaOaaaeaacqaHZoWz caaIOaGaeqySdeMaey4kaSIaaGymaiaaiMcacqGHsislcqaHXoqyaS qabaGccqGHsislcaaIXaaabaGaaGikaiabeo7aNjabgkHiTiaaigda caaIPaaaaiabgIKi7oaalaaabaGaaGymaaqaaiaaigdacqGHRaWkda Gcaaqaaiabeo7aNbWcbeaaaaGccaaISaGaaGjbVlabeg7aHfbbfv3y SLgzGueE0jxyaGqbaiab=PMi9iaaigdacaaIUaaaaa@5AFF@

Мы получили условие на толщину слоев относительно модулей упругости, когда нейтральная ось находится на границе раздела

η= 1 1+ γ . MathType@MTEF@5@5@+= feaahqart1ev3aaatCvAUfeBSjuyZL2yd9gzLbvyNv2CaerbuLwBLn hiov2DGi1BTfMBaeXatLxBI9gBaerbd9wDYLwzYbItLDharqqtubsr 4rNCHbGeaGqiVu0Je9sqqrpepC0xbbL8F4rqqrFfpeea0xe9Lq=Jc9 vqaqpepm0xbba9pwe9Q8fs0=yqaqpepae9pg0FirpepeKkFr0xfr=x fr=xb9adbaqaaeGaciGaaiaabeqaamaabaabaaGcqqaaaaaaaaGqSf 2yRbWdbeaapaGaeq4TdGMaaGypamaalaaabaGaaGymaaqaaiaaigda cqGHRaWkdaGcaaqaaiabeo7aNbWcbeaaaaGccaaIUaaaaa@3F62@ (4)

Из уравнения равновесия моментов выражаем кривизну:

ϰ(χ)= pl f(γ,η,δ) χ, MathType@MTEF@5@5@+= feaahqart1ev3aaatCvAUfeBSjuyZL2yd9gzLbvyNv2CaerbuLwBLn hiov2DGi1BTfMBaeXatLxBI9gBaerbd9wDYLwzYbItLDharqqtubsr 4rNCHbGeaGqiVu0Je9sqqrpepC0xbbL8F4rqqrFfpeea0xe9Lq=Jc9 vqaqpepm0xbba9pwe9Q8fs0=yqaqpepae9pg0FirpepeKkFr0xfr=x fr=xb9adbaqaaeGaciGaaiaabeqaamaabaabaaGcqqaaaaaaaaGqSf 2yRbWdbeaatuuDJXwAK1uy0HwmaeHbfv3ySLgzG0uy0Hgip5wzaGqb a8aacqWFWpq+caaIOaGaeq4XdmMaaGykaiaai2dadaWcaaqaaiaadc hacaWGSbaabaGaamOzaiaaiIcacqaHZoWzcaaISaGaeq4TdGMaaGil aiabes7aKjaaiMcaaaGaeq4XdmMaaGilaaaa@54F8@ (5)

f(γ,η,δ)= 1 2 γ+(γ1) γ η 4 (η1) 4 1+η(γ1) + δ 2 8 (γ1) γ η 2 (η1) 2 1+η(γ1) 5 δ 4 576 (γ1) 2 1+η(γ1) . MathType@MTEF@5@5@+= feaahqart1ev3aaatCvAUfeBSjuyZL2yd9gzLbvyNv2CaerbuLwBLn hiov2DGi1BTfMBaeXatLxBI9gBaerbd9wDYLwzYbItLDharqqtubsr 4rNCHbGeaGqiVu0Je9sqqrpepC0xbbL8F4rqqrFfpeea0xe9Lq=Jc9 vqaqpepm0xbba9pwe9Q8fs0=yqaqpepae9pg0FirpepeKkFr0xfr=x fr=xb9adbaqaaeGaciGaaiaabeqaamaabaabaaGcqqaaaaaaaaGqSf 2yRbWdbeaapaGaamOzaiaaiIcacqaHZoWzcaaISaGaeq4TdGMaaGil aiabes7aKjaaiMcacaaI9aWaaSaaaeaacaaIXaaabaGaaGOmaaaada WcaaqaamaabmaabaGaeq4SdCMaey4kaSIaaGikaiabeo7aNjabgkHi TiaaigdacaaIPaWaaeWaaeaacqaHZoWzcqaH3oaAdaahaaWcbeqaai aaisdaaaGccqGHsislcaaIOaGaeq4TdGMaeyOeI0IaaGymaiaaiMca daahaaWcbeqaaiaaisdaaaaakiaawIcacaGLPaaaaiaawIcacaGLPa aaaeaacaaIXaGaey4kaSIaeq4TdGMaaGikaiabeo7aNjabgkHiTiaa igdacaaIPaaaaiabgUcaRmaalaaabaGaeqiTdq2aaWbaaSqabeaaca aIYaaaaaGcbaGaaGioaaaadaWcaaqaaiaaiIcacqaHZoWzcqGHsisl caaIXaGaaGykamaabmaabaGaeq4SdCMaeq4TdG2aaWbaaSqabeaaca aIYaaaaOGaeyOeI0IaaGikaiabeE7aOjabgkHiTiaaigdacaaIPaWa aWbaaSqabeaacaaIYaaaaaGccaGLOaGaayzkaaaabaWaaeWaaeaaca aIXaGaey4kaSIaeq4TdGMaaGikaiabeo7aNjabgkHiTiaaigdacaaI PaaacaGLOaGaayzkaaaaaiabgkHiTmaalaaabaGaaGynaiabes7aKn aaCaaaleqabaGaaGinaaaaaOqaaiaaiwdacaaI3aGaaGOnaaaadaWc aaqaaiaaiIcacqaHZoWzcqGHsislcaaIXaGaaGykamaaCaaaleqaba GaaGOmaaaaaOqaamaabmaabaGaaGymaiabgUcaRiabeE7aOjaaiIca cqaHZoWzcqGHsislcaaIXaGaaGykaaGaayjkaiaawMcaaaaacaaIUa aaaa@95CD@

Подставляя (5) в (1), получаем

 

σ(χ,ψ)= E 2 ϰ(χ)(ξη),ψ η+1/2δ,1 , E 2 ϰ(χ) (1+γ 2 +(γ1) (ψη) δ (ξψ),ψ η1/2δ,η+1/2δ , E 2 1ϰ(χ)(ξψ),ψ 0,η1/2δ . MathType@MTEF@5@5@+= feaahqart1ev3aaatCvAUfeBSjuyZL2yd9gzLbvyNv2CaerbuLwBLn hiov2DGi1BTfMBaeXatLxBI9gBaerbd9wDYLwzYbItLDharqqtubsr 4rNCHbGeaGqiVu0Je9sqqrpepC0xbbL8F4rqqrFfpeea0xe9Lq=Jc9 vqaqpepm0xbba9pwe9Q8fs0=yqaqpepae9pg0FirpepeKkFr0xfr=x fr=xb9adbaqaaeGaciGaaiaabeqaamaabaabaaGcqqaaaaaaaaGqSf 2yRbWdbeaapaGaeq4WdmNaaGikaiabeE8aJjaaiYcacqaHipqEcaaI PaGaaGypamaaceaabaqbaeaabmqaaaqaaiaadweadaWgaaWcbaGaaG OmaaqabaWefv3ySLgznfgDOfdaryqr1ngBPrginfgDObYtUvgaiuaa kiab=b=a5laaiIcacqaHhpWycaaIPaGaaGikaiabe67a4jabgkHiTi abeE7aOjaaiMcacaaISaGaaGjbVlabeI8a5jabgIGiopaajadabaGa eq4TdGMaey4kaSIaaGymaiaai+cacaaIYaGaeqiTdqMaaGilaiaaig daaiaawIcacaGLDbaacaaISaaabaGaamyramaaBaaaleaacaaIYaaa beaakiab=b=a5laaiIcacqaHhpWycaaIPaWaaeWaaeaadaWcaaqaai aaiIcacaaIXaGaey4kaSIaeq4SdCgabaGaaGOmaaaacqGHRaWkcaaI OaGaeq4SdCMaeyOeI0IaaGymaiaaiMcadaWcaaqaaiaaiIcacqaHip qEcqGHsislcqaH3oaAcaaIPaaabaGaeqiTdqgaaaGaayjkaiaawMca aiaaiIcacqaH+oaEcqGHsislcqaHipqEcaaIPaGaaGilaiaaysW7cq aHipqEcqGHiiIZdaWadaqaaiabeE7aOjabgkHiTiaaigdacaaIVaGa aGOmaiabes7aKjaaiYcacqaH3oaAcqGHRaWkcaaIXaGaaG4laiaaik dacqaH0oazaiaawUfacaGLDbaacaaISaaabaGaamyramaaBaaaleaa caaIYaaabeaakiaaigdacqWFWpq+caaIOaGaeq4XdmMaaGykaiaaiI cacqaH+oaEcqGHsislcqaHipqEcaaIPaGaaGilaiaaysW7cqaHipqE cqGHiiIZdaqcsaqaaiaaicdacaaISaGaeq4TdGMaeyOeI0IaaGymai aai+cacaaIYaGaeqiTdqgacaGLBbGaayzkaaGaaGOlaaaaaiaawUha aaaa@BC31@

В силу линейного распределения, максимум будет достигнут либо на нижнем крае верхнего слоя 2

σ m2 (γ,η)= 1 8 l f 1+ η 2 (γ1) 1+η(γ1) + 1 12 δ 2 γ1 1+η(γ1) 2(η+1/2δ) P S , MathType@MTEF@5@5@+= feaahqart1ev3aaatCvAUfeBSjuyZL2yd9gzLbvyNv2CaerbuLwBLn hiov2DGi1BTfMBaeXatLxBI9gBaerbd9wDYLwzYbItLDharqqtubsr 4rNCHbGeaGqiVu0Je9sqqrpepC0xbbL8F4rqqrFfpeea0xe9Lq=Jc9 vqaqpepm0xbba9pwe9Q8fs0=yqaqpepae9pg0FirpepeKkFr0xfr=x fr=xb9adbaqaaeGaciGaaiaabeqaamaabaabaaGcqqaaaaaaaaGqSf 2yRbWdbeaapaGaeq4Wdm3aaSbaaSqaaiaad2gacaaIYaaabeaakiaa iIcacqaHZoWzcaaISaGaeq4TdGMaaGykaiaai2dadaWcaaqaaiaaig daaeaacaaI4aaaamaalaaabaGaamiBaaqaaiaadAgaaaWaaeWaaeaa daWcaaqaaiaaigdacqGHRaWkcqaH3oaAdaahaaWcbeqaaiaaikdaaa GccaaIOaGaeq4SdCMaeyOeI0IaaGymaiaaiMcaaeaacaaIXaGaey4k aSIaeq4TdGMaaGikaiabeo7aNjabgkHiTiaaigdacaaIPaaaaiabgU caRmaalaaabaGaaGymaaqaaiaaigdacaaIYaaaaiabes7aKnaaCaaa leqabaGaaGOmaaaakmaalaaabaGaeq4SdCMaeyOeI0IaaGymaaqaai aaigdacqGHRaWkcqaH3oaAcaaIOaGaeq4SdCMaeyOeI0IaaGymaiaa iMcaaaGaeyOeI0IaaGOmaiaaiIcacqaH3oaAcqGHRaWkcaaIXaGaaG 4laiaaikdacqaH0oazcaaIPaaacaGLOaGaayzkaaWaaSaaaeaacaWG qbaabaGaam4uaaaacaaISaaaaa@74DA@ (6)

либо на нижнем крае нижнего слоя 1

σ m1 (γ,η)= γ 8 l f 1+ η 2 (γ1) 1+η(γ1) + 1 12 δ 2 γ1 1+η(γ1) P S . MathType@MTEF@5@5@+= feaahqart1ev3aaatCvAUfeBSjuyZL2yd9gzLbvyNv2CaerbuLwBLn hiov2DGi1BTfMBaeXatLxBI9gBaerbd9wDYLwzYbItLDharqqtubsr 4rNCHbGeaGqiVu0Je9sqqrpepC0xbbL8F4rqqrFfpeea0xe9Lq=Jc9 vqaqpepm0xbba9pwe9Q8fs0=yqaqpepae9pg0FirpepeKkFr0xfr=x fr=xb9adbaqaaeGaciGaaiaabeqaamaabaabaaGcqqaaaaaaaaGqSf 2yRbWdbeaapaGaeq4Wdm3aaSbaaSqaaiaad2gacaaIXaaabeaakiaa iIcacqaHZoWzcaaISaGaeq4TdGMaaGykaiaai2dadaWcaaqaaiabeo 7aNbqaaiaaiIdaaaWaaSaaaeaacaWGSbaabaGaamOzaaaadaqadaqa amaalaaabaGaaGymaiabgUcaRiabeE7aOnaaCaaaleqabaGaaGOmaa aakiaaiIcacqaHZoWzcqGHsislcaaIXaGaaGykaaqaaiaaigdacqGH RaWkcqaH3oaAcaaIOaGaeq4SdCMaeyOeI0IaaGymaiaaiMcaaaGaey 4kaSYaaSaaaeaacaaIXaaabaGaaGymaiaaikdaaaGaeqiTdq2aaWba aSqabeaacaaIYaaaaOWaaSaaaeaacqaHZoWzcqGHsislcaaIXaaaba GaaGymaiabgUcaRiabeE7aOjaaiIcacqaHZoWzcqGHsislcaaIXaGa aGykaaaaaiaawIcacaGLPaaadaWcaaqaaiaadcfaaeaacaWGtbaaai aai6caaaa@6C56@ (7)

При существенной малости толщины диффузионного слоя ( δ 10 6 MathType@MTEF@5@5@+= feaahqart1ev3aaatCvAUfeBSjuyZL2yd9gzLbvyNv2CaerbuLwBLn hiov2DGi1BTfMBaeXatLxBI9gBaerbd9wDYLwzYbItLDharqqtubsr 4rNCHbGeaGqiVu0Je9sqqrpepC0xbbL8F4rqqrFfpeea0xe9Lq=Jc9 vqaqpepm0xbba9pwe9Q8fs0=yqaqpepae9pg0FirpepeKkFr0xfr=x fr=xb9adbaqaaeGaciGaaiaabeqaamaabaabaaGcqqaaaaaaaaGqSf 2yRbWdbeaapaGaeqiTdqweeuuDJXwAKbsr4rNCHbacfaGae8NAI0Ja aGymaiaaicdadaahaaWcbeqaaiabgkHiTiaaiAdaaaaaaa@42E1@ ) мы в дальнейших выкладках пренебрежем им и будем использовать следующие равенства:

ξ= 1 2 1+ η 2 (γ1) 1+η(γ1) ,ϰ(χ)=3l 1+η(γ1) γ+(γ1) γ η 4 (η1) 4 χ P E 2 S . MathType@MTEF@5@5@+= feaahqart1ev3aaatCvAUfeBSjuyZL2yd9gzLbvyNv2CaerbuLwBLn hiov2DGi1BTfMBaeXatLxBI9gBaerbd9wDYLwzYbItLDharqqtubsr 4rNCHbGeaGqiVu0Je9sqqrpepC0xbbL8F4rqqrFfpeea0xe9Lq=Jc9 vqaqpepm0xbba9pwe9Q8fs0=yqaqpepae9pg0FirpepeKkFr0xfr=x fr=xb9adbaqaaeGaciGaaiaabeqaamaabaabaaGcqqaaaaaaaaGqSf 2yRbWdbeaapaGaeqOVdGNaaGypamaalaaabaGaaGymaaqaaiaaikda aaWaaSaaaeaacaaIXaGaey4kaSIaeq4TdG2aaWbaaSqabeaacaaIYa aaaOGaaGikaiabeo7aNjabgkHiTiaaigdacaaIPaaabaGaaGymaiab gUcaRiabeE7aOjaaiIcacqaHZoWzcqGHsislcaaIXaGaaGykaaaaca aISaGaaGjbVprr1ngBPrwtHrhAXaqeguuDJXwAKbstHrhAG8KBLbac faGae8h8dKVaaGikaiabeE8aJjaaiMcacaaI9aGaaG4maiaadYgada WcaaqaaiaaigdacqGHRaWkcqaH3oaAcaaIOaGaeq4SdCMaeyOeI0Ia aGymaiaaiMcaaeaacqaHZoWzcqGHRaWkcaaIOaGaeq4SdCMaeyOeI0 IaaGymaiaaiMcadaqadaqaaiabeo7aNjabeE7aOnaaCaaaleqabaGa aGinaaaakiabgkHiTiaaiIcacqaH3oaAcqGHsislcaaIXaGaaGykam aaCaaaleqabaGaaGinaaaaaOGaayjkaiaawMcaaaaacqaHhpWydaWc aaqaaiaadcfaaeaacaWGfbWaaSbaaSqaaiaaikdaaeqaaOGaam4uaa aacaaIUaaaaa@827E@

В этом случае максимальное напряжение в центральном сечении балки на противоположном точке приложения силы крае балки будет в верхнем слое:

σ m2 (γ,η)= 3 2 l 1η 2 γ η 2 γ+(γ1) γ η 4 (η1) 4 P S . MathType@MTEF@5@5@+= feaahqart1ev3aaatCvAUfeBSjuyZL2yd9gzLbvyNv2CaerbuLwBLn hiov2DGi1BTfMBaeXatLxBI9gBaerbd9wDYLwzYbItLDharqqtubsr 4rNCHbGeaGqiVu0Je9sqqrpepC0xbbL8F4rqqrFfpeea0xe9Lq=Jc9 vqaqpepm0xbba9pwe9Q8fs0=yqaqpepae9pg0FirpepeKkFr0xfr=x fr=xb9adbaqaaeGaciGaaiaabeqaamaabaabaaGcqqaaaaaaaaGqSf 2yRbWdbeaapaGaeq4Wdm3aaSbaaSqaaiaad2gacaaIYaaabeaakiaa iIcacqaHZoWzcaaISaGaeq4TdGMaaGykaiaai2dadaWcaaqaaiaaio daaeaacaaIYaaaaiaadYgadaWcaaqaamaabmaabaWaaeWaaeaacaaI XaGaeyOeI0Iaeq4TdGgacaGLOaGaayzkaaWaaWbaaSqabeaacaaIYa aaaOGaeyOeI0Iaeq4SdCMaeq4TdG2aaWbaaSqabeaacaaIYaaaaaGc caGLOaGaayzkaaaabaGaeq4SdCMaey4kaSIaaGikaiabeo7aNjabgk HiTiaaigdacaaIPaWaaeWaaeaacqaHZoWzcqaH3oaAdaahaaWcbeqa aiaaisdaaaGccqGHsislcaaIOaGaeq4TdGMaeyOeI0IaaGymaiaaiM cadaahaaWcbeqaaiaaisdaaaaakiaawIcacaGLPaaaaaWaaSaaaeaa caWGqbaabaGaam4uaaaacaaIUaaaaa@6713@

Максимальное напряжение в нижнем слое:

σ m1 (γ,η)= 3 2 lγ 1+ η 2 (γ1) γ+(γ1) γ η 4 (η1) 4 P S . MathType@MTEF@5@5@+= feaahqart1ev3aaatCvAUfeBSjuyZL2yd9gzLbvyNv2CaerbuLwBLn hiov2DGi1BTfMBaeXatLxBI9gBaerbd9wDYLwzYbItLDharqqtubsr 4rNCHbGeaGqiVu0Je9sqqrpepC0xbbL8F4rqqrFfpeea0xe9Lq=Jc9 vqaqpepm0xbba9pwe9Q8fs0=yqaqpepae9pg0FirpepeKkFr0xfr=x fr=xb9adbaqaaeGaciGaaiaabeqaamaabaabaaGcqqaaaaaaaaGqSf 2yRbWdbeaapaGaeq4Wdm3aaSbaaSqaaiaad2gacaaIXaaabeaakiaa iIcacqaHZoWzcaaISaGaeq4TdGMaaGykaiaai2dadaWcaaqaaiaaio daaeaacaaIYaaaaiaadYgacqaHZoWzdaWcaaqaaiaaigdacqGHRaWk cqaH3oaAdaahaaWcbeqaaiaaikdaaaGccaaIOaGaeq4SdCMaeyOeI0 IaaGymaiaaiMcaaeaacqaHZoWzcqGHRaWkcaaIOaGaeq4SdCMaeyOe I0IaaGymaiaaiMcadaqadaqaaiabeo7aNjabeE7aOnaaCaaaleqaba GaaGinaaaakiabgkHiTiaaiIcacqaH3oaAcqGHsislcaaIXaGaaGyk amaaCaaaleqabaGaaGinaaaaaOGaayjkaiaawMcaaaaadaWcaaqaai aadcfaaeaacaWGtbaaaiaai6caaaa@651D@

Факт того, что напряжения в верхнем слое 2 достигают максимума раньше в нижнем слое 1, не означает того, что там начнется разрушение. Необходимо ввести сравнение прочностей этих слоев. Получаем условие начала разрушения в верхнем слое 2 ранее нижнего слоя 1

σ m1 σ m2 = γ(1+ η 2 (γ1) 1η 2 γ η 2 <λ= σ 1 * σ 2 * , η<ξ= 1 2 1+ η 2 (γ1) 1+η(γ1) , MathType@MTEF@5@5@+= feaahqart1ev3aaatCvAUfeBSjuyZL2yd9gzLbvyNv2CaerbuLwBLn hiov2DGi1BTfMBaeXatLxBI9gBaerbd9wDYLwzYbItLDharqqtubsr 4rNCHbGeaGqiVu0Je9sqqrpepC0xbbL8F4rqqrFfpeea0xe9Lq=Jc9 vqaqpepm0xbba9pwe9Q8fs0=yqaqpepae9pg0FirpepeKkFr0xfr=x fr=xb9adbaqaaeGaciGaaiaabeqaamaabaabaaGcqqaaaaaaaaGqSf 2yRbWdbeaapaWaaiqaaeaafaqaaeGabaaabaWaaSaaaeaacqaHdpWC daWgaaWcbaGaamyBaiaaigdaaeqaaaGcbaGaeq4Wdm3aaSbaaSqaai aad2gacaaIYaaabeaaaaGccaaI9aWaaSaaaeaacqaHZoWzcaaIOaGa aGymaiabgUcaRiabeE7aOnaaCaaaleqabaGaaGOmaaaakiaaiIcacq aHZoWzcqGHsislcaaIXaGaaGykaaqaamaabmaabaWaaeWaaeaacaaI XaGaeyOeI0Iaeq4TdGgacaGLOaGaayzkaaWaaWbaaSqabeaacaaIYa aaaOGaeyOeI0Iaeq4SdCMaeq4TdG2aaWbaaSqabeaacaaIYaaaaaGc caGLOaGaayzkaaaaaiaaiYdacqaH7oaBcaaI9aWaaSaaaeaacqaHdp WCdaqhaaWcbaGaaGymaaqaaiaaiQcaaaaakeaacqaHdpWCdaqhaaWc baGaaGOmaaqaaiaaiQcaaaaaaOGaaGilaaqaaiabeE7aOjaaiYdacq aH+oaEcaaI9aWaaSaaaeaacaaIXaaabaGaaGOmaaaadaWcaaqaaiaa igdacqGHRaWkcqaH3oaAdaahaaWcbeqaaiaaikdaaaGccaaIOaGaeq 4SdCMaeyOeI0IaaGymaiaaiMcaaeaacaaIXaGaey4kaSIaeq4TdGMa aGikaiabeo7aNjabgkHiTiaaigdacaaIPaaaaiaaiYcaaaaacaGL7b aaaaa@7C42@ (8)

Область параметров двухслойности γ,η MathType@MTEF@5@5@+= feaahqart1ev3aaatCvAUfeBSjuyZL2yd9gzLbvyNv2CaerbuLwBLn hiov2DGi1BTfMBaeXatLxBI9gBaerbd9wDYLwzYbItLDharqqtubsr 4rNCHbGeaGqiVu0Je9sqqrpepC0xbbL8F4rqqrFfpeea0xe9Lq=Jc9 vqaqpepm0xbba9pwe9Q8fs0=yqaqpepae9pg0FirpepeKkFr0xfr=x fr=xb9adbaqaaeGaciGaaiaabeqaamaabaabaaGcqqaaaaaaaaGqSf 2yRbWdbeaapaGaeq4SdCMaaGilaiabeE7aObaa@3C0C@ от λ MathType@MTEF@5@5@+= feaahqart1ev3aaatCvAUfeBSjuyZL2yd9gzLbvyNv2CaerbuLwBLn hiov2DGi1BTfMBaeXatLxBI9gBaerbd9wDYLwzYbItLDharqqtubsr 4rNCHbGeaGqiVu0Je9sqqrpepC0xbbL8F4rqqrFfpeea0xe9Lq=Jc9 vqaqpepm0xbba9pwe9Q8fs0=yqaqpepae9pg0FirpepeKkFr0xfr=x fr=xb9adbaqaaeGaciGaaiaabeqaamaabaabaaGcqqaaaaaaaaGqSf 2yRbWdbeaapaGaeq4UdWgaaa@39B7@ , для которых максимальное напряжение достигает предела прочности на нижнем крае ранее верхнего слоя, а не нижнего, задается совокупностью неравенств, следующих из (8):

(γ+λ)(γ1) η 2 +2λη+γλ<0, (γ1) η 2 +2η1<0. MathType@MTEF@5@5@+= feaahqart1ev3aaatCvAUfeBSjuyZL2yd9gzLbvyNv2CaerbuLwBLn hiov2DGi1BTfMBaeXatLxBI9gBaerbd9wDYLwzYbItLDharqqtubsr 4rNCHbGeaGqiVu0Je9sqqrpepC0xbbL8F4rqqrFfpeea0xe9Lq=Jc9 vqaqpepm0xbba9pwe9Q8fs0=yqaqpepae9pg0FirpepeKkFr0xfr=x fr=xb9adbaqaaeGaciGaaiaabeqaamaabaabaaGcqqaaaaaaaaGqSf 2yRbWdbeaapaWaaiqaaeaafaqaaeGabaaabaGaaGikaiabeo7aNjab gUcaRiabeU7aSjaaiMcacaaIOaGaeq4SdCMaeyOeI0IaaGymaiaaiM cacqaH3oaAdaahaaWcbeqaaiaaikdaaaGccqGHRaWkcaaIYaGaeq4U dWMaeq4TdGMaey4kaSIaeq4SdCMaeyOeI0Iaeq4UdWMaaGipaiaaic dacaaISaaabaGaaGikaiabeo7aNjabgkHiTiaaigdacaaIPaGaeq4T dG2aaWbaaSqabeaacaaIYaaaaOGaey4kaSIaaGOmaiabeE7aOjabgk HiTiaaigdacaaI8aGaaGimaiaai6caaaaacaGL7baaaaa@60F9@ (9)

Учитывая положительность параметров, мы получаем зависимость параметров двухслойности γ,η,λ MathType@MTEF@5@5@+= feaahqart1ev3aaatCvAUfeBSjuyZL2yd9gzLbvyNv2CaerbuLwBLn hiov2DGi1BTfMBaeXatLxBI9gBaerbd9wDYLwzYbItLDharqqtubsr 4rNCHbGeaGqiVu0Je9sqqrpepC0xbbL8F4rqqrFfpeea0xe9Lq=Jc9 vqaqpepm0xbba9pwe9Q8fs0=yqaqpepae9pg0FirpepeKkFr0xfr=x fr=xb9adbaqaaeGaciGaaiaabeqaamaabaabaaGcqqaaaaaaaaGqSf 2yRbWdbeaapaGaeq4SdCMaaGilaiabeE7aOjaaiYcacqaH7oaBaaa@3E76@ , при которых максимальное напряжение достигает предела прочности на нижнем крае ранее верхнего слоя, а не нижнего:

γ(1+ η 2 (γ1)) 1η 2 γ η 2 <λ η< 1 1+ γ MathType@MTEF@5@5@+= feaahqart1ev3aaatCvAUfeBSjuyZL2yd9gzLbvyNv2CaerbuLwBLn hiov2DGi1BTfMBaeXatLxBI9gBaerbd9wDYLwzYbItLDharqqtubsr 4rNCHbGeaGqiVu0Je9sqqrpepC0xbbL8F4rqqrFfpeea0xe9Lq=Jc9 vqaqpepm0xbba9pwe9Q8fs0=yqaqpepae9pg0FirpepeKkFr0xfr=x fr=xb9adbaqaaeGaciGaaiaabeqaamaabaabaaGcqqaaaaaaaaGqSf 2yRbWdbeaapaWaaiqaaeaafaqaaeGabaaabaWaaSaaaeaacqaHZoWz caaIOaGaaGymaiabgUcaRiabeE7aOnaaCaaaleqabaGaaGOmaaaaki aaiIcacqaHZoWzcqGHsislcaaIXaGaaGykaiaaiMcaaeaadaqadaqa amaabmaabaGaaGymaiabgkHiTiabeE7aObGaayjkaiaawMcaamaaCa aaleqabaGaaGOmaaaakiabgkHiTiabeo7aNjabeE7aOnaaCaaaleqa baGaaGOmaaaaaOGaayjkaiaawMcaaaaacaaI8aGaeq4UdWgabaGaeq 4TdGMaaGipamaalaaabaGaaGymaaqaaiaaigdacqGHRaWkdaGcaaqa aiabeo7aNbWcbeaaaaaaaaGccaGL7baaaaa@5AE1@

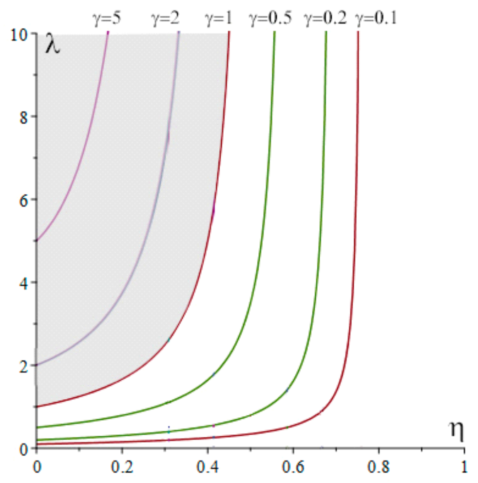
4. Пример определения области параметров, соответствующих началу разрушения балки с края верхнего слоя

Рассмотрим случай γ=1 MathType@MTEF@5@5@+= feaahqart1ev3aaatCvAUfeBSjuyZL2yd9gzLbvyNv2CaerbuLwBLn hiov2DGi1BTfMBaeXatLxBI9gBaerbd9wDYLwzYbItLDharqqtubsr 4rNCHbGeaGqiVu0Je9sqqrpepC0xbbL8F4rqqrFfpeea0xe9Lq=Jc9 vqaqpepm0xbba9pwe9Q8fs0=yqaqpepae9pg0FirpepeKkFr0xfr=x fr=xb9adbaqaaeGaciGaaiaabeqaamaabaabaaGcqqaaaaaaaaGqSf 2yRbWdbeaapaGaeq4SdCMaaGypaiaaigdaaaa@3B2C@ , то есть оба слоя с одинаковыми модулями Юнга. Мы определим зависимость параметров двухслойности γ,η MathType@MTEF@5@5@+= feaahqart1ev3aaatCvAUfeBSjuyZL2yd9gzLbvyNv2CaerbuLwBLn hiov2DGi1BTfMBaeXatLxBI9gBaerbd9wDYLwzYbItLDharqqtubsr 4rNCHbGeaGqiVu0Je9sqqrpepC0xbbL8F4rqqrFfpeea0xe9Lq=Jc9 vqaqpepm0xbba9pwe9Q8fs0=yqaqpepae9pg0FirpepeKkFr0xfr=x fr=xb9adbaqaaeGaciGaaiaabeqaamaabaabaaGcqqaaaaaaaaGqSf 2yRbWdbeaapaGaeq4SdCMaaGilaiabeE7aObaa@3C0C@ , при которых максимальное напряжение достигается на нижнем крае ранее верхнего слоя, а не нижнего:

1 12η <λ,0<η< 1 2 MathType@MTEF@5@5@+= feaahqart1ev3aaatCvAUfeBSjuyZL2yd9gzLbvyNv2CaerbuLwBLn hiov2DGi1BTfMBaeXatLxBI9gBaerbd9wDYLwzYbItLDharqqtubsr 4rNCHbGeaGqiVu0Je9sqqrpepC0xbbL8F4rqqrFfpeea0xe9Lq=Jc9 vqaqpepm0xbba9pwe9Q8fs0=yqaqpepae9pg0FirpepeKkFr0xfr=x fr=xb9adbaqaaeGaciGaaiaabeqaamaabaabaaGcqqaaaaaaaaGqSf 2yRbWdbeaapaWaaSaaaeaacaaIXaaabaGaaGymaiabgkHiTiaaikda cqaH3oaAaaGaaGipaiabeU7aSjaaiYcacaaMe8UaaGjbVlaaicdaca aI8aGaeq4TdGMaaGipamaalaaabaGaaGymaaqaaiaaikdaaaaaaa@48A1@

σ m2 = 3 2 l 12η P S MathType@MTEF@5@5@+= feaahqart1ev3aaatCvAUfeBSjuyZL2yd9gzLbvyNv2CaerbuLwBLn hiov2DGi1BTfMBaeXatLxBI9gBaerbd9wDYLwzYbItLDharqqtubsr 4rNCHbGeaGqiVu0Je9sqqrpepC0xbbL8F4rqqrFfpeea0xe9Lq=Jc9 vqaqpepm0xbba9pwe9Q8fs0=yqaqpepae9pg0FirpepeKkFr0xfr=x fr=xb9adbaqaaeGaciGaaiaabeqaamaabaabaaGcqqaaaaaaaaGqSf 2yRbWdbeaapaGaeq4Wdm3aaSbaaSqaaiaad2gacaaIYaaabeaakiaa i2dadaWcaaqaaiaaiodaaeaacaaIYaaaaiaadYgadaqadaqaaiaaig dacqGHsislcaaIYaGaeq4TdGgacaGLOaGaayzkaaWaaSaaaeaacaWG qbaabaGaam4uaaaaaaa@4641@

В результате для γ=1 MathType@MTEF@5@5@+= feaahqart1ev3aaatCvAUfeBSjuyZL2yd9gzLbvyNv2CaerbuLwBLn hiov2DGi1BTfMBaeXatLxBI9gBaerbd9wDYLwzYbItLDharqqtubsr 4rNCHbGeaGqiVu0Je9sqqrpepC0xbbL8F4rqqrFfpeea0xe9Lq=Jc9 vqaqpepm0xbba9pwe9Q8fs0=yqaqpepae9pg0FirpepeKkFr0xfr=x fr=xb9adbaqaaeGaciGaaiaabeqaamaabaabaaGcqqaaaaaaaaGqSf 2yRbWdbeaapaGaeq4SdCMaaGypaiaaigdaaaa@3B2C@ получена область (на рис. 2. закрашена серым), в которой разрушение начнется в верхнем слое ранее, чем в нижнем:

 

Рис. 2. Зоны разрушения при γ=1

Fig. 2. Fracture zones γ=1

Выводы

Мы получили возможность заранее прогнозировать, какой слой, исходя из конкретных параметров двухслойности, запустит механизм хрупкого разрушения. Соответственно зависимость внешней нагрузки от прочности вида материала слоев стоит рассматривать в соотношениях (6) и (7).

×

About the authors

Kirill A. Khvostunkov

Lomonosov Moscow State University

Author for correspondence.
Email: khvostunkov@gmail.com
ORCID iD: 0000-0002-3749-0678

Candidate of Physical and Mathematical Sciences, assistant professor of the Department of Theory Plasticity

Russian Federation, Moscow

References

  1. Andreev A.N., Nemirovsky Y.V. Multilayer anisotropic shells and plates: bending, stability, vibrations. Novosibirsk: Nauka, 2001, 288 p. Available at: https://libcats.org/book/438700; https://elibrary.ru/item.asp?id=21107452. EDN: https://elibrary.ru/rtxgkt. (In Russ.)
  2. Vasiliev V.V., Morozov E.V. Advanced Mechanics of Composite Materials and Structural Elements. Elseiver, 2013. 832 p. Available at: https://books.google.ru/books?id=T1gRGmoJ9ecC&printsec=frontcover&redir_esc=y#v= =onepage&q&f=false.
  3. Bazhin P.M., Konstantinov A.S., Chizhikov A.P., Pazniak A.I., Kostitsyna E.V., Prokopets A.D., Stolin A.M. Laminated cermet composite materials: The main production methods, structural features and properties (review). Ceramics International, 2021, vol. 47, issue 2, pp. 1513–-1525. DOI: http://doi.org/10.1016/j.ceramint.2020.08.292.
  4. Bazhina A., Konstantinov A., Chizhikov A., Bazhin P., Stolin A., Avdeeva V. Structure and mechanical characteristics of a layered composite material based on TiB/TiAl/Ti. Ceramics International, 2022, vol. 48, issue 10, pp. 14295–14300. DOI: http://doi.org/10.1016/j.ceramint.2022.01.318.
  5. Prokopets A.D., Bazhin P.M., Konstantinov A.S., Chizhikov A.P., Antipov M.S., Avdeeva V.V. Structural features of layered composite material TiB2/TiAl/Ti6Al4V obtained by unrestricted SHS-compression. Materials Letters, 2021, vol. 300, p. 130165. DOI: http://doi.org/10.1016/j.matlet.2021.130165.
  6. Prokopets A.D., Konstantinov A.S., Chizhikov A.P., Bazhin P.M., Stolin A.M. General trends of structure formation in graded composite materials based on Ti3AlC2 MAX-phase on titanium. Inorganic Materials, 2020, vol. 56, no. 10, pp. 1087–1091. DOI: https://doi.org/10.1134/S002016852010012X. EDN: https://elibrary.ru/lelksm. (In Eglish; original in Russian).
  7. Bazhin P.M., Stolin A.M., Konstantinov A.S., Chizhikov A.P., Prokopets A.D., Alymov M.I. Structural features of titanium boride-based layered composite materials produced by free SHS compression. Doklady Chemistry, 2019, vol. 488, no. 1, pp. 246-–248. DOI: http://doi.org/10.1134/S0012500819090039. EDN: https://elibrary.ru/gxuqpa. (In English: oiginal in Russian).

Supplementary files

Supplementary Files
Action
1. JATS XML
2. Fig. 1. Scheme of a two-layer beam with a diffusion layer

Download (131KB)
3. Fig. 2. Fracture zones

Download (227KB)

Copyright (c) 2022 Khvostunkov K.A.

Creative Commons License
This work is licensed under a Creative Commons Attribution 4.0 International License.

Согласие на обработку персональных данных с помощью сервиса «Яндекс.Метрика»

1. Я (далее – «Пользователь» или «Субъект персональных данных»), осуществляя использование сайта https://journals.rcsi.science/ (далее – «Сайт»), подтверждая свою полную дееспособность даю согласие на обработку персональных данных с использованием средств автоматизации Оператору - федеральному государственному бюджетному учреждению «Российский центр научной информации» (РЦНИ), далее – «Оператор», расположенному по адресу: 119991, г. Москва, Ленинский просп., д.32А, со следующими условиями.

2. Категории обрабатываемых данных: файлы «cookies» (куки-файлы). Файлы «cookie» – это небольшой текстовый файл, который веб-сервер может хранить в браузере Пользователя. Данные файлы веб-сервер загружает на устройство Пользователя при посещении им Сайта. При каждом следующем посещении Пользователем Сайта «cookie» файлы отправляются на Сайт Оператора. Данные файлы позволяют Сайту распознавать устройство Пользователя. Содержимое такого файла может как относиться, так и не относиться к персональным данным, в зависимости от того, содержит ли такой файл персональные данные или содержит обезличенные технические данные.

3. Цель обработки персональных данных: анализ пользовательской активности с помощью сервиса «Яндекс.Метрика».

4. Категории субъектов персональных данных: все Пользователи Сайта, которые дали согласие на обработку файлов «cookie».

5. Способы обработки: сбор, запись, систематизация, накопление, хранение, уточнение (обновление, изменение), извлечение, использование, передача (доступ, предоставление), блокирование, удаление, уничтожение персональных данных.

6. Срок обработки и хранения: до получения от Субъекта персональных данных требования о прекращении обработки/отзыва согласия.

7. Способ отзыва: заявление об отзыве в письменном виде путём его направления на адрес электронной почты Оператора: info@rcsi.science или путем письменного обращения по юридическому адресу: 119991, г. Москва, Ленинский просп., д.32А

8. Субъект персональных данных вправе запретить своему оборудованию прием этих данных или ограничить прием этих данных. При отказе от получения таких данных или при ограничении приема данных некоторые функции Сайта могут работать некорректно. Субъект персональных данных обязуется сам настроить свое оборудование таким способом, чтобы оно обеспечивало адекватный его желаниям режим работы и уровень защиты данных файлов «cookie», Оператор не предоставляет технологических и правовых консультаций на темы подобного характера.

9. Порядок уничтожения персональных данных при достижении цели их обработки или при наступлении иных законных оснований определяется Оператором в соответствии с законодательством Российской Федерации.

10. Я согласен/согласна квалифицировать в качестве своей простой электронной подписи под настоящим Согласием и под Политикой обработки персональных данных выполнение мною следующего действия на сайте: https://journals.rcsi.science/ нажатие мною на интерфейсе с текстом: «Сайт использует сервис «Яндекс.Метрика» (который использует файлы «cookie») на элемент с текстом «Принять и продолжить».