Application of drag reduction agents as a method for reducing heat loss during pumping through a pipeline
- Authors: Banerjee T.1, Shestakov R.A.1
-
Affiliations:
- National University of Oil and Gas «Gubkin University»
- Issue: Vol 335, No 9 (2024)
- Pages: 169-182
- Section: Articles
- URL: https://bakhtiniada.ru/2500-1019/article/view/268797
- DOI: https://doi.org/10.18799/24131830/2024/9/4435
- ID: 268797
Cite item
Full Text
Abstract
Relevance. The need to maintain the temperature regime of product pumping under increasingly complex conditions of pipeline routes by reducing heat losses of oil and petroleum product pipelines, as well as expanding the scope of application of anti-turbulence additives.
Aim. To determine the effect of anti-turbulence additives on heat and hydraulic losses in the pipeline and to propose cost-effective ways to use additives when pumping through pipelines.
Objects. Heat and hydraulic losses in pipelines pumping oil and oil products.
Methods. Mathematical analysis of the influence of anti-turbulence additives on the thermohydraulic properties of the flow to assess the prospects for increasing the energy efficiency of pumping liquid through pipelines by introducing polymer additives.
Results. The flow temperature was calculated using anti-turbulence additive depending on its concentration and efficiency, taking into account the dependence of the properties of the pumped product on temperature. The authors have constructed the graphic dependences of the economic components of heat and hydraulic losses on the concentration of anti-turbulence additives. The economic feasibility of the decision was estimated in terms of calculating the difference in pumping costs with and without anti-turbulence additives. The authors identified the relationship between the impact of losses from friction heat and heat exchange with the environment on heat losses, and analyzed the change in these parameters after the introduction of anti-turbulence additives. For the pipeline under consideration, the parameters of which correspond to standard pumping ones, the сonclusions were drawn on the predominance of the contribution of the additive hydraulic efficiency over the thermal one. This indicates the advisability of using an anti-turbulence additive as an agent for reducing heat losses at high values of the efficiency of the polymer additive, however, the overall economic efficiency is maximum at lower concentrations of the agent. The authors constructed a planar graph reflecting the dependence of the temperature at the end of the pipeline section on two coordinates: the length of the section and the hydraulic efficiency of the introduced additive.
Full Text
Введение
Тепловые потери являются серьезной проблемой при перекачке жидкостей по трубопроводу. Они могут привести к неэффективному использованию энергии, повышенным затратам на обогрев перекачиваемого продукта, его застыванию, остановке перекачки и к другим негативным последствиям. Возникает потребность в разработке методов и технологий, позволяющих снизить тепловые потери и повысить энергоэффективность перекачки по трубопроводу. Существуют традиционные методы сохранения тепла – использование мощности нагревательных печей для поднятия температуры продукта, применение теплоизоляционных материалов и нагревательных кабелей для поддержания необходимой температуры и уменьшения тепловых потерь [0–0]. Постоянно усложняющиеся условия прокладки и эксплуатации трубопроводов требуют совершенствования существующих методов сохранения тепла продукта. В рамках данной работы проведена оценка степени влияния противотурбулентных присадок (ПТП) на гидравлические и тепловые потери в трубопроводе. Проблематика предполагает рассмотрение эффекта введения ПТП на тепловые потери в трубопроводе, в части влияния на коэффициент теплоотдачи от перекачиваемого продукта к внутренней поверхности стенки трубы, а также на тепловые потери на трение (диссипацию энергии).
ПТП вносят изменения в гидродинамические параметры потока, такие как турбулентность, смесеобразование и профиль скорости [0–0]. Причем присадки настолько универсальны, что могут применяться не только при перекачке по магистральному трубопроводу, но и для повышения пропускной способности промысловых трубопроводов [0] и даже для нелинейной части – например, при добыче углеводородного сырья с помощью гидроразрыва пласта [0]. Исследования показывают, что применение присадок может уменьшить потери энергии на трение, улучшить равномерность распределения скорости и снизить образование вихрей и турбулентных структур в различных углеводородных средах [0, 0], что приводит к более энергоэффективному перемещению жидкости по трубопроводу. В настоящий момент происходит активное изучение агентов снижения гидравлического сопротивления, например, оценивают различные биовещества, способные вызывать эффект Томса [0].
Турбулентный поток имеет пристеночный ламинарный слой. При вводе в перекачиваемую среду ПТП действуют преимущественно в пристенной области, делая ламинарный подслой более широким. Меняются теплофизические свойства жидкости, которые влияют на общую теплопередачу и, соответственно, тепловые потери в трубопроводе. Утолщенный ламинарный подслой имеет большее термическое сопротивление и способствует снижению интенсивности теплопередачи [0]. Влияние ПТП на теплообменные процессы в трубопроводе рассматривается в работах [0–0]. Известно, что полимерные добавки используются даже в системе охлаждения двигателей ДВС [0].
Инородные тела в трубопроводе, в частности газовоздушные скопления или асфальтосмолопарафиновые отложения (АСПО), также вносят вклад в общий процесс теплопередачи. Газовоздушные скопления расположены локально на участках с переходом высот, в отличие от условно равномерно распределенных АСПО, которые представляют собой слой отложений, снижающих тепловые потери при транспортировке [0].
Кроме эффекта утолщения ламинарного подслоя, сокращение турбулентных вихрей и пульсаций также приводит к уменьшению тепловых потерь в радиальном направлении [0, 0]. В работе [0] описан эксперимент, который приводит к увеличению тепловых потерь при усилении вихрей в пристеночной зоне.
Материалы и методы
Рассмотрение ПТП в качестве альтернативного способа минимизации тепловых потерь является перспективным направлением, нуждающимся в дальнейшем экспериментальном исследовании, т. к. не всегда представляется возможным осуществлять регулировку температурного режима с помощью традиционных способов (изменения мощности тепловых печей или электрического кабеля). Осложнения возникают, например, при изменении влажности грунта после выпадения осадков или вследствие паводков, что приводит к увеличению теплоотдачи в системе «трубопровод–грунт» от перекачиваемого продукта в окружающую среду [0]. Более того, применение тепловой изоляции не всегда представляется возможным ввиду особенностей прокладки и монтажа трубопровода, например, в шельфовых условиях.
В рамках данного исследования проведен оценочный расчет трубопровода с целью сопоставления вклада ПТП в повышение гидравлической эффективности нефтеперекачивающей станции и тепловой эффективности тепловой станции (на примере пунктов электроподогрева). Расчет проведен с учетом изменения реологических свойств продукта при неизотермической перекачке при средней температуре продукта.
Кинематическая вязкость вычислена по формуле Рейнольдса–Филонова (1):
(7)
где – вязкость нефти или нефтепродукта при температуре T0; k – постоянные коэффициенты для конкретной углеводородной жидкости; T – температура, при которой необходимо определить удельную теплоемкость продукта, К.
Удельная теплоемкость продукта cp определяется по формуле Крего (2):
, (8)
где – плотность продукта при 20 °С, К.
Теплопроводность продукта определяется по формуле Крего–Смита (3):
(9)
В настоящее время предприняты попытки моделирования теплообменных процессов в неизотермических трубопроводах с учетом влияния ПТП на перекачку [0], в том числе и для неньютоновских тяжелых нефтей [0]. Однако не существует утвержденной и апробированной методики, позволяющей оценить количество ПТП, необходимое для экономически целесообразного снижения тепловых потерь при перекачке по трубопроводу. В настоящей работе для оценки использованы методики из работы [0], в которой авторы получили зависимости температуры раствора (т. е. продукта с присадкой) от параметров чистого растворителя (т. е. чистого продукта).
Зависимость температуры в конце участка трубопровода Ts (Tp при вводе ПТП) от эффективности присадки представляется возможным вычислить по формуле Шухова с поправкой Лейбензона, уточненной коэффициентом нагрева от трения kλ [0] (формула (4)):
, (10)
где – температура в конце участка трубопровода, К; – температура в начале участка трубопровода, К; – температура грунта, К; Шу – число Шухова, вычисляемое по формуле (5):
(5)
где К – коэффициент теплопередачи, зависящий от концентрации ПТП, Вт/(м2∙К); d – внутренний диаметр трубопровода, м; G – массовый расход продукта, кг/с; ср – удельная теплоемкость продукта, Дж/(кг∙К); – коэффициент нагрева от трения, зависящий от эффективности ПТП и вычисляемый по формуле (6):
(6)
где α – коэффициент теплоотдачи от продукта к внутренней поверхности стенки трубы, зависящий от эффективности ПТП, Вт/(м2∙К); b – поправка на тепло трения, зависящая от концентрации ПТП, К, и вычисляемая по формуле (7):
, (7)
где Q – производительность трубопровода, м3/с; ρ – плотность продукта, кг/м3; i – гидравлический уклон трубопровода, вычисленный по формуле (8):
(8)
где v – скорость перекачиваемого продукта, м/с; λ – коэффициент гидравлического сопротивления растворителя, вычисленный в настоящей работе по формуле Альтшуля при средней температуре потока по формуле (9):
, (9)
где Re – число Рейнольдса, которое, как известно, зависит от вязкости, изменяющейся в зависимости от температуры, что учтено в формуле (1); Δ – абсолютная шероховатость стенки трубы, мм.
При этом после добавления ПТП коэффициент гидравлического сопротивления раствора λp уменьшается (раствором является перекачиваемой продукт с присадкой, параметры которого выражаются переменными с индексом p), по сравнению с коэффициентом гидравлического сопротивления чистого растворителя λs (растворителем является продукт без присадки, параметры которого выражаются переменными с индексом s), и вычисляется по формуле (10):
, (10)
где ψ – величина снижения гидравлического сопротивления трубопровода, или эффективность ПТП.
Эффективность присадки, которая характеризует степень снижения гидравлического сопротивления, в работе [0] предложено аппроксимировать в виде формулы (11):
, (11)
где b0 и b1 – коэффициенты аппроксимации, способ определения которых описан в работе [0]; k(Re) – поправочный коэффициент на степень развитости турбулентности потока в трубопроводе [0], вычисляемый по формуле (12):
, (12)
Для оценочных расчетов примем коэффициенты аппроксимации кривой эффективности ПТП из работы [0] b0=6,87∙10–6, b1=1,96.
Связь коэффициента теплопередачи раствора Kp от параметров чистого растворителя выражается формулой (13) [0]:
. (13)
Коэффициент теплопередачи К связан с коэффициентами теплоотдачи от продукта к стенке трубы α и от стенки трубы к грунту α2, а также с термическим сопротивлением стенки трубы по формуле (14):
, (14)
где D – наружный диаметр трубопровода, м; λ' – теплопроводность материала трубы, Вт/(м∙К); α2 – коэффициент теплоотдачи от трубы к грунту, Вт/(м2∙К).
По формуле (14) представляется возможным решить «обратную» задачу и, зная коэффициент теплопередачи после ввода ПТП из формулы (13), вычислить коэффициент теплоотдачи от перекачиваемого продукта к стенке трубы α по формуле (15):
(15)
Показатель экономической целесообразности принятого решения в части «тепловой» выгоды представляется возможным вычислить с помощью следующей формулы (16) [0]:
, (16)
где – стоимость энергии на подогрев нефти, р./Дж; – КПД нагревательной печи.
Для анализа и дальнейшей оценки целесообразно рассчитать степени влияния тепловой и гидравлической эффективности ПТП. Экономию затрат на потери напора в трубопроводе после ввода ПТП оценивают по формуле (17):
, (17)
где – разница потерь напора при использовании ПТП и без, м; – стоимость механической энергии, р./Дж; – механический КПД.
Затраты на стоимость присадки представляется возможным вычислить по формуле (18):
, (18)
где – концентрация ПТП; – стоимость ПТП.
Изменение внутренней энергии несжимаемой или слабосжимаемой жидкости, которой и является нефть (нефтепродукт), определяется теплообменом с окружающей средой и выделением тепла за счет сил внутреннего трения, что представлено в уравнении притока тепла (формула (19)) [0]:
, (19)
где – удельная внутренняя энергия, Дж/кг; – плотность теплового потока, Вт/м2, вычисляемая по формуле (20):
(20)
где T – средняя температура потока в трубопроводе, К.
Таким образом, скорость изменения внутренней энергии определяется теплообменом с окружающей средой (первое слагаемое правой части формулы (19)) и выделением тепла за счет сил внутреннего трения (второе слагаемое правой части формулы (19)).
Результаты исследования
Проанализируем возможность применения ПТП на моделируемом участке трубопровода. Параметры рассматриваемого объекта представлены в табл. 1.
Таблица 1. Параметры трубопровода и перекачиваемого продукта
Table 1. Pipeline and product parameters
Наименование параметра Parameter | Значение Value | Размерность Dimension |
Температура в начале участка Temperature at the beginning of the section | 47 | °С |
Температура грунта/Ground temperature | 8 | °С |
Производительность Flow rate | 0,5 | м3/с m3/s |
Наружный диаметр трубопровода Pipeline outside diameter | 0,72 | м/m |
Внутренний диаметр трубопровода Pipeline inside diameter | 0,696 | м/m |
Длина участка/Section length | 150∙103 | м/m |
Шероховатость стенки трубы Pipe wall roughness | 0,1 | мм/mm |
Плотность при 20 ºС Density at 20°C | 850 | кг/м3 kg/m3 |
Теплоемкость продукта Heat capacity of the product | 2000 | Дж/(кг∙К) J/(kg∙K) |
Коэффициент теплоотдачи от трубопровода к грунту Heat transfer coefficient from pipeline to ground | 7 | Вт/(м2∙К) W/(m2∙K) |
Теплопроводность трубы Pipe thermal conductivity | 50 | Вт/(м∙К) W/(m∙K) |
Теплопроводность продукта Product thermal conductivity | 0,2 | Вт/(м∙К) W/(m∙K) |
Температурная поправка на плотность Temperature correction for density | 12,25∙10-4 | 1/°С |
Кинематическая вязкость продукта при 20 °С Product kinematic viscosity at 20°C | 14,22 | сСт sSt |
Кинематическая вязкость продукта при 50 °С Product kinematic viscosity at 50°C | 5,9 | сСт sSt |
Стоимость энергии на подогрев нефти [0] Cost of energy to heat oil [0] | 1,67∙10-7 | р./Дж rub/J |
КПД тепловой печи Heating furnace efficiency | 0,6 | — |
Стоимость механической энергии (на привод насосов) [0] Cost of mechanical energy (to drive pumps) [0] | 9,72∙10-7 | р./Дж rub/J |
Механический КПД/Mechanical efficiency | 0,8 | — |
Стоимость присадки Additive cost | 400 | р./кг rub/kg |
Расчет проведен с учетом изменения реологических свойств продукта при неизотермической перекачке при помощи метода итераций (так как некоторые переменные в уравнении Шухова зависят от температуры потока). Результаты расчета при перекачке без ввода ПТП приведены в табл. 2.
Таблица 2. Результаты теплового расчета трубопровода без ввода ПТП
Table 2. Results of thermal calculation of the pipeline without adding drag reduction agent (DRA)
Наименование параметра Parameter | Значение Value | Размерность Dimension |
Температура в конце участка Temperature at the end of the section, Ts | 313,26 | К |
Число Шу/Shukhov number | 0,2117 | — |
Коэффициент теплопередачи Overall heat transfer coefficient, K | 0,54510 | Вт/(м2∙К) W/(m2∙K) |
Коэффициент теплоотдачи от потока к стенке, α1 Heat transfer coefficient from flow to wall, α1 | 0,8783 | Вт/(м2∙К) W/(m2∙K) |
Число Нуссельта в теплоотдаче от нефти к Nusselt number in heat transfer from oil to the | 3,90 | – |
Число Рейнольдса/Reynolds number, Re | 128971 | – |
Коэффициент гидравлического сопротивления Hydraulic resistance coefficient | 0,01770 | – |
Плотность/Density | 849,64 | кг/м3 kg/m3 |
Число Прандтля/Prandtl number | 76,40 | – |
Кинематическая вязкость Kinematic viscosity | 7,10 | сСт/sSt |
Динамическая вязкость/Dynamic viscosity | 0,006029 | Па∙с/Pa∙s |
Удельная теплоемкость продукта Specific heat capacity of the product | 1987,07 | Дж/(кг∙К) J/(kg∙K) |
Коэффициент теплопроводности продукта Product thermal conductivity coefficient | 0,16 | Вт/(м∙К) W/(m∙K) |
Коэффициент нагрева от трения, kλ Friction heat coefficient, kλ | 0,38294 | – |
Поправка на тепло трения, b Friction heat correction, b | 7,5797 | К |
Зная коэффициент гидравлического сопротивления чистого продукта, вычисленный при средней температуре, вычислим по формуле (8) гидравлический уклон трубопровода – 1,53 м/км. Затем представляется возможным провести расчет температуры продукта в конце участка трубопровода с учетом влияния ПТП на теплообмен в соответствии с формулами (4)–(7). Необходимо отметить, что при расчете учитывалось влияние температуры на характеристики продукта по формулам (1)–(3).
Для примера рассчитаем температуру в конце участка для концентрации θ=5 ppm. Эффективность ПТП при данной концентрации для числа Рейнольдса Re=124797 по формулам (11) и (12) равна 0,293 и 29,3 %. Определим коэффициент теплопередачи после ввода присадки по формуле (13):
По формуле (15) представляется возможным вычислить коэффициент теплоотдачи от перекачиваемого продукта к стенке трубы α. На данном этапе речь идет о растворе, поэтому коэффициент теплоотдачи от раствора (продукта с ПТП) к стенке трубы обозначается, как αp:
С новыми значениями коэффициента теплопередачи представляется возможным пересчитать температуру в конце участка по формуле Шухова (4).
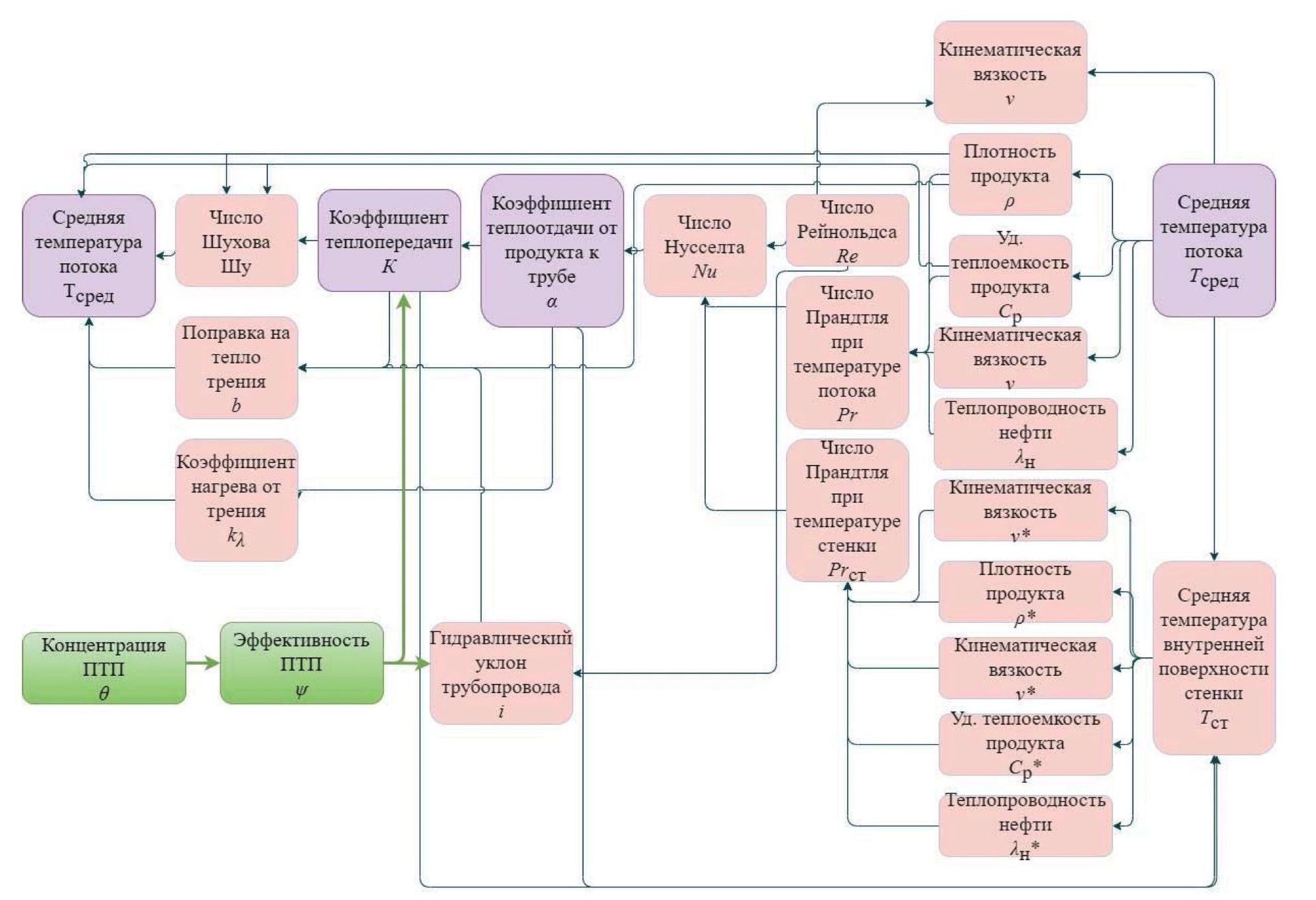
Для наглядности рассмотрим модель расчета, который проведен в рамках настоящей работы (рис. 1). Звездочками обозначены параметры, подсчитанные при средней температуре внутренней поверхности стенки трубы.
Параметры, входящие в среднюю температуру потока (вычисляется как среднее арифметическое температур в начале и конце участка), сами зависят от средней температуры потока, поэтому для расчета применялся метод итераций. Итерируемые параметры выделены на рис. 1 фиолетовым цветом. При этом после добавления присадки меняется коэффициент теплопередачи (формула (13)) и гидравлический уклон трубопровода (формула (8)). Не допустимо в новом расчете температуры с присадкой применять значения остальных параметров прежними, так как они зависят от температуры потока, следовательно, повторно использовался метод итераций.
Результаты теплового расчета трубопровода с различными концентрациями ПТП представлены в табл. 3. Необходимо отметить, что для расчета использовалась теоретическая модель присадки с высокими значениями эффективности, которые на практике определяются эмпирическим путем для конкретной углеводородной жидкости.
Рис. 1. Модель расчета температуры потока от концентрации присадки
Fig. 1. Model for calculating flow temperature depending on additive concentration
Таблица 3. Результаты теплового расчета трубопровода с ПТП
Table 3. Results of thermal calculation of a pipeline with DRA
Концентрация/Concentration, ppm | 0 | 5 | 10 | 25 |
Эффективность/Efficiency, % | 0 | 29 | 37 | 44 |
Температура в конце участка Temperature at the end of the section, К | 313,26 | 314,52 | 314,92 | 315,30 |
Чем выше концентрация присадки (и, соответственно, эффективность), тем больше разница температур , что свидетельствует о прямой зависимости между концентрацией присадки и уменьшением тепловых потерь в трубопроводе.
По формуле (13) для различных значений эффективности ПТП рассчитаны соответствующие коэффициенты теплопередачи по формуле (13), с использованием которых по формуле (4) вычислены температуры в конце участка для каждого значения концентрации присадки до 25 ppm. Зная неизменную температуру в начале участка трубопровода и температуры в конце участка при различных концентрациях присадки, представляется возможным вычислить среднюю температуру потока, как среднее арифметическое двух температур – начала и конца участка. Графически зависимость средней температуры потока Т от концентрации присадки приведена на рис. 2.
Рис. 2. Зависимость температуры потока от концентрации присадки
Fig. 2. Dependence of flow temperature on additive concentration
Таким образом, зависимость разницы тепловых потерь от концентрации присадки имеет асимптотический характер, который в некоторой степени похож на зависимость эффективности ПТП от концентрации. Напрашивается вывод о зависимости максимальной тепловой эффективности ПТП от предельного значения эффективности ПТП, при котором с увеличением концентрации присадки последующее увеличение эффективности не наблюдается. Температура в конце участка зависит от длины участка согласно формуле Шухова. Учтем влияние присадки на шуховское распределение температуры и представим результаты на рис. 3.
Рис. 3. Зависимость температуры в конце участка от длины участка и эффективности ПТП
Рис. 3. Dependence of the temperature at the end of the section on the section length and the DRA efficiency
С добавлением полимерного агента область более высоких температур расширяется (то есть на одинаковом расстоянии от начала участка с увеличением концентрации присадки наблюдается более высокая температура, чем при нулевой концентрации присадки) и интенсивность уменьшения температуры с длиной падает. Теоретически представляется возможным увеличивать тепловую эффективность ПТП, используя присадки, обладающие наибольшим предельным значением эффективности. Актуализируется применение высокоэффективных присадок, эффективность которых, согласно данным авторов, может достигать значений до 80 %, что делает применение ПТП в качестве способа уменьшения тепловых потерь перспективным направлением в развитии отрасли трубопроводного транспорта.
Рассмотрим совокупное влияние тепловой и гидравлической эффективности на экономическую разницу перекачки с ПТП и без, учитывая также стоимость присадки [0]. Разницы затрат на привод насосов (фиолетовая линия) и на подогрев нефти (бежевая линия) вычислены по формуле (17) и (16), соответственно. Разница стоимости перекачки с ПТП и без, не учитывая стоимость ПТП (голубая линия), представляет собой сумму значений, полученных по формулам (16) и (17). Учет в данном значении стоимости присадки (зеленая линия) представляет собой голубую линию, уменьшенную на величину, вычисленную по формуле (18).
Зависимости стоимости составляющих перекачки с ПТП и без от концентрации ПТП приведены на рис. 4.
Рис. 4. Зависимости стоимости составляющих перекачки с ПТП и без от концентрации ПТП
Fig. 4. Dependences of the cost of pumping components with and without anti-turbulence additives on the DRA concentration
Выгода от применения ПТП увеличивается с ростом ее концентрации. Наибольшая выгода от применения ПТП с учетом ее стоимости составляет ≈666594 р./мес и наблюдается при концентрации ПТП около 2,6 ppm. В расчете не учитывалась деструкция полимера. При более высоких концентрациях ПТП затраты на саму присадку превалируют над эффектом экономии затрат на электроэнергию и на нагрев продукта, а при концентрации ≈6,8 ppm (эффективность 33 %) применение ПТП становится невыгодным.
Выгода от экономии энергии на привод насосов превалирует над экономией затрат на энергию тепловых печей. При данной концентрации экономический вклад тепловой и гидравлической составляющей в снижение затрат на перекачку представлен на рис. 5.
Рис. 5. Экономический вклад тепловой и гидравлической составляющей в снижение затрат на перекачку
Fig. 5. Economic contribution of the thermal and hydraulic component to the reduction of pumping costs
Для анализа тепловых потерь проведем оценку правой части формулы (19) и выясним, какое из слагаемых вносит наибольший вклад в изменение внутренней энергии. Для этого предположим, что ПТП влияет либо только на первое слагаемое (теплообмен с окружающей средой), либо только на второе слагаемое (выделение тепла за счет сил внутреннего трения), и сравним, какая из кривых зависимости энергии от эффективности присадки ближе к кривой суммарного воздействия присадки как на первое, так и на второе слагаемое. Данный график приведен на рис. 6.
Рис. 6. График зависимости скорости изменения внутренней энергии от гидравлической эффективности ПТП
Fig. 6. Graph of the dependence of the internal energy rate of change on the DRA hydraulic efficiency
ПТП влияет на теплообмен с окружающей средой путем уменьшения коэффициента теплопередачи, а на диссипацию путем уменьшения коэффициента гидравлического сопротивления, который входит в гидравлический уклон. Таким образом, влияние ПТП на теплообмен с окружающей средой преобладает над влиянием ПТП на силу внутреннего трения, что заметно по разности начального и конечного положений кривых. Кривая влияния на теплообмен с окружающий средой гораздо ближе к кривой суммарного влияния ПТП. Действительно, найдя средние относительные значения вклада каждого слагаемого правой части формулы (19) в изменение внутренней энергии, получаем картину, представленную на рис. 7.
Рис. 7. Степень влияния ПТП на причины тепловых потерь
Fig. 7. Degree of DRA impact on the causes of heat losses
Для полноты картины изобразим график, представленный на рис. 6, в зависимости от концентрации ПТП, а не от эффективности (рис. 8).
Рис. 8. График зависимости скорости изменения внутренней энергии от концентрации ПТП
Fig. 8. Graph of the dependence of internal energy rate of change on the DRA concentration
В результате того, что скорость роста гидравлической эффективности ПТП уменьшается при возрастании концентрации ПТП, наибольшее изменение внутренней энергии в части снижения тепловых потерь наблюдается при малых концентрациях ПТП, однако сами тепловые потери сокращаются с продолжением ввода ПТП, но менее интенсивно.
Обсуждение и заключение
ПТП влияют на теплообменные процессы в трубопроводе. Они уменьшают трение слоев жидкости друг об друга, а также способствуют понижению интенсивности теплообмена между перекачиваемой жидкостью и стенками трубопровода, что приводит к снижению тепловых потерь.
Численное моделирование подтверждает эффективность присадок в уменьшении тепловых потерь. Однако для достижения оптимальных результатов необходимо учитывать тип присадки, концентрацию, скорость перекачки жидкости и характеристики трубопровода. Подходящие ПТП и оптимальные условия их применения должны определяться для конкретного случая.
В настоящей работе авторы устанавливают зависимость между концентрацией ПТП и ее экономической эффективностью в части гидравлических и тепловых потерь, а также сопоставляют процентное влияние присадки на гидравлические и тепловые потери при максимальной выгоде от применения ПТП. На рассматриваемом участке трубопровода со стандартными параметрами перекачки гидравлическая эффективность присадки превалирует над тепловой, что позволяет сделать вывод о целесообразном вводе ПТП на краткосрочной основе для уменьшения теплоотдачи в системе «трубопровод–грунт» при изменившихся условиях транспортировки.
Произведен расчет согласно методике, приведенной в работе [0], при котором зависимость температуры продукта с присадкой выражается параметрами чистого растворителя. Наибольший эффект снижения потерь наблюдается при высоких значениях эффективности присадки, однако в данном случае возникает существенное влияние стоимости присадки на экономическую эффективность применения ПТП, что перекрывает выгоду от эффекта ввода добавки.
Применение ПТП в качестве регулятора теплообмена представляется экономически выгодным при превалировании экономии мощности электрических нагревательных печей над стоимостью присадки, что не представляется возможным достичь при небольших концентрациях и эффективностях ПТП, так как в данном случае целесообразно вводить присадку в качестве агента снижения гидравлических потерь, а не тепловых. Учитывая высокую стоимость присадок, их применение в качестве способа уменьшения тепловых потерь остается открытым вопросом, так как исходя из расчетных данных при небольших концентрациях ПТП выгода от применения ПТП в качестве регулятора тепловых потерь меньше, чем от эффекта снижения гидравлического сопротивления.
В части уменьшения тепловых потерь действие ПТП в большей степени направлено на снижение интенсивности теплообмена с окружающей средой, а не на уменьшение сил внутреннего трения. Необходимо проведение дополнительных испытаний в лабораторных/стендовых условиях и на промышленных объектах для уточнения результатов исследования.
Применение ПТП является одним из способов снижения тепловых потерь при перекачке жидкости по трубопроводу, что оказывает положительное влияние на гидродинамическое поведение потока, улучшая его равномерность, снижая потери энергии на трение и уменьшая образование турбулентных структур и вихрей. Однако из-за высокой стоимости присадок их применение может быть наименее выгодным по сравнению с увеличением мощности тепловых печей, и в настоящий момент оправдано их добавление в качестве агента снижения именно гидравлических потерь, а не тепловых.
Механизм влияния ПТП на свойства потока является не до конца изученным, что обуславливает необходимость проведения исследований в различных областях применения ПТП, делая изучение полимерных агентов актуальной и востребованной тематикой. Дальнейшие исследования в этой области могут быть направлены на оптимизацию типов ПТП, разработку новых материалов и технологий, в частности высокоэффективных ПТП, а также детальное изучение их воздействия на теплообменные процессы в трубопроводах.
Благодарности: Авторы благодарят Владимира Васильевича Жолобова за внимательную проработку статьи и замечания, способствующие улучшению понимания и аргументации выводов.
Acknowledgements: The authors appreciate Vladimir V. Zholobov for detailed paper study and commentaries contributing to better comprehension and reasoning of conclusions.
About the authors
Tanoya Banerjee
National University of Oil and Gas «Gubkin University»
Email: tanoyabaner@mail.ru
Student
Russian Federation, 65, bld. 1, Leninsky avenue, Moscow, 119991Roman A. Shestakov
National University of Oil and Gas «Gubkin University»
Author for correspondence.
Email: shestakov.r@gubkin.ru
Cand. Sc., Associate Professor
Russian Federation, 65, bld. 1, Leninsky avenue, Moscow, 119991References
- Zhu J., Li X., Li D., Jiang C. Thermal insulation and flame retardancy of the hydroxyapatite nanorods. sodium alginate composite aerogel with a double-crosslinked structure. ACS Applied Materials & Interfaces, 2022, vol. 14 (40), pp. 45822–45831.
- Cardoso A.J.M., Koptjaev E. Electrical heating system for oil pipelines. Applications and Manufacturing (ICIEAM). Proc. of the International Conference on Industrial Engineering. Sochi, 2022. pp. 368–373.
- Sarkar A., Kumar A.A. A survey on optimization parameters and techniques for crude oil pipeline transportation modeling. Simulation and Optimization, 2022, vol. 292, pp. 561–574.
- Golunov N.N. Decrease of volume of oil products mixture during batching. Science & Technologies: Oil and Oil Products Pipeline Transportation, 2018, no. 1, pp. 68–73. (In Russ.)
- Manning W., Lind G. Data analysis and discussion of product interface size on a batched crude oil pipeline. Pipeline Simulation Interest Group. Proc. of PSIG Annual Meeting. Baltimore, Maryland, USA, 2014. pp. 1258–1263.
- Golunov H.H., Lure M.V. About one method of reducing the mixture during sequential pumping of petroleum products. Izvestiia vuzov «Neft i gaz», 2006, no. 3, pp. 49–52. (In Russ.)
- Ridao M.A. Optimal use of DRA in oil pipelines. Man and Cybernetics. Proc. of IEEE International Conference on Systems. The Hague, Netherlands, 2004. Vol. 6, pp. 6256–6261.
- Tan J., Hu H., Vahaji S., Jing J. Effects of drag-reducing polymers on the flow patterns, pressure gradients, and drag-reducing rates of horizontal oil–water flows. International Journal of Multiphase Flow, 2022, vol. 153, pp. 104–136.
- Makhmudov R.P. Study of existing methods for increasing the capacity of field pipelines. Science and education in the XXI century. Proc. of the Twelfth International scientific conference. Tomsk, «Quantum» Publ., 2022. pp. 3. (In Russ.)
- Wei J., Jia W., Zuo L., Chen H. Turbulent drag reduction with an ultra-high-molecular-weight water-soluble polymer in slick-water hydrofracking. Molecules, 2022, vol. 27, no. 2, pp. 351–365.
- Nieuwstadt F.T.M., Den Toonder J.M.J. Drag reduction by additives: a review. Turbulence Structure and Modulation, 2001, vol. 415, pp. 269–316.
- Varnaseri M., Peyghambarzadeh S.M. The effect of polyacrylamide drag reducing agent on friction factor and heat transfer coefficient in laminar, transition and turbulent flow regimes in circular pipes with different diameters. International Journal of Heat and Mass Transfer, 2020, vol. 154, no. 2, pp. 1–15.
- Bhatia P.K., Agrawal S., Sreedhar I, Parameshwaran P. Biomass-based polymers as effective drag-reducing agents in turbulent flow. Biomass Conversion and Biorefinery, 2022, no. 3, pp. 1–6.
- Sellin R.H.J., Hoyt J.W., Scrivener O. The effect of drag reducing additives on fluid flows and their industrial applications. Part I: Basic aspects. Journal of Hydraulic Research, 1982, vol. 20, pp. 29–68.
- Orang M., Pouranfard A. Experimental, comparative and statistical study of heat transfer and drag reduction of Water/Polyisobutylene/nanoSiO2 poly-nanofluid through a horizontal pipe. Chemical Engineering Research and Design, 2022, vol. 183, pp. 466–477.
- Chashchin I.P., Pyankov A.G. Investigation of the effect of organic additives on hydraulic resistances and heat exchange in the flow. Inzhenerno-fizicheskij zhurnal, 1973, no. 6, pp. 1101–1106. (In Russ.)
- Povh I.L., Stupin A.B., Maksyutenko S.N. Turbulent heat exchange in weak solutions of polymers and surfactants. Heat and mass transfer. Proc. of the fifth All-Russian on Heat and Mass Transfer. Minsk, A.V. Luikov HMTI Publ., 1976. pp. 284–292. (In Russ.)
- Zholobov V.V., Sinelnikov S.V., Ignatenkova A.I. The prospects of DRA for reducing the energy consumption of thermal stations in a «hot» pumping. Science & Technologies: Oil and Oil Products Pipeline Transportation, 2019, no. 3, pp. 256–265. (In Russ.)
- Zhukov V.A. Scientific basis for increasing the performance indicators of high-speed marine internal combustion engines by improving their cooling. Dr. Diss. St Petersburg, 2012. 422 p. (In Russ.)
- Revel-Muroz P.A., Gilmutdinov N.R., Dmitriev M.E., Mastobaev B.N. Modeling of thermal conditions when creating a controlled layer of asphalt on the inner surface of oil pipelines. THNP, 2016, no. 1, pp. 11–14. (In Russ.)
- Nesyn G.V., Zholobov V.V., Zverev F.S., Golyanov A.I., Kutukov S.E., Lyapin A.Yu., Lyapin A.Yu. Application of polymer drag reducing agents in oil pipeline transport. Moscow, Technosphera Publ., 2022. 310 p.
- Myska J., Zakin J.L., Chara Z. Viscoelasticity of a surfactant and its drag-reducing ability. Applied Scientific Research, 1995, vol. 55, pp. 297–310.
- Christensen R.N., Zakin J.L. Drag and heat transfer reduction in circular tubes and plate fin heat exchangers. Proceedings of the International District Heating and Cooling Association, 1991, vol. 81, pp. 189–202.
- Shagiev R.G. Hydraulic resistance and heat transfer in non-isothermal oil pipelines with drag reducing additives. Problems of gathering, treatment and transportation of oil and oil products, 2020, no. 3 (125), pp. 50–62. (In Russ.)
- Shagiev R.G. Hydraulic resistance and heat transfer in non-isothermal pipelines, transporting non-newtonian oils using drag reducing additives. Problems of gathering, treatment and transportation of oil and oil products. 2020, no. 5 (127), pp. 65–75. (In Russ.)
- Zholobov V.V., Moreckiy V.Yu., Talipov R.F. Assessment of the influence of anti-turbulence additive on the temperature of the transported liquid. Pipeline transport. Proc. of the XVI International conference. Ufa, USPTU Publ., 2021. pp. 77–79.
- Valeev A.R. Thermal conditions of pipelines. the issue of accounting for heating of oil and gas in pipelines. Elektronny nauchny zhurnal neftegazovoe delo, 2009, no. 2, pp. 3–14. (In Russ.) Available at: http://ogbus.ru/files/ogbus/authors/Valeev/Valeev_1.pdf (accessed 1 June 2023).
- Little R.C., Hansen R.J., Hunston D.L., Kim O., Patterson R.L., Ting R.Y. The drag reduction phenomenon. Observed characteristics, improved agents, proposed mechanisms. Industrial & Engineering Chemistry Fundamentals, 1975, vol. 14 (4), pp. 283–296.
- Chernikin V.A., Chelincev N.S. Improving methods used to define efficiency of anti-turbulent dopant in main pipelines. Oil and Oil Products Pipeline Transportation: Science & Technologies, 2011, no. 1, pp. 58–61. (In Russ.)
- Kuhnen J. Destabilizing turbulence in pipe flow. Nature Physics, 2018, vol. 14 (4), pp. 386–390.
- Banerjee T., Shestakov R. A. Method for increasing the economic efficiency of the use of anti-turbulent additives. Bulletin of the Tomsk Polytechnic University. Geo Аssets Engineering, 2022, vol. 333, no. 11, pp. 207–217. (In Russ.)
- Lurie M.V. Mathematical modeling of pipeline transport processes for oil, petroleum products and gas. Moscow, RSU of Oil and Gas Publ., 2003. 335 p. (In Russ.)
- Zholobov V.V., Nesyn G.V., Zverev F.S., Hasbiullin I.I., Valiev M.I. Application of drag reducing agents in «hot» oil pipelines. Oil and Oil Products Pipeline Transportation: Science & Technologies, 2018, vol. 8, no. 5, pp. 496–509. (In Russ.)
Supplementary files









