Effect of carbon component properties on thermal physical characteristics of polymer composite materials for electrical devices
- Authors: Minakova N.N.1, Ushakov V.Y.2
-
Affiliations:
- Altai State University
- National Research Tomsk Polytechnic University
- Issue: Vol 335, No 9 (2024)
- Pages: 107-114
- Section: Articles
- URL: https://bakhtiniada.ru/2500-1019/article/view/268774
- DOI: https://doi.org/10.18799/24131830/2024/9/4655
- ID: 268774
Cite item
Full Text
Abstract
Relevance. Polymer composite materials with carbon components have not only good functional characteristics as resistors, but also low price, low specific gravity, and relatively simple industrial manufacturing technology. This determines the expansion of the scope of their application, including in material-intensive oil and gas equipment, in high-voltage electrical and electrophyisical installations. Expanding the areas of application of such materials requires research into thermophysical characteristics and methods for controlling them to optimize thermal conditions during continuous operation of equipment containing components made of polymer composite materials with carbon fillers. Thermophysical characteristics can be formed using a wide range of parameters; the main ones are the type of electrically conductive and connecting components. However, changing the binder requires a radical change in technology, which is not always acceptable for a number of reasons.
Aim. To study the effect of the electrically conductive component (carbon black) on the thermophysical characteristics of rubbers filled with carbon black; establish the dependence of the thermophysical characteristics of the composite on the type of carbon black.
Object. Thermophysical characteristics of the composite material, largely determined by the electrically conductive component.
Methods. Instrumental measurements of thermophysical and electrical characteristics of materials, statistical and correlation analysis.
Results. The authors have experimentally established that the thermophysical cha-racteristics of rubbers filled with carbon black (heat capacity, thermal conductivity, and thermal diffusivity) depend on the type of carbon black. They identified the patterns of changes in these characteristics. The paper analyzes their relationship with the properties of carbon black and the characteristics of the macrostructure of the composite material. Based on the conducted research, the authors developed the recommendations for selecting the grade of carbon black for composites used in such areas as: electric heating systems operating on the principles of self-regulating heaters, devices operating in non-stationary thermal conditions, etc.
Full Text
Введение
Оборудование и устройства, содержащие электропроводящие полимерные композиционные материалы, имеют широкий спектр применения [1–4]. Например, в геологоразведке они используются для изготовления рабочих заземлителей, обеспечивающих безопасную и надежную эксплуатацию оборудования. Для бесперебойных процессов добычи и транспортировки нефти и газа необходимо обеспечивать определённые тепловые условия за счет электрообогрева [5–9]. Одна из инновационных технологий основана на работе самоорганизующихся систем – воздействии внешних факторов, структурирующих систему под решаемую функциональную задачу [3, 7]. За счет положительного температурного коэффициента сопротивления достигается эффект саморегулирования: при росте температуры объемное электрическое сопротивление увеличивается. Вместе с его ростом уменьшается выделяющаяся тепловая энергия. Изделие постоянно находится в тепловом взаимодействии с окружающей средой, меняя свои электрофизические свойства в соответствии с внешними условиями [5].
Практически во всех отраслях Российской экономики предстоит решить такие задачи, как повышение эффективности потребления всех ресурсов, в особенности топливно-энергетических, разработка и освоение новой техники и технологий для улучшения технико-экономических показателей, новых материалов, сочетающих необходимые функциональные характеристики с требованиями по ресурсосбережению и доступности технологии изготовления [4, 9]. Наполненные техническим углеродом эластомеры удовлетворяют большинству из названных требований [1–3, 9]. Их применение позволяет обеспечивать необходимую электропроводность и формировать тепловые поля сложной формы из-за конструкционной гибкости таких материалов. Процесс электрообогрева регулируется за счет положительного температурного коэффициента сопротивления. Такие материалы отвечают требованиям ресурсосбережения благодаря возможности профилировать изделия сложной формы, их меньшего веса и др. [1, 10]. Электрофизические характеристики таких материалов исследованы в [10, 11].
Известно, что характер электропроводящей сетки зависит от концентрации технического углерода и его вида (свойств удельной поверхности, размера частиц) [1, 2]. Нагрев электрическим током локализуется в частицах электропроводящего компонента, которые могут контактировать как непосредственно друг с другом, так и через прослойки связующего компонента. Их размер и структура формируются за счет межфазных взаимодействий компонентов гетерогенной системы [1, 2].
Тепловое воздействие вызывает внутреннюю реакцию материала, изменяющую его важнейшие свойства: теплопроводность, теплоемкость, температуропроводность [12–14]. Реакция связана во многом с теми же характеристиками, что и электропроводность. Теплофизические характеристики определяются структурной организацией [15–19]. Однако при сходных факторах имеют место различия в механизмах воздействия на компоненты структуры из-за гетерогенности структуры, определяющей проявление широкого спектра физико-химических процессов, закладывающих случайную составляющую. В работе [20] рассмотрены теплофизические характеристики наполненных техническим углеродом эластомеров в зависимости от вида связующего. Вид эластомера определяет технологию переработки изделия, поведение в агрессивной среде и т. д. В этой связи для ряда областей применения композитов регулирование их характеристик изменением вида эластомера нецелесообразно. При выбранном виде эластомера свойства резистивных полимерных композиционных материалов более эффективно регулировать за счет свойств электропроводящего компонента.
В наполненных техническим углеродом эластомерах электропроводящий компонент влияет на упорядочивание макромолекул (на плотность упаковки) и гибкость молекулярных цепей. Взаимодействие эластомера с поверхностью частиц наполнителя влияет на структуру межфазных границ и характер электропроводящей сетки. Происходит модификация физических свойств полимера на границе раздела [1, 21, 22].
При тепловом воздействии диффузионные процессы могут как разрушать электропроводящие каналы, так и дополнять проводящую систему вновь образованными каналами. Повышение температуры приводит к перераспределению частиц вследствие диффузионных процессов. Повышенная температура может ослабить связи «полимер–полимер», «наполнитель–наполнитель», «наполнитель–полимер» [1, 23]. Эти процессы протекают в материале одновременно, но с разной интенсивностью. По этой причине влияние технического углерода, как электропроводящего компонента, на электрофизические и теплофизические характеристики может проявляться по-разному.
Увеличение концентрации электропроводящего наполнителя обычно увеличивает теплопроводность и снижает теплоёмкость [1, 14]. Можно полагать, что на интенсивность процессов теплообмена, на теплоизоляционные свойства композита и др. влияет вид технического углерода. Степень этого влияния зависит от многих факторов. Поэтому актуальны экспериментальные исследования теплофизических характеристик каучуков, наполненных техническим углеродом с различающимися свойствами. Авторами данной статьи изучена возможность регулирования теплофизических свойств композита за счет электропроводящего компонента при заданном (неизменном) материале связующей основы.
Объекты и методы исследования
Объектами исследования были наполненные техническим углеродом эластомеры [10]. Исследованы теплофизические характеристики материалов с разными марками технического углерода. Различие свойств используемого в исследованиях технического углерода обусловливают различие и в размерах теплоотдающей и тепловоспринимающей поверхностей. Теплоотдающая поверхность зависит от свойств первичных и вторичных структур [1, 23]. В этой связи в исследованиях использованы три марки технического углерода с отличающимися характеристиками, влияющими на процессы теплообмена и теплопередачи: степенью активности, структурностью, размером частиц [24, 25]:
П-514 – среднеактивный технический углерод со средним значением дисперсности и средним значением структурности (удельная внешняя поверхность 50–57 м2/г, удельная адсорбционная поверхность 98–102 м2/г, среднеквадратичный диаметр частиц 39,5 нм);
П-234 – активный технический углерод с высоким значением дисперсности и средним значением структурности (удельная внешняя поверхность 94–102 м2/г, удельная адсорбционная поверхность 104–114 м2/г; среднеквадратичный диаметр частиц 24,6 нм);
П366Э – технический углерод с развитой структурностью, высоким значением удельной и полной поверхности (удельная внешняя поверхность 117–119 м2, удельная адсорбционная поверхность 240–245 м2/г, среднеквадратичный диаметр частиц 22,5 нм).
В качестве связующей основы применен бутилкаучук БК-2055. Концентрация технического углерода составляла 80 весовых частей на 100 весовых частей материала связующей основы. Экспериментально установлено, что такая концентрация позволяет применять отработанную для резинотехнической промышленности прессовую технологию изготовления. Увеличение концентрации требует разработки специальной технологии для жёстких смесей [1].
Характеристики, определяющие внутреннюю реакцию материала на тепловое воздействие: теплопроводность, удельную теплоемкость, температуропроводность, исследованы с помощью анализатора DLF-1200 [26]. В нем использован метод лазерной вспышки – на лицевую поверхность образца воздействуют коротким импульсом. Для оптимизации поглощения импульса образцы покрывались тонким слоем графита. Задавались параметры образца: масса, диаметр, высота, плотность.
Результаты исследования
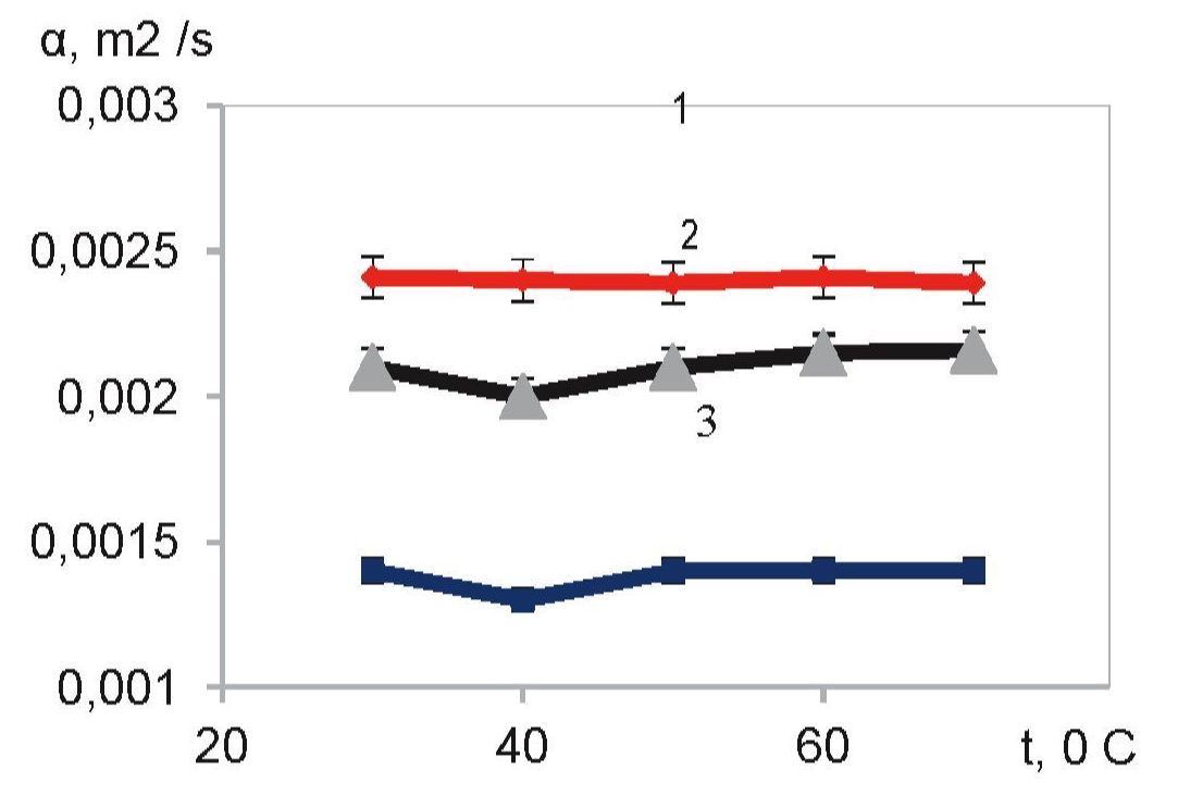
Некоторые из полученных результатов представлены на рис. 1–3.
Рис. 1. Зависимость коэффициента температуропроводности от температуры: технический углерод марки: 1 – П-366Э; 2 – П-234; 3 – П-514
Fig. 1. Dependence of the thermal diffusivity coefficient on temperature: carbon black grade: 1 – P-366E; 2 – P‑234; 3 – P-514
Рис. 2. Зависимость коэффициента теплопроводности от температуры технического углерода разных марок (обозначения марок углерода те же, что на рис. 1)
Fig. 2. Dependence of the thermal conductivity coefficient on the temperature of carbon black of different grades (designations of carbon grades are the same as in Fig. 1)
Рис. 3. Зависимость удельной теплоемкости от температуры технического углерода разных марок (обозначения марок углерода те же, что на рис. 1, 2)
Fig. 3. Dependence of specific heat capacity on temperature of carbon black of different grades (designations of carbon grades are the same as in Fig. 1, 2).
Представленные на рис. 1–3 материалы позволяют сделать вывод о том, что вид технического углерода по-разному влияет на различные теплофизические характеристики композиционного материала. В частности, наблюдались следующие эффекты:
- температура в исследованном диапазоне не оказывает существенного влияния на температуропроводность;
- теплопроводность незначительно уменьшается при повышении температуры;
- при замене в материале технического углерода П-514 на П-234 и на П-366Э температуропроводность и теплопроводность уменьшаются, а теплоемкость увеличивается.
Воздействие тепловых процессов на структуру наполненных полимеров исследовано в ряде работ [1, 21–23]. В полимере под действием тепловой энергии происходят процессы, связанные с поглощением тепла (процессы стеклования, плавления) и с выделением тепловой энергии, сопровождающие химические реакции (деструкция макромолекул, их окисление) и др. [1, 2, 22]. При частичной деструкции молекул могут образовываться заряженные частицы или свободные радикалы, взаимодействующие как с частицами наполнителя, так и с частицами полимера. Согласно результатам исследований, взаимодействие «эластомер – технический углерод» влияет на межмолекулярное взаимодействие, соответственно через плотность упаковки – на вид электропроводящей сетки [1, 2, 27, 28]. На поверхности частиц электропроводящего компонента могут индуцироваться заряды. Это также может влиять на конфигурацию электропроводящей сетки и, соответственно, на тепловые процессы в материале. Электропроводящая система может как разрушаться, так и структурироваться. Электропроводящие частицы при тепловом воздействии могут перераспределиться как более равномерно, так и менее равномерно. Можно полагать, что изменения теплофизических характеристик композиционного материала обусловлены не только аддитивным вкладом электропроводящего компонента в формирование свойств, но и изменениями структуры эластомера, в том числе формированием структур из частиц технического углерода.
Рис. 4. Диапазон изменения показателей: 1 – температуропроводность; 2 – теплопроводность; 3 – теплоемкость; 4 – коэффициент нелинейности (слева), энтропия текстурного признака (справа)
Fig. 4. Range of changes in indicators: 1 – thermal diffusivity; 2 – thermal conductivity; 3 – heat capacity; 4 – nonlinearity coefficient (left), entropy of the texture feature (right)
На рис. 4 представлен диапазон изменения характеристик при использовании технического углерода рассматриваемых марок. Изменение каждого показателя оценивалось как отношение разности величин данного показателя для композита с наполнителями П-514 и П-366Э к величине показателя для композита с наполнителем П-514. Теплофизические характеристики сравнивались при температуре 70 °С.
Выявлено, что в исследованном диапазоне температур для рассматриваемых марок технического углерода теплопроводность возрастает меньше, чем снижается теплоемкость. Из изучаемых характеристик больше всего изменяется температуропроводность. На основании анализа литературных данных по теплофизическим процессам в наполненных полимерах можно предположить, что степень изменения характеристик может быть связана со свойствами технического углерода и его вкладом в формирование структуры композиционного материала. По этой причине проанализированы свойства примененных марок технического углерода и оценены показатели, связанные с характером распределения его в эластомере.
Теплофизические характеристики сопоставлены со степенью агломерирования, размером первичных частиц и размером агломерата технического углерода. В цепочке П-514, П-234, П-366Э размер частиц уменьшается, структурность и размер агломератов увеличивается [24, 25]. Установлено, что возрастание степени агломерирования увеличивает температуропроводность и теплопроводность, но снижает теплоёмкость.
Для оценки полученных результатов проанализировано изменение характера электропроводящей сетки, которая формируется под влиянием частиц электропроводящего компонента [1]. Рассчитана энтропия текстурного признака изображения структуры, которая, согласно исследованиям [27, 28], отражает разветвленность электропроводящей сетки. Изображения структуры материала с просвечивающего микроскопа обрабатывались по методике, описанной в [27]. На изображениях в градациях серого выделялись границы между проводящим компонентом и эластомером с использованием текстурного признака BA, который отражает автокорреляцию гистограммы совместного распределения яркости второго порядка (характеризует взаимосвязь двух соседних точек изображения). Динамика энтропии текстурного признака вычислялась по показателям, полученным в [27] для выбранных объектов исследования (рис. 4). Сравнение данных, показанных на рис. 1–3, с данными на рис. 4. позволило установить, что с формированием более разветвленной проводящей сетки теплопроводность возрастает.
Характер взаимодействия электропроводящего компонента с эластомером оценен по коэффициенту нелинейности, который рассчитывался по вольтамперной характеристике материалов с использованием методики, описанной в [1]. Процент изменения коэффициента нелинейности (отношение разности коэффициентов нелинейности материалов с техническим углеродом П 514 и П 366Э к значению при П 514) представлен на рис. 4. Согласно проведенным в [11] исследованиям, он связан с количеством полимерных прослоек между частицами технического углерода. Увеличение количества прослоек связующего материала при использовании технического углерода П-514 существенно снижает теплопроводность материала, на что указывает уменьшение коэффициента нелинейности. Это соответствует теоретическим представлениям, описанным в [21].
Заключение
Выявленные зависимости теплофизических свойств наполненных техническим углеродом эластомеров от вида технического углерода позволяют решать задачи конструирования материалов, в наибольшей степени отвечающих требованиям заданной области применения. Материал, в состав которого входит технический углерод П-514, проявляет теплоизоляционные свойства. Теплопроводность повышается несущественно, что важно для сохранения теплозащитных свойств. Поэтому в условиях регулирования электропроводности при решении задач обеспечения теплоизоляции в качестве электропроводящего компонента целесообразно применять материалы с П-514.
Эксперименты показали, что применение в материале технического углерода с большей дисперсностью и структурностью позволяет повысить теплопроводность и температуропроводность материала. Применение высокодисперсного технического углерода П-366Э позволяет увеличить температуропроводность и теплопроводность композиционного материала при одновременном уменьшении теплоемкости. Высокая теплопроводность обеспечивает быструю передачу тепла, его хорошее рассеивание. Поэтому материал с П-366Э в качестве электропроводящего компонента целесообразно применять для обеспечения высокой термической стабильности электротехнических устройств. Увеличение коэффициента температуропроводности позволяет уменьшить время выравнивания температуры. Поэтому материал с П-366Э целесообразно применять в нестационарном тепловом поле.
Благодарности: Авторы благодарны инженеру Инженерной школы энергетики Томского политехнического университета Артуру Насырбаеву за помощь в выполнении измерений.
Acknowledgements: The authors are grateful to Artur Nasyrbaev, engineer of School of Energy and Power Engineering at the Tomsk Polytechnic University, for assistance in performing the measurements.
About the authors
Natalya N. Minakova
Altai State University
Author for correspondence.
Email: minakova@asu.ru
ORCID iD: 0000-0001-7665-8069
Dr. Sc., Professor
Russian Federation, 61, Lenin avenue, Barnaul, 656049Vasily Ya. Ushakov
National Research Tomsk Polytechnic University
Email: vyush@tpu.ru
ORCID iD: 0000-0003-2931-2086
Dr. Sc., Professor
Russian Federation, 30, Lenin avenue, Tomsk, 634050References
- Gul V.E., Shenfil L.Z. Electrically conductive polymer composites. Moscow, Khimiya Publ., 1984. 226 p. (In Russ.)
- Liu Y., Wei X., He X., Yao J., Tan R., Chen P., Yao B., Zhou J., Yao Z. Multifunctional shape memory composites for joule heating, self‐healing, and highly efficient microwave absorption. Advanced Functional Materials, 2023, vol. 33, no. 5, pp. 2211352.
- Setnescu R.A., Lungulescu E.M., Marinescu V.E. Polymer composites with self-regulating temperature behavior: properties and characterization. Materials, 2022, vol. 16, no. 1, pp. 157–159.
- Yue Q., Zhang L., He C.Y., Liu B.H., Wang W.M. Polymer composites with hierarchical architecture and dielectric particles for efficient daytime subambient radiative cooling. Journal of Materials Chemistry A, 2023, vol. 11, no. 6, pp. 3126–3135.
- Ali I., Shchegolkov A., Zemtsova N., Bogoslovskiy V., Shigabaeva G., Galunin E. Preparation and application practice of temperature self‐regulating flexible polymer electric heaters. Polymer Engineering & Science, 2022, vol. 62, no. 3, pp. 730–742. .
- Ba H., Truong-Phuoc L., Romero T., Sutter C. Lightweight, few-layer graphene composites with improved electro-thermal properties as efficient heating devices for de-icing applications. Carbon, 2021, vol. 182, pp. 655–668.
- Jain J., Sinha S. Pineapple leaf fiber polymer composites as a promising tool for sustainable, eco-friendly composite material. Journal of Natural Fibers, 2022, vol. 19, no. 15, pp. 10031–10052.
- Hou Y.H., Zhang M.Q., Rong M.Z. Performance stabilization of conductive polymer composites. Journal of applied polymer science, 2003, vol. 89, no. 9, pp. 2438–2445.
- Pyatov I.S., Tikhonova S.V., Salimov A.I., Vorobyeva L.V., Lunev V.V., Fomocheva L.E. Elastomers and polymer compositions for oilfield equipment. Problems and opportunities. (In Russ.) Available at: https://ream-rti.ru/upload/iblock/ae0/ae0e77ad7e2cdbe88098556f439ac345.pdf (accessed 25 March 2024).
- Minakova N.N., Ushakov V.Ya. Polymers with carbon fillers for powerful resistors. Bulletin of the Tomsk Polytechnic University. Geo Assets Engineering, 2018, vol. 329, no. 2, pp. 74–80. (In Russ.) doi: 10.18799/24131830/2024/5/4531
- Minakova N.N., Skvirskaya I.I., Ushakov V.Ya. Investigation of the instability nature of main characteristics of large size polymer resistors. Elektrichestvo, 2001, no.3, pp. 38–42. (In Russ.)
- Karsten D.A., Hardman N.J., Wilke L.A., Robertson C.G. Detailed understanding of the carbon black–polymer interface in filled rubber composites. Carbon, 2023, vol. 201, pp. 520–528.
- Gwon S., Kim H., Shin M. Self-heating characteristics of electrically conductive cement composites with carbon black and carbon fiber. Cement and Concrete Composites, 2023, vol. 137, pp. 104942.
- Gao Q., Liu J., Liu X. Electrical conductivity and rheological properties of carbon black based conductive polymer composites prior to and after annealing. Polymers and Polymer Composites, 2021, vol. 29, no. 9, pp. S288–S295.
- Brunella V. Thermal/electrical properties and texture of carbon black PC polymer composites near the electrical percolation threshold. Journal of Composites Science, 2021, vol. 5, no. 8, p. 212–214.
- Shchegolkov A.V., Shchegolkov A.V. Anti-icing systems based on elastomers modified with carbon nanostructures with the effect of self-regulation of temperature. Prirodnye Resursy Arktiki i Subarktiki, 2022, vol. 27, no. 1, pp. 141–151. (In Russ.)
- Jain J., Sinha S. Pineapple leaf fiber polymer composites as a promising tool for sustainable, eco-friendly composite material. Journal of Natural Fibers, 2022, vol. 19, no. 15, pp. 10031–10052.
- Yadav R., Singh M., Shekhawat D., Lee S. The role of fillers to enhance the mechanical, thermal, and wear characteristics of polymer composite materials: a review. Composites Part A: Applied Science and Manufacturing, 2023, vol. 175, pp. 107775.
- He X., Wang Y. Recent advances in the rational design of thermal conductive polymer composites. Industrial & Engineering Chemistry Research, 2021, vol. 60, no. 3, pp. 1137–1154.
- Minakova N.N., Ushakov V.Ya. Thermophysical characteristics of polymer composite materials with carbon components for electrical devices. Bulletin of the Tomsk Polytechnic University. Geo Assets Engineering, 2023, vol. 334, no. 6, pp. 134–139. (In Russ.) doi: 10.18799/24131830/2024/5/4531
- Lipatov Yu.S. Physico-chemical basis of polymer filling. Moscow, Khimiya Publ., 1991. 260 p. (In Russ.)
- Bartenev G.M., Frenkel S.Ya. Physics of polymers. Leningrad, Khimiya Publ., 1990. 432 p. (In Russ.)
- Godovsky Yu.K. Thermophysics of polymers. Moscow, Khimia Publ., 1982. 280 p. (In Russ.)
- SS 7885-86. Technical carbon for rubber production. (In Russ.) Available at: https://files.stroyinf.ru/Data2/1/4294822/4294822274.pdf (accessed 25 March 2024).
- Razdyakonova G.I. Preparation and properties of dispersed carbon. Omsk, Omsk State Technical University Publ. House, 2014. 236 p. (In Russ.)
- Instructions for using the DLF-1200. (In Russ.) Available at: https://www.directindustry.com.ru/prod/ta-instruments/product-38477-1796308.html (accessed 27 March 2024).
- Bortnikov A.Yu., Minakova N.N. Texture-fractal analysis of microscopic sections of samples of composite materials filled with carbon black. Bulletin of the Tomsk Polytechnic University, 2006. vol. 309, no. 6, pp. 64–67. (In Russ.)
- Minakova N.N., Karpov S.A., Ushakov V.Ya. Texture method of studying the resistance properties of disperse-filled elastomers. Zhurnal Tekhnicheskoy Fiziki, 2000, no. 43 (10), pp. 821–828. (In Russ.)
Supplementary files






