Дробление капель водоугольного топлива в потоке воздуха
- Авторы: Сыродой С.В.1, Замалтдинов Р.Р.1, Познахарев А.С.1, Акимов В.С.1
-
Учреждения:
- Национальный исследовательский Томский политехнический университет
- Выпуск: Том 335, № 7 (2024)
- Страницы: 7-19
- Раздел: Статьи
- URL: https://bakhtiniada.ru/2500-1019/article/view/267620
- DOI: https://doi.org/10.18799/24131830/2024/7/4615
- ID: 267620
Цитировать
Полный текст
Аннотация
Актуальность. Анализ современного состояния глобальной энергетической повестки показывает, что проблема антропогенного воздействия на атмосферу планеты объектами теплоэнергетики является одной из самых главных для человечества. В то же время рост потребления электроэнергии стимулирует к введению все новых электрогенерирующих мощностей. Долгое время считалось, что решением этой проблемы является масштабное внедрение нетрадиционных возобновляемых источников энергии (ветрогенераторов и солнечных батарей) в общий баланс электрогенерации. Однако сейчас уже становится очевидно, что возобновляемые источники энергии не могут полностью покрыть все потребности в электроэнергии. Последнее создает стимулы для введения в эксплуатацию новых тепловых электростанций, работающих, как правило, на угольном топливе. Но основная проблема угольной энергетики – ее антропогенное воздействие – до сих пор остается нерешенной. Такая ситуация создает предпосылки для разработки новых «чистых» угольных технологий с полным циклом секвестирования продуктов сгорания. Одной из наиболее перспективных технологий сжигания угля с низким уровнем выбросов является сжигание угля в составе водоугольного топлива. Однако технология водоугольного топлива имеет ряд недостатков. Один из наиболее существенных – высокие задержки зажигания типичных (с характерным размером 3–5 мм) капель водоугольного топлива. Одним из самых перспективных методов решения этой проблемы является распыление водоугольного топлива в ультрадисперсном состоянии (с характерным размером капель 0,1–1 мм). Цель. Экспериментальное исследование условий и характеристик дробления капель водоугольного топлива в высокоскоростном потоке воздуха. Объект. Водоугольное топливо, приготовленное на основе угля марки Т. Метод. Для установления основных характеристик и условий процесса диспергирования капель водоугольного топлива использовался специальный экспериментальный стенд. Результаты экспериментальных исследований показываюn, что для стабильного дробления типичных капель водоугольного топлива скорость последних (в процессе распыления) должна быть не менее 40 м/с.
Ключевые слова
Полный текст
Введение
Перспективность внедрения водоугольного топлива (ВУТ) в общий баланс тепло- и электрогенерации обоснована уже достаточно давно (например, [1–3]). Показано (по результатам экспериментальных [4–6] и теоретических [7–9] исследований), что при сжигании ВУТ образуется значительно меньше оксидов серы и азота. Также, по результатам теоретических исследований [10], установлено, что эффективность передачи теплоты от топочной среды к внутритрубному теплоносителю при сжигании ВУТ выше по сравнению с процессами горения однородного угля. Но при всех преимуществах водоугольных технологий они имеют ряд значимых недостатков. Самым существенным из таковых считаются высокие задержки зажигания (до 15 секунд) типичных капель ВУТ [11, 12]. По результатам проведенных ранее экспериментальных исследований [13] установлено, что при распылении ВУТ образуются капли преимущественно с характерным размером от 1 до 3 мм. Задержки зажигания таких относительно крупных капель (даже при достаточно высоких температурах внешней среды Tg≥1273 K) составляют от 5 до 15 секунд (в зависимости от марки угля). На настоящее время разработаны [14] и продолжают разрабатываться [15] системы распыления ВУТ, позволяющие формировать мелкодисперсный (с характерным размером капель от 0,05 до 1 мм) поток капель ВУТ. Однако надежность таких систем не высока вследствие высокого эрозийного износа форсуночных аппаратов. Например, в [16] показано, что ресурс работы водоугольных форсунок котельных агрегатов Новосибирской ТЭЦ-5 не превышал 40 часов. Также можно отметить работу сотрудников института теплофизики СО РАН [17], в которой приведены экспериментальные данные о процессах распыления ВУТ пневматической форсункой в крупномасштабном энергетическом стенде (с тепловой мощностью 5 МВт).
Также можно отметить статью [18], в которой приведены результаты экспериментальных исследований процессов квазитеплового распыления ВУТ. Показано, что в результате распыления формируются капли ВУТ с характерным размером 100–200 мкм. Однако стоит сказать, что в [18] не указана длительность работы форсуночного устройства. Также в [18] не приведены значения характерных чисел Вебера капель ВУТ, формирующихся при распыле топлива. Аналогичные [18] результаты приведены в [19]. Надо сказать, что в [16–18] приведены результаты экспериментальных исследований процессов распыления ВУТ в условиях, когда продолжительности непрерывной работы ограничена 10 минутами. В реальной практике обеспечение такого ультратонкого распыления при долговременной (около года) непрерывной работе форсуночного аппарата пока невозможно. Последнее обусловлено существенным эрозийным износом соплового аппарата форсуночных устройств (среднее время работы форсунки не превышает 120 часов [20]). При этом необходимо отметить, что в работе [20] приведены экспериментальные данные для форсунки, выполненной из высокопрочной керамики (Al2O3/(W,Ti)). Вместе с тем, например, в статье [17] приведены результаты экспериментальных исследований процессов распыления ВУТ форсункой, выполненной из легированной стали аустенитного класса 12X18H10T, по которой на настоящее время нет точных данных о рабочем ресурсе (предельное время работы) форсуночных устройств, распыляющих высококонцентрированные (с долей угольной компоненты φ≥0,5) водоугольные суспензии. В такой ситуации неопределенности с ресурсом работы форсунок, выполненных из разных материалов, значимость экспериментальных данных о процессах распыления ВУТ приобретает еще большую актуальность. В этих условиях имеет смысл разработка новых технологий, позволяющих проводить бесконтактное (с поверхностью горелочного устройства) дробление относительно крупных капель ВУТ в потоке окислителя.
Но в настоящее время не создано технологий устойчивого аэродинамического дробления капель ВУТ (можно выделить лишь несколько примеров надежной эксплуатации водоугольных форсунок, например [21, 22]). Для разработки такой технологии необходимо знать характеристики и условия процесса дробления капли водоугольного топлива в потоке окислителя. Можно отметить ряд исследований [23–26]. Например, в [23] приведены результаты математического моделирования динамики трансформации капель водоугольной суспензии (ВУС) в потоке воздуха. Установлено, что на изменение формы капель существенное влияние, как и следовало ожидать, оказывают реологические характеристики. При численном моделировании [23] применяется метод, включающий моделирование больших вихрей (Large Eddy Simulation – LES), и сглаженный объем жидкости (Volume of fluid – VOF), которые использовались с динамической адаптивной сеткой. По результатам численного моделирования установлена «эффективная» вязкость, позволяющая описывать дробление капель ВУТ по аналогии с ньютоновской жидкостью.
Также можно отметить работу [24], в которой представлены результаты компьютерного моделирования процесса распада капель органо-водоугольного топлива. Использовался метод VOF в сочетании с динамической адаптацией пространственной сетки. Установлены режимы разрушения капель в зависимости от числа Вебера. Также исследована структура течения воздуха в области аэродинамической тени капель.
В статье [25] приведены результаты математического моделирования процессов диспергирования капель гелеобразного керосинового топлива в потоке воздуха. При этом использовался метод VOF. По результатам численного моделирования установлены типичные формы деформирующихся в потоке капель топлива. Показано, что на формы капель определяющее влияние оказывает спектр вихрей, формирующихся в аэродинамическом следе капли.
Также можно отметить статью [26], в которой приведены результаты экспериментальных исследований процессов разрушения струи ВУТ, истекающей из форсунки. При этом дробление струи осуществлялось в результате воздействия высокоскоростной струи воздуха, ориентированной в том же направлении, в котором распыляется топливо. В статье [27] приведены результаты экспериментальных исследований процессов дробления капель ВУТ высокоскоростным потоком воздуха, который подавался в направлении, перпендикулярном направлению движения капли. Выделены режимы дробления топливных капель. Но такой способ аэродинамического дробления в реальной практике трудно применим. Также стоит сказать, что достаточно сложно определить критические числа Вебера вследствие больших погрешностей в определении скоростей движения капли. При этом критические значения чисел Вебера являются важнейшей характеристикой, позволяющей определить условия процесса дробления капель топлива и, соответственно, конструкцию форсуночных устройств. Также надо отметить, что ранее не проводился анализ влияния концентрации топливной компоненты (угля) на характеристики и условия дробления капель ВУТ.
Цель данной работы – установление критических значений числа Вебера в потоке воздуха при движении капель ВУТ в одном направлении с потоком воздуха при варьировании фракционного состава топлива.
Методика проведения эксперимента
Методика подготовки топлива
Подготовка ВУТ к экспериментам проводилась в соответствии с методикой [28]. На первом этапе крупнокусковой уголь марки Т (тощий – является одним из распространённых энергетических углей, использующихся в качестве основного топлива на тепловых электрических станциях) дробился в щековой дробилке до характерного размера d=20 мм. Затем угольная крошка загружалась в шаровую мельницу и измельчалась до пылевидного состояния (характерный размер частиц ≈90 мкм). В дальнейшем угольную пыль помещали на вибрационное сито с размером ячейки 90 мкм и просеивали. Фракция, оставшаяся на сите, повторно измельчалась в мельнице. После этого получившуюся угольную пыль смешивали с водой и доводили до гомогенного состояния в гомогенезаторе. С целью установления влияния фракционного состава на характеристики и условия дробления капель ВУТ массовое соотношение в системе уголь/вода варьировалось в достаточно широком диапазоне (от 0/100 до 55/45). В табл. 1 приведены основные характеристики компонентов топливной суспензии. Выбор приведенных выше концентраций угольной компоненты в ВУС обусловлен тем, что у угля Т (согласно данным [29]) в минеральной части содержится до 12 % CaO. Как известно [30], оксид кальция при соединении с водой может формировать прочные сцементированные соединения. По этой причине выбор той или иной концентрации твердой топливной компоненты топлива в ВУТ является сложной задачей, требующей обоснования соответствующего соотношения твердой и жидкой фазы суспензии (по аналогии с задачей о выборе момента останова независимых испытаний [31]). Выбор значений φ (доли угольной компоненты топлива) зависит от индивидуальных свойств угля: гидрофобности/гидрофильности, пористости, состава минеральной и органической частей угля, теплоты сгорания, температуры горения и др.
Таблица 1. Основные характеристики компонентов ВУТ [32, 33]
Table 1. Main characteristics of coal-water fuel (CWF) components [32, 33]
Компонент Component |
|
| Vг, % | Cг, % |
| |
Каменный уголь марки Т Lean coal | 1342 | 0,122 | 962 | 17 | 91 | 25,12·106 |
Вода/Water | 4190 | 0,56 | 1000 | – | – | – |
ВУТ/CWF | 2683 | 0,336 | 981 | – | – | – |
Экспериментальные исследования проводились на стенде, схема которого приведена на рис. 1, a. Основной частью экспериментального стенда является плоское, специально спрофилированное сопло, сечение которого на входном участке составляло 350×40 мм, в выходном участке 40×40 мм. Длина соплового канала L=180 мм. Сопло рассчитывалось в соответствии с методикой, приведенной в [34]. На рис. 1, b приведена схема соплового канала. Противолежащие стенки сопла были выполнены из прочного стекла, с одной стороны которого устанавливался источник монохроматической плоской световой волны. С обратной стороны была установлена высокоскоростная видеокамера (Evercam 1000-32М с объективом Sigma AF 105mm f/2.8 EX DG OS HSM Macro). Сопловой канал через карман Рихтера подключался к центробежному вентилятору ВЦ5. Последний приводился в движение с помощью электродвигателя АДМ80И2У3 мощностью 2,2 кВт.
Капли ВУТ подавались вертикально через шприц, установленный на оси симметрии, в сопловой канал. Шприц был подключен к инфузионному шприцевому насосу Mindray BeneFusion SP3. Массовая скорость подачи суспензии составляла 150 мл/ч. С целью определения скорости потока на выходе из сопла устанавливалась трубка Пито, подключенная к дифференциальному микроманометру ЛТА-4. Скорость потока воздуха рассчитывалась по методике [35]. Капли ВУТ подавались в сопловой аппарат с использованием шприцевого насоса (рис. 1, а). Соответственно, объемный расход ВУТ составляет Gcwf=150 мл/ч. Объемный расход воздуха через сопло составляет Gair=7,3 м3/ч. Характерный размер капель ВУТ в экспериментах составлял 3±0,1 мм (капли, отличавшиеся от заданного размера, в процессе эксперимента отбраковывались).
Рис. 1. Экспериментальный стенд (a) и схема движения капли ВУТ в сопловом аппарате (b): 1 – инфузионный шприцевой насос Mindray BeneFusion SP3; 2 – источник света; 3 – электродвигатель АДМ80И2У3; 4 – центробежный вентилятор ВЦ5; 5 – держатель со шприцом; 6 – персональный компьютер; 7 – высокоскоростная камера Evercam 1000-32М; 8 – сопло Витошинского (ось X, Y – горизонтальная и вертикальная оси)
Fig. 1. Experimental bench (a) and the scheme of CWF droplet motion in the nozzle apparatus (b): 1 – Mindray BeneFusion SP3 infusion syringe pump; 2 – light source, 3 – ADM80I2U3 electric motor; 4 – VC5 centrifugal fan; 5 – holder with syringe; 6 – personal computer; 7 – Evercam 1000-32M high-speed camera; 8 – Vitoshinsky nozzle
Методика проведения экспериментальных исследований
Капля ВУТ сбрасывается вертикально вниз в полость полуоткрытого соплового аппарата. После входа капли в сопло на нее воздействует ускоряющийся поток воздуха. В результате аэродинамического воздействия топливная капля также ускоряется, при этом ее скорость много меньше скорости несущей среды. В результате неравномерного распределения давления, но поверхности капли происходит ее существенная деформация, а при достижении критических условий – разрушение.
Весь комплекс процессов дробления капель ВУТ в высокоскоростном потоке воздуха регистрировался высокоскоростной видеокамерой Evercam Е4 (скорость видеосъемки 3000 кад/сек). С целью установления характеристик и условий диспергирования топливных капель проводились серии экспериментов, состоящих из 25 опытов, в идентичных условиях. Такое относительно большое число опытов обусловлено тем, что на характеристики разрушения топливных капель оказывает существенное влияние большой комплекс факторов второго уровня значимости (флуктуации внутрикапельных и внешних течений жидкости, неравномерное и анизотропное распределение частиц угля в капле, форма последних и др.). Обработка результатов экспериментов проводится в соответствии со статистическими методами [36]. Доверительный интервал при доверительной вероятности P=0,95 составляет 12 %.
С целью установления необходимых условий дробления введено в рассмотрение характеристическое число Вебера, которое показывает отношение сил инерции и поверхностного натяжения:
,
где Vg – скорость воздуха, м/с; Vd – скорость капли в момент дробления, м/с; pg – плотность воздуха, кг/м3; d – диаметр капли, м; – коэффициент поверхностного натяжения, н/м.
Для установления скорости капли в момент времени, предшествующий непосредственному дроблению, разработан специальный алгоритм обработки изображений кадров видеограммы, основанный на теневой методике [37]. Программная реализация алгоритма проведена на языке высокого уровня Matlab с использованием функций Image Processing Toolbox. Скорость воздуха в сечении сопла, соответствующем месту дробления капли, определялась из уравнения неразрывности [38] в приближении неизменности плотности воздуха (ρ=const):
.
Результаты экспериментальных исследований
На рис. 2 приведены типичные кадры процесса эволюции формы (до начала дробления) капли воды (столбец a) и водоугольного топлива (столбцы b–j) в высокоскоростном потоке воздуха. Можно отметить, что в рассматриваемых условиях процесс диспергирования капель протекает в режимах существенной трансформации их формы. В начальный момент времени (момент входа капли в сопловой канал) капля имеет форму сферы. В результате аэродинамического воздействия происходит трансформация капли из сферы в эллипсоид (рис. 3). В условиях продолжающегося аэродинамического воздействия происходит переход от эллипсоидальной формы в диск. Затем вследствие роста скорости и, соответственно, касательных и нормальных напряжений происходит трансформация капли дискообразной формы в диск с «шапкой» (рис. 3).
Рис. 2. Типичные кадры процесса диспергирования капель воды (a) и ВУТ (b–j). Соотношение в системе уголь/вода: a – 0/100; b –10/90; c – 20/80; d – 30/70; e – 40/60; f – 50/50; j – 55/45
Fig. 2. Typical frames of dispersion of water droplets (a) and coal-water slurry (b–j). Ratio in the coal/water system: a – 0/100; b –10/90; c – 20/80; d – 30/70; e – 40/60; f – 50/50; j – 55/45
Рис. 3. Коммутативная диаграмма типичных форм капель ВУТ в потоке воздуха
Fig. 3. Commutative diagram of typical shapes of CWF droplets in the air flow
В этом случае разница давлений между наветренной и подветренной стороной становится настолько большой, что силы давления превышают силы вязкости и поверхностного натяжения водоугольной суспензии. В результате происходит разрушение капли. При этом можно отметить, что в основном разрушение происходит в результате срыва пленки с формированием центрального вытянутого ядра по направлению движения. Также анализ кадров показывает, что концентрация угольной компоненты в топливе оказывает существенное влияние на характеристики и условия дробления капель ВУТ (рис. 3). Так, при концентрации угля в пределах динамика дробления капель ВУТ почти идентична дроблению капель воды (рис. 2). При концентрации угольной компоненты дробление капель иное, и для достижения соответствующих условий диспергирования необходимы значительно более высокие скорости обтекания капель. Последнее показывает, что при концентрации угольной компоненты выше 50 % частицы угля начинают играть роль связующего компонента, «консолидирующего» суспензию. Значения характерных временных показателей τi приведены в табл. 2.
Таблица 2. Хронология характерных точек процесса дробления капли
Table 2. Chronology of characteristic points of a droplet fragmentation
Характерные временные точки Typical time points | Обозначения столбцов, соответствуют обозначениям, приведеным на рис. 2 Column designations, correspond to the designations shown in Fig. 2 | ||||||
, с | a | b | c | d | e | f | j |
1 | 0 | 0 | 0 | 0 | 0 | 0 | 0 |
2 | 0,0025 | 0,0025 | 0,0025 | 0,003 | 0,0025 | 0,004 | 0,01 |
3 | 0,005 | 0,005 | 0,005 | 0,0055 | 0,005 | 0,008 | 0,015 |
4 | 0,007 | 0,0065 | 0,0075 | 0,0085 | 0,0075 | 0,0105 | 0,02 |
5 | 0,0095 | 0,0085 | 0,0095 | 0,0125 | 0,01 | 0,013 | 0,025 |
6 | – | 0,012 | 0,0125 | – | 0,013 | 0,0155 | 0,029 |
7 | – | – | – | – | – | 0,018 | 0,034 |
8 | – | – | – | – | – | 0,0205 | – |
9 | – | – | – | – | – | 0,023 | – |
10 | – | – | – | – | – | 0,025 | – |
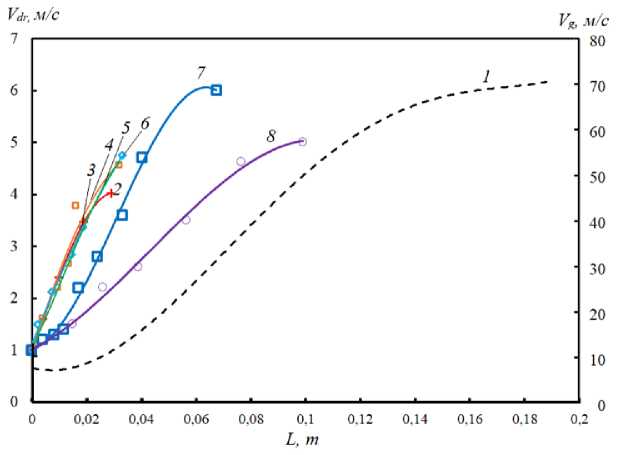
На рис. 4 приведены зависимости скорости потока (Vg) воздуха, а также капель жидкости (Vdr – до их разрушения) от расстояния, пройдённого по сопловому каналу. Анализа кадров показывает, что при концентрациях угольной компоненты топлива менее 50 % капли ВУТ и воды разрушаются идентично (критические значения относительной скорости движения капель различаются не более чем на 8 %). При этом можно выделить важную закономерность – чем больше концентрация угольной компоненты, тем меньше ускорение () капли в потоке.
Рис. 4. Зависимость скорости воздуха (Vg – зависимость 1) и капель жидкости (Vdr – зависимости 2–7) от расстояния, пройдённого по сопловому тракту до момента дробления, при разной концентрации (φ) угля в суспензии: 1 – воздуха; 2 – капля воды (φ=0); 3 – капля ВУТ (φ=10); 4 – капля ВУТ (φ=20); 5 – капля ВУТ (φ=30); 6 – кап-ля ВУТ (φ=40); 7 – капля ВУТ (φ=50); 8 – капля ВУТ (φ=55)
Fig. 4. Dependence of velocity of air (Vg – dependence 1) and liquid droplets (Vdr – dependences 2–7) on the distance traveled along the nozzle path to the moment of fragmentation, at different concentration (φ) of coal in suspension: 1 – air; 2 – water droplet (φ=0); 3 – CWF droplet (φ=10); 4 – CWF droplet (φ=20); 5 – CWF droplet (φ=30); 6 – CWF droplet (φ=40); 7 – CWF droplet (φ=50); 8 – CWF droplet (φ=55)
Это, вероятнее всего, обусловлено тем, что, как видно на кадрах видеограммы (рис. 2), капли суспензии с малым содержанием угольной компоненты быстро деформируются из сферы в диск. При этом плоскость диска перпендикулярна направлению движения потока воздуха. В этом случае аэродинамическое сопротивление такой капли будет максимально (возникает эффект «паруса»). Последнее приводит к существенному ускорению процесса разрушения капли. В то же время капли ВУТ с высоким содержанием угля значительно больше времени сохраняют форму обтекаемой сферы, что существенно снижает их аэродинамическое сопротивление.
На рис. 5 приведены зависимости критического числа Вебера (We) и относительной скорости капли в момент разрушения (ξ=|Vg-Vd |⁄ ; где Vg, Vd – скорости воздуха и капли в зоне ее разрушения, – скорость воздуха на входе в сопловой аппарат, =7 м/с) от концентрации угольной компоненты в топливе. Можно отметить, что зависимости We(φ) и имеют характер типа «хоккейная клюшка». Последнее обусловлено тем, что, как уже указывалось выше, при переходе через значения φ≥50 % скачкообразно меняются характеристики дробления капель ВУТ. Данный эффект обусловлен тем, что в этих условиях частицы угля в суспензии начинают играть роль связующего материала, что приводит к существенному росту сил вязкости и сил поверхностного натяжения и к соответствующему изменению диспергирования капли.
Рис. 5. Зависимость критического числа Вебера и относительной скорости витания капли ξ=|Vg-Vd |⁄ (где Vg, Vd – скорости воздуха и капли в зоне ее разрушения; – скорость воздуха на входе в сопловой аппарат; =7 м/с) от концентрации угольной компоненты в топливной капле
Fig. 5. Dependence of the critical Weber number and relative velocity of the droplet ξ=|Vg-Vd |⁄ (where Vg, Vd – velocities of air and droplet in the zone of its destruction; – air velocity at the nozzle inlet; = 7 m/s) on coal component concentration in the fuel droplet
Надо отметить, что полученные результаты достаточно хорошо коррелируют с известными экспериментальными данными. Так, например, авторами [39] установлены режимы дробления капель воды и воды с твердыми включениями. Показано [39], что при введении в состав капель твердых частиц критическое число Вебера возрастает до значений 12–14, что несколько отличается от полученных экспериментальных результатов (max (We)=100). Последнее обусловлено, по-видимому, тем, что в экспериментах [39] капля подавалась в направлении, перпендикулярном направлению движения основного потока воздуха. В результате дробление происходило не только за счет аэродинамического воздействия, но и вследствие центробежных сил, возникающих при вращении капли, обусловленном эффектом Магнуса.
Сравнительный анализ полученных результатов с известными данными
Полученные по результатам экспериментов данные имеют фундаментальное значение. В настоящее время в мировой научной периодике опубликован ряд статьей с описанием результатов исследования процессов дробления отдельных капель ВУТ в потоке воздуха. Например, в статьях [24, 27, 40] приведены результаты теоретических и экспериментальных исследований процессов дробления капель ВУТ в потоке окислителя (рис. 6). Однако можно отметить, что капли ВУТ в начальный период времени двигались перпендикулярно направлению потока воздуха [24, 27, 40]. В этих условиях при воздействии потока воздуха на каплю в последней формируется момент вращения. В результате капля ВУТ разрушается не только за счет действия сил аэродинамического сопротивления, но также и в результате действия центробежных сил.
Рис. 6. Схема экспериментального стенда (а) и типичные кадры процесса дробления одиночных капель ВУТ (b), приведенные в [24, 27, 40]
Fig. 6. Schematic diagram of the experimental setup (a) and typical shots of the CWF single droplet fragmenation (b) given in [24, 27, 40]
Также можно выделить статью [23], в которой приведены результаты математического моделирования процесса дробления капель в потоке воздуха. Можно отметить, что по результатам компьютерного моделирования [23] в условиях высокоскоростного воздействия потока воздуха процессы дробления на первом этапе выражаются в виде трансформации капли в диск, который вследствие высокой «парусности» как бы надувается, после чего происходит разрыв пленки. В результате разрушения родительской капли формируется полноторий и множество мелких вторичных капель (рис. 7, a). Дальнейшее воздействие приводит к разрыву полнотория. При этом по результатам моделирования установлено, что в период высокоскоростного воздействия потока воздуха на каплю процесс дробления протекает несколько по другому «сценарию». После формирования диска происходит срыв периферийной пленки диска вдоль по потоку воздуха (рис. 7, b). В результате образуется перевернутый «гриб», который разрывается в результате дальнейшего растягивания под действием сил аэродинамического сопротивления.
Рис. 7. Результаты численного моделирования (а – приведенные в [23]) и типичные кадры процесса дробления одиночных капель ВУТ (b – полученные экспериментально, рис. 2)
Fig. 7. Results of numerical simulation (a – given in [23]) and typical frames of CWF single droplet fragmentation (b – obtained experimentally, Fig. 2)
Заключение
По результатам проведенных экспериментов установлено, что стабильное дробление капель водоугольного топлива при умеренных значениях чисел Вебера (менее 40) достигается при концентрации угля φ≤50 %. Увеличение концентрации приводит к экспоненциальному росту критических значений числа Вебера (We>100). В этих условиях для дробления даже относительно крупных капель ВУТ (при характерном размере d=3 мм) скорость витания капли должна составлять не менее 40 м/с (по аналогии с [17]). При этом очевидно, что после дробления начальной крупной капли формируется поток мелких капель ВУТ, для разрушения которых необходимы значительно большие скорости витания (Ug≈100–150 м/с). В этих условиях имеет смысл уменьшать силы поверхностного натяжения ВУТ посредством введения ПАВ в состав топлива и повышения начальной температуры ВУТ.
Об авторах
Семен Владимирович Сыродой
Национальный исследовательский Томский политехнический университет
Автор, ответственный за переписку.
Email: ssyrodoy@yandex.ru
ORCID iD: 0000-0002-6924-8552
доктор технических наук, профессор Инженерной школы энергетики НОЦ И.Н. Бутакова
Россия, г. ТомскРоман Ринатович Замалтдинов
Национальный исследовательский Томский политехнический университет
Email: rrz3@tpu.ru
ORCID iD: 0009-0003-2802-4856
инженер Инженерной школы энергетики НОЦ И.Н. Бутакова
Россия, г. ТомскАндрей Сергеевич Познахарев
Национальный исследовательский Томский политехнический университет
Email: asp71@tpu.ru
инженер Инженерной школы энергетики НОЦ И.Н. Бутакова
Россия, г. ТомскВладислав Саябекович Акимов
Национальный исследовательский Томский политехнический университет
Email: vsa19@tpu.ru
магистрант Инженерной школы энергетики НОЦ И.Н. Бутакова
Россия, г. ТомскСписок литературы
- Бутылькова Т.Н., Делягин Г.Н. Зола и шлак при сжигании водоугольных суспензий // Новые методы сжигания топлива и вопросы теории горения. – М.: Наука, 1969. – С. 58–64.
- Зажигание водоугольного топлива с добавлением жидкой фракции продукта пиролиза резины / Д.В. Гвоздяков, В.Е. Губин, К.Б. Ларионов, А.В. Зенков // Хим. и нефтегаз. машиностр. – 2020. – № 1. – С. 25–28.
- Зажигание капли композиционного жидкого топлива в вихревой камере сгорания / Т.Р. Валиуллин, К.Ю. Вершинина, Д.О. Глушков, П.А. Стрижак // Современные проблемы теплофизики и энергетики: Материалы Международн. конф. – М., 9–11 октября 2017. – С. 105–106.
- Антропогенные выбросы при сжигании органоводоугольных топливных композиций на основе углей и продуктов угле- и нефтепереработки / М.А. Дмитриенко, А.Г. Косинцев, Г.С. Няшина, С.Ю. Лырщиков // Хим. и нефтегаз. машиностроение. – 2018. – № 1. – С. 41–44.
- Совместное сжигание индустриальных отходов в составе суспензионных топлив / К.Ю. Вершинина, Г.С. Няшина, Д.П. Шабардин // Проблемы газодинамики и тепломассообмена в энергетических установках: тр. ХХII школы-семинара молодых ученых и специалистов под руководством акад. РАН А.И. Леонтьева. – М., 20–24 мая 2019. – М.: Печатный салон «Шанс», 2019. – С. 166–169.
- Исследования вредных выбросов при сжигании водоугольного топлива в теплогенерирующих установках малой мощности / В.И. Мурко, В И. Федяев, В.И. Карпенок и др. // Материалы междунар. агроэкол. форума. Экол. аспекты производства продукции растениеводства; энергообеспечение и информ. технологии в сельском хозяйстве. – СПб.: СЗНИИМЭСХ, 2013. – T.2 – С. 245–252.
- Ignition and combustion characteristics of coal-water fuels based on coal & semi-coke / G.V. Kuznetsov, S.V. Syrodoy, V.V. Salomatov, D.Y. Malyshev, Z.A. Kostoreva, M.V. Purin, S.A. Yankovsky // Combustion and Flame. – 2022. – Vol. 246. – P. 112430.
- Justification of the possibility of car tires recycling as part of coal-water composites / G.V. Kuznetsov, S.V. Syrodoy, M.V. Purin, A.V. Zenkov, D.V. Gvozdyakov, K.B. Larionov // Journal of Environmental Chemical Engineering. – 2021. – Vol. 9. – P. 104741.
- Theoretical justification of utilization of forest waste by incineration in a composition of bio-water-coal suspensions / G.V. Kuznetsov, S.V. Syrodoy, D.Yu. Malyshev, N.Yu. Gutareva, N.A. Nigay // Ignition stage. Applied Thermal Engineering. – 2020. – Vol. 170. – P. 115034.
- The efficiency of heat transfer through the ash deposits on the heat exchange surfaces by burning coal and coal-water fuels / S.V. Syrodoy, G.V. Kuznetsov, N.Yu. Gutareva, V.V. Salomatov // Journal of the Energy Institute. – 2018. – Vol. 91. – P. 1091–1101.
- Вершинина К.Ю., Глушков Д.О., Стрижак П.А. Зажигание органоугольных топлив, приготовленных на основе углей разного качества // Актуальные вопросы теплофизики и физической гидрогазодинамики: тез. докл. ХIV Всерос. шк.-конф. молодых ученых с междунар. Участием. – Новосибирск, 22–25 ноября 2016. – С. 86–88.
- Вершинина К.Ю., Глушков Д.О., Стрижак П.А. Характеристики зажигания капель органоводоугольных топлив на основе отработанных и индустриальных масел // Химия твердого топлива. – 2017. – № 3. – С. 63–69.
- Visualization study on breakup modes of coal water slurry in an impinging entrained-flow gasifier / Zhicun Xue, Yan Gong, Qinghua Guo, Fuchen Wang, Guangsuo Yu // Fuel. – 2019. – Vol. 244. – P. 40–47.
- Ковальчук Т.Н., Горлов Е.Г. Влияние кавитационных пузырьков на распыление топливных суспензий // Химия и природосберегающие технологии использования угля: сб. тр. междунар. науч. конф. – Звенигород, 15–17 февраля 1999. – М.: МГУ, 1999. – С. 62–64.
- К вопросу об исследовании структуры потока водоугольного топлива в процессе его пневмомеханического распыла / Д.В. Гвоздяков, А.В. Зенков, В.Е. Губин, М.В. Ведяшкин // Вестн. Юж.-Урал. гос. ун-та. Сер. Энергетика. – 2018. – Т. 18. – № 4. – С. 5–12.
- Щинников П.А. Комплексные исследования энергоблоков электростанций и энергоустановок: монография. – Новосибирск: НГТУ, 2020. – 500 с.
- Coal-water slurry atomization in a new pneumatic nozzle and combustion in a low-power industrial burner / E.Yu. Shadrin, I.S. Anufriev, E.B. Butakov, E.P. Kopyev, S.V. Alekseenko, L.I. Maltsev, O.V. Sharypov // Fuel. – 2021. – Vol. 303. – P. 121182.
- Gvozdyakov D.V., Zenkova A.V., Lavrinenko S.V. Quasi-hot spraying of coal-water slurries with pyrogenetic water // Chemical Engineering Research and Design. – 2022. – Vol. 186. – P. 587–598.
- Результаты исследований распыления водоугольного топлива / Ю.А. Сенчурова, В.И. Мурко, В.И. Федяев, Д.А. Дзюба // Материалы VI международной научно-практ. конференции. – Кемерово, 15–16 ноября 2005. – Кемерово: Кузбасс. гос. техн ун-т., 2005. – C. 152–154.
- Deng J., Ding Z., Yuan D. Erosion wear mechanisms of coal-water-slurry (CWS) ceramic nozzles in industry boilers // Materials Science and Engineering. – 2006. – Vol. 417. – P. 1–7.
- 石橋喜孝, 石炭ガス化複合発電(IGCC)商用設備の 最新運転状況、課題と今後の展, 日本: 日本計画研究所, 2014. URL: https://www.joban-power.co.jp/category/igcc/unit10/docs/ (дата обращения 10.03.2024).
- Pontjo Ir., Soedjanto H., Zhou Z. Application of coal water slurry in power generation // Addressing Climate Change. – China, 2017.
- Tavangar S., Hashemabadi S.H., Saberimoghadam A. CFD simulation for secondary breakup of coal-water slurry drops using OpenFOAM // Fuel Processing Technology. – 2015. – Vol. 132. – P. 153–163.
- Study of the Weber number impact on secondary breakup of droplets of coal water slurries containing petrochemicals / A.V. Minakov, A.A. Shebeleva, P.A. Strizhak, M.Yu. Chernetskiy, R.S. Volkov // Fuel. – 2019. – Vol. 254. – P. 115606.
- Aerodynamic fragmentation of water, ethanol and polyethylene glycol droplets investigated by high-speed in-line digital holography / Z. Essaïdi, P. Lauret, F. Heymes, L. Aprin, P. Slangen // Optical Materials. – 2021. – Vol. 122. – P. 111747.
- Breakup and atomization of a round coal water slurry jet by an annular air jet / Hui Zhao, Hai-Feng Liu, Jian-Liang Xu, Wei-Feng Li, Wei Cheng // Chemical Engineering Science. – 2012. – Vol. 78. – P. 63–74.
- Secondary breakup of coal water slurry drops / Hui Zhao, Hai-Feng Liu, Jian-Liang Xu, Wei-Feng Li // Physics of Fluids. – 2011. – Vol. 23. – P. 113101.
- Mathematical and physical modeling of the coal–water fuel particle ignition with a liquid film on the surface / V.V. Salomatov, G.V. Kuznetsov, S.V. Syrodoy, N.Yu. Gutareva // Energy Reports. – 2020. – Vol. 6. – P. 628–643.
- Тепловой расчет котлов (Нормативный метод) / под. ред. Н.В. Кузнецова. – СПб.: НПО ЦКТИ, 1998. – 256 с.
- Рихтер Л.А. Газовоздушные тракты тепловых электростанций. – М.: Энергия, 1969. – 272 с.
- Гусейн-Заде С.М. Задача выбора и оптимальное правило остановки последовательности независимых испытаний // Теория вероятности и ее применения. – 1966. – Т. 11. – № 3. – С. 534–537.
- Агроскин А.А., Глейбман В.Б. Теплофизика твердого топлива. – М.: Недра, 1980. – 256 с.
- Липов Ю.М., Самойлов Ю.Ф., Виленский Т.В. Компоновка и тепловой расчет парового котла. – М.: Энергоатомиздат, 1988. – 208 с.
- Дейч М.Е. Техническая газодинамика. – М.: Энергия, 1974. – 592 с.
- Абрамович Г.Н. Прикладная газовая динамика. – М.: Наука, 1976. – 887 с.
- Шенк Х. Теория инженерного эксперимента / пер. с англ. Е.Г. Коваленко; под ред. чл.-кор. АН СССР Н.П. Бусленко. – М.: Мир, 1972. – 381 с.
- Hiroyuki Kan, Hideya Nakamura, Satoru Watano. Effect of droplet size on particle-particle adhesion of colliding particles through droplet // Powder Technology. – 2017. – Vol. 321. – P. 318–325.
- Кочин Н.Е., Кибель И.А., Розе Н.В. Теоретическая гидромеханика / под ред. И.А. Кибеля. – М.: ГИТТЛ, 1955. – Т. 1. – С. 23, 24. – 560 с.
- Dubrovsky V.V., Podvysotsky A.V., Schreiber A.A. Experimental study of droplet crushing by aerodynamic forces // Industrial heat engineering. – 1990. – Vol. 6 – P. 87–93.
- Secondary atomization of non-Newtonian kerosene gel at low Weber numbers: a numerical study / Qin-LiuCao, Wen-He Liao, Benveniste Natan, Feng Feng, Wei-Tao Wu // Aerospace Science and Technology. – 2022. – Vol. 120. – P. 107280.
Дополнительные файлы









