Modeling and designing the features of inflow to a horizontal gas borehole fitted with coiled tubing within the filtering interval
- Autores: Sokhoshko S.K.1
-
Afiliações:
- Tyumen Industrial University
- Edição: Volume 335, Nº 1 (2024)
- Páginas: 194-201
- Seção: Articles
- URL: https://bakhtiniada.ru/2500-1019/article/view/267125
- DOI: https://doi.org/10.18799/24131830/2024/1/4141
- ID: 267125
Citar
Texto integral
Resumo
Relevance. The need to study the parameters of inflow (permeability rates, production inflow profile, flow rate along the horizontal wellbore) into horizontal gas and gas condensate wellbores, when tubing is at a downhole zone. This allows scheduling well production rates, managing removal of water and mechanical impurities from the bottom-hole, carrying out well stimulation and completion activities, etc.
Aim. To substantiate a mathematical model of the perforated horizontal gas borehole when the tubing shoe is within the perforation interval, as well as to calculate gas inflow parameters, flow rate along the wellbore and fluid permeability rates at the bottomhole zone of the wellbore.
Object. Horizontal gas and gas condensate boreholes in anisotropic formations, methods for calculating gas inflow into perforated strings of horizontal boreholes, gas inflow rates and flow rates along the wellbore when a tubing shoe is within the perforation interval.
Methods. Modeling gas inflows into horizontal wellbores using a point source function, as well as the Leibenzon function; the use of the local and hydraulic resistances theory in simulation of developing gas flow along the wellbore; determining gas inflow rates into the horizontal wellbore using the Reynolds number value.
Results. The authors have carried out design calculation for the Bovanenkovskoe oil and gas condensate field using the model of gas inflow into a perforated horizontal (sloping) wellbore and analyzed the inflow parameters (flow velocity and permeability rates at the bottomhole zone, developing flow velocity along the wellbore) at various tubing shoe positions within the wellbore perforation interval. It was observed that when the tubing moves along the perforation interval the gas inflow to the wellbore can change from linear to non-linear. The authors made a conclusion that whenever extended periods of tubing positioning within the perforation interval is required, it is essential to select a low-pressure area which ensures a linear rate of gas inflow into the wellbore of a horizontal gas well.
Palavras-chave
Texto integral
Введение
В настоящее время на газовых месторождениях эксплуатируют все больше горизонтальных скважин. Эксплуатация таких скважин, при нахождении башмака насосно-компрессорных труб в интервале перфорации, представляет значительный интерес. Расположение насосно-компрессорных труб (НКТ), либо гибких насосно-компрессорных труб (ГНКТ) в интервале перфорации (фильтра) применяется, в частности, при обводнении скважин пластовыми водами на поздней стадии эксплуатации месторождений [1, 2]. Поэтому моделирование и расчет основных параметров работы горизонтальных скважин является актуальной задачей [2–14].
Моделированием работы горизонтальных скважин занимались многие исследователи [2, 8–10, 15–20]. Однако моделированию работы и расчету характеристик притока к горизонтальной и пологой газовой скважине с ГНКТ или НКТ в интервале фильтра посвящено крайне малое число работ [2, 11]. К характеристикам притока будем относить режим фильтрации флюида в призабойной зоне, профиль притока флюида вдоль ствола, скорость потока по стволу, распределение давления или депрессии вдоль ствола. Эти параметры необходимы для установления режимов эксплуатации горизонтальной скважины. Если скважина многозабойная или многоствольная с гидроразрывом или без него, то необходимо знание этих параметров вдоль каждого ствола. Здесь будет рассмотрена работа пологой газовой скважины в бесконечном анизотропном пласте с непроницаемыми кровлей и подошвой на нестационарном режиме. ГНКТ (НКТ) спущена в интервал перфорации (рис. 1). Будут рассмотрены режимы фильтрации газа в призабойной зоне пологой скважины при перемещении ГНКТ в интервале перфорации и изменение скорости потока газа по стволу.
Спуск ГНКТ в интервал перфорации может быть осуществлен для выноса жидкости с забоя скважины либо для регулирования профиля притока. При этом могут изменяться профиль притока газа к пологому стволу, эпюра скоростей потока газа, распределение давления (депрессии) по стволу, закон притока газа к стволу в призабойной зоне скважины.
Рис. 1. ГНКТ в интервале перфорации пологой газовой скважины
Fig. 1. Coiled tubing in the perforation interval of a low-angle gas well
Известно [2], что для горизонтальных газовых скважин, в отличие от вертикальных, характерен линейный закон фильтрации газа. В то же время существуют факторы, которые приводят к наличию участков ствола с нелинейным законом фильтрации газа: участки пласта с увеличенной проницаемостью, участки с неравномерной кольматацией призабойной зоны, наличие ГНКТ в интервале ствола и др.
Закон фильтрации газа в призабойной зоне определяется значением числа Рейнольдса, б/р [3]:
где V – скорость фильтрации, м/с; a – параметр, характеризующий пористую среду, м; r – плотность флюида, кг/м3; m – вязкость флюида, Па×с.
Для линейного закона значение числа Рейнольдса должно быть меньше критического значения Reк, которое можно определить, например, из работы [3].
Методика моделирования
Для расчета характеристик притока к горизонтальной (пологой) газовой скважине с ГНКТ в интервале перфорации будем считать, что закон фильтрации в призабойной зоне скважины линейный.
Пологая скважина расположена в бесконечном пласте толщиной h с непроницаемыми подошвой и кровлей (рис. 1). Начальное давление постоянно и равно начальному пластовому давлению.
Каждое отверстие в перфорированном пологом стволе скважины представим в виде точечного стока. У каждого отверстия ствола будет свое давление и, соответственно, депрессия на пласт. Выражение для депрессии (давления) для точечного стока в стволе нефтяной скважины получено в работе [4]:
где DP – депрессия, Па; Q – количество мгновенно отобранной жидкости из пласта в момент времени t=t’, м3; m – вязкость жидкости Па×с; k – проницаемость по горизонтали, м2; c – коэффициент пьезопроводности по направлениям X и Y, м2/с; cz – коэффициент пьезопроводности по направлению Z, м2/с; t – время, с.
Выражение для депрессии в бесконечном газовом пласте с непроницаемыми верхней и нижней границами можно получить методом бесконечного отображения относительно кровли и подошвы пласта [5]. Далее, интегрируя полученное выражение по времени, получим для депрессии [6]:
, (1)
где DPi – понижение давления в момент времени t в точке с координатами (x, z) в результате действия точечного стока с дебитом qi в точке с координатами (xi, zi), Па; n – число отображений.
Для расчета фильтрации газа следует от давления перейти к функции Лейбензона [4], которая учитывает зависимость плотности газа от давления.
Функцию Лейбензона F здесь принимаем в виде, кг×Па/м3:
,
где r – плотность газа при давлении p, кг/м3.
В результате выражение (1) преобразуется для функции Лейбензона с учетом незначительного изменения давления в призабойной зоне:
(2)
где DFi=(Fпл–Fз)i, кг×Па/м3; Fпл, Fз – функция Лейбензона для пластового и забойного давлений в i-ом отверстии, соответственно, кг×Па/м3; mi – массовый дебит для i-го отверстия, кг/с.
По уравнению (2) можно определить функцию Лейбензона для i-го перфорационного отверстия, а затем от функции Лейбензона перейти к давлению в бесконечном пласте с непроницаемыми верхней и нижней границами. Для определения поля давления при работе всех отверстий необходимо воспользоваться принципом суперпозиции полей давлений (фунций Лейбензона), создаваемых каждым отверстием [5]. В результате для отверстия с номером «j» получим [6]:
, j=1¸N,(3)
где DFj=(Fпл–Fз)j, кг×Па/м3; N – число перфорационных отверстий.
При поступлении газа из пласта в пологий ствол скважины скорость потока газа будет увеличиваться от конца ствола к началу. Если же на забое находится ГНКТ, то в стволе будет наблюдаться встречное течение газа, как это показано на рис. 2. Массовый расход каждого j-го отверстия обозначим mj. Массовый расход газа на уровне j-го отверстия определится как сумма расходов предшествующих отверстий:
.
Между отверстиями в стволе потери давления определятся из выражения [7]:
- (4)
где Рн – давление в начале пологого участка, Па; Рк – давление в конце пологого участка, Па; М – массовый расход газа, кг/с; l – коэффициент гидравлического сопротивления, б/р; D – внутренний диаметр трубы, м; F – площадь поперечного сечения трубы, м2; Z – коэффициент сверхсжимаемости газа, б/р; R – универсальная газовая постоянная, Дж/(кг×К); T – температура потока, К; b, c – коэффициенты, б/р [7].
При течении газа по трубе скорость потока газа постоянно увеличивается. Соответственно, может меняться и режим течения. Поэтому при расчете гидравлических сопротивлений l между перфорационными отверстиями и на участках между интервалами перфорации их следует вычислять с учетом режима течения:
,
где Re – число Рейнольдса; A=64, m=1 для ламинарного режима; A=0,025, m= –1/3 для критического режима; A=0,3164, m=0,25 для турбулентного режима.
Ствол скважины перфорирован. Пластовый флюид, попадая через перфорационные отверстия в ствол, образует развивающийся поток.
В общем виде, исходя из уравнения (4), перепад давления на отдельных участках ствола скважины буде определяться следующим образом [6].
Для участка над отверстием с номером j:
,(5)
где l1j – местное сопротивление над отверстием с номером j.
После отверстия с номером j:
,(6)
где l2j – гидравлическое сопротивление после отверстия с номером j.
Для участка ствола с ГНКТ (НКТ) получаем такие же уравнения. Однако следует учесть направление движения газа по стволу и тот факт, что газ движется по «малому затрубью», или пространству между обсадной колонной и ГНКТ.
Уравнения (3), (5), (6) и аналогичные для участка с ГНКТ объединяются в систему уравнений и решаются совместно после задания начального распределения массовых дебитов отверстий. В результате решения системы уравнений методом итераций находятся массовые дебиты перфорационных отверстий mj. Далее, зная mj, рассчитываем неизвестные характеристики притока газа к горизонтальному стволу: объемные дебиты отверстий, изменение скорости потока по стволу, а зная гидравлические и местные сопротивления вдоль ствола, рассчитываем давление вдоль пологого ствола скважины Pj.
Для оценки скорости фильтрации газа в прискважинной зоне в районе каждого перфорационного отверстия примем, что интервал притока к каждому отверстию из пласта равен расстоянию между отверстиями Lj. Тогда скорость фильтрации в пласте в районе каждого j-го отверстия запишется в виде:
Рис. 2. Схема потока по стволу пологой газовой скважины с ГНКТ
Fig. 2. Diagram of low-angle gas wellbore flow with coiled tubing
Зная скорость vj, определяем характер закона фильтрации в районе j-го перфорационного отверстия.
Перемещая ГНКТ вдоль пологого участка ствола и решая систему уравнений, можно определять все интересующие величины: профиль притока, эпюру скоростей потока, изменение депрессии вдоль ствола, скорость фильтрации и режим фильтрации в призабойной зоне.
Для выноса воды с забоя скважины у башмака ГНКТ должна быть обеспечена скорость потока газа не меньше 4 м/с [1]. При расчете следует учитывать, что к части ствола скважины, заполненной жидкостью, приток газа из пласта происходит с меньшей интенсивностью, чем к части ствола, свободной от воды.
Результаты
Проведем расчеты на примере гипотетической пологой скважины Бованенковского НГКМ, пласты ТП7–11. Все рассчитанные величины – в пластовых условиях.
Исходные усредненные данные:
- h=40 м, толщина пласта;
- kh=60e-15 м2, проницаемость по горизонтали;
- kv=2e-15 м2, проницаемость по вертикали;
- DP=0,2 МПа, депрессия в начале ствола;
- a=81,5°, зенитный угол ствола;
- L=182 м, длина ствола по пласту;
- N=10, количество участков перфорации;
- n=8 отв/м, плотность перфорации;
- P=15 МПа, пластовое давление.
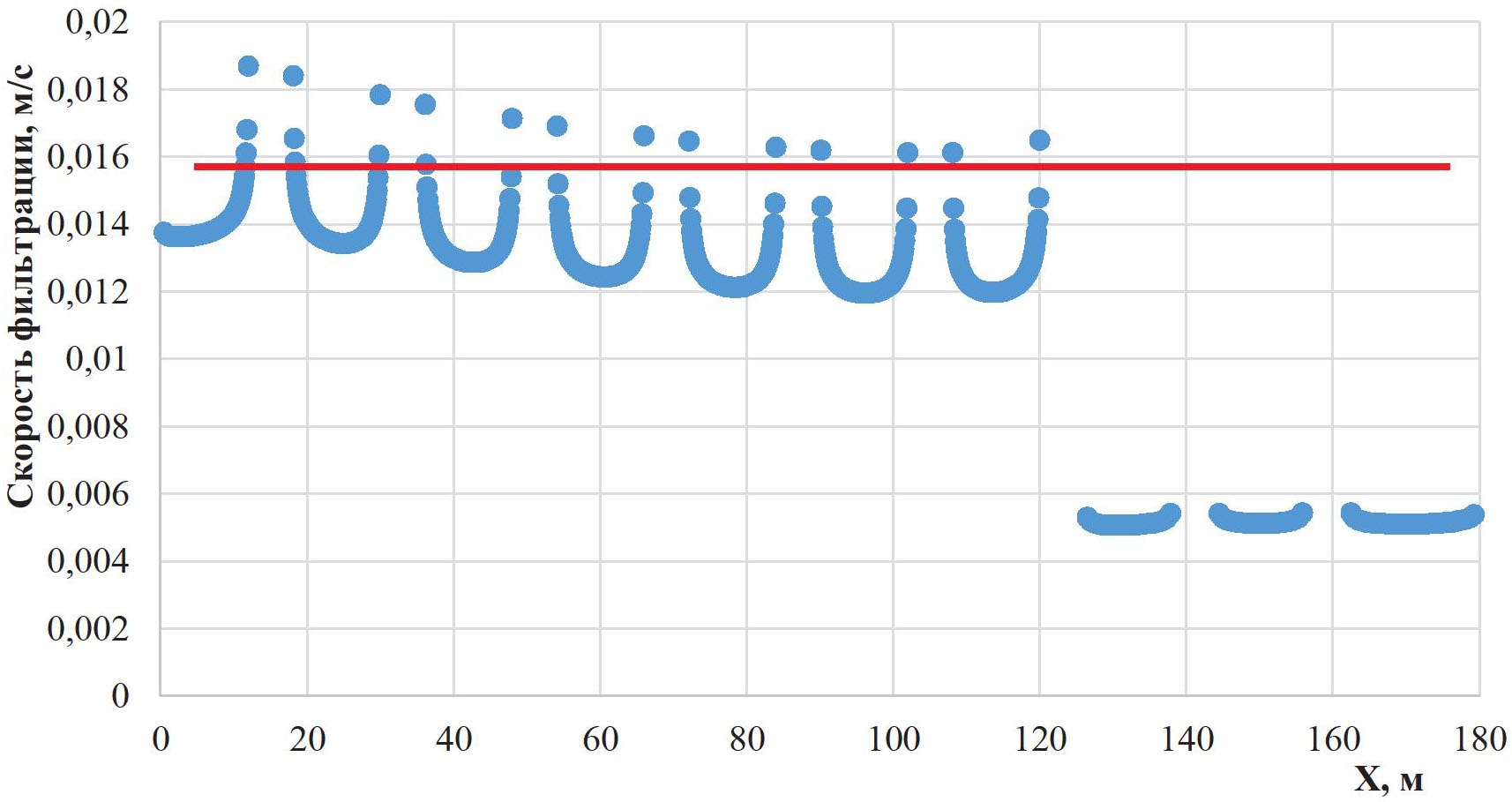
Предполагается, что три последних интервала перфорации заполнены пластовой водой. В данной задаче это моделируется уменьшением работающих перфорационных отверстий до двух на каждый погонный метр. На рис. 3 показано распределение скоростей фильтрации в призабойной зоне горизонтального ствола при расположении башмака НКТ выше первого интервала перфорации и наличии воды в трех последних интервалах перфорации. Красной линией показана критическая скорость фильтрации.
Как видно из рис. 3, скорость фильтрации практически вдоль всего ствола ниже критической и фильтрация газа происходит по линейному закону.
На рис. 4 показана эпюра скоростей потока по стволу скважины в пластовых условиях.
Как видно из рис. 4, скорость газа на уровне нахождения воды в стволе недостаточна для ее выноса. Вода может продолжать накапливаться в стволе, пока не произойдет самозадавливание скважины.
При перемещении НКТ диаметром 0,038 м на уровень воды в скважине картина изменится. Для обеспечения выноса воды с забоя необходимо добиться скорости потока газа у башмака НКТ не менее 4 м/с [1]. Для этого придется увеличить депрессию до 0,8 МПа. Профиль притока изображен на рис. 5.
Скорость фильтрации в призабойной зоне станет выше критической (красная линия), что говорит о нелинейном законе фильтрации в призабойной зоне.
Эпюра скорости потока по стволу изменится (рис. 6).
Рис. 3. Распределение скорости фильтрации вдоль горизонтального ствола скважины при расположении башмака НКТ выше первого интервала перфорации и наличии воды в трех последних интервалах перфорации
Fig. 3. Filtration rate distribution along a horizontal wellbore with the tubing shoe located above the first perforated interval and the presence of water in the last three perforated intervals
Рис. 4. Эпюра скорости потока газа вдоль ствола при расположении башмака НКТ выше первого интервала перфорации и наличии воды в трех последних интервалах перфорации (пластовые условия)
Fig. 4. Curve of the gas flow rate along a wellbore with the tubing shoe located above the first perforated interval and the presence of water in the last three perforated intervals (reservoir conditions)
Рис. 5. Распределение скорости фильтрации вдоль горизонтального ствола скважины при расположении башмака НКТ диаметром 0,038 м на уровне воды в скважине
Fig. 5. Filtration rate distribution along a horizontal wellbore with a tubing shoe with a diameter of 0.038 m at the water level in a well
Рис. 6. Эпюра скорости потока газа вдоль ствола при нахождении башмака НКТ диаметром 0,038 м на уровне воды в скважине (пластовые условия)
Fig. 6. Curve of the gas flow rate along a wellbore with a tubing shoe with a diameter of 0.038 m at the water level in a well (reservoir conditions)
Как видим, для обеспечения выноса воды с забоя горизонтальной газовой скважины одного перемещения НКТ диаметром 0,038 м на уровень воды в скважине недостаточно. Необходимо также увеличить депрессию до 0,8 МПа, т. к. нахождение НКТ в стволе создает дополнительные гидравлические сопротивления потоку газа. При расчетах применения НКТ диаметром 0,073 м депрессия увеличилась до 1,2 МПа, т. к. гидравлические сопротивления еще более возрастают.
Заключение
Разработанная методика расчета горизонтальной (пологой) газовой скважины с НКТ (ГНКТ) на забое позволяет определять все характеристики притока к горизонтальному стволу скважины с учетом развивающегося характера потока по стволу.
Модель притока газа к пологому стволу газовой скважины основана на использовании точеных стоков, с помощью которых моделируются перфорационные отверстия. Развивающийся поток газа по стволу рассчитывается с учетом местных и гидравлических сопротивлений в стволе. Уравнения притока газа к стволу и течения газа в стволе решаются совместно. В результате решения системы уравнений определяются дебиты отверстий, а затем давление вдоль ствола и скорости потока газа вдоль ствола.
Вынос воды с забоя горизонтальных скважин возможен с периодическим спуском НКТ до уровня воды и установления необходимой депрессии. В обычном режиме работы фильтрация газа в призабойной зоне горизонтальной газовой скважины происходит преимущественно по линейному закону, а при нахождении НКТ в интервале фильтра с выносом воды с забоя – по нелинейному закону.
Постоянная эксплуатация горизонтальной скважины с нахождением НКТ в интервале фильтра нецелесообразна, т. к. режим фильтрации газа в призабойной зоне становится нелинейным, что вызывает дополнительные фильтрационные сопротивления течению газа в призабойной зоне скважины.
Sobre autores
Sergey Sokhoshko
Tyumen Industrial University
Autor responsável pela correspondência
Email: sohoshkosk@tyuiu.ru
ORCID ID: 0000-0001-6720-4743
Dr. Sc., Professor
Rússia, TyumenBibliografia
- Lee D., Nickens G., Wells M. Gas well deliquification. Solutions to Gas well liquid loading problems. Мoscow, Premium Inzhiniring Publ., 2008. 365 p. (In Russ.)
- Aliev Z.S., Kotlyarova E.M. Horizontal gas well application technology. Moscow, Gubkin Russian State University of Oil and Gas Publ., 2015. 156 p. (In Russ.)
- Shchelkachev V.N. Selected works. Мoscow, Nedra Publ., 1990. Vol. I–II, 399 p. (In Russ.)
- Leibenzon L.S. Collection of works. In 4 vol. Moscow, Academy of Sciences of the USSR Publ. house, Vol. 2. Underground fluid dynamics. 1953. 544 p. (In Russ.)
- Charny I.A. Underground fluid dynamics. Мoscow, GTTI Publ., 1963. 335 p. (In Russ.)
- Sokhoshko S.K. Further development of the theory of filtration for sloping and horizontal gas and oil wells and its use for solving applied problems. Dr. Diss. Tyumen, 2008. 190 p. (In Russ.)
- Bobrovsky S.A., Shcherbakov S.G., Gusein-zade M.A. Gas movement in gas pipelines with line sampling. Moscow, Nauka Publ., 1972. 335 p. (In Russ.)
- Babu K., Odeh A. Productivity of a horizontal well. SPE Reservoir Engineering, 1989, November, pp. 417–421.
- Ozkan E., Raghavan R., Joshi S. Horizontal-well pressure analysis. SPE Formation Evaluation, 1989, pp. 567–575.
- Ouyang L.B., Arbabi S., Aziz K. General wellbore flow model for horizontal, vertical and slanted well completions. Proceedings of ATC&E of SPE, 1998, pp. 124–133.
- Joshi S.D. Horizontal wells technology. Oklahoma: PennWell Publ. Company, 1991. 535 p.
- Jelmert T., Vik S. Bilinear flow may occur in horizontal wells. Oil & gas journal: international petroleum news and technology, 1995, vol. 93, pp. 57–61.
- Kamkom R., Zhu D., Bond A. Predicting undulating-well performance. SPE Production & Operations, 2009, vol. 24 (01), pp. 194–207.
- De Jonge R.M., Tousis U.A.M. Liquid unloading of depleted gas wells in the North Sea and Continental Europe, using coiled tubing, jointed pipe velocity/insert strings, and microstrings. SPE/ICoTA Coiled Tubing and Well Intervention Conference and Exhibition. OnePetro, 2007.
- Luo W., Tang C., Feng Y. A semianalytical model for horizontal-well productivity with pressure drop along the wellbore. Society of Petroleum Engineers, 2018, October. doi: 10.2118/189973-PA.
- Jing Lu, Tiab D., Escobar F.H. Productivity equation for a horizontal well inside a closed-anisotropic box-shaped reservoir under pseudosteady-state conditions. ARPN Journal of Engineering and Applied Sciences, 2013, vol. 8, no. 6, June, pp. 425–434.
- Aliev Z.S., Marakov D.A., Adzynova F.A. Justification and selection of initial flow rates and depressions on the formation of horizontal wells design taking into account reservoir and filtration properties of the reservoir and the design of the horizontal section of the trunk. SOCAR Proceedings, 2022, no. 2, pp. 23–27.
- Aliev Z.S., Marakov D.A., Adzynova F.A. Features of control over the development of gas and gas condensate fields using horizontal wells. SOCAR Proceedings Special Issue, 2022, pp. 138–143.
- Wei Luo, Ruiquan Liao, Jing Wang Flow. Simulation for a horizontal well with slotted screen and ICD completions based on the wellbore–annulus–transient seepage reservoir model. Journal of Engg. Research, 2022, vol. 10, December, pp. 303–330.
- Wang X., Ma W., Luo W., Liao R. Drainage research of different tubing depth in the horizontal gas well based on laboratory experimental investigation and a new liquid-carrying model. Energies, 2023, no. 16, pp. 1–20.
Arquivos suplementares








