Идентификация кластеров на территории России на основе синтеза функционального и пространственного подходов
- Авторы: Кудрявцева Т.Ю.1, Схведиани А.Е.1, Родионова М.А.1, Яковлева В.В.1
-
Учреждения:
- Санкт-Петербургский политехнический университет Петра Великого
- Выпуск: Том 31, № 1 (2023)
- Страницы: 46-69
- Раздел: ЭКОНОМИКА И УПРАВЛЕНИЕ НАРОДНЫМ ХОЗЯЙСТВОМ
- Статья получена: 14.10.2025
- Статья одобрена: 14.10.2025
- Статья опубликована: 22.10.2025
- URL: https://bakhtiniada.ru/2413-1407/article/view/327942
- DOI: https://doi.org/10.15507/2413-1407.122.031.202301.046-069
- ID: 327942
Цитировать
Полный текст
Аннотация
Введение. Актуальность темы заключается в необходимости методологии комплексной кластеризации регионов, а именно в определении отраслевого состава и географического расположения кластеров. Цель статьи – по результатам проведенного исследования апробировать разработанную методику идентификации кластеров на территории России на основе синтеза функционального и пространственного подходов.
Материалы и методы. Анализ межотраслевых связей в рамках функционального подхода заключался в применении метода максимума, позволяющего проследить цепочку потребления относительно главных поставщиков и главных потребителей между отраслями на основе российской таблицы «Затраты – Выпуск» 2016 г. Пространственный подход был реализован с помощью расчета коэффициентов локализации, определения z-оценок, а также с помощью анализа коэффициентов корреляции между коэффициентами локализации для установления региональных и межрегиональных связей.
Результаты исследования. Результаты статьи апробируют предложенные авторами методы для процесса кластеризации регионов. Полученные после применения методов результаты выявили локализацию кластера «Химическая промышленность» на территориях определенных регионов Российской Федерации и его существующую значимую функциональную и пространственную связь с кластерами «Строительство», «Производственное оборудование» и др. Причем было определено, что химическая промышленность имеет разные виды связей: как функциональную (с кластером «Металлургия»), так ‒ пространственную: межрегиональную («Строительство»), региональную («Производственное оборудование» и др.). Таким образом, было доказано, что для выявления промышленных кластеров необходимо применение комплексного подхода.
Обсуждение и заключение. Полученные результаты по кластеру «Химическая промышленность» подтверждают необходимость использования комплексной методологии региональной кластеризации, которая включает в себя синтез функционального и пространственного подходов, так как оба подхода по отдельности имеют свои ограничения, а функциональная связь не означает существование пространственной, и наоборот. Эти данные помогут комплексно подойти к проблеме эффективности развития химической промышленности в России благодаря пониманию грамотного размещения предприятий и учету взаимосвязи с предприятиями различных отраслей. Материалы статьи могут быть полезны как для ученых, занимающихся проблемами регионального развития экономики, так и для государственных учреждений, в цели которых входят принятие управленческих решений в сфере развития промышленности.
Полный текст
Введение.
На современном этапе экономического развития можно заметить тенденцию, заключающуюся в объединении организаций в кластеры на основе коллаборации производственных, технологических, научно-исследовательских, инжиниринговых и образовательных агентов.
Основной эффект кластеризации прослеживается через географическую концентрацию экономических субъектов. Это позволяет более эффективно использовать ресурсы, обмениваться знаниями и технологиями, создавать продукт с высокой добавленной стоимостью и инновационной составляющей. Кластеры выполняют множество задач, способствующих увеличению инноваций в экономике, таких как консультационные услуги, поддержка в выявлении технологических проблем, обучение на разных уровнях и повышение квалификации сотрудников, инкубация стартапов [1].
По мнению ученых, одним из ключевых вопросов кластерного подхода является проблема идентификации – выделения относительно устойчивых производственных цепочек в пространстве [2; 3]. Для реализации данного подхода необходимо знание как взаимосвязи предприятий и отраслей в рамках производственных цепочек, так и их пространственного расположения на территории.
Цель статьи – идентификация кластера «Химическая промышленность» в России с учетом как пространственного расположения предприятий, так и функциональных связей между различными видами деятельности. Комплексный подход к определению кластера позволит наиболее точно определить список отраслей, которые должны располагаться вместе для эффективного взаимодействия и совместного развития химической промышленности в целом.
Обзор литературы.
Анализируя научные взгляды отечественных и зарубежных экономистов, можно выделить три основных подхода к идентификации кластеров.
- Кластеры, в основе выделения которых находится региональная специализация территории. В данном подходе используется метод фактора расположения. Еще А. Маршалл упоминал региональные кластеры как «промышленные районы»1. Такие кластеры формируются на основе теоретических положений экономики локализации Маршалла. Основным критерием выделения кластера можно назвать региональный (территориальный) аспект2.
- Кластеры, индентифицируемые на основе анализа промежуточного потребления таблицы «Затраты – Выпуск». Анализ межотраслевых связей в таблице показывает, какие отрасли тесно связаны друг с другом. Благодаря данному анализу прослеживаются производственные цепочки создания стоимости, при этом участники кластера принадлежат разным отраслям3. «Формы» цепочек добавленной стоимости ‒ это заранее определенные наборы взаимосвязанных секторов, которые были установлены на основе существующих межотраслевых отношений, независимо от географического масштаба [4]. Таблицы «Затраты – Выпуск» позволяют анализировать вертикально интегрированные кластеры, где прослеживаются связи между «покупателем» и «продавцом» [5]. Таким образом, во втором подходе основной критерий выделения – отраслевой.
Один из недостатков этого подхода заключается в том, что он практически всегда не имеет региональной направленности. В этом случае не учитывается пространственный фактор для определения кластеров4. Преимуществом является то, что он поддается графическому представлению, облегчая интуитивное понимание связей между отраслями [6].
- Кластеры, которые выделяет М. Портер в рамках теории конкурентных преимуществ стран вокруг «торгуемых» отраслей, экспортирующих значительную часть своей продукции и являющихся конкурентноспособными на мировом рынке5 [7]. Для них присущи следующие признаки: внутренний эффект масштаба, экономика локализации и урбанизации, технологические инновации и др. В этом подходе можно обозначить использование как регионального критерия, так и отраслевого.
Подход, предложенный М. Портером, был реализован Е. Куценко и Я. Ефериным, исследовавшими кластерную структуру регионов России по уровню специализации и концентрации [8].
В рамках третьего подхода авторами были изучены кластеры на территории России на основе данных о занятости по видам деятельности и регионам [9; 10] с использованием разработанного программного продукта – базы данных «Кластеры регионов России» (свидетельство государственной РИД № 2017620569 от 29 мая 2017 г.). Однако недостатком данного исследования является отсутствие учета межотраслевых связей, присущих экономике России. Таблицы «Затраты – Выпуск», используемые во втором подходе, помогут устранить ограничения разработанного программного продукта.
Матрица «“Затраты – Выпускˮ – межотраслевой баланс» формирует целостное представление экономики, показывая, как взаимосвязаны ее части. В то же время данные таблицы используют для экономических прогнозов и построения национальных счетов. В СССР межотраслевой баланс применялся в качестве инструмента директивного планирования. В настоящее время в российской практике данные таблиц «Затраты – Выпуск» используются для оценки мультипликативных эффектов прироста выпуска в различных секторах экономики [11], для построения макроструктурных моделей развития экономики, обоснования решений в области экономической политики [12], для анализа и потроения прогнозов разных показателей функционирования российской экономики [13] и для других целей. Многорегиональная таблица «Затраты – Выпуск» применялась для анализа структуры добавленной стоимости двустороннего экспорта между Китаем и странами Центральной и Восточной Европы [14].
Анализ межотраслевых потоков по данным таблиц «Затраты – Выпуск» использовался для выявления кластеров отраслей с высоким уровнем выброса углерода в Японии [15], для идентификации кластеров в немецких отраслях, в которых интенсивно проводятся исследования и разработки [16], для поиска промышленных кластеров в районе Пекин – Тяньцзинь – Хэбэй в Китае [17]. Анализ таблиц «Затраты – Выпуск» проводился в исследовании тайских ученых для определения состава тайского каучукового кластера [18].
К исследованию прямых связей в цепочке создания стоимости относится метод максимума, заключающийся в поиске отраслей с самыми сильными связями. Данный кластерный анализ основан на ранних методах Монфора и нашел широкое применение для идентификации кластеров [19]. Монфор анализировал значительные промежуточные поставки и разделял производственные каналы на восходящие, центральные и нижние части6. Подход Монфора был адаптирован Ролэндтом, определившим кластерную структуру в Нидерландах7, и Хаукнесом, изучавшим кластеры в Норвегии8.
Метод максимума применялся для идентификации кластеров в провинции Хэнань в Китае [20], во Фландрии и Швейцарии9. Х. Вербеек с помощью данного метода исследовал кластерную структуру таких стран, как Бельгия, Дания, Финляндия, Нидерланды и Испания10.
В российской практике данный метод был апробирован Л. С. Марковым и В. М. Марковой на основе оценочного народохозяйственного межотраслевого баланса за 2007 г., содержащего информацию о 40 видах экономической деятельности [3].
Идентификация кластеров методом максимума с помощью таблицы «Затраты – Выпуск» России за 2016 г., содержащей информацию о 98 отраслях, позволит расширить ранее проведенное авторами исследование [2; 9; 10] и дополнить анализ кластерной структуры регионов России отраслевым анализом взаимосвязей производственных цепочек.
Материалы и методы.
На рисунке 1 представлен авторский алгоритм идентификации кластеров, сочетающий функциональный подход на основе анализа таблицы «Затраты – Выпуск» за 2016 г. и пространственный подход на основе экономики локализации.
Первый этап исследования заключался в применении функционального подхода, основанного на методе максимума.
Методическим приемом подхода, основанного на анализе межотраслевых цепочек промежуточного потребления таблицы «Затраты – Выпуск», является поиск отраслей, связанных сильнее установленного уровня. В случае обнаружения сильной межотраслевой связанности отрасли объединяются в кластеры.
Рис. 1. Алгоритм идентификации кластеров11
Fig. 1. Cluster identification algorithm
Для определения производственных цепочек с добавленной стоимостью необходимо проанализировать промежуточное потребление в таблице «Затраты – Выпуск». Таблица промежуточного потребления включает в себя все промежуточные поставки, произведенные отраслями для потребления другими отраслями в целях создания собственной продукции. Идея кластерного анализа заключается в том, чтобы выявить сильные модели межотраслевого взаимодействия в этих таблицах. Дальнейшее объединение этих моделей потребления дает группы отраслей, которые имеют тесные связи друг с другом. Эти группы отраслей называются производственными цепочками с добавленной стоимостью или кластерами, составленными на основе функционального подхода.
Промежуточное потребление является частью таблицы «Затраты – Выпуск» и представляет собой матрицу размера n х n, означающего, что количество строк равно количеству столбцов, а также то, что все отраслевые группы являются как поставщиками, так и потребителями в этой таблице.
Существуют два кластерных алгоритма: алгоритм для нисходящего анализа (downstream) и для восходящего анализа (upstream). Ниcходящая часть связана с поиском кластерных связей на основе промежуточных поставок, осуществляемых поставщиком пользователю, в то время как восходящий анализ посвящен поставкам, осуществляемым пользователю поставщиком. Нисходящая кластерная связь устанавливается, когда поставка сделана конкретным поставщиком своему основному потребителю, представляет собой относительную величину, превышающую установленное пороговое значение. Восходящая кластерная связь устанавливается, когда поставка осуществляется конкретному потребителю от своего основного поставщика, представляет относительную величину, превышающую установленное пороговое значение12.
Ниже представлены нисходящий и восходящий кластерные алгоритмы (рис. 2, 3), которые были описаны в работе голландского ученого Х. Вербеека13. Отличительная особенность нашего исследования от работы Х. Вербеека заключается в том, что диагональ матрицы не обнулялась, т. е. не исключалось промежуточное потребление отраслей своей же продукции. Однако при поиске восходящих и нисходящих связей такие связи не учитывались.
Fig. 2. Downstream cluster algorithm
Кластерные циклические алгоритмы производятся для каждой строки и столбца до тех пор, пока выполняются условия.
Выбор пороговых значений k1 и k2 является отдельной исследовательской задачей. Первое пороговое значение необходимо для исключения связей между отраслевыми группами, где относительная важность поставки относительно велика только для одной из двух отраслей, но относительно мала для другой. Второе пороговое значение существенно ниже первого, так как только первое используется для проверки максимумов.
В нашем исследовании значения пороговых коэффициентов были рассчитаны статистически, путем нахождения значений 99 и 95 перцентилей всех ранжированных значений промежуточного потребления таблицы «Затраты – Выпуск». Первое пороговое значение составило 20 %, второе – 5 %.
Далее были визуализированы нисходящие и восходящие связи отраслей, позволяющие определить состав кластеров.
Следующим этапом исследования является апробация пространственного подхода.
Для проведения анализа рассчитывался коэффициент локализации по показателю занятости, который является шороко используемым индикатором для определения регионов концентрации отдельных отраслей и кластеров. С помощью программного продукта Stata были рассчитаны коэффициенты локализации по данным о среднесписочной численности занятых по исследуемым отраслям, полученным на официальном сайте Единой межведомственной информационно-статистической системы (ЕМИСС)14.
Используемые данные содержат информацию о занятости населения по отраслям всех регионов России с 2009 по 2020 г. Авторами были сопоставлены старая редакция общероссийского классификатора видов экономической деятельности (ОКВЭД) и новая (ОКВЭД 2), по которой систематизируются данные с 2017 г.
Коэффициент локализации рассчитывается по формуле15:
(1)
где Empig – количество занятых в кластерной группе i в регионе g; Empg – общее количество занятых в регионе g; Empi – количество занятых в кластерной группе i; Emp – общее количество занятых.
Коэффициент локализации демонстрирует, во сколько раз доля занятых в кластере региона больше средней занятости в кластере по стране. Если коэффициент локализации выше установленного уровня, это говорит о том, что данный кластер локализируется в регионе. Среди исследователей нет единого мнения, насколько высоким должно быть значение коэффициента локализации, чтобы можно было утверждать о наличии кластера на выбранной территории.
Так, по мнению М. Портера, значение коэффициента должно быть выше 1 [7], по мнению Министерства торговли США – 1,316. П. Миллер использовал пороговое значение 1,25 для определения кластеров в ряде отраслей промышленности Великобритании17; Е. Бергман и Е. Фезер считали, что о наличии кластеризации свидетельствует коэффициент локализации выше 1,25 [4]. Г. Линдквист из Европейской кластерной обсерватории предлагает использовать пороговое значение для показателя больше 218.
Отечественные исследователи Т. Ю. Кудрявцева и А. Е. Схведиани при идентификации кластеров принимали пороговое значение на уровне 1,3 [12], К. В. Павлов, С. Н. Растворцева и Н. А. Череповская – на уровне 1 [21].
Д. Одонохью и Б. Глив предложили использовать стандартизированные значения коэффициента локализации для идентификации кластеров [22]. По их мнению, кластеры располагаются в тех регионах, в которых значение коэффициента локализации статистически значимо. Предлагаемая мера основана на агрегировании данных и определении тех регионов, в которых наблюдается исключительная концентрация активности, представленная статистически значимыми остатками (выбросами) на уровне достоверности 5 %.
Предлагаемый Д. Одонохью и Б. Глив алгоритм определения стандартизированных значений коэффициента локализации включает 3 этапа:
1) расчет коэффициента локализации по всем заданным территориям;
2) проверка на нормальность распределения полученных значений при 5-процентном уровне значимости. В случае ненормального распределения рекомендуется значения логарифмировать;
3) преобразование коэффициентов локализации (или логарифмированных значений коэффициентов локализации) в z-оценки. Затем необходимо определить регионы, имеющие исключительную концентрацию активности, изучив остаточные значения, лежащие за пределами 1,96 стандартных отклонений от среднего значения.
Такое пороговое значение не является произвольным. Данное отсечение представляет собой 5-процентный уровень статистической значимости, используемый многими исследователями в области социальных наук. С другой стороны, из-за асимметричного характера распределения коэффициентов локализации может быть более подходящим односторонний подход. В этом случае местоположения со значениями z-оценок более 1,65 следует рассматривать как территории, где расположены кластеры.
Стандартные значения (z-оценки) демонстрируют, на сколько стандартных отклонений выше или ниже значение показателя от среднего значения, и рассчитываются по формуле:
(2)
где Х – значение показателя; μ – среднее значение; δ – стандартное отклонение; Z – стандартная оценка.
Ввиду неравномерного распределения видов деятельности в российской экономике в данной работе использовалось пороговое значение для коэффициента локализации на отметке 1 стандартного отклонения от среднего значения для локализированных кластеров и 1,65 стандартного отклонения от среднего для сильно локализированных кластеров. Выбор первого порогового значения на отметке 1 стандартного отклонения связан с соответствием 85 перцентилю, который означает, что 15 % значений выборки лежат выше 1 стандартного отклонения от среднего. Второе пороговое значение, равное 1,65, соответствует 95 перцентилю, т. е. 5 % самых сконцентрированных кластеров лежат выше 1,65 стандартных отклонений от среднего. Такой подход схож с методикой, используемой с 2014 г. Европейской кластерной обсерваторией, по которой необходимые значения коэффициентов локализации лежат выше 80 перцентиля19, а также методикой М. Портера, при которой размер и фокус кластера определяются значениями коэффициентов локализации, лежащих выше 90 перцентиля.
Таким образом, у каждого кластера возникает индивидуальное пороговое значение. Для определения пороговых значений для отраслей, входящих в кластер, были использованы пороговые значения кластеров, в состав которых входят анализируемые отрасли.
Для выявления пространственной связи между различными кластерами проводится корреляционный анализ коэффициентов локализации кластеров. В результате корреляционная матрица показывает, размещены ли кластеры в одних регионах (положительный коэффициент корреляции больше 0,5), в разных, но при этом имеют межрегиональную взаимосвязь (отрицательный коэффициент корреляции больше 0,5) или не имеют значимой пространственной связи (коэффициент корреляции меньше 0,5). Так как по шкале Чеддока корреляция является заметной с 0,5, то это значение рассматривается как пороговое в анализе пространственной связи между кластерами.
Результаты исследования.
Проведение кластерных алгоритмов основывалось на данных таблицы «Затраты – Выпуск» России за 2016 г., представленной на сайте Федеральной службы государственной статистики20.
Родственные отрасли образуют кластер. Данный признак («родственность») присваивается отраслям при помощи анализа таблицы «Затраты – Выпуск» и знаний формирования производственно-технологических цепочек.
В данной статье представлена апробация предложенного алогоритма на примере отраслей, связанных с химической промышленностью.
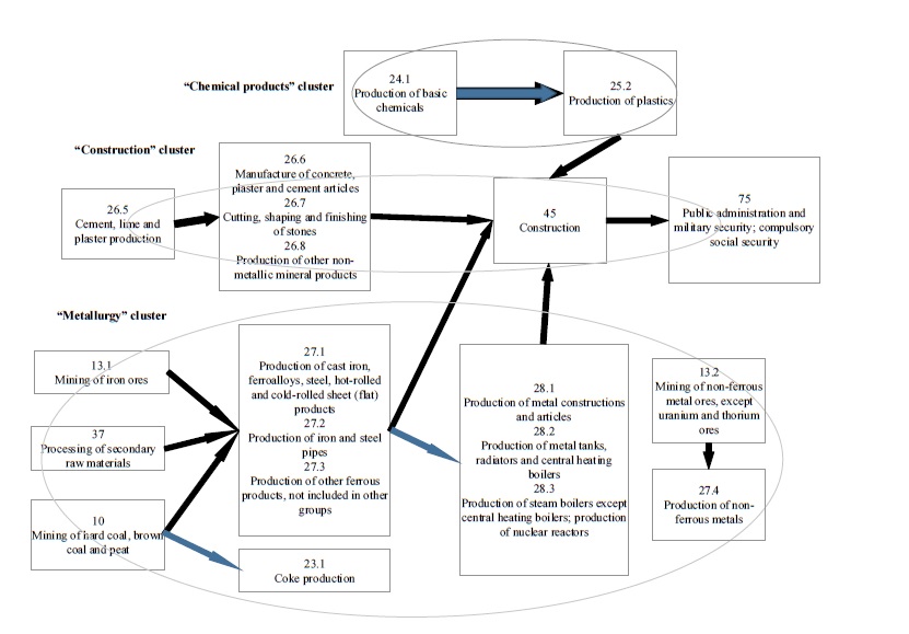
Анализируя нисходящие и восходящие связи полученных графов (рис. 4), можно сказать, что «Добыча каменного угля, бурого угля и торфа» (10) – главный поставщик для отрасли «Производство кокса» (23.1). Для отраслей «Производство строительных металлических конструкций и изделий» (28.1), «Производство металлических резервуаров, радиаторов и котлов центрального отопления» (28.2), «Производство паровых котлов, кроме котлов центрального отопления; производство ядерных реакторов» (28.3) главным поставщиком материалов является группа отраслей «Производство чугуна, ферросплавов, стали, горячекатаного проката и холоднокатаного листового (плоского) проката» (27.1), «Производство чугунных и стальных труб» (27.2), «Производство прочей продукции из черных металлов, не включенной в другие группировки» (27.3). Отрасль «Производство цветных металлов» (27.4) является главным потребителем отрасли «Добыча руд цветных металлов, кроме урановой и ториевой руд» (13.2). Вышеперечисленную группу отраслей можно отнести к кластеру «Металлургия» (рис. 4).
(черная стрелка – нисходящие связи, синяя – восходящие)
Далее в цепочке взаимосвязи идет отрасль «Строительство» (45), которая является главным потребителем следующих групп отраслей: «Производство пластмассовых изделий» (25.2), «Производство изделий из бетона, гипса и цемента» (26.6), «Резка, обработка и отделка камня» (26.7), «Производство прочей неметаллической минеральной продукции» (26.8), «Производство чугуна, ферросплавов, стали, горячекатаного проката и холоднокатаного листового (плоского) проката» (27.1), «Производство чугунных и стальных труб» (27.2), «Производство прочей продукции из черных металлов, не включенной в другие группировки» (27.3), «Производство строительных металлических конструкций и изделий» (28.1), «Производство металлических резервуаров, радиаторов и котлов центрального отопления» (28.2), «Производство паровых котлов, кроме котлов центрального отопления; производство ядерных реакторов» (28.3).
Главным потребителем отрасли «Производство цемента, извести и гипса» (26.5) является отрасль «Производство изделий из бетона, гипса и цемента» (26.6), «Резка, обработка и отделка камня» (26.7), «Производство прочей неметаллической минеральной продукции» (26.8). Замыкает цепочку взаимосвязи отрасль «Государственное управление и обеспечение военной безопасности; обязательное социальное обеспечение» (75), которая является главным потребителем отрасли «Строительство» (45). Выявленные восходящие и нисходящие связи между отраслями говорят о наличии кластера «Строительство» (рис. 4).
«Производство пластмассовых изделий» (25.2) является главным потребителем отрасли «Производство основных химических веществ» (24.1). В свою очередь, отрасль «Производство основных химических веществ» (24.1) – главный поставщик сырья для отрасли «Производство пластмассовых изделий» (25.2). Сильная связь между отраслями позволяет сделать вывод о существовании кластера «Химическая промышленность». Таким образом, данная цепочка взаимодействия отраслей объединяет следующие кластеры: «Металлургия», «Строительство», «Химическая промышленность» (рис. 4).
В ходе реализации пространственного подхода были рассчитаны коэффициенты локализации с 2009 по 2020 г. по каждому из 85 регионов России. Для определения порогового значения для показателя «коэффициент локализации» мы опирались на методику Д. Одонохью и Б. Глив. С помощью программного продукта Stata были проведены тесты на нормальность распределения значений. Результаты тестов Шапиро – Уилка и iqr-теста показали, что значения распределены ненормально, существуют мягкие и жесткие выбросы. С целью приближения значений коэффициентов к виду нормальной кривой было принято решение прологарифмировать значения.
Используя команды histogram и qnorm, были построены графики нормального распределения, в которых были сопоставлены наблюдаемые значения с ожидаемыми при нормальном распределении. На рисунке 5 представлены результаты изменения распределения после преобразования значений кластера «Химическая промышленность».
промышленность» до и после логарифмирования:
а) коэффициент локализации кластера «Химическая промышленность»;
Fig. 5. Distribution of “Chemical products” location quotient before and after taking logarithm:
а) location quotient of the cluster “Chemical industry”;
После логарифмирования значения коэффициентов локализации кластеров стали ближе к нормальному распределению, но тесты на нормальность распределения не были пройдены. Затем с помощью команды zscore были рассчитаны стандартные значения по кластеру. Далее определены значения коэффициентов локализации, в которых концентрация кластера равна 1 и 1,65 стандартных отклонений, что составило 1,46 и 2,05 соответственно.
В результате применения описанного выше метода была вычислена пространственная локализация кластера «Химическая промышленность» и отраслей, входящих в кластер, в 2020 г. (табл. 1).
Таблица 1. Коэффициенты локализации кластера «Химическая промышленность» и отраслей, входящих в кластер, в 2020 г.
Table 1. Location quotient of “Chemical products” cluster and the industries included in the cluster in 2020
Регионы / Regions | Кластер / Cluster | Отрасль 20.1 / Industry 20.1 | Отрасль 22.2 / Industry 22.2 |
Пермский край / Perm Territory | 4,41 | 7,14 | 1,02 |
Новгородская область / Novgorod Region | 3,09 | 4,54 | 1,27 |
Смоленская область / Smolensk Region | 3,02 | 1,57 | 4,83 |
Республика Татарстан / Republic of Tatarstan | 2,70 | 3,79 | 1,34 |
Республика Башкортостан / Republic of Bashkortostan | 2,61 | 3,61 | 1,37 |
Тульская область / Tula Region | 2,56 | 3,10 | 1,90 |
Самарская область / Samara Region | 2,19 | 2,60 | 1,69 |
Республика Крым / Republic of Crimea | 1,85 | 2,89 | 0,55 |
Кировская область / Kirov Region | 1,76 | 2,29 | 1,10 |
Забайкальский край / Trans-Baikal Territory | 1,69 | 2,97 | 0,10 |
Волгоградская область / Volgograd Region | 1,69 | 2,48 | 0,72 |
Челябинская область / Chelyabinsk Region | 1,66 | 2,22 | 0,97 |
Примечание / Note. Здесь и далее в таблицах светло-зеленой заливкой обозначено отсутствие локализации кластера в регионе, зеленой – локализация, ярко-зеленой – сильная локализация / Light green shading indicates the absence of localization of the cluster in the region, green – localization, bright green – strong localization.
Кластер «Химическая промышленность» располагался в 12 регионах, в Пермском крае кластер был сильно локализирован. Обе отрасли, входящие в кластер, представлены в Тульской и Самарской областях. В Смоленской области расположена только отрасль «Производство изделий из пластмасс» (22.2). В остальных регионах локализируется только отрасль «Производство основных химических веществ, удобрений и азотных соединений, пластмасс и синтетического каучука в первичных формах» (20.1).
Кластер «Химическая промышленность» на протяжении всех лет с 2016 по 2020 г. располагался в 10 регионах (табл. 2). Последние годы данный кластер стал локализироваться в Челябинской области, с 2020 г. кластер представлен в Забайкальском крае.
Таблица 2. Коэффициенты локализации кластера «Химическая промышленность», 2016–2020 гг.
Table 2. Location quotient of “Chemical Products” cluster, 2016–2020
Регионы / Regions | 2016 | 2017 | 2018 | 2019 | 2020 |
Пермский край / Perm Territory | 4,19 | 3,70 | 4,10 | 4,32 | 4,41 |
Новгородская область / Novgorod Region | 2,31 | 2,84 | 3,14 | 3,03 | 3,09 |
Смоленская область / Smolensk Region | 2,84 | 3,49 | 3,08 | 3,05 | 3,02 |
Республика Татарстан / Republic of Tatarstan | 2,77 | 2,92 | 2,68 | 2,65 | 2,70 |
Республика Башкортостан / Republic of Bashkortostan | 2,62 | 2,35 | 2,63 | 2,61 | 2,61 |
Тульская область / Tula Region | 2,86 | 2,80 | 2,71 | 2,56 | 2,56 |
Самарская область / Samara Region | 2,17 | 2,47 | 2,20 | 2,13 | 2,19 |
Республика Крым / Republic of Crimea | 2,37 | 2,21 | 1,95 | 1,84 | 1,85 |
Кировская область / Kirov Region | 1,73 | 2,22 | 1,88 | 1,76 | 1,76 |
Забайкальский край / Trans-Baikal Territory | 0,08 | 0,06 | 0,05 | 1,57 | 1,69 |
Волгоградская область / Volgograd Region | 1,73 | 2,23 | 1,69 | 1,73 | 1,69 |
Челябинская область / Chelyabinsk Region | 0,63 | 1,81 | 1,70 | 1,64 | 1,66 |
Далее пространственный анализ кластера «Химическая промышленность» осуществляется с помощью расчета коэффициентов корреляции между логарифмированным коэффициентом локализации кластера «Химическая промышленность» и остальными выделенными авторами кластерами на территории Российской Федерации (рис. 6). Анализ проводится с помощью языка программирования Python.
Fig. 6. Correlation of “Chemical products” location quotient with other clusters
Таким образом, если рассматривать полученный результат корреляционного анализа по шкале Чеддока, то со значения коэффициента корреляции, равного 0,5, корреляция считается заметной. В таком случае можно говорить о том, что кластер «Химическая промышленность» связан и локализован в одних регионах с такими кластерами, как «Производственное оборудование» (0,61), «Сельское хозяйство» (0,59), «Торговля» (0,58), «Текстиль» (0,55), «Одежда» (0,55), «СМИ и полиграфия» (0,53), «Автомобилестроение» (0,49). Также для визуализации результатов представлены графики рассеивания логарифмированных коэффициентов локализации данных кластеров с «Химической промышленностью» (рис. 7).
Fig. 7. Scatter plots of “Chemical products” with its related clusters
Полученные результаты существующей заметной связи производства пластика с кластерами «Одежда», «Автомобилестроение», «Полиграфия» также подтверждаются картой кластеров США21. Однако стоит заметить, что функциональный анализ кластера «Химическая промышленность» показал связь с такими кластерами, как «Металлургия» и «Строительство» (рис. 4). Пространственный анализ также показал заметную связь кластера «Химическая промышленность» с кластером «Строительство», но локализованы данные кластеры в разных регионах, так как коэффициент корреляции отрицательный, но выше 0,5, а именно -0,62, в таком случае между кластерами существует межрегиональная связь. С кластером «Металлургия» связь слабая и составляет 0,14, хотя карта кластеров США отмечает сильную связь производства пластика и металообрабатывающей индустрии22. Графики рассеивания приведены ниже (рис. 8).
«Строительством» и «Металлургией»
Fig. 8. Scatter plots of “Chemical productsˮ with “Constructionˮ and “Metallurgyˮ
Аналогичные аналитические расчеты в соответствии с предложенным алгоритмом были проведены для всех видов деятельности, представленных в матрице «Затраты – Выпуск» и в результате определены составы и регионы локализации следующих 22 кластеров на территории России: «Растениеводство и животноводство», «Сельскохозяйственная продукция», «Металлургия», «Строительство», «Химическая промышленность», «Торговля», «Нефть и газ», «Транспорт и логистика», «Производство и передача энергии», «Одежда», «Текстиль», «Табак», «Биофармацевтика», «Медицинские инструменты», «Лесная продукция», «Рыболовство и рыбная продукция», «Автомобилестроение», «Ювелирные изделия», «СМИ и полиграфия», «Производственное оборудование», «Финансовые услуги», «Развлечения».
Обсуждение и заключение.
Л. С. Марков и В. М. Маркова для поиска кластеров в России использовали функциональный и пространственный подходы. Анализируя межотраслевой баланс за 2007 г., они выделили 5 межотраслевых и 3 одноотраслевых кластера, при этом ими были исключены из рассмотрения отрасли производства нематериальных услуг, которые связаны с торговлей и государственным управлением, из транспорта рассматривался только трубопроводный. Таким образом, все 28 отраслей промышленности были включены в кластеры. Такие результаты свидетельствуют о том, что вся экономика сгруппирована в один большой национальный кластер [3]. Такой эффект мог возникнуть вследствие низкого порогового значения и отсутствия второго порогового коэффициента при расчете связей между отраслями. В данном исследовании подход Марковых был дополнен анализом статистически обоснованных пороговых значений нисходящих поставок, осуществляемых поставщиком потребителю, и восходящих поставок, осуществляемых потребителю поставщиком.
Е. Куценко и Я. Еферин определили 41 кластерную группу, соотнеся каждую к одной из категорий: традиционная промышленность, традиционные услуги, высокотехнологичная промышленность, креативные индустрии и интеллектуальные услуги [8]. Результаты нашего исследования позволяют сделать вывод о наличии кластеров из категорий «традиционная промышленность», «традиционные услуги», «креативные индустрии» и нескольких кластеров из категорий «высокотехнологичная промышленность» и «интеллектуальные услуги».
Х. Вербееком был проведен кластерный анализ по 5 странам: Бельгия, Дания, Финляндия, Нидерланды и Испания23. В каждой стране автором выделены 5–8 кластеров, включающих в себя подкластеры. В выявленных восходящих и нисходящих межотраслевых связях чаще прослеживались полные цепочки создания стоимости. Можно предположить, что на момент исследования в Европе в большей степени производство было локализовано внутри стран. Результаты нашего исследования свидетельствуют о том, что в различных отраслях экономики Российской Федерации не наблюдаются полные производственные цепочки из-за большой составляющей части импорта, что приводит к сдерживанию развития кластеров.
Ограничением пространственного исследования идентификации кластеров является слабая дробность отраслей в таблице «Затраты – Выпуск» 2016 г. Методология М. Портера, ставшая классической в исследовании кластерной структуры, основывается на анализе 4-значного американского отраслевого классификатора SIC, в то время как в анализируемой отечественной таблице отрасли детализированы на уровне 2–3 знаков, что не позволяет определить более специализированные производственные цепочки, что является важным в современных условиях развития сквозных технологий. Так, в результате исследования кластер «Информационные технологии» не был идентифицирован по матрице «Затраты – Выпуск» 2016 г.
Таким образом, как у функционального, так и у пространственного подходов кластеризации есть свои ограничения. Функциональный подход учитывает производственные цепочки, но не пространственный потенциал и локализацию отраслевых кластеров, в то время как пространственный подход не учитывает производственные цепочки между отраслями промышленности. В связи с этим авторами предложена комплексная методология кластеризации регионов, объединяющая в себе как функциональный, так и пространственный подходы, и апробирована на примере химической промышленности. Анализ кластера «Химическая промышленность» выявил, что кластер, показывая функциональную связь с одними кластерами («Металлургия» и «Строительство»), может не иметь с ними пространственной связи (незначимый показатель корреляции с коэффициентом локализации кластера «Металлургия» – 0,14) или образовывать межрегиональную связь (значимая отрицательная корреляция с кластером «Строительство» – 0,62), а локализоваться вместе с абсолютно другими кластерами («Производственное оборудование», «Сельское хозяйство», «Торговля», «Текстиль», «Одежда», «СМИ и полиграфия», «Автомобилестроение»), что подтверждает необходимость синтеза пространственного и функционального подходов для наиболее точных результатов региональных исследований в экономике.
Полученные результаты свидетельствуют о необходимости комплексного анализа при работе со структурой промышленных кластеров России. Приведенная в статье методика анализа, апробированная на кластеризации отраслей химической промышленности, отражает практическую значимость ее применения с целью развития промышленности России. Данная методика позволяет усилить теоретические аспекты процесса организации промышленных предприятий с точки зрения как их территориального расположения, так и необходимости обеспечения беспрепятственных функциональных связей в пределах одного кластера с целью развития промышленности страны в целом. Таким образом, материалы статьи несут прикладное значение как для государственных учреждений, занимающихся вопросами территориального и промышленного развития, так и для собственников предприятий промышленности.
1 Marshall A. Principles of Economics (Eighth Edition). London, 1890. 627 p.
2 Яковлева В. В., Кудрявцева Т. Ю. Подходы к идентификации промышленных кластеров // Цифровая экономика, умные инновации и технологии : сб. тр. Национал. (Всеросс.) науч.-практ. конф. с зарубежным участием. СПб. : Политех-Пресс, 2021. С. 318–321.
3 Isard W., Schooler E. W., Vietorisz T. Industrial Complex Analysis and Regional Development: A Case Study of Refinery-Petrochemical-Synthetic-Fiber Complexes and Puerto Rico. Technology Press of the Massachusetts Institute of Technology, 1959. Vol. 3.
4 Latham III W. R. Needless Complexity in the Identification of Industrial Complexes // Journal of Regional Science. 1976. Vol. 16, no. 1. Pp. 45–56.
5 Портер М. Конкуренция : пер. c англ. М. : Вильямс, 2001. 495 с.
6 Monfort J.-A. A la recherche des filières de production // Economie et Statistique. 1983. Vol. 151, no. 1. Pp. 3–12.
7 Roelandt T. J. A. Vervlechtingsconglomeraten & Sectorstructuurbeleid. Erasmus Universiteit, Faculteit der Economische Wetenschappen, Vakgroep Economische Orde, Economische Organisatievormen en Institutionele Economie, 1986.
8 Hauknes J. Norwegian Input-Output Clusters and Innovation Patterns / Boost. Innov. Clust. approach. 1999. Pp. 61–90.
9 Lindqvist G. Disentangling Clusters Agglomeration and Proximity Effects. Dissertation for the Degree of Doctor of Philosophy, Ph.D / Stockholm School of Economics. 2009. 308 p.
10 Verbeek H. Innovative Clusters: Identification of Value-Adding Production Chains and their Networks of Innovation, an International Studies. Rotterdam, 1999.
11 Здесь и далее в статье все рисунки и таблицы составлены авторами.
12 Peeters L., Tiri M., Berwert A. Techno-Economic Clusters in Flanders and Switzerland: An Input-Output-Analysis / Center for Science and Technology Studies. CEST. 2001. Vol. 9; Verbeek H. Innovative Clusters…; Luo S., Yan J. Analysis of Regional Industrial Clusters’ Competitiveness Based on Identification // 2009 International Conference on Electronic Commerce and Business Intelligence. IEEE, 2009. Pp. 471–474.
13 Verbeek H. Innovative Clusters…
14 Официальный сайт Единой межведомственной информационно-статистической системы (ЕМИСС) [Электронный ресурс]. URL: https://www.fedstat.ru/ (дата обращения: 26.10.2022).
15 Баулина О. А., Клюшин В. В. Теоретико-методические основы формирования кластера в регионе : моногр. Волгоград : Волгоград. гос. архитектур.-строит. ун-т , 2014. 200 с.
16 Commerce U.S.D. of Cluster mapping by U.S. Department of Commerce [Электронный ресурс]. URL: http://www.clustermapping.us (дата обращения: 02.07.2022).
17 Business Clusters inthe UK: A First Assessment / P. Miller [et al.]. London : Department of Trade and Industry, 2001.
18 Lindqvist G. Disentangling Clusters Agglomeration and Proximity Effects.
19 Там же.
20 Официальный сайт Федеральной службы государственной статистики [Электронный ресурс]. URL: https://rosstat.gov.ru (дата обращения: 26.10.2022).
21 Commerce U.S.D. of Cluster mapping by U.S. Department of Commerce.
22 Там же.
23 Verbeek H. Innovative Clusters…
Об авторах
Татьяна Юрьевна Кудрявцева
Санкт-Петербургский политехнический университет Петра Великого
Email: kudryavtseva_tyu@spbstu.ru
ORCID iD: 0000-0003-1403-3447
Scopus Author ID: 56023272600
ResearcherId: S-8637-2017
доктор экономических наук, доцент, профессор Высшей инженерно-экономической школы
Россия, 195251, г. Санкт-Петербург, ул. Политехническая, д. 29Анги Ерастиевич Схведиани
Санкт-Петербургский политехнический университет Петра Великого
Автор, ответственный за переписку.
Email: shvediani_ae@spbstu.ru
ORCID iD: 0000-0001-7171-7357
Scopus Author ID: 57194696524
ResearcherId: S-8668-2017
кандидат экономических наук, доцент Высшей инженерно-экономической школы
Россия, 195251, г. Санкт-Петербург, ул. Политехническая, д. 29Мария Александровна Родионова
Санкт-Петербургский политехнический университет Петра Великого
Email: rodionova.mariia@yandex.ru
ORCID iD: 0000-0002-6972-2082
специалист Высшей инженерно-экономической школы
Россия, 195251, г. Санкт-Петербург, ул. Политехническая, д. 29Валерия Валерьевна Яковлева
Санкт-Петербургский политехнический университет Петра Великого
Email: yakovleva2.vv@edu.spbstu.ru
ORCID iD: 0000-0003-0361-5003
аспирант Высшей инженерно-экономической школы
Россия, 195251, г. Санкт-Петербург, ул. Политехническая, д. 29Список литературы
- Mackiewicz M., Namyślak B. Development Conditions for Creative Clusters in Poland in View of Institutional Environment Factors // Growth and Change. 2021. Vol. 52, issue 3. Pр. 1295–1311. doi:https://doi.org/10.1111/grow.12503
- Кудрявцева Т., Жабин Н. П. Формирование алгоритма идентификации кластеров в экономике региона // Научно-технические ведомости Санкт-Петербургского государственного политехнического университета. Экономические науки. 2014. № 3 (197). С. 124–131. URL: https://economy.spbstu.ru/article/2014.47.13/ (дата обращения: 23.06.2022).
- Марков Л. С., Маркова В. М. Выявление эталонных кластеров: методические вопросы и практическое приложение к отечественной промышленности // Мир экономики и управления.2012. Т. 12, № 1. С. 95–108. URL: https://woeam.elpub.ru/jour/article/view/590 (дата обращения:23.06.2022).
- Feser E. J., Bergman E. M. National Industry Cluster Templates: A Framework for Applied Regional Cluster Analysis // Regional Studies. 2000. Vol. 34, issue 1. Pp. 1–19. doi: https://doi.org/10.1080/00343400050005844
- Демин С. С., Селентьева Т. Н. К вопросу об идентификации кластеров промышленного региона: вопросы теории и методологии // Kant. 2018. № 4 (29). С. 258–263. URL: https://stavrolit.ru/kant/1198/1253/ (дата обращения: 23.06.2022).
- The Cluster Policies Whitebook. IKED-International Organisation for Knowledge Economy and Enterprise Development / T. Andersson [et al.]. Malmö, 2004. Vol. 49. URL: http://citeseerx.ist.psu.edu/viewdoc/download?doi=10.1.1.197.4531&rep=rep1&type=pdf (дата обращения:23.12.2022).
- Porter M. E. The Economic Performance of Regions // Regional Studies. 2003. Vol. 37, issue 6–7.Pp. 549–578. doi: https://doi.org/10.1080/0034340032000108688
- Куценко Е., Еферин Я. “Водовороты” и “тихие гавани” в динамике отраслевой специализации регионов России // Форсайт. 2019. Т. 13, № 3. С. 24–40. doi: https://doi.org/10.17323/2500-2597.2019.3.24.40
- Родионов Д. Г., Кудрявцева Т. Ю. Механизм и принципы формирования кластерной промышленной политики // Инновации. 2018. № 10 (240). С. 81–87. URL: https://maginnov.ru/ru/zhurnal/arhiv/2018/innovacii-n10-2018/mehanizm-i-principy-formirovaniya-klasternoj-promyshlennoj-politiki (дата обращения: 23.06.2022).
- Кудрявцева Т. Ю., Схведиани А. Е. Исследование региональных кластеров с использованием информационно-аналитических систем (на примере биофармацевтического кластера) // Регионология.2020. Т. 28, № 1. С. 48–79. doi: https://doi.org/10.15507/2413-1407.110.028.202001.048-079
- Оценка мультипликативных эффектов в российской экономике на основе таблиц “затраты-выпуск” / М. Ю. Ксенофонтов [и др.] // Проблемы прогнозирования. 2018. № 2 (167). С. 3–13.URL: https://ecfor.ru/publication/otsenka-multiplikativnyh-effektov-na-osnove-tablits-zatraty-vypusk/(дата обращения: 23.06.2022).
- Широв А. А. Использование таблиц “затраты-выпуск” для обоснования решений в области экономической политики // Проблемы прогнозирования. 2018. № 6 (171). С. 12–25. URL: https://ecfor.ru/publication/ispolzovanie-tablits-zatraty-vypusk-dlya-obosnovaniya-reshenij-v-oblasti-ekonomicheskoj-politiki/ (дата обращения: 23.06.2022).
- Сальников В. А., Галимов Д. А., Гнидченко А. А. Использование таблиц “затраты-выпуск” для анализа и прогнозирования развития секторов экономики России // Проблемы прогнозирования. 2018. № 6 (171). С. 93–103. URL: https://ecfor.ru/publication/ispolzovanie-tablits-zatraty-vypusk-dlya-analiza-i-prognozirovaniya-razvitiya-sektorov-ekonomiki-rossii/ (дата обращения: 23.06.2022).
- Spatiotemporal Evolution of Production Cooperation between China and Central and Eastern European Countries: An Analysis Based on the Input–Output Technique / Z. Zheng [et al.] // Growth and Change. 2021. Vol. 52, issue 2. Pp. 1117–1136. doi: https://doi.org/10.1111/grow.12476
- Industrial Clusters with Substantial Carbon-Reduction Potential / K. Kanemoto [et al.] // Economic Systems Research. 2019. Vol. 31, issue 2. Pp. 248–266. doi: https://doi.org/10.1080/09535314.2018.1492369
- Kosfeld R., Titze M. Benchmark Value-added Chains and Regional Clusters in R&D-intensive Industries // International Regional Science Review. 2017. Vol. 40, issue 5. Pp. 530–558. doi: https://doi.org/10.1177/0160017615590158
- Guo J., Lao X., Shen T. Location-Based Method to Identify Industrial Clusters in Beijing-Tianjin-Hebei Area in China // Journal of Urban Planning and Development. 2019. Vol. 145, issue 2. doi:https://doi.org/10.1061/(ASCE)UP.1943-5444.0000497
- Tengsuwan P., Kidsom A., Dheera-Aumpon S. Economic Linkage in the Thai Rubber Industry and Cluster Identification: Input-Output Approach // Asian Administration & Management Review. 2019.Vol. 2, no. 2. Pp. 147–159. URL: https://ssrn.com/abstract=3654999 (дата обращения: 23.06.2022).
- Дронова Я. И., Бухонова С. М. Применение анализа “Затраты-выпуск” для идентификации кластеров в экономике // Вестник Белгородского университета кооперации, экономики и права. 2014.№ 1 (49) С. 207–215. URL: http://vestnik.bukep.ru/arh/full/2014-1.pdf (дата обращения: 23.06.2022).
- Luo S., Yan J. Analysis of Regional Industrial Clusters’ Competitiveness Based on Identification // 2009 International Conference on Electronic Commerce and Business Intelligence. IEEE, 2009.Pp. 471–474. doi: https://doi.org/10.1109/ECBI.2009.57
- Павлов К. В., Растворцева С. Н., Череповская Н. А. Методический подход к идентификации потенциальных кластеров в региональной экономике // Региональная экономика: теория и практика.2015. № 10 (385). С. 15–26. URL: https://www.fin-izdat.ru/journal/region/detail.php?ID=65088 (дата обращения: 25.05.2022).
- O’Donoghue D., Gleave B. A Note on Methods for Measuring Industrial Agglomeration // Regional Studies. 2004. Vol. 38, issue 4. Pp. 419–427. doi: https://doi.org/10.1080/03434002000213932
Дополнительные файлы

























