Bismuth minerals from Yugo-Konevo and Porokhovskoe tungsten deposits (South Urals)
- Авторлар: Kasatkin A.V.1, Belogub E.V.2, Kuznetsov A.M.2, Novoselov K.A.2, Škoda R.3, Nestola F.4, Rogov D.A.2
-
Мекемелер:
- Fersman Mineralogical Museum of the Russian Academy of Sciences
- South Ural Federal Research Center of Mineralogy and Geoecology of the Ural Branch of the Russian Academy of Sciences
- 4Masaryk University
- University of Padova
- Шығарылым: Том 9, № 3 (2023)
- Беттер: 26-49
- Бөлім: Mineralogy of ore deposits
- URL: https://bakhtiniada.ru/2313-545X/article/view/286286
- DOI: https://doi.org/10.35597/2313-545X-2023-9-3-3
- ID: 286286
Дәйексөз келтіру
Толық мәтін
Аннотация
A mineral assemblage including sulfosalts of the bismuthinite-aikinite (aikinite, bismuthinite, gladite, salzburgite, krupkaite, lindströmite, pekoite, friedrichite, hammarite), pavonite (makovickyite, cupromakovickyite, pavonite, dantopaite, mummeite), cupropavonite (cupromakopavonite, cupropavonite) and lillianite (lillianite s.s.) homologous series, as well as ángelaite, berryite, matildite, baksanite, ikunolite, tetradymite, hedleyite and native bismuth is identified in veinlet ores of the Yugo-Konevo and Porokhovskoe tungsten deposits (Chelyabinsk oblast, South Urals). The Bi minerals occur as individual grains or intergrowths in fluorite-muscovite-quartz veins with hübnerite and scheelite, inclusions in quartz and intersticial aggregates between pyrite, sphalerite and galena. Ángelaite, dantopaite, cupromakovickyite and cupromakopavonite are first found at the territory of Russian Federation and salzburgite, cupropavonite, makovickyite and mummeite are found for the first time in the South Urals.
Толық мәтін
Введение
История вольфрамовых месторождений Боевско-Юго-Коневской группы на севере современной Челябинской области началась в XVIII в. Первые сведения о присутствии вольфрамовых минералов в боевских кварцевых жилах опубликованы в 1789 г. Б. Германом (B. Herman, по (Покровский, 1950)). В районе известно более 20 месторождений и проявлений вольфрамовой минерализации, среди которых находятся объекты данного исследования. Юго-Коневское (56º05′03″ c.ш., 61º17′38″ в.д.) и Пороховское (56°01,97′ с.ш., 61°30,31′ в.д.) месторождения вольфрама расположены в 4.5 км к северо-западу от дер. Юшково и 0.5–1.0 км к северо-северо-востоку от оз. Порохового, соответственно (Каслинский район, Челябинская обл.), примерно в 100 км к северу от г. Челябинск.
Юго-Коневское месторождение открыто в 1930 г. Боевской ГРП под руководством С.П. Колодкина по материалам поисковых работ Ф.И. Кондыкина 1916–1917 гг. В 1931 г. при разведке магистральными канавами перспективного участка была обнаружена густая сеть кварцевых вольфрамоносных жил. В 1932–1934 гг. эти жилы вскрывались по простиранию мелкими выработками, а на глубину – шурфами и шахтами. В 1934 г. построен Коневский рудник, и начата эксплуатация месторождения, получившего название «3-й год пятилетки» (Колодкин, 1936). Основными рудными минералами являлись вольфрамит, шеелит и берилл. В рудоносных жилах содержание WO3 составляло 0.22–0.99 %, а BeO – 0.005–0.097% (Золоев и др., 2004). Запасы WO3 по состоянию на 1956 г. составляли 395 т (Коровко и др., 2015).
Пороховское месторождение открыто в 1942 г. и практически сразу было вовлечено в отработку. В 1957 г. в результате аварии на химическом комбинате «Маяк» Юго-Коневское и Пороховское месторождения, попавшие в т. н. Восточно-Уральский Радиоактивный Cлед, были законсервированы. В настоящее время на территории Юго-Коневского месторождения сохранились только фрагменты шахтных сооружений и рудничных построек (рис. 1а, б), а также отвалы пустой породы, занимающие площадь примерно 70 × 50 м (рис. 1в). На Пороховском месторождении в 2021–2022 гг. ООО «Уральская геологоразведочная экспедиция» провела геологоразведочные работы, включающие проходку канав (рис. 1г, д) и бурение скважин, при документации которых висмутин был предположительно определен геологом К. Казимировой.
Рис. 1. Современный вид Юго-Коневского (а–в) и Пороховского (г, д) месторождений вольфрама: а, б – фрагменты шахтных сооружений и рудничных построек, фото С.Ю. Крюкова; в – отвалы Юго-Коневского рудника, фото А.М. Кузнецова; г – разведочная траншея, д – рудоносная мусковит-кварцевая жила в стенке траншеи, фото К.А. Новоселова.
Fig. 1. Modern view of the Yugo-Konevo (а–в) and Porokhovskoe (г, д) deposits: а, б – fragments of mine buildings, photo by S.Yu. Krukov; в – dumps of Yugo-Konevo deposit, photo by A.M. Kuznetsov; г – exploration trench; д – ore-bearing muscovite-quartz vein in the trench wall, photo by K.A. Novoselov.
Несмотря на давнюю историю месторождений, минералогия вольфрамовых объектов Боевско-Юго-Коневского рудного узла на современном уровне изучена недостаточно. В открытых источниках содержится перечень минеральных видов, встреченных на месторождениях, и общее описание главных жильных и рудных минералов (Бонштедт-Куплетская, 1943; Покровский, 1950; Золоев и др., 2004). Сведения о минералах Bi ограничиваются сообщением о единичной находке «висмутового блеска» (висмутина) в рудах Юго-Коневского месторождения (Бонштедт-Куплетская, 1943) и упоминание о самородном висмуте, айкините и не диагностированных висмутовых сульфидах и сульфосолях в рудах Пороховского месторождения (Рогов и др., 2023).
Посещение А.М. Кузнецовым отвалов Юго-Коневского месторождения в 2016 и 2021 гг., а также участие сотрудников Южно-Уральского федерального научного центра минералогии и геоэкологии УрО РАН (ЮУ ФНЦ МиГ УрО РАН, г. Миасс) в геологоразведочных работах на Пороховском месторождении дало новый каменный материал, в котором современными инструментальными методами выявлена ассоциация минералов Bi, включающая целый ряд редких сульфосолей, в том числе ранее неизвестных на Южном Урале и в Российской Федерации. Всего на обоих месторождениях нами установлено 27 гипогенных минералов Bi (табл. 1). Их описанию и посвящена настоящая работа.
Таблица 1. Гипогенные рудные минералы Юго-Коневского (Ю-К) и Пороховского (П) месторождений
Table 1. Primary ore minerals of the Yugo-Konevo (Ю-К) and Porokhovskoe (П) deposits
Минерал, идеальная формула | Ю-К | П |
Простые вещества | ||
Висмут Bi | + | + |
Теллуриды, сульфотеллуриды | ||
Баксанит Bi6Te2S3 | + | |
Икунолит Bi4S3 | + | |
Тетрадимит Bi2Te2S | + | + |
Хедлейит Bi7Te3 | + | |
Сульфосоли | ||
Айкинит CuPbBiS3 | ++ | ++ |
Ангелаит Cu2AgPbBiS4 | + | |
Берриит Cu3Ag2Pb3Bi7S16 | + | + |
Висмутин Bi2S3 | ++ | ++ |
Гладит CuPbBi5S9 | + | + |
Дантопаит Ag5Bi13S22 | + | |
Зальцбургит Cu1.6Pb1.6Bi6.4S12 | + | |
Канниццарит Pb8Bi10S23 | + | |
Крупкаит CuPbBi3S6 | ++ | |
Купромаковицкиит Cu4AgPb2Bi9S18 | + | |
Купромакопавонит Cu8Pb4Ag3Bi19S38 | + | |
Купропавонит Cu0.9Ag0.5Pb0.6Bi2.5S5 | + | |
Лиллианит Pb3-2xAgxBi2+xS6 | + | |
Линдстрёмит Pb3Cu3Bi7S15 | ++ | |
Маковицкиит Cu1.12Ag0.81Pb0.27Bi5.35S9 | + | + |
Матильдит AgBiS2 | + | |
Муммеит Cu0.58Ag3.11Pb1.10Bi6.65S13 | + | |
Павонит AgBi3S5 | + | |
Падераит Cu7[(Cu, Ag)0.33Pb1.33Bi11.33]S22 | + | |
Пекоит CuPbBi11S18 | + | |
Фридрихит Cu5Pb5Bi7S18 | + | |
Хаммарит Cu2Pb2Bi4S9 | + | |
Примечание. Частота встречаемости: ++ – редкие минералы, + – единичные находки. Формулы даны в соответствии с официальным перечнем Международной минералогической ассоциации (The New IMA List of Minerals, http://cnmnc.units.it/).
Note. Occurrence of minerals: ++ – rare, + – single findings. The formulas are given according to the New IMA List of Minerals, http://cnmnc.units.it/.
Краткая геологическая характеристика объектов
Юго-Коневское и Пороховское вольфрамовые месторождения (рис. 2а, б) принадлежат Коневско-Карасьевскому рудному узлу, который является частью Боевско-Биктимировской редкометалльной зоны, простирающейся более чем на 25 км в меридиональном направлении вдоль цепочки небольших гранитных массивов Юго-Коневского комплекса согласно с направлением Кодинского надвига и общей структурой Урала (Золоев и др., 2004) (рис. 2б).
Рис. 2. Географическое расположение (а), положение на геологической карте (б) (по Коровко и др., 2015 с упрощениями) и схемы геологического строения Юго-Коневского (в) и Пороховского (г) (по Золоев и др., 2004, с упрощениями) месторождений вольфрама.
1, 2 – Юго-Коневской гранит-лейкогранитовый комплекс: 1 – лейкограниты второй фазы, 2 – граниты и гранодиориты первой фазы; 3 – габбро, диориты некрасовского комплекса; 4–6 – дайки: 4 – габбродолеритов и долеритов, 5 – диоритовых порфиритов, 6 –долеритов; 7 – известняки исетской толщи; 8 – песчаники, алевролиты, базальты, андезиты и их туфы бекленищевской толщи; 9 – базальты, дациты; 10 – сланцы слюдяно-кварцевые; 11 – базальты, андезиты, дациты и их туфы межевской толщи; 12 – Кодинский надвиг; 13 – месторождения: 1 – Юго-Коневское, 2 – Пороховское; 14 – населенные пункты; 15 – рудные жилы: а – на рис. 2в, б – на рис. 2г; 16 – метаандезиты; 17 – сланцы по туфам; 18 – мрамора; 19 – скарны; 20 – зоны хлорит-эпидотовых изменений; 21 – карстовые полости.
Fig. 2. Geographic location (а), position on geological map (б) (simplified after Korovko et al., 2015) and geological maps of the Yugo-Konevso (в) and Porokhovskoe (г) (simplified after Zoloev et al., 2004) tungsten deposits.
1, 2 – Yugo-Konevo granite-leucogranite complex: 1 – leucogranite of the second phase, 2 – granite and granodiorite of the first phase; 3 – gabbro and diorite of the Nekrasovsky complex; 4–6 – dikes of gabbrodolerite and dolerite (4), diorite porphyrite (5) and dolerite (6); 7 – limestone of the Iset Sequence; 8 – sandstone, siltstone, basalt, andesite and their tuffs of the Beklenishchevo Sequence; 9 – basalt, dacite; 10 – mica-quartz schist; 11 – basalt, andesite, dacite and their tuffs of the Mezhevskaya Sequence; 12 – Kodin thrust; 13 – deposits: 1 – Yugo-Konevo, 2 – Porokhovskoe; 14 – settlements; 15 – ore veins: а – for Fig. 2в, б – for Fig. 2г; 16 – metaandesite; 17 – schist after tuff; 18 – marble; 19 – skarns 20 – zones of chlorite-epidote alteration; 21 – karst cavities.
Юго-Коневское месторождение приурочено к восточной части одноименного гранитного массива, представленного мелкозернистыми биотитовыми порфировидными адамеллитами первой фазы и средне- и крупнозернистыми лейкогранитами второй фазы. Адамеллиты первой фазы под влиянием лейкогранитов второй фазы подверглись метасоматическому преобразованию (Золоев и др., 2004) (рис. 2в). В северной части рудного поля кварцевые жилы залегают в среднезернистых лейкогранитах, а в южной – в мелкозернистых порфировидных адамеллитах. На месторождении развиты три системы жил c Be-W минерализацией, различающихся по относительному возрасту, простиранию и мощности: меридиональные, широтные и диагональные. Меридиональные жилы (аз. простирания 170–195°, падение 55–80° на запад) наиболее ранние, имеют мощность от 0.5 до 50 см, обычно – 6–8 см, протяженность – не более 100 м. Широтные жилы характеризуются северо-восточным простиранием (215–235°) с падением 60–80° на юго-восток и северо-запад. Их мощность 3–10 см, протяженность до первых десятков метров. Они со смещением пересекают меридиональные жилы и, в свою очередь, рассекаются диагональными жилами с азимутом простирания 295–310° и падением на северо-запад под углом 65–80°. Последние являются основными рудными жилами на месторождении. Всего насчитывается 101 диагональная жила на расстоянии 10–15 м друг от друга. Мощность жил колеблется от 1–6 см до 1.5 м, они прослежены до глубины 400 м. Минеральный состав всех типов жил сходен: кварц, флюорит, мусковит, вольфрамит, шеелит, берилл, пирит, сфалерит, халькопирит, галенит. Имеются отдельные находки арсенопирита, блёклой руды, висмутина, кубанита и касситерита. Широтные жилы обогащены бериллом в отличие от меридиональных, в которых присутствует молибденит. Около шеелит-кварцевых и вольфрамит-кварцевых жил в гранитах и сланцах почти повсеместно развиты каймы изменения мощностью от 5–8 до 20– 60 см (Бонштедт-Куплетская, 1943; Повилайтис, 1975; Золоев и др., 2004).
Пороховское месторождение представляет собой серию жил северо-западного простирания, залегающих в метаморфизованных и метасоматически измененных плагиоклазовых и пироксен-плагиоклазовых андезитовых порфиритах и их туфах (рис. 2г). Вмещающие вулканиты преобразованы в мелкозернистый серицит-актинолит-эпидот-хлоритовый агрегат с сохранением первичных порфировых структур; туфы превращены в кварц-хлоритовые сланцы. В северной части месторождения скважинами вскрыты мелкозернистые мрамора, на контакте с которыми развиваются эпидот-пироксеновые и эпидот-хлоритовые скарны и эпидозиты. На месторождении выделяется два генетических типа вольфрамовых руд: преобладающий грейзеновый кварцево-жильный в метавулканитах и скарновый. Ориентировка жильных тел дискордантна Кодинскому надвигу. Кварцевые жилы субвертикальные, по простиранию разделяются на две системы: 240–260° и 225–240°. Протяженность жил первой системы достигает 1.5 км при мощности до 0.5 м, вторая представляет собой скопление маломощных жил длиной не более 200 м. На глубину жилы прослеживаются на несколько сотен метров (Покровский, 1950). Всего известно более 40 жил, содержащих вольфрамит. Жилы имеют кварц-мусковитовый состав с второстепенными карбонатами (доломит, реже кальцит), флюоритом, редко – альбитом. Рудная минерализация представлена вольфрамитом, шеелитом, пиритом, халькопиритом и более редкими молибденитом, сфалеритом и халькогенидами Bi. Вмещающие породы около жил иногда осветлены и серицитизированы на расстояние до 2 см. Скарновые руды связаны с мраморами и развиты незначительно. Рудная минерализация в них приурочена к жилам и прожилкам кварц-флюоритового, иногда с мусковитом, состава, рудные минералы – шеелит, пирит, молибденит, редко – халькопирит, сфалерит, галенит, халькогениды Bi (Покровский, 1950; Рогов и др., 2023).
Материалы и методы исследования
Образцы для исследований отобраны из старых отвалов Юго-Коневского месторождения, траншей и керна разведочных скважин Пороховского месторождения. Оптические свойства рудных минералов в отраженном свете исследованы под поляризационными микроскопами ПОЛАР-3, ПОЛАМ-215 (А.В. Касаткин) и Axioscope A.1 (К.А. Новоселов, Е.В. Белогуб, Д.А. Рогов). Спектры отражения измерены в воздухе по стандарту Si на микроскопе-спектрофотометре МСФ-Р фирмы «ЛОМО» (диаметр фотометрической диафрагмы 0.3 мм, размер выходной щели монохроматора 0.1 мм, спектральный интервал 6 нм; аналитик А.В. Касаткин).
Микроморфология и химический состав сульфосолей изучались на сканирующих электронных микроскопах (СЭМ) Hitachi FlexSEM 1000 с ЭДС-детектором Xplore Contact 30 и системой анализа Oxford AZtecLive STD при ускоряющем напряжении 20 кВ, диаметре зонда 2 μм и поглощенном токе 5 нА на металлическом кобальте (аналитик А.В. Касаткин) и Vega3 Tescan с ЭДС-детектором Oxford Instrument X-act при ускоряющем напряжении 20 кВ, времени набора 120 сек, диаметре зонда 1 μм (аналитики М.А. Рассомахин, И.А. Блинов). Определявшиеся элементы, аналитические рентгеновские линии и стандарты: SKα – ZnS; CuKα – Cu; AgLα – Ag; CdLβ – Cd; SeLβ и PbMα – PbSe; BiMβ – Bi (Hitachi FlexSEM 1000) SKα и PbMα – PbS, CuKα – халькопирит, TeLα – HgTe, BiMβ – Bi (Vega 3 Tescan). Часть количественных анализов химического состава выполнена с помощью волнового электронно-зондового микроанализатора Cameca SX 100 в совместной лаборатории электронной микроскопии и микроанализа Департамента геологических наук Масарикова университета и Чешской геологической службы, г. Брно, Чехия (аналитик Р. Шкода). Условия анализа: ускоряющее напряжение 25 кВ, ток зонда 20 нА, диаметр зонда 1 μм. Определявшиеся элементы, аналитические рентгеновские линии, кристаллы-анализаторы и использовавшиеся стандарты: SKα (PET) – халькопирит; CuKα (LLIF) – Cu; AgLα (PET) – Ag; CdLβ (PET) – Cd; SeLβ (TAP) и PbMα (PET) – PbSe; BiMβ (PET) – Bi. Содержание остальных элементов, в частности Fe, As и Sb, в изученных сульфосолях оказалось ниже предела чувствительности электронно-зондового метода.
Монокристальное рентгеновское исследование выполнено в лаборатории Департамента наук о Земле Университета г. Падуя, Италия (аналитики Ф. Нестола, А.В. Касаткин). Зерна сульфосолей, изученные оптически и электронно-зондовым методом, были извлечены из эпоксидных препаратов и проанализированы с помощью многофункционального рентгеновского дифрактометра Rigaku Oxford Diffraction SuperNova с детектором Pilatus 200K Dectris, на MoKα–излучении при ускоряющем напряжении 50 кВ, силе тока 0.12 мА и размере фокуса рентгеновского пучка 0.12 мм. Стандартное расстояние образец–детектор 68 мм, время экспозиции – до 30 минут.
В статье использованы аббревиатуры минеральных видов согласно (Warr, 2021).
Общая характеристика изученных образцов
Образцы Юго-Коневского месторождения представляют собой фрагменты кварцевых жил с мусковитом и флюоритом (рис. 3а). Ассоциация рудных минералов включает пирит, сфалерит, галенит, халькопирит и молибденит, образующие полиминеральные агрегаты размером до 5 см. В сульфидах и кварце оптически, электронно-зондовым и, в ряде случаев, монокристальным рентгеновским методами установлены многочисленные кристаллы и зерна сульфосолей Bi висмутин-айкинитовой, павонитовой и купропавонитовой гомологических серий, а также ангелаит, берриит и матильдит. Помимо перечисленных минералов, в данной ассоциации обнаружены самородный висмут, висмутин, гессит, сервеллеит и тетрадимит, образующие вростки размером 5–20 мкм в сульфидах и сульфосолях. В некоторых образцах обнаруживаются редкие индивиды монацита-(Се) до 50 мкм, циркона до 25 мкм и неустановленные до минерального вида оксиды и силикаты U.
Рис. 3. Образцы с видимой висмутовой минерализацией: а – ассоциация сульфосолей висмута в мусковит-кварцевых жилах Юго-Коневского месторождения, фото А.М. Кузнецова; б – айкинит в кварцевой жиле с мусковитовой оторочкой Пороховского месторождения, фото К.А. Новоселова.
Fig. 3. Samples with visible bismuth mineralization: a – assemblage of Bi sulfosalts in muscovite-quartz veins of the Yugo-Konevo, photo by A.M. Kuznetsov; б – aikinite in a quartz vein with a muscovite rim of the Porokhovskoye deposit, photo by K.A. Novoselov.
На Пороховском месторождении макроскопически видимый айкинит обнаружен в мусковит-кварцевой жиле, вскрытой траншеей 1 (рис. 3б). В скважинах, перебуривших толщу измененных андезитов и туфов и иногда кварц-серицитовых метасоматитов, минералы Bi встречаются в виде мелких зерен и тонкозернистых агрегатов в кварц-мусковитовых жилах с второстепенными карбонатами, флюоритом и редкими гюбнеритом, шеелитом, бериллом и сульфидами. При оптико-микроскопическом и электронно-микроскопическом изучении полированных препаратов минералы Bi встречены как в виде отдельных кристаллов и полиминеральных агрегатов в жильной массе в ассоциации с другими сульфидами, так и в виде включений в пирите. Минералы Bi представлены самородной формой и многочисленными сульфосолями, образующими тесные взаимные срастания и ассоциирующие с пиритом, халькопиритом, сфалеритом, галенитом и молибденитом. В скважине, пробуренной в мраморах с прожилками мусковит-флюорит-кварцевого состава с сульфидами, минералы Bi встречаются исключительно в жилках грейзенов, где образуют совместные мелко-тонкозернистые агрегаты в пирите.
Сульфосоли висмутин-айкинитовой серии
Сульфосоли, относящиеся к гомологической серии висмутина–айкинита, распространены на обоих месторождениях. Они образуют свинцово-серые с металлическим блеском призматические, игольчатые, изометричные кристаллы и зерна в кварце, пирите, сфалерите, галените и халькопирите, образуют сложные сростки друг с другом и с минералами павонитовой и купропавонитовой серий. На каждом из месторождений установлено по шесть членов висмутин-айкинитовой серии. Висмутин, гладит и айкинит диагностированы на обоих объектах, пекоит, зальцбургит и крупкаит – только на Юго-Коневском месторождении, а линдстрёмит, хаммарит и фридрихит – только на Пороховском. Данные о химическом составе сульфосолей висмутин-айкинитовой гомологической серии и доле айкинитового минала (Naik) в них, рассчитанной согласно (Makovicky, Makovicky, 1978), приведены в таблице 2. Для подтверждения корректности выбора минерального вида в таблицу включены данные о доле Naik в идеальной формуле соответствующей сульфосоли.
Таблица 2. Химический состав минералов висмутин-айкинитовой серии (мас. %)
Table 2. Chemical composition of minerals of the bismuthinite-aikinite series (wt. %)
№ ан. | № обр. | Минерал | Cu | Pb | Bi | S | Se | Сумма | Naik, % | Naik, % идеал. | Кристаллохимическая формула |
Юго–Коневское месторождение | |||||||||||
1 | ЮК–1/1 | Висмутин | 0.51 | – | 81.02 | 19.43 | – | 100.96 | 2.04 | 0 | Cu0.04Bi1.94S3.02 |
2 | ЮК–1/1 | 1.09 | 0.72 | 76.46 | 18.67 | 0.09 | 97.85 | 5.71 | 0 | Cu0.09Ag0.04Pb0.02Bi1.87S2.98 | |
3 | ЮК–1/1 | 1.05 | 1.65 | 76.85 | 18.94 | – | 98.64 | 6.22 | 0 | Cu0.08Ag0.01Pb0.04Bi1.87S3.00 | |
4 | ЮК–1/1 | Пекоит | 1.99 | 7.09 | 72.92 | 18.41 | – | 100.41 | 17.13 | 16.67 | Cu0.98Pb1.07Bi10.94S18.00 |
5 | ЮК–1/1 | 1.49 | 8.43 | 71.48 | 18.41 | – | 99.81 | 17.15 | 16.67 | Cu0.74Pb1.29Bi10.82S18.15 | |
6 | ЮК–1/1 | Гладит | 4.30 | 12.39 | 64.23 | 18.19 | 0.12 | 99.23 | 34.32 | 33.33 | Cu1.08Pb0.95Bi4.90S9.04Se0.03 |
7 | ЮК–1/1 | 4.29 | 12.77 | 64.71 | 18.66 | – | 100.43 | 34.61 | 33.33 | Cu1.06Pb0.97Bi4.85S9.12 | |
8 | ЮК–1/1 | 4.30 | 12.85 | 64.50 | 18.51 | 0.11 | 100.27 | 34.69 | 33.33 | Cu1.06Pb0.98Bi4.86S9.08Se0.02 | |
9 | ЮК–1/1 | 3.81 | 14.51 | 63.80 | 17.68 | – | 99.80 | 35.14 | 33.33 | Cu0.97Pb1.14Bi4.95S8.94 | |
10 | ЮК–1/1 | Зальцбургит | 4.56 | 15.35 | 60.68 | 17.55 | – | 98.14 | 40.20 | 40.00 | Cu1.58Pb1.63Bi6.38S12.02 |
11 | ЮК–1/1 | Крупкаит | 5.18 | 19.67 | 57.68 | 17.22 | – | 99.75 | 48.40 | 50.00 | Cu0.91Pb1.05Bi3.07S5.97 |
12 | ЮК–1/1 | 5.94 | 18.57 | 58.83 | 17.93 | – | 101.27 | 49.00 | 50.00 | Cu1.00Pb0.96Bi3.02S6.01 | |
13 | 1545М | 6.37 | 18.70 | 56.35 | 18.04 | – | 99.46 | 52.23 | 50.00 | Cu1.08Pb0.97Bi2.90S6.05 | |
14 | 1545М | 6.44 | 18.72 | 56.21 | 17.99 | – | 99.36 | 52.42 | 50.00 | Cu1.09Pb0.97Bi2.90S6.04 | |
15 | 1545М | 6.40 | 18.88 | 55.91 | 18.06 | 0.05 | 99.30 | 52.69 | 50.00 | Cu1.08Pb0.98Bi2.88S6.05Se0.01 | |
16 | ЮК–1/1 | 6.38 | 18.99 | 55.90 | 18.11 | 0.34 | 99.72 | 52.77 | 50.00 | Cu1.07Pb0.98Bi2.86S6.04Se0.05 | |
17 | ЮК–8 | Айкинит | 9.85 | 33.97 | 39.16 | 15.92 | – | 98.90 | 92.05 | 100.00 | Cu0.93Pb0.98Bi1.12S2.97 |
18 | ЮК–8 | 10.29 | 33.70 | 39.01 | 16.09 | – | 99.09 | 92.75 | 100.00 | Cu0.96Pb0.96Bi1.11S2.97 | |
Пороховское месторождение | |||||||||||
19 | 2032/134 | Висмутин | – | – | 80.68 | 18.88 | – | 99.56 | 0 | 0 | Bi1.98S3.02 |
20 | 2022/135.6 | Гладит | 2.38 | 12.46 | 66.28 | 17.46 | – | 98.58 | 26.56 | 33.33 | Cu0.63Pb1.00Bi5.29S9.08 |
21 | 2013/116.3 | Линдстрёмит | 6.63 | 24.54 | 51.71 | 16.99 | – | 99.87 | 62.07 | 60.00 | Cu2.92Pb3.32Bi6.93S14.85 |
22 | 2022/139.6 | 6.95 | 23.66 | 51.69 | 17.16 | – | 99.46 | 62.20 | 60.00 | Cu3.05Pb3.18Bi6.88S14.90 | |
23 | 2032/134 | 7.02 | 23.88 | 51.89 | 17.30 | – | 100.09 | 62.52 | 60.00 | Cu3.05Pb3.18Bi6.86S14.91 | |
24 | 2022/116.3 | Хаммарит | 6.55 | 25.20 | 50.93 | 17.04 | – | 99.72 | 63.14 | 66.67 | Cu1.75Pb2.07Bi4.04S9.04 |
25 | 977X | 7.86 | 23.40 | 49.88 | 17.45 | – | 98.68 | 66.33 | 66.67 | Cu2.06Pb1.88Cd0.01Bi3.98S9.07 | |
26 | 2042at/73 | Фридрихит | 8.65 | 28.88 | 46.32 | 15.84 | – | 99.69 | 76.64 | 83.33 | Cu4.81Pb4.92Bi7.83S17.44 |
27 | 2013/137.5 | 8.36 | 30.16 | 44.32 | 16.52 | – | 99.37 | 79.02 | 83.33 | Cu4.59Pb5.07Bi7.39S17.96 | |
28 | 2033/77.4 | 8.83 | 29.92 | 44.88 | 15.92 | – | 99.55 | 79.52 | 83.33 | Cu4.89Pb5.08Bi7.55S17.48 | |
29 | TP–1 | Айкинит | 10.56 | 36.46 | 36.46 | 16.04 | – | 98.90 | 99.03 | 100.00 | Cu0.98Pb1.04Bi1.03S2.94Te0.02 |
Примечание. Здесь и в табл. 4: № ан. – номер анализа; № обр. – номер образца; прочерк – содержание компонента ниже предела обнаружения. Naik, % – доля айкинитового компонента в минерале; Naik, % идеал. – доля айкинитового компонента в идеальной формуле соответствующего минерала. В сумму анализов включены (мас. %): 0.83 Ag (ан. 2), 0.15 Ag (ан. 3), 0.09 Cd (ан. 25), 0.44 Te (ан. 29). Анализы расположены по степени возрастания айкинитового компонента naik. Формулы минералов рассчитаны на сумму атомов, равную 5 (висмутин), 6 (айкинит), 11 (крупкаит), 16 (гладит), 17 (хаммарит), 21.6 (зальцбургит), 28 (линдстрёмит), 31 (пекоит), 35 (фридрихит).
Note. Here and in Table 4: № ан. – analysis number; № обр. – sample number; dash means that the element content is below detection limit. Naik, % – amount of the aikinite end-member of the mineral; Naik, % идеал. – amount of the aikinite end-member in the ideal formula of the corresponding mineral. The analytical total includes (wt.%): 0.83 Ag (an. 2), 0.15 Ag (an. 3), 0.09 Cd (an. 25), 0.44 Te (an. 29). The analyses are ranged according to the degree of increase in the aikinite end-member component naik. The empirical formulas are recalculated to the atom sum of 5 (bismuthinite), 6 (aikinite), 11 (krupkaite), 16 (gladite), 17 (hammarite), 21.6 (salzburgite), 28 (lindströmite), 31 (pekoite), 35 (friedrichite).
Висмутин на Юго-Коневском месторождении представлен медистой разновидностью (Naik = 2.04–6.22, табл. 2, ан. 1–3). Размер его выделений достигает 0.2 мм. Он обнаружен в сложных сростках с гладитом, крупкаитом, павонитовыми и купропавонитовыми гомологами в пирите и сфалерите (рис. 4а–в, ж, з). В пирите также встречены структуры распада висмутин-гладитового состава (рис. 4г). Параметры элементарной ячейки висмутина приведены в табл. 3, № 1. В отраженном свете висмутин легко узнаваем по наиболее сильному среди остальных ассоциирующих рудных минералов двуотражению и максимальным эффектам анизотропии в блеклых желтоватых тонах (рис. 4б). На Пороховском месторождении висмутин не содержит примеси (Naik = 0, табл. 2, ан. 19), но, как правило, содержит тонкие включения самородного висмута (рис. 5а) или срастается с последним.
Рис. 4. Морфология сульфосолей Юго-Коневского месторождения: а – сросток висмутина (Bin), гладита (Gld), крупкаита (Krp) и маковицкиита (Mvk) c халькопиритом (Ccp) в сфалерите (Sp); б – тот же сросток в отраженном свете, николи частично скрещены; в – сросток висмутина, пекоита (Pek), крупкаита и маковицкиита в сфалерите; г – структура распада висмутин-гладитового состава в пирите (Py); д – крупное зерно айкинита (Aik) в кварце (Qz); е – включения галенита (Gn) и сервеллеита (Cvl) в айкините; ж – сросток маковицкиита и купромаковицкиита (Cmak) на контакте пирита и сфалерита, в купромаковицкиите – мелкие включения висмутина; з – тонкие ламели купромакопавонита (Cmpav) и купромаковицкиита (более темные на фото) в маковицкиите (более светлый) с висмутином в пирите; и – сросток маковицкиита, купромаковицкиита и купропавонита (Cpav) в мусковите (Ms); к – зерно павонита (Pav) на контакте пирита и кварца; л – зерно дантопаита с каймой неустановленного уранилсиликата (U-Si-O) в кварце со сфалеритом; м – прожилки ангелаита (Age) в галените с айкинитом и висмутом (Bi) в кварцевой вмещающей породе.
Здесь и на рис. 5, изображения в обратно-рассеянных электронах.
Fig. 4. Morphology of sulfosalts from the Yugo-Konevo deposit: а – aggregate of bismuthinite (Bin), gladite (Gld), krupkaite (Krp) and makovickyite (Mvk) with chalcopyrite (Ccp) in sphalerite (Sp); б – the same aggregate in reflected light under partly crossed nicols; в – aggregate of bismuthinite, pekoite (Pek), krupkaite and makovickyite in sphalerite; г – bismuthinite–gladite exsolution lamellae in pyrite (Py); д – large aikinite grain (Aik) in quartz (Qz); е – inclusions of galena (Gn) and cervelleite (Cvl) in aikinite; ж – makovickyite–cupromakovickyite (Cmak) intergrowth at the contact of pyrite and sphalerite and small inclusions of bismuthinite in cupromakovickyite; з – thin lamellae of cupromakopavonite (Cmpav) and cupromakovickyite (darker) in makovickyite (brighter) intergrown with bismuthinite in pyrite; и – intergrowth of makovickyite, cupromakovickyite and cupropavonite (Cpav) in muscovite (Ms); к – pavonite (Pav) grain at the contact of pyrite and quartz; л – dantopaite grain rimmed by an unidentified uranyl silicate (U-Si-O) in quartz with sphalerite; м – veinlets of ángelaite (Age) in galena with aikinite and bismuth (Bi) in quartz matrix.
Here and in Fig. 5, BSE images.
Таблица 3. Параметры элементарных ячеек сульфосолей Юго-Коневского месторождения
Table 3. Unit-cell parameters of sulfosalts from the Yugo-Konevo deposit
№ п/п | № обр. | Минерал | Сингония | Параметры элементарной ячейки | ||||
a, Å | b, Å | c, Å | β, ° | V, ų | ||||
1 | ЮК-1/1 | Висмутин | Ромбич. | 4.01(3) | 11.29(5) | 10.98(4) | 496(5) | |
2 | ЮК-1/1 | Гладит | 4.000(14) | 11.48(3) | 33.62(12) | 1544(8) | ||
3 | ЮК-1 | Крупкаит | 4.0115(8) | 11.201(2) | 11.562(5) | 519.5(3) | ||
4 | ЮК-1/1 | 4.013(3) | 11.192(9) | 11.575(8) | 519.8(6) | |||
5 | ЮК-7 | 4.0251(14) | 11.260(7) | 11.557(8) | 523.8(5) | |||
6 | ЮК-8 | Айкинит | 4.0319(19) | 11.272(9) | 11.620(6) | 528.1(6) | ||
7 | ЮК-1/1 | Маковицкиит | Монокл. | 13.261(4) | 4.066(2) | 14.663(4) | 99.41(3) | 779.9(5) |
8 | 545М | 13.254(1) | 4.0263(4) | 14.660(2) | 98.93(1) | 772.9(1) | ||
9 | ЮК-1/1 | Купромаковицкиит | 13.250(7) | 4.0592(19) | 29.34(2) | 99.23(6) | 1558(2) | |
10 | 545М | 13.348(2) | 4.0183(3) | 29.588(4) | 99.71(1) | 1564.3(2) | ||
11 | ЮК-1/1 | Павонит | 13.27(2) | 4.083(11) | 16.42(3) | 93.42(15) | 889(3) | |
12 | ЮК-1/1 | Купромакопавонит | 13.25(3) | 4.070(7) | 31.20(9) | 92.8(2) | 1680(7) | |
13 | ЮК-1/1 | Купропавонит | 13.278(17) | 4.081(7) | 33.10(5) | 93.28(11) | 1791(4) | |
Примечание. № обр. – номер образца.
Note. № обр. – sample number.
Рис. 5. Морфология сульфосолей Пороховского месторождения: а – висмутин (Bin) с эмульсионными включениями самородного висмута (Bi) в ассоциации с флюоритом (Flr) и мусковитом (Ms) в интерстиции пирита (Py); б – сросток гладита (Gld), маковицкиита (Mvk), баксанита (Bks) и самородного висмута в пирите; в – линдстрёмит (Lsm) во флюорите с мусковитом и пиритом; г – хаммарит (Hmr) с включением тетрадимита (Ttd) на контакте флюорита и пирита; д – фридрихит (Frd) с каймой самородного висмута и халькопирита (Ccp) в кварце (Qz); е – ориентированные включения галенита (Gn) в айкините (Aik); ж – сросток маковицкиита c включением самородного висмута и пирита в ассоциации с кварцем и мусковитом; з – лиллианит (Lil) с мусковитом и флюоритом в интерстициях пирита; и – канниццарит (Cnz) и линдстрёмит в ассоциации с флюоритом, мусковитом и пиритом с включением неидентифицированной сульфосоли Bi (?); к – реликты канниццарита в тонкозернистом агрегате галенита и самородного висмута с включением хедлейита (Hdl); л – баксанит с включениями самородного висмута в пирите, (?) – неидентифицированная сульфосоль Bi-Pb; м – сросток икунолита (Ik) и маковицкиита с включениями самородного Bi в мусковите и флюорите.
Fig. 5. Morphology of sulfosalts of the Porokhovskoye deposit: а – interstitial bismuthinite (Bin) with emulsion of native bismuth (Bi) in assemblage with fluorite (Flr) and muscovite (Ms) in pyrite (Py); б – intergrowth of gladite (Gld), makovickyite (Mvk), baksanite (Bks) and native bismuth in pyrite; в – lindströmite (Lsm) in fluorite with muscovite and pyrite; г – hammarite (Hmr) with tetradymite (Ttd) inclusion at the contact of fluorite and pyrite; д – friedrichite (Frd) rimmed by native bismuth and chalcopyrite (Ccp) in quartz; е – oriented inclusions of galena (Gn) in aikinite (Aik); ж – intergrowth of makovickiyte with native bismuth inclusions and pyrite in assemblage with quartz and muscovite; з – interstitial lillianite (Lil) with muscovite and fluorite in pyrite; и – cannizzarite (Cnz) and lindströmite in assemblage with fluorite, muscovite, and pyrite with inclusions of an unidentified Bi sulfosalt (?); к – relics of cannizzarite in a fine-grained aggregate of galena and native bismuth with inclusions of hedleyite (Hdl); л – baksanite with native bismuth inclusions and unidentified Bi sulfosalt (?) in pyrite; м – intergrowth of ikunolite (Ik) and makovickyite with native bismuth inclusions in muscovite and fluorite.
Пекоит (Naik = 17.13–17.15, табл. 2, ан. 4, 5) встречен в единственном образце с Юго-Коневского месторождения в виде немногочисленных зерен до 20 мкм в срастании с висмутином, гладитом, зальцбургитом и маковицкиитом в сфалерите (рис. 4в).
Гладит на Юго-Коневском месторождении (Naik = 34.32–35.14, табл. 2, ан. 6–9) образует пластинчатые выделения до 0.2 мм, тесно срастаясь с висмутином, крупкаитом и маковицкиитом (рис. 4а), а также тонкие ламели длиной до 0.1 мм в структурах распада с висмутином (рис. 4г). Диагностика гладита подтверждена монокристальным рентгеновским методом (табл. 3, № 2). На Пороховском месторождении гладит (Naik = 26.56, табл. 2, ан. 20) тесно ассоциирует с самородным висмутом и баксанитом в тонкозернистом агрегате, замещающем маковицкиит (рис. 5б).
Зальцбургит (Naik = 40.20, табл. 2, ан. 10) на Юго-Коневском месторождении – самый редкий из висмутин-айкинитовых гомологов. Он обнаружен в единственном выделении размером 10 мкм в тесном срастании с пекоитом и гладитом и диагностирован только по химическому составу. Ранее зальцбургит с Naik = 37.9–38.6 отмечался в рудах Берёзовского золоторудного месторождения на Среднем Урале (Прибавкин и др., 2018б), а также без аналитических данных на Первомайском молибденовом месторождении в Забайкалье (Damdinova et al., 2019). Наша находка, вероятно, первая на Южном Урале.
Крупкаит (Naik = 48.40–52.77, табл. 2, ан. 11–16) встречен на Юго-Коневском месторождении как в весьма крупных, до 1 мм, мономинеральных выделениях и прожилках в кварце и сульфидах, так и в тесных срастаниях с другими сульфосолями гомологических серий висмутина–айкинита и павонита (рис. 4а–в). В некоторых зернах крупкаита отмечены вростки маковицкиита и самородного висмута. Параметры ромбической элементарной ячейки крупкаита из разных образцов указаны в табл. 3, №№ 3–5.
В частично скрещенных николях умеренно-медистые сульфосоли (гладит, крупкаит) хорошо отличаются как от висмутина, так и от павонитовых гомологов благодаря цветным эффектам анизотропии в характерных серовато-фиолетовых тонах (рис. 4б).
Линдстрёмит (Naik = 62.07–62.52) широко распространен на Пороховском месторождении и найден в трех скважинах. Линдстрёмит образует гомогенные мономинеральные гипидиоморфные (рис. 5в) и ксеноморфные (рис. 5и) зерна, иногда с включениями тетрадимита. Минерал отчетливо анизотропен и по сравнению с тетрадимитом имеет розоватый оттенок и меньший показатель отражения. В химическом составе линдстрёмита по сравнению с идеальной формулой присутствует избыток Pb и небольшой дефицит Bi (табл. 2, ан. 21–23). Минерал требует доизучения.
Член висмутин-айкинитовой серии с Naik = 63.14, занимающий промежуточное место между линдстрёмитом и хаммаритом найден на Пороховском месторождении в виде ксеноморфных зерен до 0.1 мм в ассоциации с тетрадимитом, пиритом и флюоритом (рис. 5г, табл. 2, ан. 24). Кроме того, хаммарит с Naik = 66.63 (табл. 2, ан. 25) образует включения в кварце до 50 мкм и ассоциирует с пиритом, сфалеритом, молибденитом и шеелитом.
Фридрихит (Naik = 76.64–79.52) на Пороховском месторождении образует выделения до 0.5 мм в кварце, интерстициях мусковита и флюорита, на контакте сфалерита и мусковита (рис. 5д). В одном случае фридрихит замещается тонким агрегатом самородного висмута и не диагностированных сульфосолей (рис. 5д.). Фридрихит оптически анизотропен, в отраженном свете и на изображении в обратно-рассеянных электронах однороден. Химический состав удовлетворительно пересчитывается на стехиометрическую формулу (табл. 2, ан. 26–28).
Айкинит наряду с крупкаитом является наиболее распространенным среди висмутин-айкинитовых гомологов на обоих месторождениях (табл. 2, ан. 17, 18, 29). На Юго-Коневском месторождении айкинит встречен в виде мономинеральных призматических кристаллов до 1 мм и идиоморфных зерен до 1.5 мм в кварц-флюорит-мусковитовой вмещающей породе (рис. 4д) в ассоциации с гесситом, молибденитом и халькопиритом. По доле айкинитового компонента (Naik = 92.05–92.75) данная сульфосоль располагается посередине между фридрихитом (Naik = 83.33) и айкинитом (Naik = 100), однако чуть ближе к последнему. Правомерность ее отнесения к айкиниту подтверждается монокристальными рентгеновскими данными (табл. 2, № 6): утроение параметра b, присущее фридрихиту, нами не установлено. На Пороховском месторождении состав айкинита близок к конечному члену (Naik = 99.03). В некоторых кристаллах айкинита наблюдаются мелкие включения галенита (рис. 5е), Cu-содержащего сервеллеита (рис. 4е) и ангелаита (рис. 4м). Это единственный из висмутин-айкинитовых гомологов, который затронули гипергенные изменения: отдельные зерна айкинита корродированы с поверхности англезитом и сульфатом Bi, близким по химическому составу к каннониту на Юго-Коневском месторождении, и оксидом Bi на Пороховском. К сожалению, мелкий размер выделений не позволяет подтвердить их диагностику рентгеновским методом.
Сульфосоли павонитовой и купропавонитовой серий
Структура минералов гомологической серии павонита (Makovicky et al., 1977) состоит из двух типов чередующихся галенитоподобных пластин. Толщина одной всегда соответствует одному октаэдру MeoctS6 (Me = Ag, Pb, Bi), чередующемуся с парными колонками пирамид BiS5, тогда как толщина другой варьирует в зависимости от числа слабодеформированных октаэдров MeoctS6, расположенных по диагонали толстой галенитоподобной пластины. Число октаэдров – это номер павонитового гомолога Np, которым минералы серии отличаются друг от друга (Makovicky, 2019). На Юго-Коневском месторождении установлены сульфосоли с Np = 4 (маковицкиит, купромаковицкиит), 5 (павонит), 6 (дантопаит) и 8 (муммеит), а на Пороховском – только маковицкиит.
Относительно недавно (Topa et al., 2012) в самостоятельную серию были выделены купропавонитовые гомологи. От павонитовых они отличаются содержанием и конфигурацией тонкой пластины. Вместо двух координационных Bi пирамид, присутствующих у павонитовых гомологов, они содержат одну Bi пирамиду и одну двуглавую призму Pb, а единственный октаэдр здесь заселен двумя атомами Cu в сильно искаженной тетраэдрической координации (Topa et al., 2008). К настоящему моменту известны две сульфосоли, относящиеся к купропавонитовой серии – купромакопавонит (Np = 4.5) и купропавонит (Np = 5). Обе также установлены на Юго-Коневском месторождении.
Данные о химическом составе сульфосолей павонитовой и купропавонитовой гомологических серий приведены в таблице 4. Отнесение конкретных анализов к тому или иному минеральному виду осуществлялось расчетным путем согласно процедуре, предложенной (Karup-Möller, Makovicky, 1979). Диагностика подтверждена монокристальными рентгеновскими данными (табл. 3).
Таблица 4. Химический состав минералов павонитовой и купропавонитовой серий и других сульфосолей, сульфидов и сульфотеллуридов (мас. %)
Table 4. Chemical composition of minerals of the pavonite and cupropavonite series and other sulfosalts, sulfides and sulfotellurides (wt. %)
№ ан. | № обр. | Минерал | Cu | Ag | Pb | Cd | Bi | S | Se/Te* | Сумма | Nρ | Nρ2 | Nρ3 | Кристаллохимическая формула |
Юго–Коневское месторождение | ||||||||||||||
1 | ЮК–1/1 | Маковицкиит | 2.94 | 7.84 | 1.63 | – | 68.15 | 18.32 | 0.15 | 99.03 | 4 | 4.15 | 3.78 | Cu1.45Ag2.28Pb0.25Bi10.24S17.94Se0.06 |
2 | 1545М | 3.10 | 8.00 | 0.98 | 0.23 | 67.64 | 18.54 | 0.18 | 98.67 | 4 | 4.27 | 3.88 | Cu1.51Ag2.30Pb0.15Cd0.06Bi10.03S17.93Se0.07 | |
3 | ЮК–1/1 | 3.14 | 8.13 | 1.26 | – | 68.84 | 18.22 | – | 99.59 | 4 | 4.25 | 3.86 | Cu1.57Ag2.39Pb0.19Bi10.43S18.00 | |
4 | 1545М | 3.59 | 7.21 | 0.96 | 0.16 | 68.96 | 18.68 | – | 99.56 | 4 | 3.99 | 3.56 | Cu1.75Ag2.07Pb0.14Cd0.04Bi10.20S18.00 | |
5 | 1545М | 3.93 | 5.82 | 1.32 | 0.16 | 68.90 | 18.63 | 1.75 | 100.51 | 4 | 3.57 | 3.12 | Cu1.84Ag1.61Pb0.19Cd0.04Bi9.84S17.34Se0.66 | |
6 | ЮК–1/1 | 4.30 | 6.24 | 0.77 | – | 68.98 | 18.75 | 0.13 | 99.17 | 4 | 3.75 | 3.25 | Cu2.07Ag1.78Pb0.11Bi10.13S17.95Se0.05 | |
7 | 1545М | 4.61 | 5.79 | 0.10 | 0.71 | 68.54 | 18.71 | 0.07 | 98.53 | 4 | 3.71 | 3.18 | Cu2.23Ag1.65Pb0.01Cd0.19Bi10.10S17.97Se0.03 | |
8 | ЮК–1/1 | 4.68 | 5.66 | 3.72 | – | 65.91 | 18.51 | 0.26 | 98.74 | 4 | 3.99 | 3.43 | Cu2.28Ag1.63Pb0.56Bi9.78S17.90Se0.10 | |
9 | ЮК–1/1 | 4.74 | 5.67 | 1.39 | – | 69.16 | 18.64 | – | 99.60 | 4 | 3.69 | 3.15 | Cu2.31Ag1.63Pb0.21Bi10.24S18.00 | |
10 | ЮК–1/1 | 4.94 | 5.75 | 0.24 | – | 69.18 | 18.86 | 0.08 | 99.05 | 4 | 3.68 | 3.12 | Cu2.38Ag1.63Pb0.04Bi10.11S17.97Se0.03 | |
11 | 1545М | 5.13 | 5.91 | 0.40 | 0.17 | 68.72 | 18.75 | – | 99.08 | 4 | 3.83 | 3.24 | Cu2.48Ag1.69Pb0.06Cd0.05Bi10.12S18.00 | |
12 | ЮК–1/1 | 5.44 | 5.09 | 4.64 | – | 64.26 | 18.51 | – | 97.94 | 4 | 4.11 | 3.45 | Cu2.67Ag1.47Pb0.70Bi9.59S18.00 | |
13 | 1545М | 5.79 | 4.98 | 3.02 | 0.40 | 65.38 | 18.80 | 1.87 | 100.24 | 4 | 4.02 | 3.34 | Cu2.69Ag1.36Pb0.43Cd0.11Bi9.23S17.30Se0.70 | |
14 | 1545М | Купромаковицкиит | 7.13 | 4.24 | 7.88 | 0.22 | 61.22 | 19.11 | – | 99.80 | 4 | 4.64 | 3.75 | Cu3.39Ag1.19Pb1.15Cd0.06Bi8.85S18.00 |
15 | ЮК–1/1 | 7.32 | 4.21 | 9.25 | – | 59.83 | 17.74 | – | 98.34 | 4 | 4.85 | 3.91 | Cu3.75Ag1.27Pb1.45Bi9.32S18.00 | |
16 | 1545М | 7.80 | 4.03 | 7.54 | 0.53 | 61.43 | 18.42 | – | 99.75 | 4 | 4.72 | 3.76 | Cu3.85Ag1.17Pb1.14Cd0.15Bi9.21S18.00 | |
17 | 1545М | 7.88 | 4.37 | 7.88 | 0.59 | 59.63 | 18.68 | – | 99.03 | 4 | 5.05 | 4.04 | Cu3.83Ag1.25Pb1.18Cd0.16Bi8.82S18.00 | |
18 | 1545М | 7.96 | 4.11 | 7.69 | 0.54 | 62.56 | 18.28 | – | 101.14 | 4 | 4.74 | 3.78 | Cu3.96Ag1.21Pb1.17Cd0.15Bi9.45S18.00 | |
19 | ЮК–1/1 | Павонит | 2.44 | 8.25 | 7.26 | – | 64.00 | 17.50 | – | 99.45 | 5 | 4.92 | 4.59 | Cu0.35Ag0.70Pb0.32Bi2.81S5.00 |
20 | ЮК–1/1 | 2.53 | 8.39 | 7.01 | – | 64.61 | 17.56 | – | 100.10 | 5 | 4.96 | 4.62 | Cu0.36Ag0.71Pb0.31Bi2.82S5.00 | |
21 | ЮК–1/1 | 2.61 | 8.11 | 10.64 | – | 61.42 | 17.46 | – | 100.24 | 5 | 5.44 | 5.06 | Cu0.38Ag0.69Pb0.47Bi2.70S5.00 | |
22 | ЮК–1/1 | 3.28 | 8.43 | 6.85 | – | 64.53 | 17.03 | – | 100.12 | 5 | 5.20 | 4.75 | Cu0.49Ag0.74Pb0.31Bi2.91S5.00 | |
23 | ЮК–1/1 | Дантопаит | 1.14 | 10.16 | 8.77 | – | 62.21 | 17.39 | – | 99.67 | 6 | 5.89 | 5.72 | Cu0.73Ag3.82Pb1.72Bi12.07S22.00 |
24 | ЮК–1/1 | Муммеит | 4.24 | 13.48 | 3.52 | – | 60.48 | 17.81 | 0.20 | 99.73 | 8 | 9.13 | 8.31 | Cu1.56Ag2.91Pb0.40Bi6.74S13.00 |
25 | ЮК–1/1 | Купромакопавонит | 7.19 | 4.26 | 13.42 | – | 56.61 | 16.97 | – | 98.45 | 4.5 | 5.44 | 4.46 | Cu8.13Ag2.83Pb4.65Bi19.46S38.00 |
26 | ЮК–1/1 | 7.25 | 4.23 | 14.39 | – | 56.56 | 17.41 | – | 99.74 | 4.5 | 5.53 | 4.54 | Cu7.99Ag2.74Pb4.85Bi18.93S38.00 | |
27 | ЮК–1/1 | Купромакопавонит | 7.98 | 4.51 | 12.34 | – | 57.80 | 17.92 | – | 100.55 | 4.5 | 5.58 | 4.51 | Cu8.54Ag2.84Pb4.05Bi18.80S38.00 |
28 | 1545М | Купропавонит | 7.09 | 6.22 | 7.96 | 0.36 | 58.26 | 18.75 | 0.23 | 98.87 | 5 | 5.85 | 4.84 | Cu0.95Ag0.49Pb0.33Cd0.03Bi2.38S4.98Se0.02 |
29 | ЮК–12 | Ангелаит | 15.55 | 13.42 | 25.13 | – | 28.91 | 16.24 | 0.14 | 99.39 | Cu1.93Ag0.98Pb0.95Bi1.09S3.99Se0.01 | |||
30 | ЮК–12 | Берриит | 6.34 | 7.18 | 21.09 | – | 49.11 | 17.15 | – | 100.87 | Cu2.98Ag1.99Pb3.04Bi7.03S16.00 | |||
31 | ЮК–4а | Матильдит | – | 28.72 | – | – | 54.85 | 16.87 | – | 100.44 | Ag1.01Bi1.00S2.00 | |||
32 | ЮК–1/1 | Падераит | 9.97 | 0.41 | 5.84 | – | 61.74 | 17.23 | 0.11 | 95.30** | Cu6.40Ag0.16Pb1.15Bi12.06S21.94Se0.06 | |||
Пороховское месторождение | ||||||||||||||
33 | 2013/116.3 | Маковицкиит | 0.63 | 8.82 | – | – | 69.71 | 19.31 | 0.50 | 98.96 | 4 | 3.75 | 3.67 | Cu0.30Ag2.42Bi9.90S17.88Te0.12 |
34 | 2013/116.3 | Маковицкиит | 3.98 | 4.95 | 11.22 | – | 62.01 | 17.25 | 0.40 | 99.81 | 4 | 4.33 | 3.83 | Cu2.09Ag1.53Pb1.80Bi9.86S17.89Te0.11 |
35 | 2022/139.6 | Лиллианит | 1.53 | 0.52 | 46.18 | – | 36.15 | 15.46 | – | 99.84 | Cu0.30Ag0.06Pb2.77Bi2.15S6.00 | |||
№ ан. | № обр. | Минерал | Cu | Ag | Pb | Cd | Bi | S | Se/Te* | Сумма | Nρ | Nρ2 | Nρ3 | Кристаллохимическая формула |
36 | 2042at/73 | Канниццарит | – | – | 34.08 | – | 49.62 | 15.79 | – | 99.48 | Pb7.68Bi11.10S23.00 | |||
37 | 2042at/73 | «Бурсаит» | 1.28 | – | 46.55 | – | 36.78 | 15.08 | – | 99.69 | Cu0.45Pb5.04Bi3.95S10.56 | |||
38 | 2013/116.3 | Икунолит | – | – | – | – | 89.53 | 10.47 | – | 100.00 | Bi3.97S3.03 | |||
39 | 2042at/73 | Хедлейит | – | – | – | – | 74.19 | 25.60 | 99.79 | Bi6.39Te3.61 | ||||
40 | 2022/135.6 | Баксанит | – | – | 5.56 | – | 71.21 | 6.41 | 16.40 | 99.58 | Bi5.18Pb0.41Te1.96S3.04 | |||
41 | 2033/77.4 | – | – | 5.44 | – | 71.02 | 6.03 | 17.23 | 99.72 | Bi5.26Pb0.41Te2.09S2.91 | ||||
42 | 2013/116.3 | Тетрадимит | – | – | – | – | 58.68 | 4.79 | 36.48 | 99.95 | Bi1.96Te2.00S1.04 | |||
Примечание. Nρ – номер павонитового (купропавонитового) гомолога, соответствующий структурным данным; Nρ2 и Nρ3 – значения павонитового (купропавонитового) гомолога, вычисленные из его химического состава в соответствии с рекомендациями (Karup-Möller, Makovicky, 1979). Формулы минералов рассчитаны на сумму S + Se(Te), равную 2 а.ф. (матильдит), 3 а.ф. (тетрадимит), 4 а.ф. (ангелаит, икунолит), 5 а.ф. (павонит, купропавонит, баксанит), 6 а.ф. (лиллианит), 10 а.ф. (хедлейит), 11 а.ф. («бурсаит»), 13 а.ф. (муммеит), 16 а.ф. (берриит), 18 а.ф. (маковицкиит, купромаковицкиит), 22 а.ф. (дантопаит, падераит), 23 а.ф. (канниццарит), 38 а.ф. (купромакопавонит). * – Se – для Юго-Коневского месторождения, Te – для Пороховского месторождения. ** – Низкая сумма ан. 32 объясняется вычетом примеси вмещающего пирита.
Note. Nρ – number of the pavonite (cupropavonite) homologue corresponding to structural data. Nρ2 and Nρ3 – numbers of the pavonite (cupropavonite) homologue based on its chemical composition according to recommendations of (Karup-Möller, Makovicky, 1979). The empirical formulas are recalculated to the S + Se(Te) sum of 2 apfu (matildite), 3 apfu (tetradymite), 4 apfu (angelaite, ikunolite), 5 apfu (pavonite, cupropavonite, baksanite), 6 apfu (lillianite), 10 apfu (hedleyite), 11 apfu («bursaite»), 13 apfu (mummeite), 16 apfu (berryite), 18 apfu (makovickyite, cupromakovickyite), 22 apfu (dantopaite, padĕraite), 23 apfu (cannizzarite), 38 apfu (cupromakopavonite). * – Se – for the Yugo-Konevo deposit, Te – for the Porokhovskoe deposit. ** – The low total of an. 32 is due to the subtraction of pyrite from the matrix.
Маковицкиит и купромаковицкиит наиболее распространены среди павонитовых гомологов. На Юго-Коневском месторождении они образуют мономинеральные пластинчатые зерна до 0.3 и 0.2 мм, заключенные в сульфидах (пирит, сфалерит, галенит, халькопирит), кварце и мусковите, сложные сростки с висмутин-айкинитовыми гомологами (рис. 4а–в) и тетрадимитом, а также тесные срастания друг с другом и купромакопавонитом, являющиеся результатом распада твердых растворов (рис. 4ж–и). Маковицкиит Пороховского месторождения срастается с самородным висмутом (рис. 5б, ж, м), замещается агрегатом гладита, самородного висмута и, вероятно, других сульфосолей. Маковицкиит обоих месторождений характеризуется широкими вариациями химического состава (табл. 4, ан. 1–13, 33, 34) в отношении Cu (0.30–2.69 а.ф.), Ag (1.36–2.42 а.ф.) и особенно Pb (0–4.64 а.ф.), что, в целом, присуще данной сульфосоли (Topa, Paar, 2008). Химический состав купромаковицкиита (табл. 4, ан. 14–18) значительно менее вариативен и весьма близок к составу этого же минерала из мест его первых находок – месторождений Фелберталь (Австрия) и Баита Бихор (Румыния) (Topa, Paar, 2008). Примесь Cd в анализах обоих сульфосолей традиционно трактуется, как изоморфная к Pb: см., напр., Topa, Paar, (2008). Во многих изученных зернах маковицкиита Юго-Коневского месторождения, кроме этого, установлена примесь Se, отсутствующая в составе купромаковицкиита. Монокристальные рентгеновские данные для обоих минералов указаны в табл. 3, №№ 7–10.
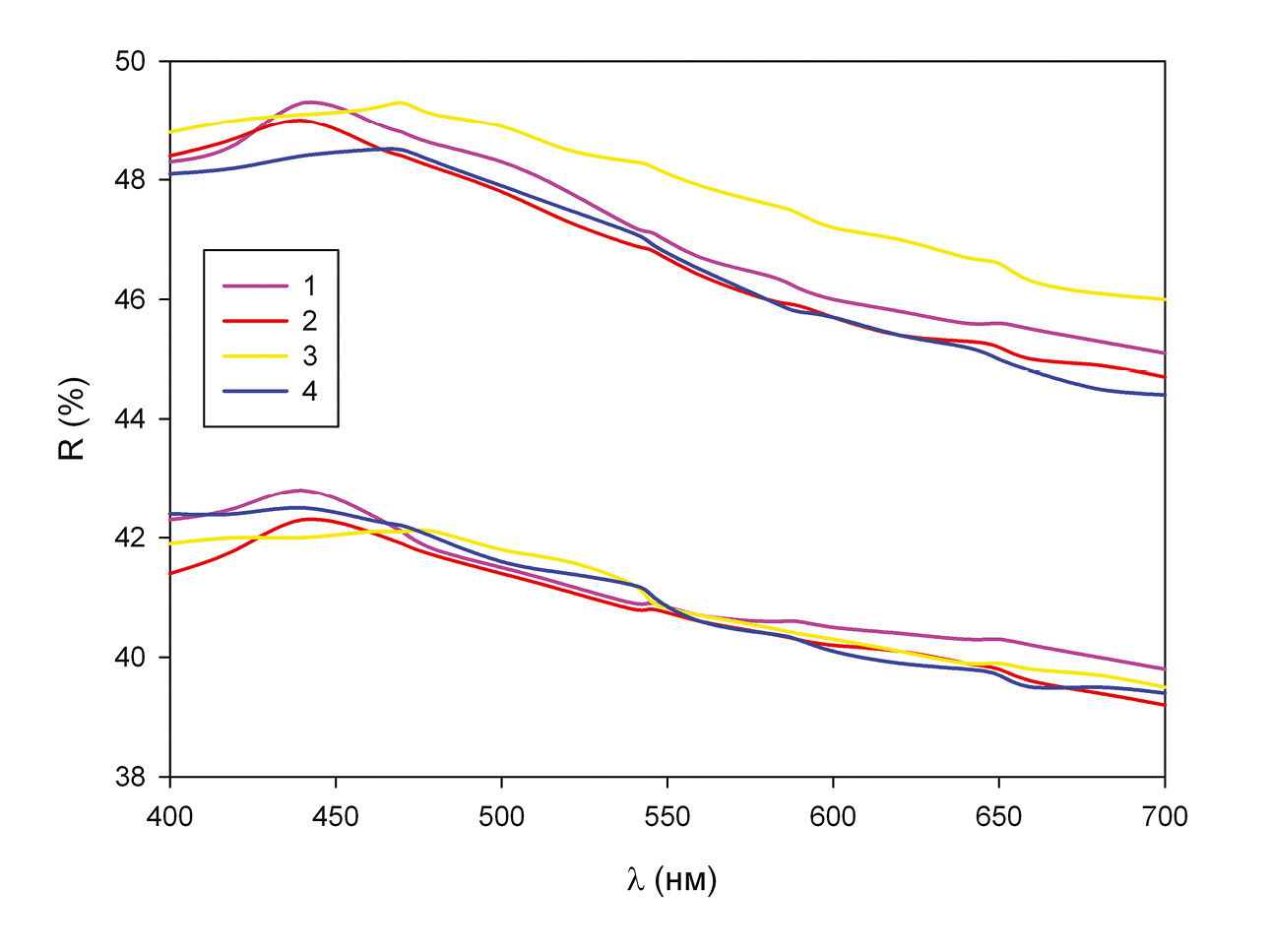
В отраженном свете оба минерала сходны: серовато-белые, намного светлее вмещающего сфалерита, но темнее пирита. Двуотражение отчетливое. В скрещенных николях маковицкиит и купромаковицкиит легко отличаются от висмутин-айкинитовых гомологов, с которыми они срастаются, благодаря синевато-серым и серо-голубым эффектам анизотропии (рис. 4б). Спектры отражения обоих минералов (табл. 5; рис. 6) имеют сложный профиль с максимумом в синей области и плавным снижением к области красной. Спектры маковицкиита и купромаковицкиита из Юго-Коневского месторождения и мест их первых находок (Topa, Paar, 2008) сходны, однако у южно-уральских сульфосолей максимум отражения отмечен чуть раньше – в районе 440 нм по сравнению с 460-470 нм у вторых (рис. 6).
Таблица 5. Коэффициенты отражения маковицкиита и купромаковицкиита Юго-Коневского месторождения
Table 5. Reflectance values of makovickyite and cupromakovickyite of the Yugo-Konevo deposit
Длина волны | Маковицкиит | Купромаковицкиит | ||
λ (нм) | Rmax | Rmin | Rmax | Rmin |
400 | 48.3 | 42.3 | 48.4 | 41.4 |
420 | 48.6 | 42.5 | 48.7 | 41.8 |
440 | 49.3 | 42.8 | 49.0 | 42.3 |
460 | 49.0 | 42.4 | 48.6 | 42.1 |
470 | 48.8 | 42.1 | 48.4 | 41.9 |
480 | 48.6 | 41.8 | 48.2 | 41.7 |
500 | 48.3 | 41.5 | 47.8 | 41.4 |
520 | 47.8 | 41.2 | 47.3 | 41.1 |
540 | 47.2 | 40.9 | 46.9 | 40.8 |
546 | 47.1 | 40.9 | 46.8 | 40.8 |
560 | 46.7 | 40.7 | 46.4 | 40.6 |
580 | 46.4 | 40.6 | 46.0 | 40.4 |
589 | 46.2 | 40.6 | 45.9 | 40.3 |
600 | 46.0 | 40.5 | 45.7 | 40.2 |
620 | 45.8 | 40.4 | 45.4 | 40.1 |
640 | 45.6 | 40.3 | 45.3 | 39.9 |
650 | 45.6 | 40.3 | 45.2 | 39.8 |
660 | 45.5 | 40.2 | 45.0 | 39.6 |
680 | 45.3 | 40.0 | 44.9 | 39.4 |
700 | 45.1 | 39.8 | 44.7 | 39.2 |
Рис. 6. Спектры отражения маковицкиита и купромаковицкиита (оригинальные и литературные данные).
1 – маковицкиит, Юго-Коневское месторождение; 2 – купромаковицкиит, Юго-Коневское месторождение; 3 – маковицкиит, месторождение Фелбертал, Австрия (Topa, Paar, 2008), 4 – купромаковицкиит, месторождение Баита Бихор, Румыния (Topa, Paar, 2008).
Fig. 6. Reflectance spectra of makovickyite and cupromakovickyite (our and literature data).
1 – makovickyite, Yugo-Konevo deposit; 2 – cupromakovickyite, Yugo-Konevo deposit; 3 – makovickyite, Felbertal deposit, Austria (Topa, Paar, 2008); 4 – cupromakovickyite, Băiţa Bihor deposit, Romania (Topa, Paar, 2008).
На территории Российской Федерации безмедистый и бессвинцовистый маковицкиит ранее отмечался среди висмутовых минералов месторождения Пасечное на Дальнем Востоке в виде редких включений размером 1–5 мкм в арсенопирите и скородите (Гребенникова и др., 2021). Наши находки этого минерала – первые на Южном Урале. Что касается купромаковицкиита, то его находка на Юго-Коневском месторождении, скорее всего, первая на территории всей России.
Павонит установлен в виде редких зерен до 40 мкм в пирите и на контакте последнего с кварцем (рис. 4к). Диагностика минерала основана на данных его химического состава (табл. 4, ан. 19–22) и подтверждена монокристальным рентгеновским методом (табл. 3, № 11). В отраженном свете он выглядит чуть темнее пирита, двуотражение ясное. В скрещенных николях павонит отчётливо анизотропен в блеклых сероватых тонах.
Поскольку в идеальной формуле павонита отсутствует медь, то для корректности отнесения того или иного химического состава к этому минеральному виду правомерно воспользоваться дополнительной процедурой, предложенной (Makovicky et al., 2010) для безмедистых Ag-Bi-сульфосолей. Так, в полученной нами эмпирической формуле павонита (табл. 4, ан. 19) Cu0.35Ag0.70Pb0.32Bi2.81S5.00 сумма катионов при расчете на S = 5 а.ф. составляет 4.18, а без учета меди – 3.83 а.ф. по сравнению с 4 в идеальной формуле AgBi3S5. На т. н. «замещающую» медь (sCu) («substitutional copper» согласно (Karup-Möller, Makovicky, (1979)), т. е. медь, потенциально заселяющую октаэдрические позиции в идеальной структуре минерала, приходится 4 – 3.83 = 0.17 а.ф. Соответственно, на долю т. н. «интерстициальной» меди (iCu) («interstitial copper» согласно (Karup-Möller, Makovicky, 1979)), которая располагается в межслоевых позициях структуры, остается 0.18 а.ф. «Замещающая» медь добавляется к Ag (0.70 + 0.17 = 0.87), а «интерстициональная» – к Bi (2.81 + 0.18 = 2.99). Далее, из свинца вычитается iCu (0.32–0.18), и остаток (0.14) распределяется поровну (по 0.07 а.ф.) между Ag и Bi. В результате получаем формулу Ag0.94Bi3.06S5, близкую к идеальной формуле AgBi3S5, что подтверждает корректность химического анализа и отнесение данного состава к павониту.
Дантопаит, еще один безмедистый член павонитовой серии, образует очень мелкие, до 7 мкм, включения в сфалерите и кварце, окруженные каймой неустановленного U-силиката (рис. 4л). В силу малого размера выделений минерал диагностирован только по химическому составу (табл. 4, ан. 23), однако корректность такой диагностики подтверждена с помощью процедуры, описанной выше. В эмпирической формуле дантопаита Cu0.73Ag3.82Pb1.72Bi12.07S22.00 на «интерстициальную» медь (iCu) приходится 0.34 а.ф., а на «замещаемую» (sCu) соответственно, 0.39 а.ф. Первая добавляется к Bi (12.07 + 0.34 = 12.41), а вторая – к Ag (3.82 + 0.39 = 4.21). Далее, из свинца вычитается iCu (1.72 – 0.34 = 1.38), и оставшаяся часть распределяется поровну (т. е. по 0.69 а.ф.) между Ag и Bi. В результате получается формула Ag4.90Bi13.10S22, близкая к идеальной формуле дантопаита Ag5Bi13S22. В отраженном свете минерал выглядит белым, существенно ярче вмещающего сфалерита. Наша находка этой сульфосоли является первой на территории Российской Федерации.
Муммеит, предположительно, идентифицирован по химическому составу (табл. 4, ан. 24) в единственном зерне размером около 20 мкм, обнаруженном на контакте сфалерита и кварца. По сравнению с муммеитом из места его первой находки – рудника Аляска в Колорадо, США (Karup-Möller, Makovicky, 1992) юго-коневский минерал характеризуется дефицитом Pb. В отраженном свете муммеит выглядит белым на фоне серого сфалерита. Анизотропия отчетливая, в серых тонах, однако в слегка раскрещенных николях появляются коричневато-желтые и серо-голубые цветные эффекты, характерные для этого минерала (Karup-Möller, Makovicky, 1992). В связи с малым размером минерала его рентгеновское исследование не проведено.
В Российской Федерации муммеит ранее отмечался в рудах Партизанского скарново-полиметаллического месторождения на Дальнем Востоке (Симаненко, Раткин, 2008) и в составе сульфидной минерализации, приуроченной к кварц-хлоритовым метасоматитам Ялуниногорского гранитоидного массива на Среднем Урале (Прибавкин и др., 2018а). В первом случае муммеит описан в виде агрегата удлиненных пластинчатых кристаллов размером 40 × 7 мкм, срастающегося с селеножозеитом и образующего вместе с ним включение в зерне самородного висмута. Во втором случае сростки муммеита и гессита размером до 0.2 мм заключены в халькопирите. В обоих случаях минерал диагностирован по химическому составу, однако в отличие от муммеита из места первой его находки в нем фиксируется либо полное отсутствие Cu (Партизанское месторождение), либо ее резкий дефицит (Ялуниногорский массив). Значение павонитового гомолога для сульфосоли из Партизанского месторождения составляет 8.76 (Симаненко, Раткин, 2008). Для сульфосоли из Ялуниногорского массива эти значения рассчитаны нами по формулам (Karup-Möller, Makovicky, 1979) и соответствуют Nρ2 = 9.70 и Nρ3 = 9.53. Таким образом, в обоих случаях эти показатели отличаются от структурного значения для муммеита (Nρ = 8), поэтому мы не исключаем, что «муммеит» как из Партизанского месторождения, так и из Ялуниногорского массива могут быть новыми членами павонитовой гомологической серии с Nρ = 9 и 10 соответственно. Для доказательства этих предположений требуется рентгеноструктурный анализ обоих минералов. В любом случае, находка муммеита на Юго-Коневском месторождении, вероятно, первая на Южном Урале.
Купромакопавонит, единственный среди павонитовых и купропавонитовых гомологов член с нецелочисленным номером Nρ = 4.5, достоверно установлен в виде тонких ламелей длиной до 30 мкм, тесно срастающихся с маковицкиитом (рис. 4з). Данная структура является результатом распада высокотемпературной гомогенной фазы (Topa et al., 2012). Юго-Коневский минерал (табл. 4, ан. 25–27) обогащен свинцом (4.05–4.85 а.ф.) по сравнению с голотипом купромакопавонита из месторождения Фелберталь, Австрия (Topa et al., 2012), где он в дефиците (Pb + Cd = 3.15 а.ф.) по сравнению с 4 а.ф. в идеальной формуле минерала Cu8Ag3Pb4Bi19S38. Тем не менее, принадлежность южно-уральской сульфосоли к купромакопавониту не вызывает сомнений, о чем свидетельствуют расчетные значения Nρ3 (4.46, 4.51, 4.54) по сравнению с 4.48 у голотипа (Topa et al., 2012), а также монокристальные рентгеновские данные (табл. 3, № 12). Наша находка этого минерала является первой на территории Российской Федерации и второй в мире.
Купропавонит встречен в виде ламелей до 70 мкм в агрегате купромаковицкиита-маковицкиита в мусковит-кварцевой вмещающей породе (рис. 4и). Он диагностирован по химическому составу (табл. 4, ан. 28) и параметрам элементарной ячейки (табл. 3, № 13). По оптическим свойствам купропавонит практически идентичен павониту. Купропавонит ранее неоднократно отмечался в Шарташском массиве, относящемся к Берёзовскому рудному району на Среднем Урале в составе структур распада твердых растворов павонитовой и висмутин-айкинитовой серий (Прибавкин и др., 1997; Спиридонов и др., 1997; Прибавкин и др., 2018б). Наша находка этой сульфосоли, вероятно, первая на Южном Урале.
Среди сульфосолей еще одной гомологической серии – лиллианитовой – встречен только лиллианит (Nchem = 3.77), который на Пороховском месторождении образует мономинеральные зерна до 0.25 мм в мусковите и флюорите, ассоциирующими с пиритом, (рис. 5з; табл. 4, ан. 35) и сростки с линдстрёмитом до 0.2 мм в мусковит-флюоритовом агрегате.
Другие висмутовые минералы
Ангелаит обнаружен в единственном образце с Юго-Коневского месторождения. Он слагает тонкие прожилки до 30 мкм в галените и айкините на контакте последнего с самородным висмутом в кварц-флюоритовой породе (рис. 4м). Химический состав (табл. 4, ан. 29) близок к теоретической формуле минерала. Отражательная способность ангелаита близка к таковой у вмещающих галенита и айкинита, однако ангелаит хорошо различим по характерному слабо зеленоватому оттенку и особенно по сильным цветным эффектам анизотропии – бледно-серым, темно-зеленым и темно-синим. Ангелаит на территории Российской Федерации ранее отмечался в рудных ассоциациях Мышьяковой Шахты Питкярантского рудного поля (Иващенко, Голубев, 2015), однако в его химическом составе минерала отсутствует Pb, поэтому он, очевидно, не может быть отнесен к данной сульфосоли. С точки зрения достоверности диагностики наша находка этого минерала, вероятно, первая в России.
Берриит установлен в том же образце, что и ангелаит, в составе сростка с айкинитом размером до 30 мкм. Совместно с ними наблюдаются Cu-содержащий сервеллеит, пирит и халькопирит. Минерал диагностирован по химическому составу (табл. 4, ан. 30) и оптическим свойствам – голубовато-зеленоватому цвету в отраженном свете и отчетливым цветным эффектам анизотропии в голубоватых тонах.
Матильдит образует вростки до 50 мкм в галените со сфалеритом, пиритом, халькопиритом и молибденитом в кварц-флюорит-мусковитовой породе. Химический состав минерала (табл. 4, ан. 31) практически совпадает с идеальной формулой. В отраженном свете матильдит бледно-кремовый. От вмещающего галенита он хорошо отличается по заметному двуотражению (матильдит чуть светлее галенита в наиболее светлом положении и чуть темнее его в наиболее темном положении) и цветным эффектам анизотропии.
Cu-Ag-Pb-Bi-сульфосоль, предположительно отнесенная к падераиту, обнаружена в единственном зерне размером 30 × 50 мкм, заключенном в пирите. Химический состав минерала (табл. 4, ан. 32) не противоречит падераиту в части содержания Cu, Ag и Pb, в то время, как количество Bi слегка завышено по сравнению с падераитом из других мест: 12.06 а.ф. по сравнению с 11.4 а.ф. (см., напр., Mumme, Žák, 1985; Cook, Ciobanu, 2003; Topa, Makovicky, 2006). В отраженном свете минерал светло-серый с кремовым оттенком, его отражательная способность ниже, чем у вмещающего пирита.
Канниццарит на Пороховском месторождении обнаружен в образцах из двух скважин. Минерал представлен ксеноморфными выделениями с размером сечения до 50 мкм (рис. 5и), расположенными в интерстициях флюорита и мусковита, ассоциирующих с пиритом, который содержит включения точно неидентифицированной сульфосоли Bi-Pb. В схожей позиции находится линдстрёмит. Канниццарит содержит тонкие включения самородного висмута и сульфосоли, близкой по составу линдстрёмиту. Также канниццариту соответствует состав гомогенных участков ксеноморфных полиминеральных агрегатов из флюорит-мусковитового жильного агрегата. Размер участков достигает 70 мкм. Канниццарит замещается тонкозернистым агрегатом, состоящим из самородного висмута и галенита, возможно, также с примесью субмикронных зерен других Pb-Bi сульфосолей (рис. 5к). Канниццарит срастается с теллуридом Bi, соотношение компонентов в котором близко к хедлейиту. В обоих случаях канниццарит отличается хорошей полируемостью, анизотропен. Химический состав проанализированных зерен близок, но в одном случае содержит примесь Ag (табл. 4, ан. 36). Химический состав хорошо рассчитывается на формулу канницарита, но ближе к не утвержденному минералу, зафиксированному как UM1989-22-S:BiPb. Форма выделений отличается от листоватой, типичной для канниццарита. Минерал требует доизучения.
Cu-Pb-Bi-сульфосоль, химический состав которой ближе всего к дискредитированному минералу бурсаиту, обнаружена на Пороховском месторождении в виде гипидиоморнфых включений с удлиненным сечением размером до 0.12 мм в максимальном измерении в пирите (рис. 5и, л, табл. 4, ан. 37). По сравнению с пиритом минерал отчетливо мягче, анизотропен, имеет более низкое отражение и хуже поддается полировке, В отраженном свете и на изображении в обратно-рассеянных электронах гомогенный. Минерал требует доизучения.
Среди висмутовых минералов Юго-Коневского и Пороховского месторождений важное место занимает самородный висмут Этот минерал преимущественно образует включения в сульфосолях, входит в состав тонкозернистых продуктов распада сульфосолей, реже срастается с висмутином, сульфосолями (рис. 4м, 5а). Максимальный размер сечения самородного Bi в сростке с висмутином на Пороховском месторождении достигал 35 мкм.
Среди минералов Bi, сульфиды, сульфотеллуриды и теллуриды на Юго-Коневском и Пороховском месторождениях распространены в значительно меньшей степени, чем сульфосоли Bi и самородный висмут. Чаще всего теллуриды и сульфотеллуриды Bi встречаются в виде сростков и включений в висмутовых сульфосолях. К сожалению, рентгеновское исследование сульфосолей, сульфотеллуридов и сульфидов, описанных в данном разделе, не выполнено из-за мелкого размера их выделений.
Баксанит найден только на Пороховском месторождении, где он образует ксеноморфное включение размером до 0.1 мм в пирите. Баксанит содержит включение самородного висмута, в сходной позиции наблюдается гипидиоморфное зерно недиагностированной сульфосоли Pb-Bi, состав которой близок к сходному по морфологии и положению «бурсаиту» (рис. 5б, л, табл. 4, ан. 40, 41).
Тетрадимит обнаружен в виде сростка с линдстрёмитом на Пороховском месторождении (рис. 5г, табл. 4, ан. 42), размер выделения 45 мкм. На уровне точности ЭДС встречен во включениях в сульфосолях висмутин-айкинитовой гомологической серии на обоих месторождениях.
Хедлейит тесно ассоциирует с канниццаритом, зерно имеет удлиненное сечение размером 20 мкм (рис. 5к, табл. 4, ан. 39). По сравнению с канниццаритом имеет желтоватый оттенок и более высокое отражение. Отчетливо анизотропен. Принадлежность к минеральному виду требует подтверждения рентгеновскими методами.
Икунолит встречен в одном образце Пороховского месторождения. Минерал образует включение в ксеноморфном зерне маковицкиита (рис. 5м, табл. 4, ан. 38).
Обсуждение и выводы
Висмутовая минерализация типична для месторождений W, в том числе, связанных с гранитным магматизмом (Повилайтис, 1975; Спиридонов и др., 1997; Золоев и др., 2004; Damdinova et al., 2019). Не являются исключением Юго-Коневское и Пороховское месторождения. Несмотря на то, что продуктивные жилы залегают в разных вмещающих породах и на различном удалении от интрузии, минеральный состав жил и, в частности, минералов Bi в них сходен, что подтверждает представления о единстве процесса формирования руд изученных меcторождений (Покровский, 1950; Золоев и др., 2004) и предполагаемой близости условий их образования (Рогов и др., 2023).
Соотношение основных компонентов в представителях различных гомологических серий на обоих месторождениях значительно варьирует (рис. 7), при этом набор минеральных видов сульфосолей отличается. Для Пороховского месторождения характерны сульфосоли с большей ролью Pb, здесь также чаще встречаются теллуриды, На Юго-Коневском месторождении шире распространены представители павонитовой и купропавонитовой серий, в составе сульфосолей присутствует примесь Se (табл. 2, 4).
Рис. 7. Бинарные диаграммы, демонстрирующие разнообразие химических составов висмутовых сульфосолей Юго-Коневского (1–3) и Пороховского (4–7) месторождений.
1, 4 – висмутин-айкинитовая гомологическая серия; 2, 5 – павонитовая и купропавонитовая гомологические серии; 3 – ангелаит, матильдит; 6 – лиллианитовая гомологическая серия; 7 – канниццарит.
Fig. 7. Binary plots showing the diversity of chemical composition of Bi-sulfosalts of the Yugo-Konevo (1–3) and Porokhovskoe (4–7) deposits.
1, 4 – bismuthinite-aikinite homologue series; 2, 5 – pavonite and cupropavonite homologue series; 3 – ángelaite, matildite; 6 – lillianite homologue series; 7 – cannizzarite.
По сравнению с набором висмутовых минералов Коклановского грейзенового месторождения, специализированного на Mo (Новоселов и др., 2022), висмутовая минерализация Юго-Коневского и Пороховского месторождений отличается большим распространением сульфосолей и меньшим – теллуридов и сульфотеллуридов.
Выделения сульфосолей Bi чаще всего занимают пространство между нерудными минералами жил, что интерпретируется как их более позднее образование по отношению к кварцу, мусковиту и флюориту. С другой стороны, иногда висмутовая минерализация формирует моно- или полиминеральные идиоморфные или гипидиоморфные включения в сульфидах, преимущественно в пирите, образующемся близодновременно с породообразующими минералами жил. Таким образом, по-видимому, минералы Bi формировались на протяжении всего рудного интервала. Их неравномерное распределение в объеме месторождений может быть связано с особенностями переноса Bi гидротермальными флюидами. Согласно современным представлениям, основанным на экспериментальных данных о фракционировании Bi между раствором и расплавом, при температурах >271 °C (T°плавленияBi) Bi может переноситься флюидами в виде мельчайших капель расплава, способных слипаться и конденсировать в себе Te, Au и некоторые другие металлы (Douglas et al., 2000; Ciobanu et al., 2006). При понижении температуры растворов и достаточной активности S создаются условия для формирования сульфосолей металлов. Данных по способности расплава Bi извлекать Ag, Pb из растворов в настоящее время недостаточно, однако возможность реализации такого механизма нельзя исключить,
В системе висмутин–айкинит непрерывная серия неупорядоченных твердых растворов существует при температурах свыше 300 °C; при температурах ниже 300 °C образуются упорядоченные фазы с индивидуальными сверхструктурами, производными от структуры висмутина (Чвилева и др., 1988), что обуславливает разнообразие висмутовых сульфосолей Pb. Субслоистая структура этих соединений создает широкие возможности для вхождения других металлов, таких как Ag и Cu, а также изоморфизма. Распространение сульфосолей промежуточного состава между висмутином и айинитом может указывать на формирование содержащей сульфосоли Bi сульфидной ассоциации при температурах <300 °С.
Нужно отметить, что относительно немногие минералы, принадлежащие к классу сульфосолей, демонстрируют характерные структуры, обусловленные распадом изначально гомогенной высокотемпературной фазы. Висмутин-айкинитовые, павонитовые и купропавонитовые гомологи относятся к таким минералам. Распад реализуется как на уровне формирования сверхструктур, так и в виде тонкозернистых смесей, состоящих из самородного висмута, сульфотеллуридов и точно недиагностированных минералов классов сульфидов, сульфосолей, развивающихся по более высокотемпературным или более устойчивым фазам. Возможно, такой распад обусловлен также и нестехиометричностью первичных сульфосолей и, в частности, избытком Bi. В рассмотренных нами образцах такие замещения установлены для фридрихита, маковицкиита и канниццарита (рис. 5б, д, и, к). Локальный избыток Bi отражается в присутсвии его эмульсии в висмутине (рис. 5а), а Pb – в ориентированных включениях галенита в айкините (рис. 5е). Таким образом, поведение минералов Bi отражает общую эволюцию гидротермальной системы.
Проведенные работы позволили значительно расширить список минералов грейзеновых месторождений вольфрама на Южном Урале. На данный момент надежно диагностированы сульфосоли висмутин-айкинитовой (айкинит, висмутин, гладит, зальцбургит, крупкаит, пекоит, хаммарит), павонитовой (маковицкиит, купромаковицкиит, павонит, дантопаит, муммеит) и купропавонитовой (купромакопавонит, купропавонит) гомологических серий, а также ангелаит, берриит, матильдит, тетрадимит и самородный висмут. Ввиду методических сложностей анализа при помощи ЭДС минералов системы Pb-S-Bi, канниццарит, линдстрёмити и фридрихит требуют подтверждения структурными методами, но устойчивый химический состав этих минералов позволяет включить их в список с большой долей уверенности.
Авторы благодарны А.И. Брусницыну за замечания, которые были учтены при подготовке окончательного варианта статьи, М.А. Рассомахину и И.А. Блинову – за химические анализы минералов Пороховского месторождения, а М.Д. Мильшиной – за содействие в оформлении иллюстраций. Работы на Пороховском месторождении выполнены при содействии ООО «УГЭ» (Р.Р. Ирмаков) в рамках государственного задания ЮУ ФНЦ МиГ УрО РАН (№ 22031600292-6).
Авторлар туралы
A. Kasatkin
Fersman Mineralogical Museum of the Russian Academy of Sciences
Хат алмасуға жауапты Автор.
Email: anatoly.kasatkin@gmail.com
Ресей, 18/2, Leninsky Ave., 119071, Moscow
E. Belogub
South Ural Federal Research Center of Mineralogy and Geoecology of the Ural Branch of the Russian Academy of Sciences
Email: anatoly.kasatkin@gmail.com
Ресей, Ilmeny State Reserve, 456317, Miass, Chelyabinsk Region
A. Kuznetsov
Email: anatoly.kasatkin@gmail.com
Ресей, 5-337, Oktyabrskaya St., 454071, Chelyabinsk
K. Novoselov
South Ural Federal Research Center of Mineralogy and Geoecology of the Ural Branch of the Russian Academy of Sciences
Email: anatoly.kasatkin@gmail.com
Ресей, Ilmeny State Reserve, 456317, Miass, Chelyabinsk Region
R. Škoda
4Masaryk University
Email: anatoly.kasatkin@gmail.com
Чехия, 2, Kotlářská, 611 37, Brno
F. Nestola
University of Padova
Email: anatoly.kasatkin@gmail.com
Италия, 6, Via Gradenigo, 35131, Padova
D. Rogov
South Ural Federal Research Center of Mineralogy and Geoecology of the Ural Branch of the Russian Academy of Sciences
Email: anatoly.kasatkin@gmail.com
Ресей, Ilmeny State Reserve, 456317, Miass, Chelyabinsk Region
Әдебиет тізімі
- Bonstedt-Kupletskaya E.M. (1943) [Mineralogy of the Karas’evskoe and Yugo-Konevskoe tungsten deposits in the Central Urals]. Doklady Akademii nauk SSSR [Doklady Academy of Sciences of the USSR], 40(9), 412–415. (in Russian)
- Chvileva T.N., Bezsmertnaya M.S., Spiridonov E.M., Agroskin A.S., Papayan G.V., Vinogradova R.A., Lebedeva S.I., Zavyalov E.N., Filimonova A.A., Petrov V.K., Rautian L.P., Sveschnikova O.L. (1988) [Handbook of ore minerals in reflected light]. Moscow, Nedra, 504 p. (in Russian)
- Cook N.J., Ciobanu C.L. (2003) Lamellar minerals of the cuprobismutite series and related padĕraite: a new occurrence and implications. The Canadian Mineralogist, 41, 441–456.
- Ciobanu C.L., Cook N.J., Damian F., Damian G. (2006) Gold scavenged by bismuth melts: an example from alpine shear-remobilizates in the Highis Massif, Romania. Mineralogy and Petrology, 87, 351–384.
- Damdinova L.B., Damdinov B.B., Huang X.W., Bryansky N.V., Khubanov V.B., Yudin D.S. (2019). Age, conditions of formation, and fluid composition of the Pervomaiskoe molybdenum deposit (Dzhidinskoe ore field, South-Western Transbaikalia, Russia). Minerals, 9(10), 572.
- Douglas N., Mavrogenes J., Hack A., England R. (2000) The liquid bismuth collector model: an alternative gold deposition mechanism. 15th Australian Geological Convention, Sydney, 135.
- Grebennikova A.A., Sayadyan G.R., Shlykov S.A. (2021) [New data on mineralogy of the Pasechnoye gold deposit (South Sikhote-Alin, Russia)]. Zapiski RMO [Proceedings of the Russian Mineralogical Society], 150(2), 28–41. (in Russian)
- Ivashchenko V.I., Golubev A.I. (2015) [New aspects of mineralogy and metallogeny of the Pitkyaranta ore region]. Trudy Karelskogo nauchnogo tsentra RAN [Proceedings of the Karelian Scientific Center of the Russian Academy of Sciences], 7, 127–148. (in Russian)
- Karup-MÖller S., Makovicky E. (1979) On pavonite, cupropavonite, benjaminite and «oversubstituted» gustavite. Bulletin de Minéralogie, 102, 351–367.
- Karup-MÖller S., Makovicky E. (1992) Mummeite – A new member of the pavonite homologous series from Alaska mine, Colorado. Neues Jahrbuch für Mineralogie, Monatshefte, 12, 555–576.
- Kolodkin S.P. (1936) [Tungsten ore deposit «3-y god pyatiletki»]. Razvedka nedr [Mineral Exploration], 8, 9–13. (in Russian)
- Korovko A.V., Dvoeglazov D.A., Kuzovkov G.N., Smirnov V.N., Purtov V.A., Burnatnaya L.N., Gerasimenko B.N., Glazyrina N.S., Sidorova M.N., Vedernikov V.V. (2015) [State Geological Map of the Russian Federation. Scale 1: 200 000. Second edition. Series Sredneuralskaya. Sheet O-41-XXXII. Explanatory note]. Moscow, MF VSEGEI, 274 p. (in Russian)
- Makovicky E. (2019) Algorithms for calculations of homologue order N in the homologous series of sulfosalts. European Journal of Mineralogy, 31, 83–97.
- Makovicky E., Makovicky M. (1978) Representation of compositions in the bismuthinite – aikinite series. The Canadian Mineralogist, 16, 405–409.
- Makovicky E., Mumme W.G., Watts J.A. (1977) The crystal structure of synthetic pavonite, AgBi3S5, and the definition of the pavonite homologous series. The Canadian Mineralogist, 15, 339–348.
- Makovicky E., Paar W., Putz H., Zagler G. (2010) Dantopaite, Ag5Bi13S22, the 6P natural member of the pavonite homologous series, from Erzwies, Austria. The Canadian Mineralogist, 48, 467–481.
- Mumme W.G., Žák L. (1985) Padĕraite, Cu5.9Ag1.3Pb1.6Bi11.2S22, a new mineral of the cuprobismutite-hodrushite group. Neues Jahrbuch für Mineralogie, Monatshefte, 12, 557–567.
- Novoselov K., Belogub E., Palenova E., Zaboti-na M., Kotlyarov V. (2022) The Koklan W-Mo deposit, Transuralia: mineralogical-geochemical zoning. Geology of Ore Deposits, 64(4), 221–242.
- Pokrovsky P.V. (1950) [Mineral composition, structural features and localization conditions of the Karas’evskoe, Porokhovskoe and P’yankovskoe W deposits of the Boevsky-Yugo-Konevkaya group]. Trudy Ural’skogo FAN SSSR [Proceeding of the Urals Branch of the Academy of Science of the USSR], 15–24. (in Russian)
- Povilaitis M.M. (1975) [Features of location and formation of tungsten deposits]. M., Nauka, 256 p. (in Russian).
- Pribavkin S.V., Seredkin M.V., Kononkova N.N. (1997) [Mineralogy of early quartz veins of the Shartash pluton, Cnetral Urals]. Uralskaya letnyaya mineralogicheskaya shkola-97 [Ural Summer Mineralogical School-97]. Yekaterinburg, UGGGA, 198–203. (in Russian)
- Pribavkin S.V., Gottman I.A., Korovko A.V. (2018a) [Petrology of the Yaluninogorsk granitoid pluton (Alapaevsk-Sukhoy log porphyry copper zone, Central Urals)]. Litosfera [Lithosphere], 18(1), 46–60. (in Russian).
- Pribavkin S.V., Sustavov S.G., Gottman I.A. (2018b) [Bi sulfosalts of the Berezovskiy ore region: chemical composition and mineral assemblages]. Litosfera [Lithosphere], 18(3), 445–458. (in Russian).
- Rogov D.A., Belogub E.V., Novoselov K.A., Rassomakhin M.A., Irmakov R.R., Chugaev A.E. (2023) [Mineral forms of tungsten at the Porokhovskoe and Yugo-Konevskoe deposits (South Urals)]. Mineralogiya [Mineralogy], 9(2), 41–59.
- Simanenko L.F., Ratkin V.V. (2008) [Partizanskoe skarn polymetallic deposit: geology, mineralogy, genesis (Taukha metallogenic zone, Sikhote-Alin)]. Moscow, Nauka, 158 p. (in Russian)
- Spiridonov E.М., Baksheev I.A., Kurulenko R.S., Prokofiev V.Yu., Seriodkin M.V., Ustinov V.I., Pribav-kin S.V., Filimonov S.V. (1997) [Gumbeite complex of the Urals]. Moscow, MGU, 97 p. (in Russian)
- Topa D., Makovicky E. (2006) The crystal structure of padĕraite, Cu7(X0.33Pb1.33Bi11.33)Σ13S22, with X = Cu or Ag: new data and interpretation. The Canadian Mineralogist, 44, 481–495.
- Topa D., Makovicky E., Balić-Žunić T. (2008) What is the reason for the doubled unit-cell volumes of the copper-lead-rich pavonite homologues? The crystal structures of cupromakovickyite and makovickyite. The Canadian Mineralogist, 46, 515–524.
- Topa D., Makovicky E., Ilinca G., Dittrich H. (2012) Cupromakopavonite, Cu8Ag3Pb4Bi19S38, a new mineral species, its crystal structure and the cupropavonite homologous series. The Canadian Mineralogist, 50, 295–312.
- Topa D., Paar W.H. (2008) Cupromakovickyite, Cu8Pb4Ag2Bi18S36, a new mineral species of the pavonite homologous series. The Canadian Mineralogist, 46, 503–514.
- Warr L.N. (2021) IMA-CNMNC approved mineral symbols. Mineralogical Magazine, 85, 291–320.
- Zoloev K.K., Levin V.Ya., Mormil S.I., Schardakova G.Yu. (2004) [Minerageny and deposits of rare metals, molybdenum, tungsten of the Urals]. Yekaterinburg, Ministerstvo prirodnykh resursov RF, GUPR po Sverdlovskoy obl., Institit geologii i geokhimii in. A.N. Zavaritskogo, OAO UGSE, 336 p. (in Russian).
Қосымша файлдар









