ОБ УСТОЙЧИВОСТИ ОДНОРОДНОГО СОСТОЯНИЯ РАСПЛАВА ДИБЛОК-СОПОЛИМЕРА В ЭЛЕКТРИЧЕСКОМ ПОЛЕ В ПРИБЛИЖЕНИИ СЛУЧАЙНЫХ ФАЗ
- Авторы: Криксин Ю.А.1,2, Кудрявцев Я.В.2,3
-
Учреждения:
- Институт прикладной математики им. М.В. Келдыша Российской академии наук
- Институт нефтехимического синтеза им. А.В. Топчиева Российской академии наук
- Институт физической химии и электрохимии им. А.Н. Фрумкина Российской академии наук
- Выпуск: Том 65, № 1 (2023)
- Страницы: 59-66
- Раздел: Статьи
- URL: https://bakhtiniada.ru/2308-1147/article/view/139214
- DOI: https://doi.org/10.31857/S2308114723700267
- EDN: https://elibrary.ru/HRPLXG
- ID: 139214
Цитировать
Полный текст
Аннотация
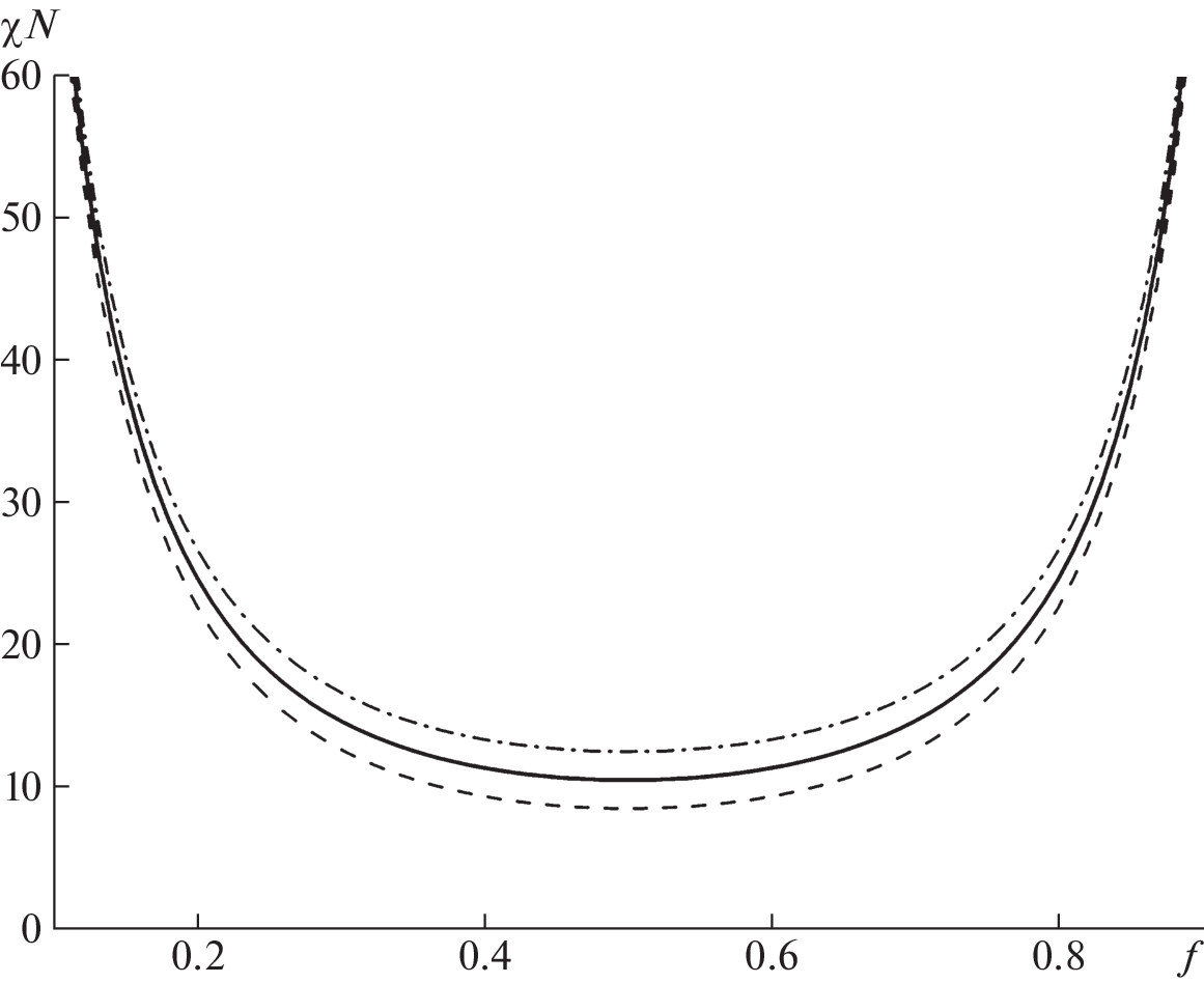
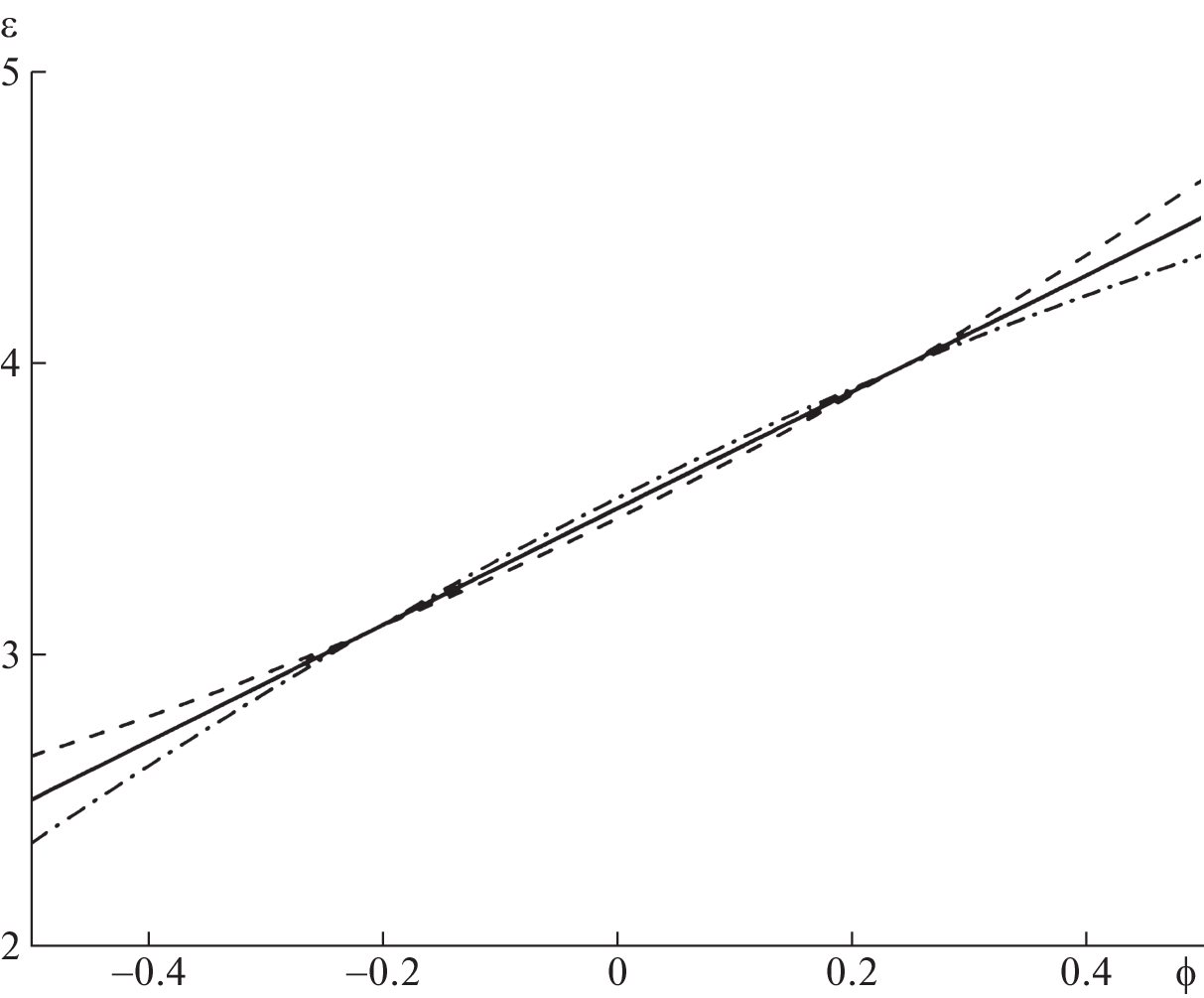
Кратко проанализирован вклад И.Я. Ерухимовича (1947–2022) в создание теории микрофазного расслоения диблок- и триблок-сополимеров. В качестве примера применения предложенного им матричного метода расчета корреляционных функций в многокомпонентных полимерных системах рассмотрена задача о вычислении спинодали расплава диблок-сополимера, помещенного в постоянное электрическое поле. Строго показано, что в случае линейной зависимости локальной диэлектрической проницаемости сополимера от параметра порядка условие спинодали остается таким же, как и в отсутствие электрического поля. Для случая более общей квадратичной зависимости вычислена поправка к критическому значению параметра Флори–Хаггинса.
Об авторах
Ю. А. Криксин
Институт прикладной математики им. М.В. Келдыша Российской академии наук; Институт нефтехимического синтеза им. А.В. Топчиева Российской академии наук
Email: ykriksin@gmail.com
Россия,
125047, Москва, Миусская пл., 4; Россия, 119991, Москва, Ленинский пр., 29
Я. В. Кудрявцев
Институт нефтехимического синтеза им. А.В. Топчиева Российской академии наук; Институт физической химии и электрохимии им. А.Н. Фрумкина Российской академии наук
Автор, ответственный за переписку.
Email: ykriksin@gmail.com
Россия, 119991, Москва, Ленинский пр., 29; Россия, 119071, Москва, Ленинский пр., 31
Список литературы
- Abetz V., Simon P.F.W. // Advances in Polymer Science / Ed. by V. Abetz. Berlin: Heidelberg: Springer, 2005. V. 189.
- Bates C.M., Bates F.S. // Macromolecules. 2017. V. 50. № 1. P. 3.
- Lazzari M., Torneiro M. // Polymers. 2020. V. 12. № 4. Art. 869.
- Cummins C., Lundy R., Walsh J.J., Ponsinet V., Fleury G., Morris M.A. // Nano Today. 2020. V. 35. Art. 100936.
- Chen Y., Xiong S.S. // Int. J. Extreme Manuf. 2020. V. 2. № 3. Art. 032006.
- Yang K.-C., Puneet P., Chiu P.-T., Ho R.-M. // Acc. Chem. Res. 2022. V. 55. № 15. P. 2033.
- Zou Y.D., Zhou X.R., Ma J.H., Yang X.Y., Deng Y.H. // Chem Soc. Rev. 2020. V. 49. № 4. P. 1173.
- Li C., Li Q., Kaneti Y.V., Hou D., Yamauchi Y., Mai Y.Y. // Chem. Soc. Rev. 2020. V. 49. № 14. P. 4681.
- Min J., Barpuzary D., Ham H., Kang G.-C., Park M.J. // Acc. Chem. Res. 2022. V. 54. № 21. P. 4024.
- Kang S., Kim G.-H., Park S.-J. // Acc. Chem. Res. 2022. V. 55. № 16. P. 2224.
- Ma S.H., Hou Y.S., Hao J.L., Lin C.C., Zhao J.W., Sui X. // Polymers. 2022. V. 14. № 21. Art. 4568.
- Liu S.M., Yang Y., Zhang L.B., Xu J.P., Zhu J.T. // J. Mater. Chem. C. 2020. V. 8. № 47. P. 16633.
- Radjabian M., Abetz V. // Prog. Polym. Sci. 2020. V. 102. Art. 101219.
- Theory and Simulation // Polymer Science A. 2009. V. 50. № 1. P. 49.
- Yerukhimovich I.Ya. // Polym. Sci. U.S.S.R. 1979. V. 21. № 2. P. 470.
- Lifshitz I.M. // Sov. Phys. JETP. 1969. V. 28. № 6. P. 2408.
- Yerukhimovich I.Ya. // Polym. Sci. U.S.S.R. 1982. V. 24. № 9. P. 2223, 2232.
- Dobrynin A.V., Yerukhimovich I.Ya. // Vysokomol. Soed. B. 1991. V. 32. № 9. P. 663; № 10. P. 743; № 11. P. 852.
- Dobrynin A.V., Yerukhimovich I.Ya. // Polym. Sci. U.S.S.R. 1991. V. 33. № 5. P. 1012.
- Dobrynin A.V., Erukhimovich I.Ya. // Macromolecules. 1993. V. 26. № 2. P. 276.
- Erukhimovich I.Ya., Smirnova Yu.G., Abetz V. // Polymer Science A. 2003. V. 45. № 11. P. 1093.
- Tarasenko S.A., Erukhimovich I.Ya. // Polymer Science A 2005. V. 47. № 3. P. 299.
- Erukhimovich I.Ya. // Eur. Phys. J. E. 2005. V. 18. № 4. P. 383.
- Erukhimovich I.Ya., Semenov A.N. // Sov. Phys. JETP. 1986. V. 63 № 1. P. 149.
- Erukhimovich I.Ya., Kudryavtsev Y.V. // Eur. Phys. J. E. 2003. V. 11. № 4. P. 349.
- Qin J., Bates F.S., Morse D.C. // Macromolecules. 2010. V. 43. P. 5128.
- Erukhimovich I., Kriksin Y.A., ten Brinke G. // Macromolecules. 2015. V. 48. № 21. P. 7909.
- Erukhimovich I., Kriksin Y.A., ten Brinke G. // Macromolecules. 2017. V. 50. 3922.
- Leibler L. // Macromolecules. 1980. V. 13. № 6. P. 1602.
- de Gennes P.-G. // J. Phys. (Paris). 1970. V. 31. P. 235.
- Flory P. Principles of Polymer Chemistry. Ithaca, New York: Cornell Univ. Press, 1953. Ch. 13.
- Lodge T.P. // Macromolecules. 2020. V 53. № 1. P. 2.
- Fredrickson G.H. // The Equilibrium Theory of Inhomogeneous Polymers. New York: Oxford Univ. Press, 2006.
- Kriksin Y.A., Erukhimovich I.Ya., Khalatur P.G., Smirnova Y.G., ten Brinke G. // J. Chem. Phys. 2008. V. 128. № 244903.
- Matsen M.W., Schick M. // Phys. Rev. Lett. 1994. V. 72. № 16. P. 2660.
- Erukhimovich I.Ya., Kriksin Yu.A., Kudryavtsev Y.V. // Polymer Science A. 2022. V. 64. № 2. P. 121.
- Merekalov A.S., Derikov Y.I., Ezhov A.A., Kriksin Yu.A., Erukhimovich I.Ya., Kudryavtsev Y.V. // Polymer. 2023, V. 264. Art. 125544.
- Amundson K., Helfand E., Patel S.S., Quan X., Smith S.D. // Macromolecules. 1992. V. 25. № 7. P. 1935.
- Amundson K., Helfand E., Quan X., Smith S.D. // Macromolecules. 1993. V. 26. № 11. P. 2698.
- Gurovich E. // Macromolecules. 1994. V. 27. № 25. P. 7339.
- Kolesnikov A.L., Budkov Yu.A., Basharova E.A., Kiselev M.G. // Soft Matter. 2017. V. 13. № 24. P. 4363.
- Wu J., Wang X., Ji Y., Hea L., Li S. // Phys. Chem. Chem. Phys. 2016. V. 18. № 15. P. 10309.
- Gunkel I., Stepanow S., Thurn-Albrecht T., Trimper S. // Macromolecules. 2007. V. 40. № 6. P. 2186.
- Schoberth H.G., Pester C.W., Ruppel M., Urban V.S., Böker A. // ACS Macro Lett. 2013. V. 2. № 6. P. 469.
- Orzechowski K., Adamczyk M., Wolny A., Tsori Y. // J. Phys. Chem. B 2014. V. 118. № 25. P. 7187.
- Kathrein C.C., Kipnusu W.K., Kremer F., Böker A. // Macromolecules. 2015. V. 48. № 10. P. 3354.
- Tsori Y. // Rev. Mod. Phys. 2009. V. 81. № 4. P. 1471.






