Boron(III)-Containing Composite Hydrated Cellulose Fibers As Precursors of Carbon Materials
- Authors: Egorov Y.A.1, Bondarenko G.N.1, Vinogradov M.I.1, Kulichikhin V.G.1
-
Affiliations:
- Topchiev Institute of Petrochemical Synthesis, Russian Academy of Sciences
- Issue: Vol 65, No 5 (2023)
- Pages: 347-362
- Section: КОМПОЗИТЫ
- URL: https://bakhtiniada.ru/2308-1139/article/view/233622
- DOI: https://doi.org/10.31857/S2308113923600041
- EDN: https://elibrary.ru/CQYZPO
- ID: 233622
Cite item
Full Text
Abstract
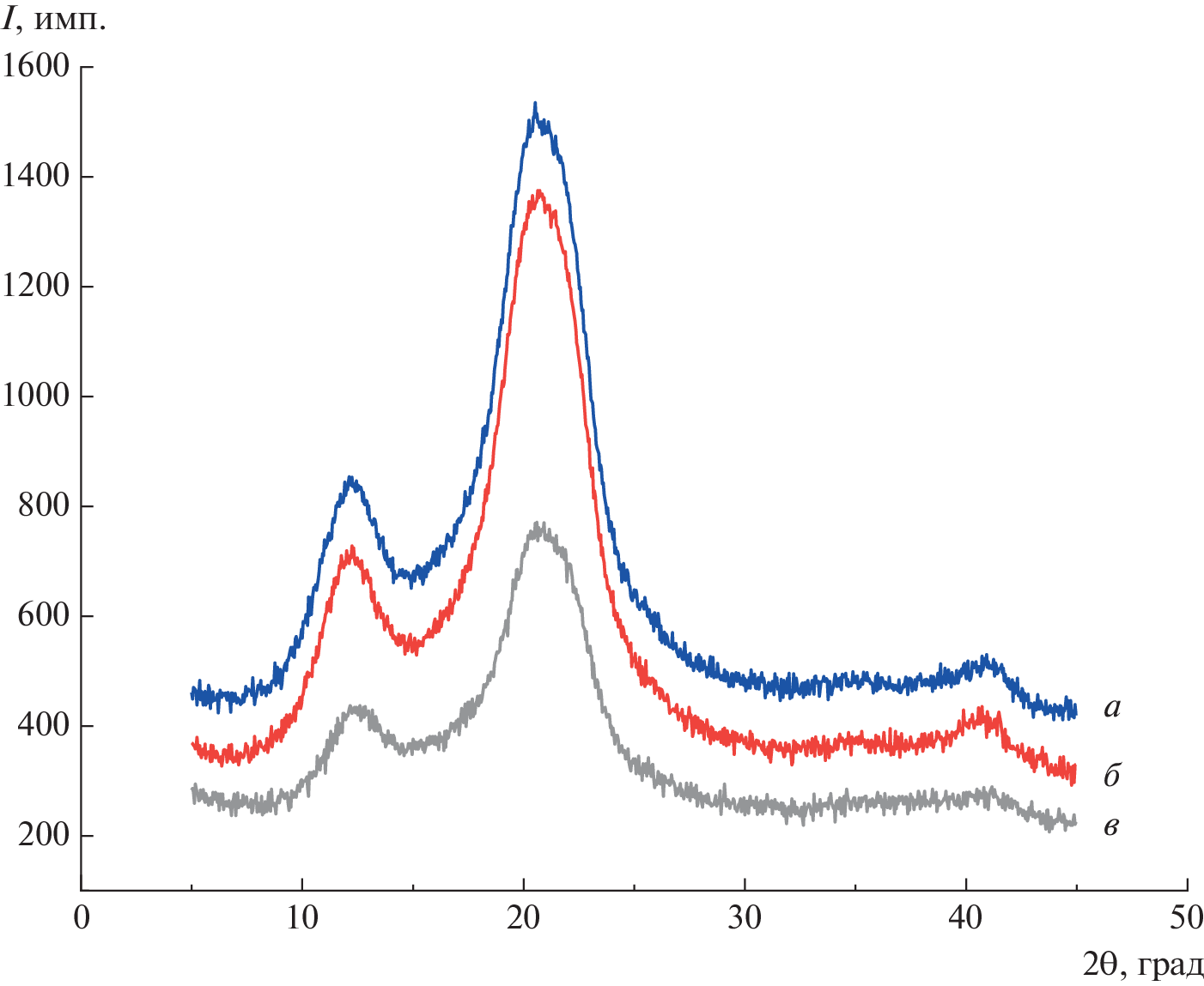
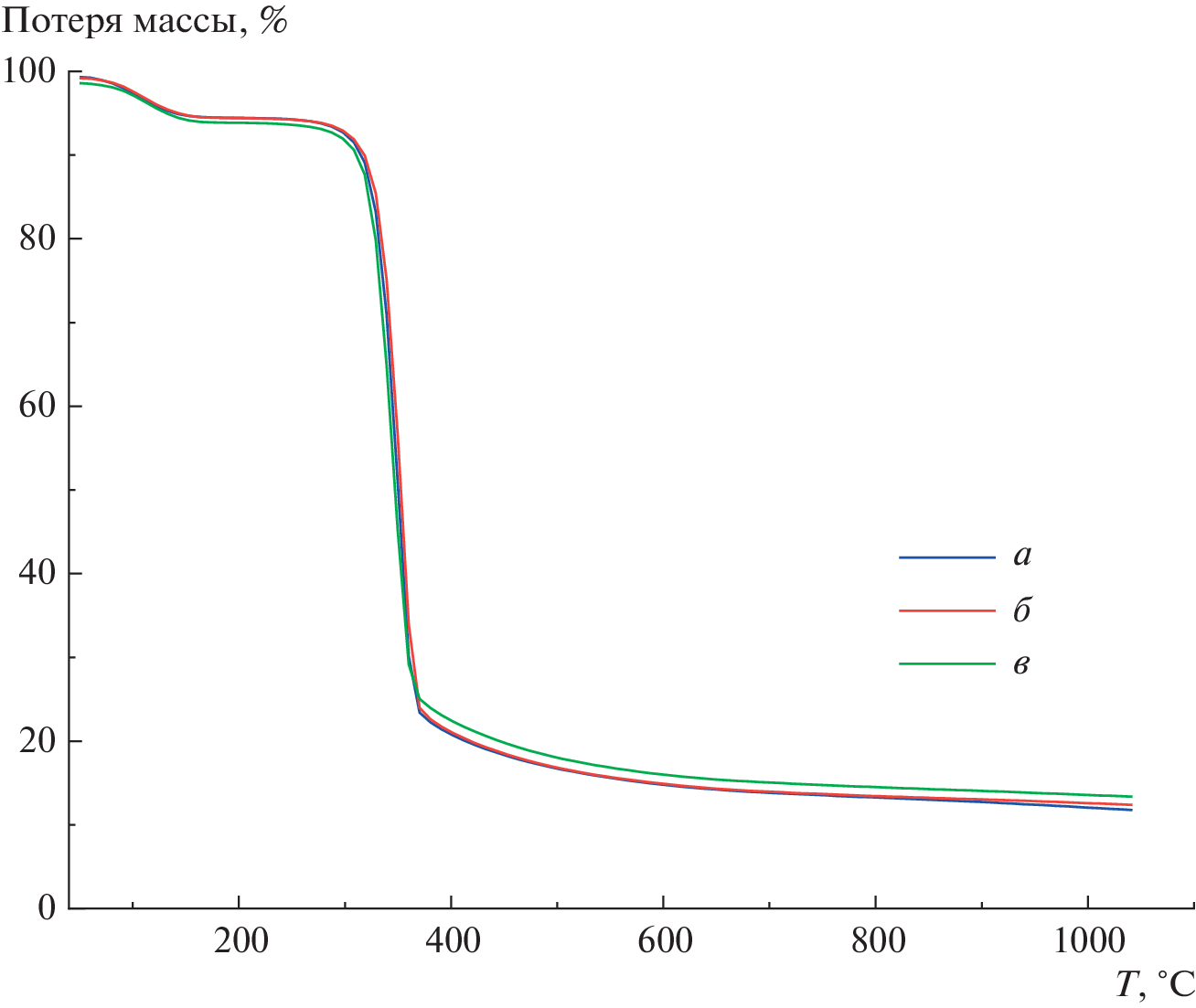
Composite fibers containing boron(III) have been obtained based on solid solutions of cellulose in N-methylmorpholine-N-oxide and orthoboric acid with their subsequent transformation into a viscous-flow state. The rheological behavior of cellulose solutions with different content of orthoboric acid and water studied under conditions of continuous and dynamic shear loading has confirmed the intermolecular interaction between the components. It has been shown that the mechanical characteristics of the composite fibers obtained from a 16% solution in N-methylmorpholine-N-oxide are comparable to these for hydrated cellulose fibers. The process of transformation of the composite fibers of various compositions into carbon fiber has been investigated by means of thermogravimetric analysis and differential scanning calorimetry. Chemical, structural and morphological properties of composite hydrated cellulose fibers and carbon fibers obtained from them have been studied using FTIR-spectroscopy, X-ray diffraction, and scanning electron microscopy. The influence of boron(III) compounds on the carbonization process and the formation of graphite-like structures in carbon fiber has been investigated by Raman-spectroscopy.
About the authors
Yu. A. Egorov
Topchiev Institute of Petrochemical Synthesis, Russian Academy of Sciences
Email: yuegor@googlemail.com
119991, Moscow, Russia
G. N. Bondarenko
Topchiev Institute of Petrochemical Synthesis, Russian Academy of Sciences
Email: yuegor@googlemail.com
119991, Moscow, Russia
M. I. Vinogradov
Topchiev Institute of Petrochemical Synthesis, Russian Academy of Sciences
Email: yuegor@googlemail.com
119991, Moscow, Russia
V. G. Kulichikhin
Topchiev Institute of Petrochemical Synthesis, Russian Academy of Sciences
Author for correspondence.
Email: yuegor@googlemail.com
119991, Moscow, Russia
References
- Newcomb B.A. // Composites A. 2016. V. 91. P. 262.
- Newell J.A. // Encyclopedia of Polymer Science and Technology. New York: Wiley, 2005. V. 9. P. 91.
- Конкин А.А. Углеродные и другие жаростойкие волокнистые материалы. М.: Химия, 1974. С. 39.
- Fitzer E. // Carbon. 1989. V. 27. P. 621.
- Johnson D.L. // Pat. 3, 447, 956 USA. 1969.
- Lenz J., Schurz J., Wrentschur E. // J. Appl. Polym. Sci. 1988. V. 35. P. 1987.
- Coulsey A., Smith S.B. // Lenzinger Ber. 1996. V. 75. P. 51–61.
- Fink H.-P., Weigel P., Purz H.J., Ganster J. // Progr. Polym. Sci. 2001. V. 26. P. 1473.
- Bredereck K., Hermanutz F. // Rev. Progr. Color Rel. Top. 2005. V. 35. № 1. P. 59.
- Peng S., Shao H., Hu X. // J. Appl. Polym. Sci. 2003. V. 90. P. 1941.
- Kulichikhin V.G., Golova L.K., Makarov I.S., Bondarenko G.N., Berkovich A.K., Il’in S.O. // Polymer Science C. 2016. V. 58. № 1. P. 74.
- Hermanutz F., Gaehr F., Uerdingen E., Meister F., Kosan B. // Macromol. Symp. 2008. V. 262. P. 23.
- Sammons R.J., Collier J.R., Rials T.G., Spruiell J.E., Petrovan S. // J. Appl. Polym. Sci. 2013. V. 128. № 2. P. 951.
- Ingildeev D., Effenberger F., Bredereck K., Hermanutz F. // J. Appl. Polym. Sci. 2013. V. 128. № 6. P. 4141.
- Spörl J.M., Ota A., Son S., Massonne K., Hermanutz F., Buchmeiser M.R. // Mater. Today Commun. 2016. V. 7. P. 1.
- Brunner P.H., Roberts P.V. // Carbon. 1980. V. 18. P. 217.
- Konkin A.A. // Handbook of Composites / Ed. by W. Watt, B.V. Perov. Amsterdam: Elsevier, 1985. V. 1. P. 275.
- Kilzer F.J., Broido A. // Pyrodynamics. 1965. V. 2. P. 151.
- Tomlinson J.B., Theocharis C.R. // Carbon. 1992. V. 30. P. 907.
- Kandola B.K., Horrocks A.R., Price D., Coleman G.V. // J. Macromol. Sci. Polym. Rev. 1996. V. 36. P. 721.
- Weil E.D., Levchik S.V. // J. Fire Sci. 2008. V. 26. P. 243.
- Day M., Wiles D.M. // J. Therm. Insul. 1978. V. 2. P. 30.
- Satonaka S., Endoh T. // Res. Bull.College Experiment Forests Hokkaido Univ. 1983. V. 40. № 3. P. 529.
- Xie K., Gao A., Zhang Y. // Carbohydr. Polym. 2013. V. 98. P. 706.
- Karacan I., Soy T. // J. Mater. Sci. 2013. V. 48. P. 2009.
- Karacan I., Guel A. // J. Mater. Sci. 2014. V. 49. P. 7462.
- Morozova A.A., Brezhneva Y.V. // Fibre Chem. 1997. V. 29. P. 31.
- Hina K., Zou H., Qian W., Zuo D. // Cellulose. 2018. V. 25. P. 607.
- Zeng F., Pan D., Pan N. // J. Inorg. Organomet. Polym. Mater. 2005. V. 15. P. 261.
- Plaisantin H., Pailler R., Guette A., Birot M., Pillot J.-P., Daude G., Olry P.J. // Mater. Sci. 2006. V. 41. P. 1959.
- Lysenko A.A., Piskunova I.A., Astashkina O.V. // Fibre Chem. 2003. V. 35. P. 189.
- Spörl J.M., Beyer R., Abels F., Cwik T., Müller A., Hermanutz F., Buchmeiser M.R. // Macromol. Mater. Eng. 2017. V. 302. 1700195.
- McKee D.W. // Carbon. 1986. V. 24. № 6. P. 737.
- Sogabe T., Okada O., Kuroda K., Inagaki M. // Carbon. 1997. V. 35. № 1. P. 67.
- Chanzy H., Paillet M., Hagege R. // Polymer. 1990. V. 31. N. 3. P. 400.
- Egorov Y.A., Makarova V.V., Shandryuk G.A., Kulichikhin V.G. // Polymer Science A. 2022. V. 64. № 1. P. 38.
- Куличихин В.Г., Голова Л.К. // Научные основы химической технологии углеводов / Отв. ред. А.Г. Захаров. М.: Изд-во ЛКИ, 2008. С. 223.
- Wendler F., Persin Z., Stana-Kleinschek K., Reischl M., Ribitsch V., Bohn A., Fink H.-P., Meister F. // Cellulose. 2011. V. 18. P. 1165.
- Голова Л.К. // Рос. хим. журн. 2002. Т. 46. № 1. С. 49.
- Xue Y., Li W., Yang G., Lin Z., Qi L., P., Yu J., Chen J. // Polymers. 2022. V. 14. № 10. P. 2030.
- Lim K.Y., Seong Y.J., Kim B.C. // Polym. J. 2003. V. 35. P. 691.
- Acharia S., Liyanage S., Parajuli P., Rumi S.S., Shamshina J.L., Abidi N. // Polymers. 2021. V. 13. № 24. P. 4344.
- Golova L.K. // Fibre Chem. 1996. V. 28. № 1. P. 5.
- Kaldor A., Porter R.F. // Inorg. Chem. 1971. V. 10. P. 775.
- Dumanli A.G., Windle A.H. // J. Mater. Sci. 2012. V. 4. P. 4236.
- Isogai A., Usuda M., Kato T., Uryu T., Atalla R.H. // Macromolecules. 1989. V. 22. P. 3168.
- Yang H., Yan R., Chen H., Lee D.H., Zheng C. // Fuel. 2007. V. 86. P. 1781.
- Gandini A., Belgacem M.N. // Adv. Polym. Sci. 2016. V. 271. P. 169.
- Takaku A., Shioya M. // J. Mater. Sci. 1990. V. 25. P. 4873.
- Cuesta A., Dhamelincourt P., Laureyns J., Martínez-Alonso A., Tascón J.M.D. // Carbon. 1994. V. 32. № 8. P. 1523.
- Wang Y., Serrano S., Santiago-Avilés J. J. // Synth. Met. 2003. V. 138. № 3. P. 423.
- Li Z.Q., Lu C.J., Xia Z.P., Zhou Y., Luo Z. // Carbon. 2007. P. 45. P. 1686.
- Kobets L.P., Deev I.S. // Compos. Sci. Technol. 1998. V. 57. № 12. P. 1571.
Supplementary files














