Mechanical Properties of Anisotropic Magnetic Elastomers
- Authors: Stepanov G.V.1,2, Kirichenko S.I.3, Makhaeva E.E.2, Kramarenko E.Y.2
-
Affiliations:
- Research Institute of Chemistry and Technology of Organoelement Compounds
- Faculty of Physics, Moscow State University
- Lomonosov Institute of Fine Chemical Technologies (MIREA)
- Issue: Vol 65, No 2 (2023)
- Pages: 104-116
- Section: КОМПОЗИТЫ
- URL: https://bakhtiniada.ru/2308-1120/article/view/135327
- DOI: https://doi.org/10.31857/S2308112023700384
- EDN: https://elibrary.ru/VBLQVD
- ID: 135327
Cite item
Full Text
Abstract
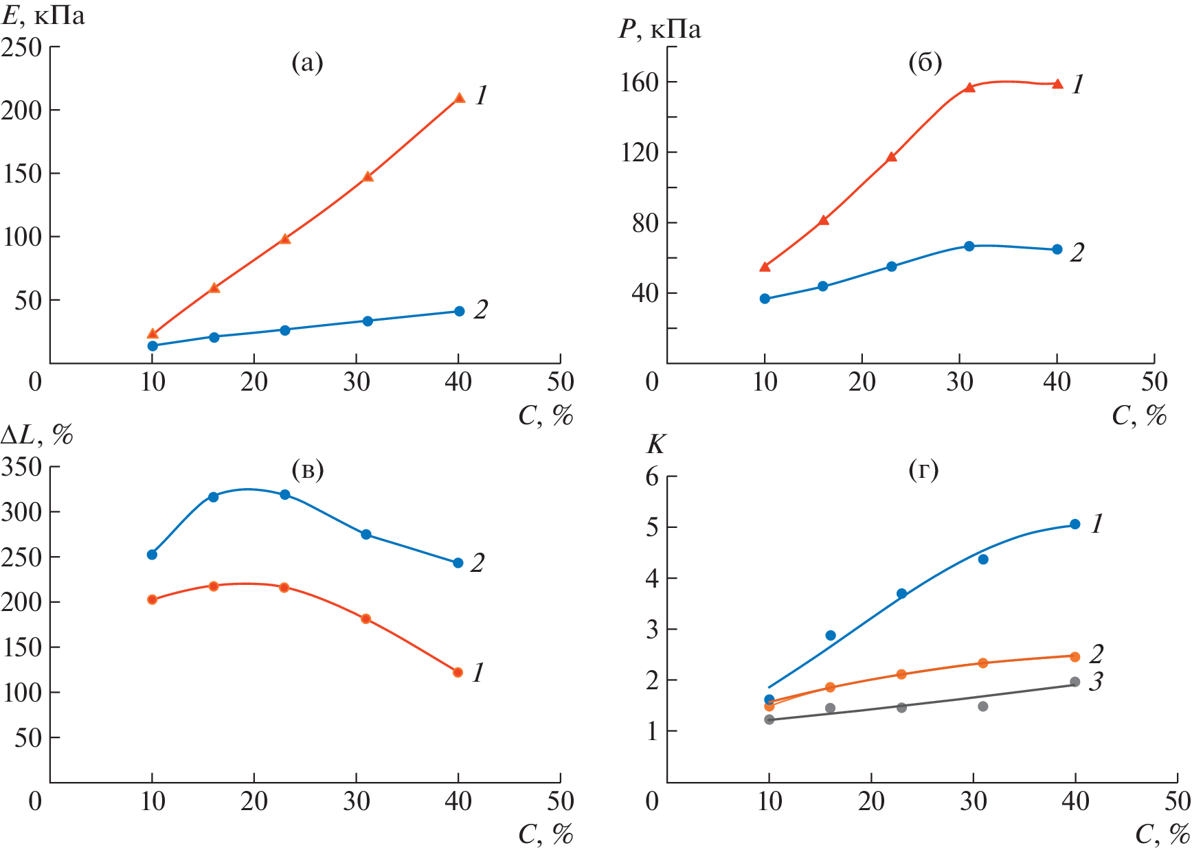
Anisotropic magnetically active elastomers based on polydimethylsiloxane and magnetic particles of different chemical natures, shapes, and sizes have been synthesized. A comparative analysis of their mechanical properties (elastic modulus, strength, and elongation at break) has been performed depending on the mutual orientation of the internal structure, formed by magnetic filler particles during the synthesis of the composite in a magnetic field, and the direction of the external mechanical force applied to stretch the samples. The anisotropy of mechanical properties is most pronounced in composites based on anisometric particles, needle-like and plate-like. The highest values of anisotropy coefficient of elastic modulus are observed in the composite containing plate-like iron microparticles; for this composite, the ratio of the elastic moduli in the directions parallel and perpendicular to the internal structure reaches a value of five. The use of magnetic filler and its orientation by means of magnetic field is an effective method for creating polymer composites with anisotropy of mechanical properties.
About the authors
G. V. Stepanov
Research Institute of Chemistry and Technology of Organoelement Compounds; Faculty of Physics, Moscow State University
Email: kram@polly.phys.msu.ru
119991, Moscow, Russia; 119991, Moscow, Russia
S. I. Kirichenko
Lomonosov Institute of Fine Chemical Technologies (MIREA)
Email: kram@polly.phys.msu.ru
119454, Moscow, Russia
E. E. Makhaeva
Faculty of Physics, Moscow State University
Email: kram@polly.phys.msu.ru
119991, Moscow, Russia
E. Yu. Kramarenko
Faculty of Physics, Moscow State University
Author for correspondence.
Email: kram@polly.phys.msu.ru
119991, Moscow, Russia
References
- Varga Z., Fehér J., Filipcsei G., Zrínyi M. // Macromol. Symp. 2003. V. 200. № 1. P. 93.
- Varga Z., Filipcsei G., Zrınyi M. // Polymer. 2005. № 46. P. 7779.
- Varga Z., Filipcsei G., Szilágyi A., Zrínyi M. // Macromol. Symp. 2005. V. 227. P. 123.
- Hajsz T., Csetneki I., Filipcsei G., Zrinyi M. // Phys. Chem. Chem. Phys. 2006. № 8. C. 977.
- Filipcsei G., Zrínyi M. // Chem. Eng. 2009. V. 53. № 2. P. 93.
- Zrínyi M. // Colloids Surf. A. 2011. V. 382. № 1–3. P. 192.
- Mitsumata T., Nagata A., Sakai K., Taniguchi T. // Jpn J. Appl. Phys. 2004. V. 43. № 12. P. 8203.
- Mitsumata T. Kosugi, Y. Ouchi Sh. // Progr. Colloid Polym. Sci. 2009. V. 136. P. 163.
- Ouchi Sh., Mitsumata T. // Transact. Mater. Res. Soc. Jpn. 2009. V. 34. № 3. P. 459.
- Farshad M., Benine A. // Polym. Test. 2004. № 23. P. 347.
- Coquelle E., Bossis G., Szabo D., Giulieri F. // J. Mater. Sci. 2006. V. 41. P. 5941.
- Chokkalingam R., Pandi R.S., Mahendran M. // J. Compos. Mater. 2011. V. 45. № 15. P. 1545.
- Ginde J.M., Nichols M.E., Eliea L.D., Tardiff I.L. // Part of the SPIE Conference on Smart Materials Technologies. Newport Beach, California, 1999. V. 3675. № 3. P. 131.
- Berasategi J., Salazar D., Gomez A., Gutierrez J., San Sebastián M., Bou-Ali M., Barandiaran, J.M. // Rheol. Acta. 2020. V. 59. P. 469.
- Boczkowska A., Awietjan Stefan, Babski K., Wroblewski R., Leonowicz M. // Proc. SPIE 6170. Smart Structures and Materials 2006: Active Materials: Behavior and Mechanics, 2006, 61700R.
- Boczkowska A., Awietjan S.F., Wroblewski R. // Smart Mater. Struct. 2007. V. 16. P. 1924.
- Boczkowska A., Awietjan S.F. // Mater. Sci. Forum. 2008. V. 587–588. P. 630.
- Boczkowska A., Awietjan S.F. // From Kompozyty. 2008. V. 8. № 4. P. 327.
- Boczkowska A., Awietjan S. Advanced Elastomers – Technology, Properties and Applications. Microstructure and Properties of Magnetorheological Elastomers / Ed. by A.Boczkowska. 2012. P. 147.
- Boczkowska A., Awietjan S.F., Wejrzanowski T., Kurzydłowski K.J. // J. Mater Sci. 2009. V. 44. P. 3135.
- Kostrov S.A., Gorodov V.V., Muzafarov A.M., Kramarenko E.Yu. // Polymer Science B. 2022. V. 64. № 6. P. 888.
- Chen S.W., Li R., Zhang Z., Wang X.J. // Smart Mater. Struct. 2016. V. 25. № 3. P. 035001.
- Zhang W., Gong X.L., Jiang W., Fan Y.C. // Smart Mater. Struct. 2010. V. 19. № 8. P. 085008.
- Kumar V., Lee D. // J. Magn. Magn. Mater. 2017. V. 441. P. 105.
- Li J., Gong X., Xu Z., Jiang W. // Int. J. Mat. Res. 2008. V. 99. № 12. P. 1358.
- Chen L., Gong X.L., Li W.H. // Smart Mater. Struct. 2007. V. 16. № 6. P. 2645.
- Nam T.H., Petríková I., Marvalová B. // Polym. Test. 2020. V. 81. P. 106272.
- Lu X., Qiao X., Watanabe H., Gong X., Yang T., Li W., Sun K., Li M., Yang K., Xie H., Yin Q., Wang D., Chen X. // Rheol. Acta. 2012. V. 51. № 1. P. 37.
- Tao Li, Ali Abd El-Aty, Cheng Cheng, Yizhou Shen, Cong Wu, Qiucheng Yang, Shenghan Hu, Yong Xu, Jie Tao, Xunzhong Guo // Journal of Renewable Mater. 2020. V. 8. № 11. P. 1411.
- Boczkowska A., Awietjan S.F. // Mater. Sci. Forum. 2010. V. 636–637. P. 766.
- Tian T., Nakano M. // J. Intell. Mater. Syst. Struct. 2018. V. 29. № 2. P. 151.
- Moucka R., Sedlacik M., Cvek M. // Appl. Phys. Lett. 2018. V. 112. № 12.
- Mietta J.L., Jorge G., Perez E., Maeder Th., Negri M. // Sensors Actuators A. 2013. V. 192. P. 34.
- Mietta J.L., Jorge G., Negri R.M. // Smart Mater. Struct. 2014. V. 085026. № 23.
- Butera A., Álvarez N., Jorge G., Ruiz M.M., Mietta J.L., Negri R.M. // Phys. Rev. B. 2012. V. 86. № 14. P. 1.
- Deng H., Gong X. // Commun.Nonlinear Sci. Numerical Simul. 2008. V.13. №9. P.1938.
- Landa R.A., Antonel P.S., Ruiz M.M., Perez O.E., Butera A., Jorge G., Oliveira C.L.P., Negri M. // J. Appl. Phys. 2013. V. 114. № 21. P. 213912.
- Schümann M., Seelig N., Odenbach S. // Smart Mater. Struct. 2015. V. 24. № 10. P. 105028.
- Zhang R., Li Z., Chen S. W., Wang X. J. // IOP Conf. Ser. Mater. Sci. Eng. 2015. V. 87 (1).
- Zhang W., Gong X.L., Chen L.A. // J. Magn. Magn. Mater. 2010. V. 322. № 23. P. 3797.
- Miedzinska D., Slawinski G., Niezgoda T., Boczkowska A. // Solid State Phenomena. 2012. V. 183. P. 125.
- Komarov P.V., Khalatur P.G., Khokhlov A.R. // Polym. Adv. Technol. 2021. V. 32. P. 3922.
- Ivaneyko D., Toshchevikov V., Saphiannikova M. // Polymer. 2018. V. 147. P. 95.
- Chougale S., Romeis D., Saphiannikova M. // Materials. 2022. V. 15. P. 645.
- Dohmen E., Kraus B. // Polymers. 2020. V. 12. P. 2710.
- Chougale S., Romeis D., Saphiannikova M. // Materials. 2022. V. 15. P. 645.
- Stepanov G.V., Borin D.Yu., Kramarenko E.Yu., Bogdanov V.V., Semerenko D.A., Storozhenko P.A. // Polymer Science A. 2014. V. 56. № 5. P. 603.
- Попов В.В., Степанов Г.В., Горбунов А.И., Левина Е.Ф. // Хим. пром-сть сегодня. 2004. № 4. С. 24.
- Степанов Г.В., Попов В.В., Левина Е.Ф., Горбунов А.И. // Хим. пром-сть сегодня. 2004 № 10. С. 10.
- Пат. 2000302. Россия. Опубл. 07.09.1993.
- Эриксон П., Плюдеман Э. Поверхность раздела в полимерных композитах. М.: Мир, 1978. Т. 6. С. 11.
- Общая органическая химия / Под ред. Д. Бартона и У.Д. Оллиса. М.: Химия, 1984. Т. 6. С. 94.
- Брагинский Г.И., Тимофеев Е.Н. // Технология магнитных лент Под. ред. Г.И. Лозневого. Л. : Химия, Ленингр. отд., 1987. Раздел 6. 3. 4. С. 263.
- Bastola Anil K., Mokarram Hossain // Composites B. 2020. V. 200. P. 108348.
- Nam T.H., Petríková I., Marvalová B. // Polym. Test. 2020. V. 81. P. 106272.
- Chertovich A.V., Stepanov G.V., Kramarenko E.Y., Khokhlov A.R. // Macromol. Mater. Eng. 2010. V. 295. № 4. P. 336.
- Shamonin M., Kramarenko E.Y. // Novel Magnetic Nanostructures. Elsevier, 2018. P. 221.
- Kramarenko E.Yu., Stepanov G.V., Khokhlov A.R. // INEOS OPEN. 2019. V. 2. № 6. P. 178.
Supplementary files















