Focused collection and processing of open social media data
- Authors: Datyev I.O.1, Fedorov A.M.1, Reviakin A.A.1
-
Affiliations:
- Putilov Institute for Informatics and Mathematical Modeling of the Kola Science Center RAS (IIMM KSC RAS)
- Issue: Vol 14, No 4 (2024)
- Pages: 569-581
- Section: ONTOLOGY ENGINEERING
- URL: https://bakhtiniada.ru/2223-9537/article/view/353002
- DOI: https://doi.org/10.18287/2223-9537-2024-14-4-569-581
- ID: 353002
Cite item
Full Text
Abstract
The article addresses the development of data collection technologies and the complexities that challenge this process. Methods for focusing at various levels are discussed, ranging from managing scanning boundaries to leveraging diverse properties of web pages. Here, the term "focusing" is used to accurately reflect the specific characteristics of targeted data collection and processing of open social media data. This process is multi-stage, employing adaptive control mechanisms that adjust dynamically toward the specified objective. During control, these defined constraints are either narrowed or broadened to align with the target goal. The article also presents insights from the design of an information system’s architecture and software, enabling automated, focused collection and processing of open social media data.
Full Text
Введение
Объём данных и скорость их роста в Интернете привели к трудности фокусированного сбора данных. Первой технологией, позиционированной для сбора данных из глобальной сети, является web scraping [1] — технология получения данных путём извлечения их со страниц веб-ресурсов, которая чаще всего представляет собой автоматизированный процесс выполнения программным кодом GET-запросов1 к целевому веб-ресурсу.
Наиболее известными сканирующими виртуальными роботами (ботами) являются: Xenon, BingBot, Googlebot, Yandex, ChatGPT и др. Кроме того, веб-сканирование предлагается в виде услуги: программное обеспечение как услуга или данные как услуга. Эти услуги позволяют автоматически собирать любые общедоступные данные в Интернете. Примером использования веб-сканирования является мониторинг цен на рынках электронной коммерции, позволяющий клиентам отслеживать ценовые стратегии своих конкурентов. Сканирование используется для агрегирования данных — процесса, позволяющего извлекать, преобразовывать, анализировать и визуализировать данные из нескольких источников.
Технологии сбора и обработки данных сети Интернет, а также некоторые особенности предоставления данных обсуждались в работах [2, 3]. К особенностям, осложняющим сбор данных, относятся динамически загружаемый и дублирующийся контент, а также защита от ботов. Некоторые веб-ресурсы используют для защиты от ботов методы обнаружения и блокировки с помощью определённых признаков [4]: несвойственная человеку скорость взаимодействия с элементами интерфейса; повторяющиеся однотипные действия; использование ссылок-приманок, которые содержатся только в коде веб-сайта и не видны обычным пользователям. Способы блокировки ботов состоят в следующем: запрет доступа к ресурсу с определённого IP-адреса; выдача страницы с сообщением об ошибке вместо страницы с запрошенным контентом; запрет доступа для идентификатора пользователя-злоумышленника при попытке авторизации на веб-ресурсе.
Дублирование веб-страниц в пределах домена бывает частичным или полным [3]. Полное дублирование связано с использованием инструментов управления данными на сайте и появлением документов-дублей, имеющих различный URL. Частичное дублирование встречается при применении инструментов управления данными на сайте (использование фильтрации и сортировок) - наиболее сложное для выявления, особенно если дублированные фрагменты текста перемешаны между собой или с фрагментами уникального текста.
1 Методы фокусировки при обработке веб-документов
Фокусированный сканер — это сканер, который собирает веб-страницы, удовлетворяющие определённому свойству, расставляя приоритеты на границе сканирования и управляя процессом исследования гиперссылок. Ограничения могут быть простыми и чёткими, например, сканировать страницы только определённого домена, или нечёткими, например, сканировать страницы о футболе или сканировать страницы с большими значениями рейтинга. Термин «фокусированный сканер» вместе с классификатором текста предложены в работе [5], а машинное обучение для определения границ сканирования применено в [6]. Машинное обучение и сбор данных об определённой предметной области (ПрО), в т.ч. с использованием графовых моделей, развивались в работах [7, 8].
Помимо, управления границами сканирования, для фокусировки могут использоваться и другие свойства веб-страниц. Темы страницы - важное свойство, которое привело к появлению термина «тематический сканер» [6, 9]. Сбор данных также может производиться по заданной эмоциональной окраске текста - тональности [10]. В [11] показана важность информации о пространственном расположении объектов на веб-странице. В [12] выделены три типа сегментации: визуальная, лингвистическая и денситометрическая. Визуальная сегментация [13] на основе алгоритма машинного зрения различает разделы веб-страницы. Лингвистическая сегментация основана на использовании языковых единиц (слов, слогов, предложений) в качестве статистических показателей для выявления структурных закономерностей в тексте. Денситометрическая сегментация [12] присваивает каждому веб-ресурсу плотность текста (определяется как результат деления количества токенов на количество строк). Денситометрическая сегментация работает хорошо, как визуальная сегментация, и быстро, как лингвистическая.
В семантическом сканере для фокусировки используется информация о семантике, чаще всего — онтологии ПрО для представления тематических карт и связывания веб-страниц с соответствующими онтологическими концепциями, что позволяет производить категоризацию веб-документов [14, 15]. Онтологии могут автоматически обновляться в процессе сканирования [16]. Однако при использовании онтологии ПрО необходимо привлечение экспертов ПрО для формирования концептов и отношений. В работе [17] предложено вместо онтологии ПрО выполнять фокусировку с помощью схемы представления знаний, которая генерируется для каждого веб-документа и хранится в базе знаний [18]. Схема представления знаний менее выразительна, чем онтология ПрО (не определяет никаких правил или ограничений в отношении данных), но не зависит от ПрО и сохраняет преимущество использования технологий Semantic Web2, таких как Resource Description Framework (RDF) Schema - набор классов и свойств для модели представления знаний, составляющий основу для описания онтологий с использованием расширенного RDF-словаря для структуры RDF-ресурсов3.
Целью применения методов фокусировки является повышение объёма обладающих определёнными характеристиками собранных данных и сокращение времени сбора с учётом необходимости обхода блокировок со стороны администраторов веб-ресурсов. В фокусированных сканерах для повышения эффективности сбора данных всё чаще используются алгоритмы из области искусственного интеллекта4.
2 Система фокусированного сбора открытых данных
Концептуальная схема технологии фокусировки сбора данных представлена на рисунке 1.
Рисунок 1 – Концептуальная схема технологии фокусировки сбора данных (*(A) обозначает переход к детальному представлению методов фокусировки данных – показана на рисунке 5)
Разработанная информационная система (ИС) позволяет собирать данные с определённых веб-ресурсов (социальных медиа), генерировать отчёты различных типов, сравнивать данные друг с другом и масштабировать. ИС можно разделить на две части: серверную и интерфейсную.
2.1 Архитектура ИС
ИС представляет собой несколько взаимодействующих через сеть компонентов. Каждый компонент выполнен в виде отдельного докер-контейнера5, что позволяет размещать компоненты на различных физических серверах. Все используемые контейнеры запускаются на одном сервере. Положительным эффектом от использования докер-контейнеров является возможность оперативно развернуть систему на любом физическом сервере, имеющем достаточно оперативной и дисковой памяти. Исключение составляет база данных (БД) MongoDB[6], расположенная на сервере ИИММ КНЦ РАН.
Формирование каждого контейнера задаётся инструкциями в Dockerfile, который определяет структуру и конфигурацию контейнера. Этот файл содержит все необходимые инструкции для создания и настройки образа контейнера, включая установку зависимостей, настройку среды выполнения и другие параметры. Такой подход обеспечивает изоляцию и независимость каждого компонента системы, а также упрощает процесс их разработки, тестирования и серверного размещения.
В настоящее время система размещается на двух отдельных физических серверах. На основном сервере развернуты все компоненты системы и организован доступ для администраторов верхнего уровня. На резервном сервере организован доступ для работы операторов системы, в функции которых не входит конфигурирование системы, а только работа с потоками собираемых данных. Различная функциональная компоновка серверов обеспечивается запуском нужного подмножества докер-контейнеров.
2.2 Основные компоненты ИС
Серверная часть приложения реализована на основе библиотеки для создания веб-серверов. В процессе работы автоматически генерируется и разворачивается инструмент документирования и тестирования.
База данных. В ИС использована СУБД MongoDB. БД содержит следующие коллекции:
- Users – список зарегистрированных пользователей;
- GlobalSettings – глобальные настройки системы;
- Tasks – список задач;
- Dialogs – список диалогов (чатов) из социальных сетей;
- DialogsHistory – список историй взаимодействия с коллекцией Dialogs;
- Posts – список постов из социальных сетей;
- Messages – список исходящих сообщений, отправленных через систему;
- Notifications – список оповещений для пользователей (Users);
- Themes – список тем для поиска ключевых слов / фраз внутри постов (Posts).
Все коллекции представляют собой набор данных, связанных друг с другом с помощью уникальных идентификаторов.
Selenium – инструмент для автоматизации действий веб-браузера, используется для автоматизированного тестирования приложений. Selenium разворачивает виртуальный браузер Firefox на сервере, позволяет сохранять данные сессии, эмулировать действия реального пользователя посредством управления курсором и клавиатурой. В результате из веб-документа выделяется необходимый контент и записывает в БД.
Клиентская часть представляет собой оптимизированное веб-приложение для отображения интерфейсов системы.
Варианты использования ИС представлены на рисунке 2. В ИС разработаны и программно реализованы следующие роли пользователей: Админ, Суперадмин, Наблюдатель.
Рисунок 2 – Диаграмма использования системы фокусированного сбора и обработки открытых данных
Админ доступны все инструменты для конфигурирования мониторинга социальных сетей. Роль Суперадмина расширена относительно Админ управлением пользователями – создание, удаление, назначение ролей пользователям, а также конфигурирование мониторинга каждого из них. Роль Наблюдателя позволяет просматривать результаты мониторинга, сконфигурированного для Наблюдателя пользователем Суперадмин.
2.3 Интеграция ИС с социальными медиа
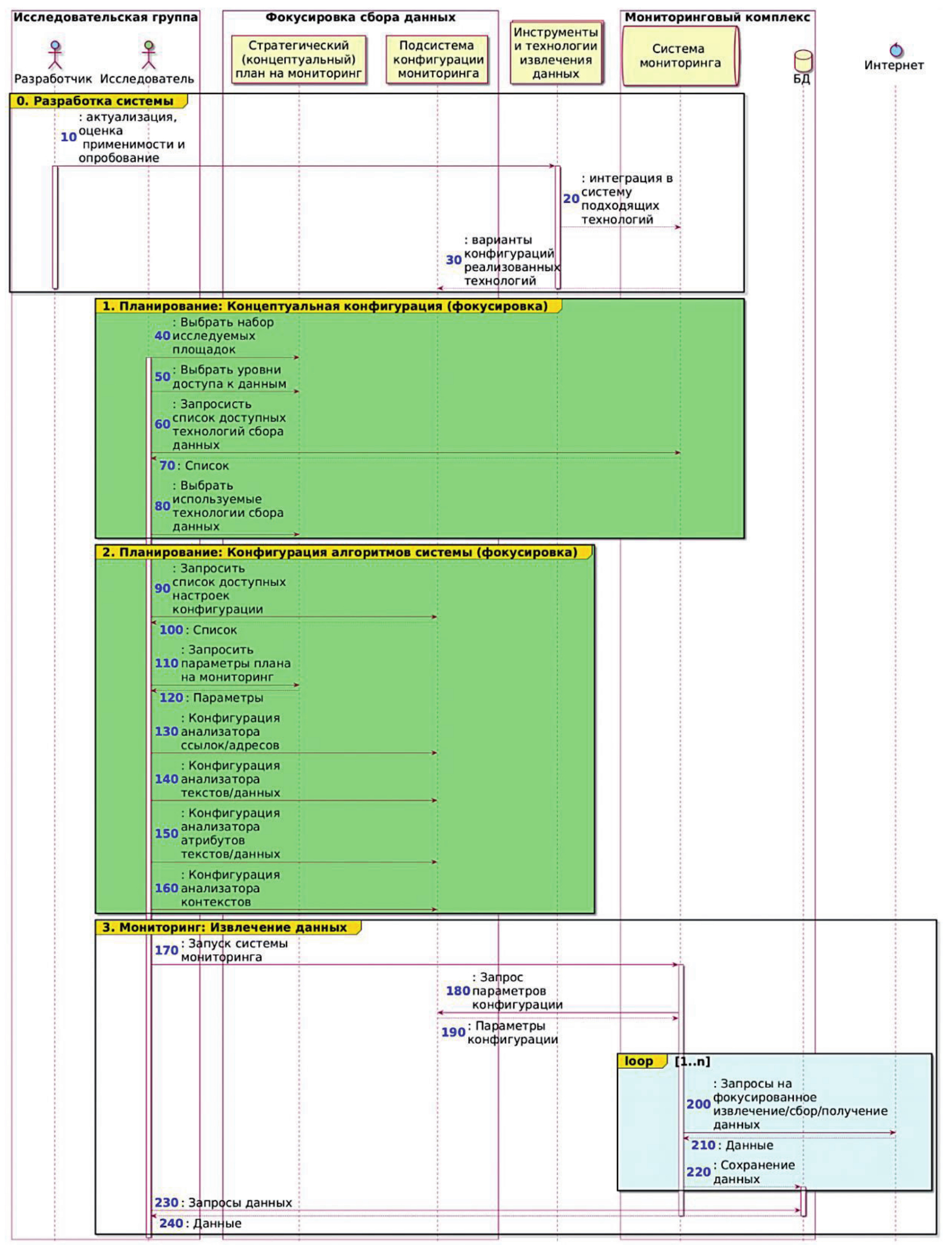
При проектировании программного модуля эмуляции действий пользователя для сбора данных социальных сетей выделены следующие этапы (рисунок 3):
- Авторизация пользователя в мессенджере. После ввода пароля может быть получен QR-код или запрошен код безопасности. После успешной авторизации создаётся и сохраняется сессия веб-браузера с авторизованными данными пользователя.
- Получение списка диалогов. Загружаются все диалоги пользователя, для каждого диалога извлекается его название и добавляется в список.
- Получение сообщений из диалогов. Извлекаются текстовые сообщения и добавляются в список для каждого диалога.
- Завершение сессии.
Рисунок 3 – Диаграмма последовательности. Логика работы модуля эмуляции действий пользователя
Программный модуль эмуляции пользователя производит временные задержки между различными действиями пользователя. Это необходимо для учёта технических особенностей реализации социальных сетей. Разные этапы каждой задачи занимают разное количество времени в зависимости от характеристик и текущего состояния Интернет-соединения, производительности и загруженности серверов социальной сети, количества задач, производительности и загруженности серверов, на которых развернута ИС. Основные изменяемые модельные параметры эмуляции соответствуют паузам на рисунке 3. Варьирование значениями этих параметров позволяет повысить процент успешно собранных данных и избежать блокировок со стороны социальной сети. Дополнительная сложность сбора данных с помощью эмуляции действий пользователя заключается в периодической подмене кодовых имен объектов, размещённых на веб-странице, производимой социальной сетью. Эта особенность преодолевается посредством использования неизменных названий объектов для последующей идентификации вспомогательных веб-объектов.
Пример интерфейса ИС в виде фрагмента ленты сообщений социальных сетей представлен на рисунке 4 .
Рисунок 4 – Фрагмент клиентского приложения ленты сообщений социальных сетей
3 Проектирование и реализация алгоритмов фокусировки
Разработанная ИС предназначена для организации мониторинга информационного пространства различных веб-ресурсов. Модульная архитектура системы позволяет при необходимости нарастить её потенциал и расширить границы обрабатываемого информационного пространства. Возможности ИС нацелены на работу с определённым множеством ресурсов.
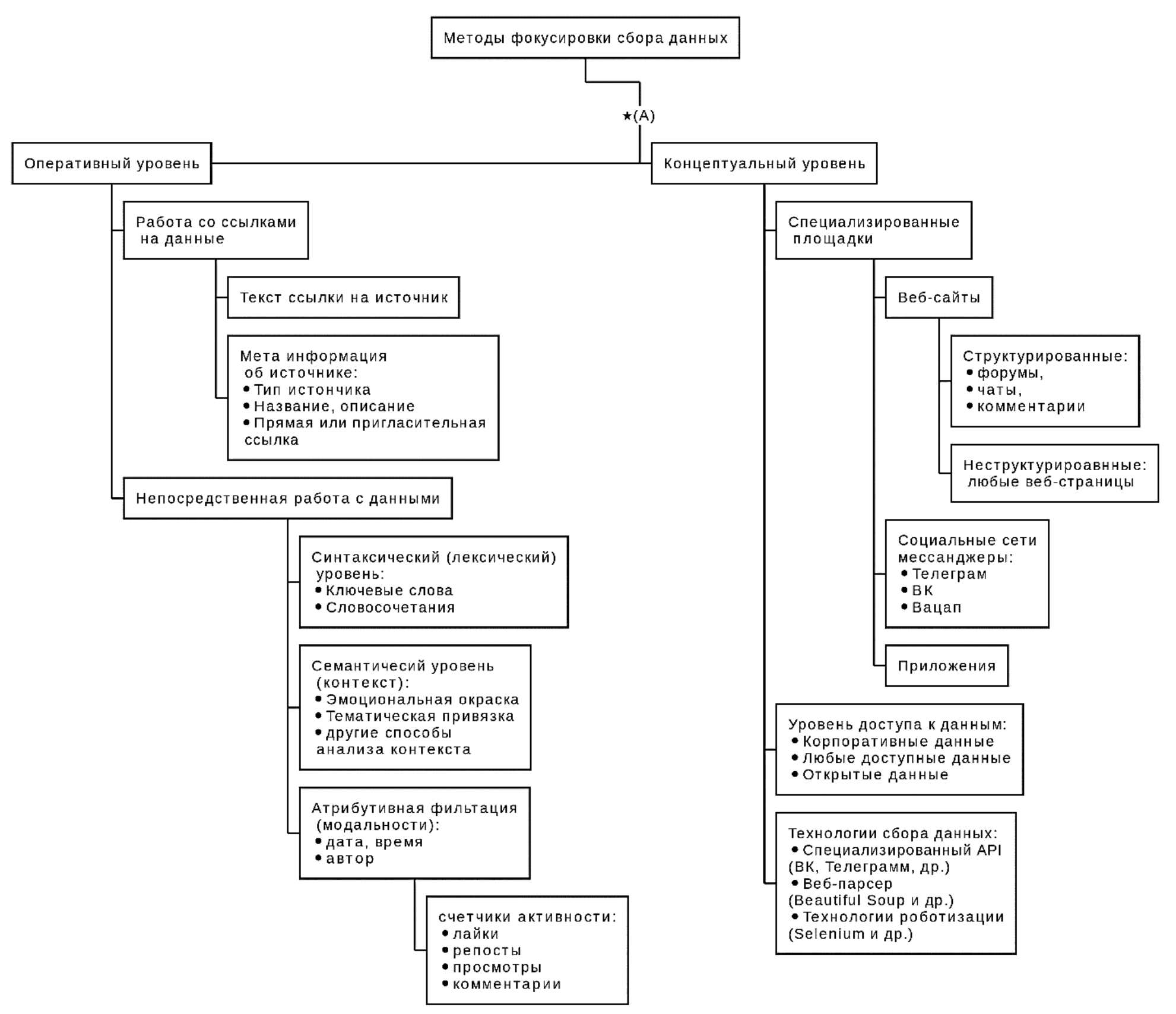
На рисунке 5 представлены методы фокусировки сбора данных (см. рисунок 1).
Рисунок 5 – Методы фокусировки сбора данных
Классификация алгоритмов фокусировки. Для конфигурации описываемой ИС применены следующие варианты фокусировки:
- ограничение области поиска: выбранное подмножество социальных сетей;
- ограничение объёма извлекаемых данных: только открытые источники;
- анализ адресов (ссылок): работа только с подходящими адресами;
- тематическая фокусировка: ключевые слова и тематические группы слов.
Используемые варианты обеспечивают ограничение обрабатываемого информационного пространства. Первые два - концептуальные - задают общие ограничения, которые на этапе проектирования системы влияют на выбор потенциально используемых в работе подходов, инструментов и технологий. Третий и четвёртый уровни - оперативные - предполагают получение эффектов от фокусировки в процессе непосредственной работы ИС, сконфигурированной с теми или иными параметрами. Перечисленные способы фокусировки используются в данной работе и представлены на рисунке 6 в виде UML-диаграммы вариантов использования.
Рисунок 6 – Диаграмма использования. Конфигурирование фокусировки сбора данных
Фокусировка на открытых данных социальных медиа определяется на этапе проектирования архитектуры системы. Фокусировка на заданной тематической повестке (например, «ЖКХ» или «здравоохранение») или на заданном уровне тональности (например, «позитив») определяется конкретной конфигурацией модулей системы, непосредственно обрабатывающих данные.
Эффекты от фокусировок можно использовать для уменьшения объёмов сохраняемых данных, увеличения скорости их обработки и для фильтрации данных перед их размещением в разных хранилищах или для обработки разными агентами.
Первая фокусировка – социальные сети. В рамках решаемых задач запланирован тематический анализ высказываний пользователей сети Интернет, которые они оставляют в виде реплик в чатах и комментариев к публикациям. Существует много виртуальных площадок, на которых пользователи могут обмениваться сообщениями. Наилучшими источниками для получения таких данных являются социальные сети и мессенджеры. Для отработки технологий мониторинга сформированы структуры данных, программные и пользовательские интерфейсы, позволяющие организовать единый подход к различным источникам.
Вторая фокусировка – открытые источники. Задача по исследованию социального дискурса на основе сообщений в социальных сетях имеет свою специфику. Такие исследования ориентированы на то, что сообщения в виртуальном пространстве социальных сетей отражают реальные настроения в обществе. Однако в общем случае виртуальное информационное пространство предполагает наличие в нём, помимо людей, виртуальных акторов (ботов или технических аккаунтов), действующих по заранее заданным алгоритмам и преследующих определённые цели. Количество и активность этих виртуальных сущностей может формировать повестку дискурса, статистически влияя на голоса реальных пользователей. Потенциально подвержены большему влиянию виртуальных акторов открытые площадки. Наличие процедур проверки подлинности участников дискуссии сокращает влияние виртуальных факторов на реальный дискурс. Организация работы виртуальной площадки невозможна без работы средств автоматизации, поэтому степень открытости виртуальной площадки пропорциональна степени потенциального влияния на неё этих средств.
Фокусировка на открытых источниках позволяет направить работу ИС на извлечение и обработку данных из этих источников, и не тратить силы и средства на преодоление систем защиты и организацию других действий по проникновению на закрытые площадки.
В дополнение к концептуальной фокусировке используются оперативные алгоритмы фокусировки. В частности, предусматривается проверка источников из заданного списка на предмет соответствия ряду условий. В простом случае — это заранее сформированный перечень ссылок. В ИС также используется задание списка источников в виде сохранённых в аккаунте подписок на эти источники, который со временем может изменяться. Оперативные алгоритмы фокусировки учитывают эту особенность следующими способами.
Проверка типа ресурса. Типология ресурсов определяет размещаемый пользовательский контент. В случае с изучением социального дискурса интерес представляют ресурсы, на которых пользователи имеют возможность от своего имени публиковать собственные тексты и писать к ним комментарии.
Проверка прямой ссылки на ресурс. На некоторых виртуальных площадках доступ к определённым ресурсам осуществляется только через прямое приглашение или по пригласительной ссылке. Проверка сочетания указанных факторов позволяет провести фокусировку мониторинга на таких источниках.
Проверка названий ресурсов. В рамках задачи по исследованию дискурса на виртуальных площадках ставятся подзадачи, связанные с тематической фильтрацией обрабатываемых источников. В большинстве случаев названия таких источников отражают их тематическую направленность. В зависимости от первоначального списка источников данный способ фокусировки позволяет потенциально сократить время обработки данных.
Основным эффектом от применения описанного вида фокусировки является сокращение количества фактически обрабатываемых ресурсов, что приводит к экономии времени, затрачиваемого на их мониторинг.
Третья фокусировка – тематическая фильтрация. Данный способ фокусировки основан на лексическом анализе текстов. На базовом уровне темы задаются с помощью ключевых слов и их групп – тематических наборов. Наличие одного из слов в анализируемом тексте относит его к соответствующей теме. Одной из сложностей в данном случае является задание как можно более полного множества словоформ, отражающих отслеживаемую тему. На основе тематической окраски текстов производится дальнейшая их обработка - сохранение в БД, запись в ленту сообщений и оповещений, визуальная подсветка при отображении и др.
В общем случае, аналогично тематической фильтрации, можно организовать фокусировку по любым другим поставленным в соответствие тексту атрибутивным данным. Одной из особенностей текстов социальных сетей является их тесная связь с дополнительной информацией: автор, дата публикации, счётчики активности (комментарии, просмотры и др.), мультимедийные приложения и др.
Компоненты текстов и их атрибуты в различных сочетаниях широко используются для кластеризации, классификации и других способов дифференциации текстов. Например, некоторые алгоритмы тематического моделирования используют в своей работе модальности текста, т.е. их сопутствующие атрибуты [19]. В результате финальные тематические распределения вычисляются на основе текстов и на основе их атрибутов в соответствии с заданными пропорциями. В данной работе представленная фокусировка применялась только в отношении тематической фильтрации текстов социальных сетей. Полученные в данном исследовании результаты представлены на рисунке 7.
Рисунок 7 – Схема фокусировки сбора данных
Заключение
Представлен опыт проектирования ИС фокусированного сбора открытых данных онлайновых социальных сетей. Разработаны и реализованы алгоритмы фокусированного сбора данных, которые представлены в многоуровневой форме.
1 Методы HTTP запроса. https://developer.mozilla.org/ru/docs/Web/HTTP/Methods.
2 Semantic Web Activity. http://www.w3.org/2001/sw.
3 Resource Description Framework (RDF) Schema Specification. http://www.w3.org/TR/2000/CR-rdf-schema-20000327.
4 70 Top AI Web Crawler Tools. https://topai.tools/s/web-crawler.
5 Докер-контейнер — стандартизированный, изолированный и портативный пакет программного обеспечения.
6 MongoDB — документоориентированная система управления базами данных (СУБД) с открытым исходным кодом.
About the authors
Igor O. Datyev
Putilov Institute for Informatics and Mathematical Modeling of the Kola Science Center RAS (IIMM KSC RAS)
Author for correspondence.
Email: i.datyev@ksc.ru
Scopus Author ID: 56070103900
ResearcherId: J-1839-2018
candidate of Technical Sciences, a senior research and scientific secretary
Russian Federation, ApatityAndrei M. Fedorov
Putilov Institute for Informatics and Mathematical Modeling of the Kola Science Center RAS (IIMM KSC RAS)
Email: a.fedorov@ksc.ru
Scopus Author ID: 57203929412
ResearcherId: D-5859-2016
Candidate of Technical Sciences, a leading researcher, deputy director for research work, associate Professor at the Department of Informatics and Computer Engineering
Russian Federation, ApatityAndrey A. Reviakin
Putilov Institute for Informatics and Mathematical Modeling of the Kola Science Center RAS (IIMM KSC RAS)
Email: andrewreviakin@yandex.ru
ORCID iD: 0009-0006-3170-3990
First-year master’s student, specialty 09.04.02 Information systems and technologies, Programmer, Head of Frontend Development Department
Russian Federation, ApatityReferences
- Boeing G, Waddell P. New Insights into Rental Housing Markets across the United States: Web Scraping and An-alyzing Craigslist Rental Listings. Journal of Planning Education and Research. 2016. doi: 10.1177/0739456X16664789. arXiv:1605.05397.
- Kuleshov SV, Zaitseva AA, Levashkin SP. Technologies and principles of collecting and processing unstructured distributed data taking into account modern features of providing media content [In Russian]. Informatization and Communication. 2020; 5: 22-28. doi: 10.34219/2078-8320-2020-11-5-22-28. EDN FMQNTT.
- Kuleshov SV, Zaitseva AA. Phenomenological description of the processes of collecting and processing Internet documents [In Russian]. Izv. universities Instrumentation. 2023; 66(12): 1002-1010. doi: 10.17586/0021-3454-2023-66-12-1002-1010.
- Moskalenko AA, Laponina OR, Sukhomlin VA. Development of a web scraping application with the ability to bypass blocking [In Russian]. Modern information technologies and IT education. 2019; 15(2): 413-420. doi: 10.25559/SITITO.15.201902.413-420.
- Chakrabarti S. Focused Web Crawling, in the Encyclopedia of Database Systems.Dynamic topic models. In: ICML '06: Proceedings of the 23rd International Conference on Machine Learning. New York, NY, USA, ACM. 2006. P.113–120. doi: 10.1145/1143844.1143859.
- Chakrabarti S, van den Berg M, Dom B. Focused crawling: a new approach to topic-specific Web resource dis-covery. Computer Networks, 1999; 31(11–16): 1623-1640. doi: 10.1016/S1389-1286(99)00052-3.
- Using Reinforcement Learning to Spider the Web Efficiently. Jason Rennie and Andrew McCallum. ICML 1999.
- Diligenti M, Coetzee F, Lawrence S, Giles CL, Gori M. Focused crawling using context graphs Archived 2008-03-07 at the Wayback Machine. In Proceedings of the 26th International Conference on Very Large Databases (VLDB), Cairo, Egypt. 2000. P. 527-534.
- Taylan D, Poyraz M, Akyokuş S, Ganiz MC. Intelligent focused crawler: Learning which links to crawl. 2011 In-ternational Symposium on Innovations in Intelligent Systems and Applications, Istanbul, Turkey. 2011. P. 504-508. doi: 10.1109/INISTA.2011.5946150.
- Tianjun Fu, Ahmed Abbasi, Daniel Zeng, Hsinchun Chen. 2012. Sentimental Spidering: Leveraging Opinion In-formation in Focused Crawlers. ACM Trans. Inf. Syst. 2012; 30, 4, Article 24. 30 p. https://doi.org/10.1145/2382438.2382443.
- Yu YB, Huang SL, Tashi N, Zhang H, Lei F, Wu LY. A Survey about Algorithms Utilized by Focused Web Crawl-er. J. Electron. Sci. Technol. 2018; 16, 129. doi: 10.11989/JEST.1674-862X.70116018.
- Kohlschütter C, Nejdl W. A densitometric approach to web page segmentation. Proceedings of the 17th ACM con-ference on Information and knowledge management, New York. 2008. P. 1173-1182.
- Sun Y, Jin P, Yue L. A Framework of a Hybrid Focused Web Crawler. Future Generation Communication and Networking Symposia 2008 (FGCNS '08). Second International Conference, Sanya. 2008. P. 50-53.
- Hassan T, Cruz C, Bertaux A. Ontology-based Approach for Unsupervised and Adaptive Focused Crawling. In Proceedings of the International Workshop on Semantic Big Data, Chicago, IL, USA, 19 May 2017. ACM: New York, NY, USA. 2017. P. 21–26.
- Boukadi K, Rekik M, Rekik M, Ben-Abdallah H. FC4CD: A new SOA-based Focused Crawler for Cloud service Discovery. Computing. 2018; 100. P.1081–1107. doi: 10.1007/s00607-018-0600-2.
- Dong H, Hussain FK. SOF: A semi-supervised ontology-learning-based focused crawler. Concurrency and Com-putation: Practice and Experience. 2013; 25(12): 1623-1812.
- Hernandez J, Marin-Castro HM, Morales-Sandoval M. A Semantic Focused Web Crawler Based on a Knowledge Representation Schema. Applied Sciences. 2020; 10(11):3837. doi: 10.3390/app10113837.
- Krótkiewicz M, Wojtkiewicz K, Jodłowiec M. Towards Semantic Knowledge Base Definition. In Biomedical Engi-neering and Neuroscience. Hunek, W.P., Paszkiel, S., Eds.; Springer International Publishing: Cham, Switzerland. 2018. P. 218–239.
- Datyev IO, Fedorov AM. Additive regularization in topic modeling of texts from communities of online social networks [In Russia]. Ontology of designing. 2022; 12, 2(44): 186-199. doi: 10.18287/2223-9537-2022-12-2-186-199.
Supplementary files








