An approach to assessing the technical condition of electrical equipment using weighted fuzzy rules
- Авторлар: Kolodenkova A.E.1, Vereshchagina S.S.1, Favorskaya E.A.1, Osipova E.A.1
-
Мекемелер:
- Samara State Technical University
- Шығарылым: Том 14, № 1 (2024)
- Беттер: 134-144
- Бөлім: METHODS AND TECHNOLOGIES OF DECISION MAKING
- URL: https://bakhtiniada.ru/2223-9537/article/view/267344
- DOI: https://doi.org/10.18287/2223-9537-2024-14-1-134-144
- ID: 267344
Дәйексөз келтіру
Толық мәтін
Аннотация
To ensure the smooth operation of all existing electric power systems, it is necessary to periodically diagnose electrical equipment using various methods and models that take into account all possible parameters and factors affecting the condition. The paper considers an approach to assessing the technical condition of electrical equipment using weighted fuzzy rules, taking into account different types of information (measuring, expert). The novelty of the approach is the representation of parameters in the form of fuzzy triangular numbers and the formation of importance weight vectors of term sets parameter values. This makes it possible to accurately assess the technical condition of electrical equipment in the context of different types of information to predict the condition of the equipment; to quickly identify parameters which values are outside acceptable limits, thereby determining the preliminary cause of equipment failure, as well as making informed diagnostic decisions regarding the condition of electrical equipment.
Негізгі сөздер
Толық мәтін
Введение
Современное промышленное электрооборудование (ЭО) отличается большим количеством разнотипных устройств и систем. Основными причинами сбоев и выходов оборудования из строя являются: качество выпускаемой продукции, износ из-за работы на нештатных режимах, нарушения технологических процессов, повреждения оборудования, которые могут привести к возникновению пожара, а также к другим аварийным ситуациям на предприятии [1-3].
Результаты анализа выхода из строя ЭО, например, в нефтедобывающей промышленности за 2020–2022 гг. показали, что большая часть оборудования вышла из строя из-за погодных явлений, внешних сетей (качество электрической энергии) и собственных сетей (аварийное отключение, ремонт, перевод питания и т.д.) [4]. Это свидетельствует о том, что необходимо проводить регулярную оценку состояния ЭО, для которой требуется использование большого количества информации, имеющей значительную степень неопределённости. Плохо формализуемый характер задачи оценивания технического состояния (ТС) ЭО связан с неполнотой исходной информации, полученной во время эксплуатации, со сложностью оборудования и систем, а также с необходимостью применения экспертной информации, что приводит к ограничению возможности применения традиционных математических методов [5, 6]. Поэтому для совершенствования информационной поддержки принятия решений при диагностировании промышленного ЭО в условиях разнотипной информации целесообразно использовать методы, позволяющие учитывать не только количественную, но и качественную исходную информацию.
Целью настоящей статьи является разработка подхода к оценке ТС ЭО с использованием взвешенных нечётких правил, которые позволяют гибко описывать ТС ЭО и учитывать нечёткий характер задачи.
1 Обобщённая схема оценки ТС ЭО
В основе предлагаемого подхода лежит использование обобщённой схемы оценки ТС ЭО, представленной на рисунке 1 в нотации IDEF0. Из рисунка 1 видно, что этапы оценки ТС ЭО включают выполнение функций от А1 до А5.
Рисунок 1 – Обобщѐнная схема оценки технического состояния электрооборудование в нотации IDEF0
1.1 Представление параметров в виде нечётких треугольных чисел (НТЧ)
Функция А1 позволяет текущие чёткие значения параметров ЭО, поступающие с приборов, представить в виде НТЧ с использованием алгоритма построения НТЧ. Необходимость представления текущих чётких значений параметров в НТЧ обусловлена тем, что любые данные, поступающие с приборов при диагностировании, являются неточными. Это связано: с нарушениями технологии проведения диагностирования; с погрешностью приборов, которые должны проходить регулярные поверки; с фильтрацией «шумов», когда измеренные значения параметров могут отличаться от их действительных значений. Использование НТЧ позволяет формализовать границы возможных изменений значений параметров.
На рисунке 2 представлен алгоритм построения НТЧ, состоящий из десяти шагов.
Рисунок 2 – Алгоритм построения нечѐткого треугольного числа
Шаг 1. Выбор параметра ЭО xg из множества параметров (xi = {x1, x2, x3,…,xg,…xh}, , h – количество параметров), каждый из которых в определённый момент наблюдения определяется его значением.
Шаг 2. Выбор значения параметра xmg (текущее) в определённый момент наблюдения (xmg – результат m-го наблюдения по g-му параметру, l = 1, 2,…, m, …, t, t – упорядоченное по возрастанию значений параметра количество наблюдений).
Шаг 3. Если есть предыдущее значение параметра x(m-1)g, то переход к шагу 4, иначе переход к шагу 2.
Шаг 4. Вычисление левой границы параметра xmg, .
Шаг 5. Если есть следующее значение параметра x(m+1)g, то переход к шагу 6, иначе переход к шагу 2.
Шаг 6. Вычисление правой границы параметра xmg, . В результате расчётов значение параметра xmg представлено в виде НТЧ: , где – минимальное, текущее и максимальное значения параметра xmg.
Шаг 7. Если для всех значений параметра xg определены границы, то переход к шагу 8, иначе переход к шагу 9.
Шаг 8. Если по всем параметрам xh определены границы значений НТЧ, то переход к шагу 10, иначе переход к шагу 1.
Шаг 9. Переход к следующему значению параметра x(m+1)g.
Шаг 10. Переход к формированию векторов весов важности значений терм-множеств параметров (ТМП).
1.2 Формирование векторов весов важности значений ТМП
Функция А2 позволяет сформировать векторы весов важности значений ТМП. Учитывая многофакторность диагностирования ЭО в условиях разнотипной информации, а также необходимость обработки большого числа экспериментальных данных, необходимо применять принцип разделения (классификации) по степени важности параметров, влияющих на состояние ЭО. Это необходимо для получения более полной картины о состоянии ЭО с тем, чтобы предупредить выход оборудования из строя.
Традиционно при диагностировании ЭО оперативный персонал на основе своего опыта и знаний определяет параметры, оказывающие существенное влияние на работоспособность оборудования, при этом отбрасывая несущественные параметры. Однако на разные типы ЭО параметры влияют по-разному, например, асинхронные электродвигатели без частотного регулирования очень чувствительны к колебаниям напряжения; в то же время на синхронные двигатели колебания напряжения не оказывают существенного влияния.
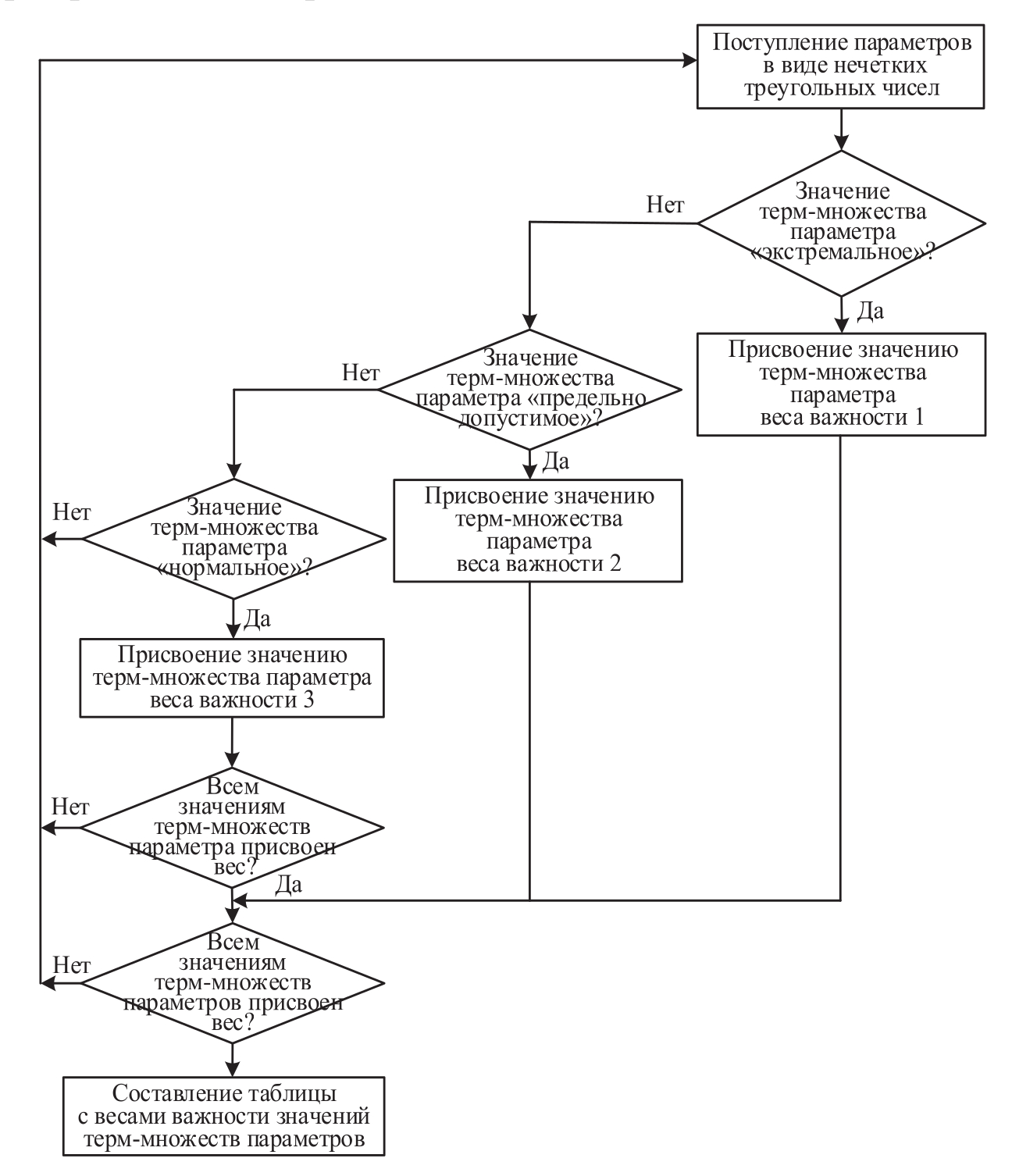
Алгоритм формирования векторов весов важности значений ТМП показан на рисунке 3.
Рисунок 3 – Алгоритм формирования векторов весов важности значений терм-множеств параметров
Шаг 1. Поступление параметров, представленных в виде НТЧ для всех наблюдений .
Шаг 2. Если значение ТМП «экстремальное», то переход к шагу 3, иначе - к шагу 4.
Шаг 3. Присвоение значению ТМП веса важности wth =1.
Шаг 4. Если значение ТМП «предельно-допустимое», то переход к шагу 5, иначе переход к шагу 6.
Шаг 5. Присвоение значению ТМП веса важности wth =2.
Шаг 6. Если значение ТМП «нормальное», то переход к шагу 7, иначе переход к шагу 1.
Шаг 7. Присвоение значению ТМП веса важности wth =3.
Шаг 8. Если всем значениям ТМП присвоены веса важности, то переход к шагу 9, иначе переход к шагу 1.
Шаг 9. Если всем значениям ТМП присвоены веса важности, то переход к шагу 10, иначе переход к шагу 1.
Шаг 10. Составление таблицы с весами важности значений ТМП.
Фрагмент таблицы оценивания значений ТМП ЭО представлена в таблице 1.
Используя нормативную документацию (ГОСТ [7], методические рекомендации и др.) определяются отклонения значений параметров, которые участвуют в диагностировании ЭО.
Таблица 1 – Оценка значений терм-множеств параметров ЭО
№ п/п | Обозначение параметра | Наименование параметра (лингвистическая переменная) | Нечёткие треугольные числа (носитель) | Терм-множество |
1 | x1 | Напряжения по фазе С, UC | экстремальное | |
| предельно допустимое | |||
нормальное | ||||
предельно допустимое | ||||
экстремальное | ||||
2 | x2 | Напряжения по фазе А, UA | экстремальное | |
| предельно допустимое | |||
нормальное | ||||
предельно допустимое | ||||
экстремальное | ||||
3 | x3 | Напряжения по фазе В, UB | экстремальное | |
| предельно допустимое | |||
нормальное | ||||
предельно допустимое | ||||
экстремальное | ||||
4 | x4 | Коэффициент искажения синусоидальности кривой напряжения, КU | нормальное | |
| предельно допустимое | |||
экстремальное | ||||
5 | x5 | Коэффициент несимметрии напряжений по нулевой последовательности, К0U | нормальное | |
| предельно допустимое | |||
экстремальное | ||||
6 | x6 | Грозовые импульсные напряжения, Uимп | нормальное | |
| предельно допустимое | |||
экстремальное |
В таблице 1 рассматриваются следующие ТМП:
- нормальные – значения параметров, входящие в данный интервал, находятся в норме;
- предельно допустимые – значения параметров оказывают умеренное влияние на работоспособность оборудования, которое может выражаться в небольших перебоях в работе или снижениях коэффициента полезного действия;
Таблица 2 – Оценка значения терм-множества параметра | |
Терм-множество | Численное значение |
Экстремальное | 0,6 |
Предельно-допустимое | 0,3 |
Нормальное | 0,1 |
- экстремальные – значения параметров оказывают сильное влияние на работоспособность оборудования, которое может привести к быстрому износу или его выходу из строя.
Данный алгоритм позволяет осуществлять обработку и анализ значений параметров по всем наблюдениям.
Для оценки важности значений ТМП разработана классификация на основе проведения сбора и анализа знаний оперативного персонала в области диагностирования ЭО (таблица 2).
1.3 Построение взвешенных нечётких правил
Функция А3 позволяет построить оперативному персоналу на основе таблицы 1 взвешенные нечёткие правила. Для составления взвешенных нечётких правил выбираются только «экстремальные» и «предельно допустимые» ТМП, т.к. при ТМП «нормальное» оборудование работает в штатном режиме. Если при формировании НТЧ хотя бы одно значение будет входить в «предельно допустимые» или «экстремальные» ТМП, то они также будут рассматриваться как причина, которая может привести к перебоям в работе оборудования.
Взвешенные нечёткие правила с использованием весов важности значений ТМП имеют вид: , (1)
где xi – элементы, в качестве которых выступают параметры оборудования, , – нечёткое значение параметров, представленное в виде НТЧ, B – нечёткое значение результата, которое w = wd1, wd2, …, wdh – веса важности значений ТМП при оценивании состояния ЭО, d – количество взвешенных нечётких правил.
После построения взвешенных нечётких правил осуществляется проверка нечётких правил на наличие ошибок (избыточность, противоречивость, неполнота, цикличность) [8]. Ошибки могут привести к получению неправильных решений относительно ТС ЭО.
1.4 Оценка ТС ЭО
Функция А4 позволяет оценить ТС ЭО на основе взвешенных нечётких правил с учётом важности ТМП. Для оценивания ТС ЭО можно воспользоваться процедурой, представленной на рисунке 4.
Рисунок 4 – Этапы оценивания технического состояния электрооборудования
На первом этапе формируется матрица решений на основе параметров, представленных в виде НТЧ
, (2)
где xij – интервал НТЧ i-го параметра k-го взвешенного нечёткого правила, , .
В контексте рассматриваемой задачи для наглядности xij = [xij1, xij2, xij3] обозначается как xij.
На втором этапе осуществляется нормирование матрицы (2)
, , (3)
где – нормированный интервал (НТЧ) i-го параметра k-го взвешенного нечёткого правила, , .
Необходимость нормализации матрицы X обусловлена тем, что значения параметров, представленных в виде НТЧ, отличаются единицами измерения и порядком величин.
На третьем этапе осуществляется формирование взвешенной нормированной матрицы решений
, , ,
где , , wi – вес важности ТМП, wi [0, 1].
Далее шаги 4-6 осуществляются с использованием метода TOPSIS1 [9-11].
На четвёртом этапе определяются идеальные и наихудшие решения Z+, Z-.
На пятом этапе осуществляется расчёт значений интуитивной близости к идеальному решению Z+ и близости наихудшему решению Z- для каждого взвешенного нечёткого правила с применением метрик сходства (например, Евклидова метрика).
На шестом этапе осуществляется расчёт коэффициента относительного сходства для каждого взвешенного нечёткого правила
, .
На седьмом этапе осуществляется ранжирование взвешенных нечётких правил. Взвешенное нечёткое правило, имеющее высокий коэффициент сходства Lj, получает ранг 1, далее 2 и т.д. (правила упорядочиваются по возрастанию их рангов Ранг1 ≥ Ранг2 ≥ …≥ Рангf).
1.5 Принятие диагностических решений
Функция А5 позволяет определять наиболее важные правила, описывающие состояния оборудования, отличающиеся от работы в нормальном режиме.
Взвешенное нечёткое правило, имеющее больший ранг 1, 2 и т.д., указывает на то, что необходимо обратить особое внимание на параметры, которые входят в эти правила и изменения которых могут привести к неисправности либо к выходу из строя ЭО.
2 Реализация подхода на примере асинхронного электродвигателя
Оценка ТС осуществлена для асинхронного электродвигателя серии ВАО5К-450, 560. Выбрано три параметра: x1 – напряжения по фазе С, x2 – напряжения по фазе А, x5 – коэффициент несимметрии напряжений по нулевой последовательности (см. таблицу 1). Известны значения второго наблюдения параметров: x1 = 233, x2 =233 , x5 = 0,15. Применяя алгоритм построения НТЧ, получены следующие значения: x1 = [232, 233, 234], x2 = [231, 233, 234], x5 = [0, 1, 0, 15, 0, 2], которые сравнивались с НТЧ (см. таблицу 1). При этом рассматривались максимальные значения (правые границы) параметров. Каждому значению ТМП назначен вес важности: x1 (w1 = 0,3), x2 (w2 = 0,3), x5 (w3 = 0,1).
Аналогичные действия выполнялись и для других наблюдений параметров.
В качестве примера представлен фрагмент взвешенных нечётких правил:
На основе взвешенных нечётких правил сформирована матрица решений
.
Далее осуществлено нормирование матрицы X:
, , , .
На основе матрицы (4) и весов важности ТМП wi сформирована взвешенная нормированная матрица
.
Таблица 3 – Результаты оценки | ||
Взвешенные | Lj | Ранг |
R1 | 0,5631 | 2 |
R2 | 0,3812 | 4 |
R3 | 0,4981 | 3 |
R4 | 0,6324 | 1 |
Применяя метод TOPSIS, рассчитаны коэффициенты относительного сходства для каждого взвешенного нечёткого правила (таблица 3).
Из таблицы 3 видно, что на правило R4 нужно обратить внимание в первую очередь, поскольку оно указывает, что оборудование работает в нештатном режиме, и значения параметров входят в экстремальные пределы. Затем следует рассматривать правила R1, R3, R2.
Заключение
В статье описан подход к оцениванию ТС ЭО с учётом разнотипной информации. Новизной подхода является представление параметров в виде НТЧ, а также формирование векторов весов важности значений ТМП. Предлагаемый подход позволяет описать и оценить ТС ЭО за счёт обработки и анализа значений ТМП, влияющих на состояние оборудования по всем наблюдениям. Это позволит выявить предварительную причину выхода ЭО из строя и принять обоснованное диагностическое решение. Процедура построения оценок полностью формализована, что делает возможным реализовать её в составе интеллектуальных систем диагностирования ЭО.
1 The Technique for Order of Preference by Similarity to Ideal Solution (TOPSIS) - метод определения порядка предпочтения по сходству с идеальным решением - https://en.wikipedia.org/wiki/TOPSIS.
Авторлар туралы
Anna Kolodenkova
Samara State Technical University
Хат алмасуға жауапты Автор.
Email: anna82_42@mail.ru
ORCID iD: 0000-0002-9784-1871
D. Sc. Eng., Associate Professor, Head of the Information technologies Department, member of the Russian Association of Artificial Intelligence
Ресей, SamaraSvetlana Vereshchagina
Samara State Technical University
Email: werechaginass@mail.ru
Cand. Sc. Eng., Associate Professor of the Information technologies Department, member of the Russian Association of Artificial Intelligence
Ресей, SamaraEkaterina Favorskaya
Samara State Technical University
Email: favorskayaea@mail.ru
ORCID iD: 0000-0002-6900-5809
Senior Lecturer of the Information technologies Department
Ресей, SamaraEkaterina Osipova
Samara State Technical University
Email: osipova.ea@samgtu.ru
Lead engineer of the Information technologies Department
Ресей, SamaraӘдебиет тізімі
- Wang W, He Y, Han X, Li Y. Functional failure diagnosis method of manufacturing system based on dynamic bayesian network. 2020 International Conference on Sensing, Diagnostics, Prognostics, and Control. 2020: 93-97. doi: 10.1109/SDPC49476.2020.9353184.
- Dmitriev S, Safaraliev M, Gusev S, Odinaev I, Ahyoev J, Khujasaidov J, Zicmane I. Analysis and evaluation of ex-perts judgements consistency during electrical equipment diagnostics. 2020 IEEE 61th International Scientific Conference on Power and Electrical Engineering of Riga Technical University. 2020: 1-5.
- doi: 10.1109/RTUCON51174.2020.9316577.
- Gao Z, Jiang Z, Lv H. A physical performance degradation-based approach for optimizing dynamic maintenance strategy of power equipment. 2019 International Conference on Sensing, Diagnostics, Prognostics, and Control. 2019: 148-152. doi: 10.1109/SDPC.2019.00035.
- Russia in numbers. 2019: statistical collection [In Russian]. Moscow: Rosstat. 2022.
- Solenaya OYa., Rysin AV., Solyony SV., Kuzmenko VP., Kvas ES. Characteristics and parameters of the technical condition of overhead power lines [In Russian]. Journal of Instrument Engineering. 2021; 7: 583-588. doi: 10.17586/0021-3454-2021-64-7-583-588.
- Vodennikov D. Technical condition of electrical equipment: assessment methods [In Russian]. Electricity. Transmission and distribution. 2019; S4(15): 8-11. EDN: ALXTGR.
- GOST 32144-2013 INTERSTATE STANDARD Electric energy. Electromagnetic compatibility of technical means. Standards of quality of electric energy in general–purpose power supply systems [In Russian]. Moscow: Standartin-form. 2014: 19.
- Kolodenkova AE, Vereshchagina SS. An approach to the knowledge base validation of intelligent systems in industrial equipment diagnostics [In Russian]. Vestnik Rostovskogo Gosudarstvennogo Universiteta Putey Soobsheniya. 2023; 3: 18-27. doi: 10.46973/0201–727X_2023_3_18.
- Guang-rui T, Mei-juan Z, Xue-Ting L, Qing-you Y. Sustainability performance evaluation of grid equipment management based on hybrid fuzzy entropy-TOPSIS method towards future electricity network infrastructures. 2022 7th Asia Conference on Power and Electrical Engineering. 2022: 613-620.
- doi: 10.1109/ACPEE53904.2022.9783900.
- Liu Y, Xu Q, Liu Y, Yang B. Comprehensive evaluation of power quality based on improved TOPSIS method and combination weights. 2022 IEEE 5th International Electrical and Energy Conference. 2022: 2609-2614.
- doi: 10.1109/CIEEC54735.2022.9846788.
- Zhao C, Ma L, Huo L, Liu Y, Zhao X. Important degree evaluation of test equipment based on fuzzy DEMATEL and fuzzy hierarchical TOPSIS. 2016 11th International Conference on Reliability, Maintainability and Safety. 2016: 1-7. doi: 10.1109/ICRMS.2016.8050162.
Қосымша файлдар






