Онтология направляемого развития научных способностей молодёжи. Часть 2: общая схема
- Авторы: Пиявский С.А.1
 - 
							Учреждения: 
							
- Самарский филиал Московского городского педагогического университета
 
 - Выпуск: Том 13, № 4 (2023)
 - Страницы: 597-614
 - Раздел: МЕТОДЫ И ТЕХНОЛОГИИ ПРИНЯТИЯ РЕШЕНИЙ
 - URL: https://bakhtiniada.ru/2223-9537/article/view/267333
 - DOI: https://doi.org/10.18287/2223-9537-2023-13-4-597-614
 - ID: 267333
 
Цитировать
Полный текст
Аннотация
Продолжено начатое в первой части статьи формирование онтологии развивающей деятельности одарённой молодёжи старшего школьного и вузовского возраста, названной «продвинутой учебно-исследовательской деятельностью». Это форма самостоятельной деятельности мотивированного школьника или студента направлена на удовлетворение его познавательных интеллектуальных и иных потребностей и развитие творческого потенциала, связана с последовательным решением исследовательских задач, поддерживается специально организованной развивающей научно-образовательной средой, предполагающей периодическую унифицированную оценку развивающего эффекта и научной значимости получаемых результатов. В дополнение к первой части статьи описывается онтология развития характеристик личности молодого исследователя: эрудиции, кругозора, исследовательской активности и социализации в научной среде. Впервые на количественной основе с использованием авторской математической модели проанализированы возможности учёта при планировании развивающей структуры НИР связи исследовательской функциональности с исследовательской мотивацией молодого исследователя, предложены блоки эрудиции, кругозора и социализации многоплановой системы критериев оценки личностных качеств. Описана общая схема направляемого развития молодого исследователя в рамках его учебно-исследовательской деятельности на основе таких понятий как: многоплановые системы критериев оценки НИР и личностных качеств молодого исследователя, математическая модель оптимизации развивающей структуры НИР, математическая модель формирования оптимальных вариантов личностного развития, консультационная система направляющей поддержки индивидуального развития и др. Введённые понятия объединены в виде графической схемы онтологии направляемого развития научных способностей молодёжи.
Полный текст
Введение
В статье [1] введено понятие продвинутой научно-исследовательской деятельности (ИД) как новой формы направляемого развития творчески одарённой молодежи (ОМ), активно формирующейся в настоящее время в связи с цифровизацией и интеллектуализацией всех научно-образовательных процессов и занимающей промежуточное положение между учебно-исследовательской и собственно исследовательской («взрослой») деятельностью молодых исследователей. Как всякое новое социальное явление, вырастающее из сложившихся предпосылок, эта форма подвержена риску скептической оценки типа: «но ведь это всё уже есть, а лучшего и не нужно». Это опасное заблуждение. Сегодня процесс образования всё более индивидуализируется, различные сферы деятельности тесно взаимодействуют и пересекаются с образовательной сферой. Системе образования требуется целостный системный анализ происходящих процессов, опирающееся на него проектирование и реализация новых технологий, основанных на исторически сложившейся традиции и использующих аппарат теории управления организационно-техническими системами, математического моделирования (ММ), многоуровневой оптимизации и согласования сложных решений.
С рассматриваемых позиций особую важность имеет рассмотрение той части образовательной системы, которая связана с выявлением, развитием и вовлечением в плодотворную трудовую деятельность творчески ОМ в сфере науки и техники. Эта сфера, имеющая в качестве основного статуса дополнительное образование, наиболее гибка и способна сформировать и воспринять требуемые глубокие изменения в образовании.
Формирование онтологии продвинутой ИД, как нового вида деятельности в этой сфере, является актуальной задачей и позволит уменьшить риски легковесности, эклектичности и невысокой эффективности в подготовке ОМ.
В статье [1] предпринята попытка начать построение варианта такой онтологии на основе многолетних исследований автора, нашедших применение в Единой Самарской областной системе мер по выявлению и развитию творчески ОМ в сфере науки, техники и технологий и инновационному развитию Самарской области [2].
1. Исследовательская функциональность
Объектом рассмотрения являются исследовательские способности молодёжи. Базовыми понятиями, характеризующими одарённую личность [3], являются: деятельность, результаты деятельности и личностные качества, определяющие незаурядный характер результатов деятельности. Эти качества личности развиваются в течение жизни в процессе и в зависимости от результатов её деятельности.
В [1] рассматривается продвинутая учебная ИД личности, охватывающая широкий возрастной диапазон от 12 до 30 лет. Личностные качества, определяющие характер и успешность этой деятельности, включают шесть основных компонент:
- исследовательская функциональность, т.е. знания, навыки и умения эффективно реализовывать основные функции ИД, определяющие её творческий характер;
 - исследовательская активность (ИА);
 - психологические характеристики, особо значимые для успешной ИД;
 - эрудиция в избранной сфере деятельности;
 - широкий кругозор;
 - социализация в соответствующем исследовательском профессиональном сообществе.
 
Основным результатом продвинутой учебной ИД является последовательное выполнение научно-исследовательских работ (НИР) научно-развивающего характера с преобладанием вначале развивающей, а затем, по нарастающей, научной составляющей. Поэтому судить об успешности творческого развития личности в течение всего рассматриваемого периода следует, опираясь на оценку результатов выполняемых НИР. Для такой оценки в [1] предложена и обоснована многоплановая система критериев (МСК) оценки результатов НИР, включающая 15 частных критериев (см. таблицу 2 в [1]).
В слабо формализуемой области творческого развития личности значение каждого частного критерия оценивается в соответствующей пятиуровневой порядковой шкале, имеющей содержательную интерпретацию. Использование методов принятия многокритериальных решений, в частности метода анализа иерархий и метода уверенных суждений, позволяет рассчитать функциональный рейтинг НИР как единственный комплексный числовой показатель научно-развивающей ценности выполненной автором НИР, демонстрирующий достигнутый им уровень творческого развития. Значение функционального рейтинга НИР нормируется в пределах от нуля до 100 баллов. Установленная авторитетным научно-методическим органом таблица «результат-функционал» (таблица 3 из [1]) позволяет аналогичным образом рассчитать комплексную оценку достигнутого автором уровня сформированности каждой из девяти исследовательских функций и сформировать текущий функциональный профиль молодого исследователя. Каждую его компоненту также принято нормировать в пределах от нуля до 100 баллов. Для каждой сферы творческой профессиональной деятельности авторитетными представителями профессионального сообщества разрабатывается таблица сравнительной ценности сформированности отдельных исследовательских функций для успешной творческой деятельности в данной сфере. С использованием таких таблиц рассчитывается числовой рейтинг, характеризующий ожидаемую успешность творческой деятельности автора НИР. При наличии сформировавшейся научно-образовательной развивающей среды (НОРС) это может позволить исследователю увидеть своё текущее место в ряду коллег.
Так решается задача, названная «статикой». Её решение даёт возможность молодому исследователю и лицам, курирующим его деятельность, оценивать в сопоставимой шкале развивающие и научные результаты каждой из последовательно выполняемых им в рамках единой образовательной среды исследовательских работ, опираться на объективную оценку его творческого развития и соответствующим образом направлять ИД.
2. Исследовательская активность
Движущей силой ИД и важнейшей, после исследовательской функциональности, компонентой личностных качеств молодого исследователя является его ИА. Её можно определить как время, которое в течение определённого периода (например, месяца) творческая личность по собственному желанию уделяет непосредственно ИД, и измерить в часах. Это понятие тесным образом связано с понятием мотивации [4]. В разрабатываемой в настоящей статье онтологии используется более точный термин ИА. На ИА влияют четыре основные группы факторов: чувство предназначения; функциональная структура деятельности; стимулирование; утомление.
Чувство предназначения отражает внутреннюю устремлённость личности, её «врождённую» или осознанную уверенность в своём призвании как учёного. В работах К. Юнга, посвящённых проблемам воспитания, становления и развития личности, значению бессознательного в этом процессе, предназначение рассматривается как некий иррациональный фактор, «божественный закон», от которого невозможно уклониться [5]. Будучи осознанными, факторы предназначения остаются в процессе развития личности, также как любопытство, упрямство, целеустремлённость, жизненная активность и др. Все они действуют на личность независимо от содержания текущей деятельности.
В отличие от этого, существенное влияние на текущую ИА оказывает функциональная структура деятельности. Чаще всего поиск проблемы для исследования вызывает у учёного всплеск положительных эмоций: открываются широкие горизонты, кажется возможным добиться выдающихся результатов. Как следствие, повышается его интерес и, соответственно, ИА. При выработке стратегии развития научных способностей очень важно так направить содержание деятельности, чтобы обеспечить поддержание оптимального уровня ИА.
Для оценки степени важности учёта этого фактора проведено исследование структуры мотивированности к различным исследовательским функциям студенческой молодежи младших курсов (76 студентов 1-2 курсов гуманитарного вуза), имеющей первичный опыт учебной НИР [6]. Оказалось, что потенциальные возможности молодых людей выше, чем осознаваемые ими и отражённые в результате опроса. В рассматриваемом контингенте четверть молодых людей имеют отрицательную мотивацию к одной или нескольким исследовательским функциям. Это подтверждает необходимость планировать структуру их ИД так, чтобы отрицательный эффект от необходимости выполнять «нелюбимые» функции не пересилил удовольствие, связанное с реализацией положительно мотивирующих данную личность исследовательских функций.
Влияние стимулирования на мотивацию, особенно материального и морального, со стороны авторитетной личности или органа очевидно. Обеспечение такого стимулирования – важнейшая функция развивающей образовательной среды. Источником повышения мотивации является и внутреннее стимулирование – удовольствие, испытываемое исследователем от факта получения результата ИД.
Феномен утомления заключается в том, что при высоком уровне мотивации скорость её возрастания уменьшается – этим организм предохраняет себя от нервного срыва. Человеку необходимо время для удовлетворения физиологических и социальных потребностей. Для школьников и студентов затраты времени на дополнительную ИД не могут превышать в среднем 3–4 часа ежедневно или 80–100 часов в месяц. По окончании ВУЗа, если производственная деятельность соответствует научным интересам личности, уровень её мотивации может возрасти до 10–12 часов в день или 300–350 часов в месяц.
ИА, в отличие от других личностных качеств, изменяющихся сравнительно медленно, в зависимости от различных обстоятельств может изменяться стремительно. Поэтому при планировании предстоящей НИР на ближайший период её достаточно оценивать количеством часов в месяц, которые молодой исследователь готов уделять своей ИД.
3. Планирование оптимальной развивающей структуры НИР
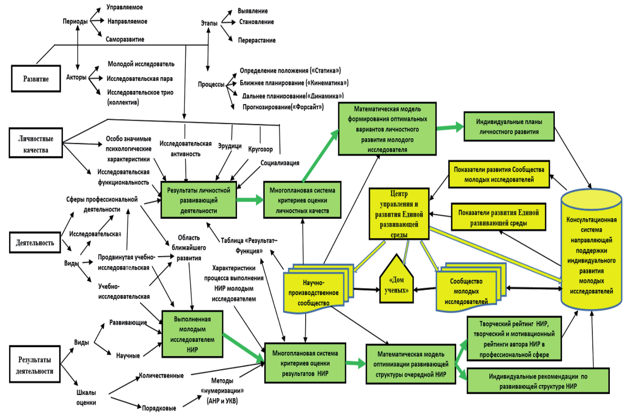
Необходимость совместного учёта функциональных и мотивационных факторов можно показать на примере планирования развивающей структуры очередной НИР молодого исследователя, согласно схеме, представленной на рисунке 1. В этом примере молодой исследователь и его научный руководитель применяют МСК и ММ оптимизации развивающей структуры НИР, описанную в разделе 6 статьи [1], в которую добавлен расчёт мотивационного творческого рейтинга НИР. Творческий рейтинг НИР представляет собой линейную свёртку компонентов функционального профиля автора НИР, взвешенных с весами сравнительной значимости этих компонентов для успешной деятельности в определённой профессиональной сфере. Мотивационный творческий рейтинг НИР представляет собой аналогичную свёртку, в которой компоненты функционального профиля взвешиваются ещё и с коэффициентами «деятельность – мотивация». Коэффициент мотивированности автора при выполнении НИР рассчитывается при этом как доля (в процентах) мотивационного творческого рейтинга от творческого рейтинга НИР.
Рисунок 1 – Схема онтологии направляемого развития научных способностей молодежи
В дополненной таким образом ММ оптимизации развивающей структуры НИР используются два критерия оптимальности: творческий рейтинг RT и мотивированный творческий рейтинг RMT. Оптимизация ведётся по комплексному критерию, являющемуся их линейной свёрткой. Предварительно рейтинги нормируются от нуля до единицы. Для этого проводятся два расчёта. В одном из них критерием оптимальности является творческий рейтинг и определяется его максимально достижимое значение. В этом же расчёте определяется минимально возможное значение мотивированного творческого рейтинга, поскольку эти два критерия связаны монотонно убывающей зависимостью. Во втором расчёте выясняется максимально возможное значение мотивированного творческого рейтинга и, соответственно, минимальное значение творческого рейтинга. Нормирование производится по формуле:
Комплексный критерий оптимальности имеет вид:
Пусть планируется последующая НИР (НИР_0), которую предстоит выполнить молодому исследователю после выполнения и объективной оценки предшествующей исследовательской работы (НИР_-1). Пример методической структуры предшествующей НИР показан в таблице 1. Содержательный смысл порядковых уровней оценки критериев этой НИР (четвёртый столбец) показывает, что выполненная работа является исследовательской, т.е. в ней содержится некоторый новый научный результат, связанный с научной работой руководителя; работа аккуратно и грамотно оформлена, но не все её положения и выводы имеют обоснование; автор доложил работу самостоятельно, но не сумел ответить на некоторые вопросы. Условная трудоёмкость выполнения предыдущей НИР, характеризуемая в примере суммой уровней порядковых оценок всех 15-ти критериев, составила 10 единиц из 75 возможных.
Таблица 1 – Пример развивающей методической структуры предшествующей НИР (НИР_-1)
Частные критерии оценки НИР как показательного результата исследовательской деятельности  | Группа важности критерия  | Коэффициент значимости критерия  | Структура предыдущей НИР   | Максимально возможный уровень результата в планируемой НИР (НИР_0)  | 
1. Тип результатов  | 3  | 0,137  | 1  | 3  | 
2. Результаты являются частью НИР руководителя, научной группы кафедры, вуза  | 2  | 0,042  | 1  | 2  | 
3. Результаты относятся к перспективному направлению науки, техники, технологий  | 1  | 0,008  | 1  | 3  | 
4. Направлена (подготовлена) публикация в научной печати  | 1  | 0,008  | 0  | 2  | 
5. Результаты внедрены или подготовлены к внедрению в сторонних организациях  | 2  | 0,042  | 0  | 2  | 
6. Представлен глубокий обзор научной проблематики  | 2  | 0,042  | 1  | 3  | 
7. Используются теоретические методы (математические, понятийный аппарат социально-гуманитарного научного познания)  | 3  | 0,137  | 0  | 2  | 
8. Получены новые научные результаты  | 3  | 0,137  | 0  | 2  | 
9. Имеются собственные оригинальные идеи участника  | 2  | 0,042  | 0  | 2  | 
10. Имеется глубокий анализ литературы (по авторам и времени)  | 2  | 0,042  | 1  | 4  | 
11. Используются/разработаны специальные технологии проведения исследований  | 2  | 0,042  | 0  | 1  | 
12. Масштабность предполагаемых последствий полной реализации работы  | 3  | 0,137  | 0  | 2  | 
13. Масштабность проведённого исследования  | 3  | 0,137  | 1  | 2  | 
14. Качество оформления представленных результатов  | 2  | 0,042  | 2  | 4  | 
15. Качество доклада и ответов на вопросы при защите работы  | 1  | 0,008  | 2  | 4  | 
Условная трудоёмкость НИР (сумма номеров оценок критериев   | 10  | 38  | ||
ММ оптимизации развивающей структуры НИР, которую предстоит использовать при планировании, позволяет рассчитать для предыдущей НИР творческий и мотивационный рейтинги её автора в интересующей его профессиональной сфере деятельности.
Пусть, обдумывая предстоящую новую научную работу, её автор вместе со своим научным руководителем обсуждают, какие предельные возможности могли бы быть достигнуты в этой НИР по каждому критерию для того, чтобы при защите она получила возможно бо́льшую оценку по МСК. Результат этого обсуждения отражён в пятом столбце таблицы 1. Например, рассматривая четвёртый критерий «Направлена (подготовлена) публикация в научной печати» с его уровнями оценки:
0 – статья не подготовлена;
1 – статья направлена в научную печать, но ещё не опубликована;
2 – статья опубликована в журнале, реферируемом в РИНЦ;
3 – статья опубликована в журнале из перечня ВАК;
4 – статья опубликована в журнале, реферируемом в Scopus;
5 – статья опубликована в журнале, реферируемом в Web of Science, -
они решили, что будут стремиться достичь уровня 2, понимая, что более высокий уровень оценки пока невозможен.
Задача планирования НИР_0 стоит в том, чтобы разработать такую методическую структуру предстоящей НИР, которая будет: иметь более высокий творческий рейтинг и обеспечит успех при её представлении на различные оценочно-конкурсные мероприятия; соответствовать реальным на данный момент творческим возможностям её автора; соответствовать его мотивационной структуре, которая приведена в таблице 2 (второй столбец).
Таблица 2 – Пример учёта мотивации при планировании развивающей структуры НИР_0
Функции исследовательской деятельности  | Коэффициент «Деятельность – Мотивация»  | Оптимальная развивающая структура НИР_0 при различных критериях оптимальности  | ||
Максимальный профессиональный творческий рейтинга автора НИР  | Максимальнаямотивированность автора НИР  | Мотивированность автора НИР «важнее» его профессионального творческого рейтинга  | ||
1. Поиск тематики  | -0,7  | 0,158  | 0,065  | 0,085  | 
2. Постановка проблемы  | 0,72  | 0,164  | 0,061  | 0,092  | 
3. Формирование ключевой идеи  | -0,64  | 0,169  | 0,029  | 0,053  | 
4. Подготовка к реализации плана работ  | -0,93  | 0,183  | 0,047  | 0,068  | 
5. Реализация отдельных частей плана работ  | 0,8  | 0,120  | 0,050  | 0,057  | 
6. Синтез решения проблемы  | 0,64  | 0,125  | 0,094  | 0,122  | 
7. Оформление решения проблемы  | 0,63  | 0,950  | 0,959  | 0,950  | 
8. Ввод решения в научный обиход  | 0,83  | 0,201  | 0,268  | 0,270  | 
9. Внутренний критический анализ  | 0,81  | 0,103  | 0,069  | 0,095  | 
Исходными данными для такого планирования являются:
- структура творческих результатов НИР_-1, определяемая её оценкой по МСК;
 - предельный уровень каждого частного творческого результата, который может быть достигнут автором НИР_0;
 - минимально допустимый уровень мотивированности автора его деятельностью по выполнению НИР_0;
 - общие временны́е трудозатраты автора на выполнение НИР_0.
 
Эти параметры устанавливаются автором в обсуждении с научным руководителем, при этом различные возможности оцениваются по результатам, получаемым на ММ. В рассматриваемом примере уровень планируемых в ней частных результатов не может быть ниже уже достигнутого. Для простоты примера принято, что реальная трудоёмкость выполнения НИР из года в год должна оставаться постоянной и равной 10 единицам. Особенность используемой в этом примере упрощённой ММ состоит в том, что трудоёмкость выполнения НИР рассчитывается пропорционально сумме номеров порядковых шкал, оценивающих частные результаты выполнения этой НИР. В рассчитываемой таким образом трудоёмкости не учитывается квалификация автора НИР. При рассмотрении выполнения молодым исследователем серии НИР необходимо учитывать, что трудоёмкость НИР состоит из двух частей: одна идёт на освоение новых для автора знаний и умений и их применение для получения результата, а другая – на закрепление и применение знаний и умений, освоенных в предыдущей НИР. Во втором случае трудоёмкость будет численно равна числу впервые освоенных в предыдущей НИР уровней порядковой шкалы оценки частного результата с некоторым уменьшающим коэффициентом (для простоты принят равным 0,5); считается, что более чем двукратно применённые знания и умения уже интериоризированы автором НИР и потому трудоёмкостью их применения пренебрегают. Если желательно, чтобы трудоёмкость выполнения планируемой НИР составила, как и в предыдущей НИР, 10 единиц, то в ММ следует в качестве ограничения на суммарную (расчётную) трудоёмкость выполнения НИР ввести не 20 единиц, а только 10+0,5*10=15 единиц, потому что из них 10 единиц отвечают уровням, освоенным в предыдущей НИР и поэтому будут реализованы молодым исследователем вдвое легче. В дальнейшем число в обозначении НИР указывает на номер года её планирования.
Далее молодой исследователь и его научный руководитель могут использовать ММ оптимизации развивающей структуры НИР. В результате варьирования коэффициента относительной важности мотивации автора КМотн [6] от нуля до единицы были выявлены четыре оптимальных структуры планируемой НИР_0 (см. таблицу 3 столбцы 5-8 и рисунок 2).
Таблица 3 – Пример планирования развивающей структуры предстоящей НИР
Номер и суть частного критерия оценки результатов НИР (см. столбец 1 таблицы 1)  | Группа важности критерия  | Максимально возможный уровень результата в планируемой НИР  | Структура результатов предшествующей НИР (НИР_ -1)  | Структура результатов планируемой НИР_0 при различной целевой установке оптимизации НИР  | Выбранная структура результатов последующих НИР  | ||||||
Максимальный творческий рейтинг НИР (КМотн =0)  | Предпочтительнее творческий рейтинг (КМотн =0,25)  | Предпочтительнее мотивационный творческий рейтинг (КМотн =0,75)  | Максимальный творческий мотивационный рейтинг НИР (КМотн =1)  | НИР_1 КМотн=0,75  | НИР_2 КМотн=0,875  | НИР_3КМотн=1  | НИР_4 КМотн=1  | ||||
1. Исследовательский характер  | 3  | 3  | 1  | 2  | 1  | 1  | 1  | 1  | 1  | 1  | 1  | 
2.Коллективность  | 2  | 2  | 1  | 1  | 1  | 2  | 2  | 2  | 2  | 2  | 2  | 
3. Перспективность  | 1  | 3  | 1  | 1  | 1  | 1  | 1  | 1  | 1  | 1  | 1  | 
4. Публикация  | 1  | 2  | 0  | 0  | 0  | 0  | 0  | 0  | 1  | 1  | 1  | 
5. Внедрение  | 2  | 2  | 0  | 0  | 0  | 0  | 2  | 2  | 2  | 2  | 2  | 
6. Обзор проблематики  | 2  | 3  | 1  | 1  | 1  | 1  | 1  | 1  | 1  | 1  | 1  | 
7. Теоретические методы  | 3  | 2  | 0  | 0  | 0  | 0  | 0  | 0  | 0  | 0  | 0  | 
8. Научная новизна  | 3  | 2  | 0  | 2  | 2  | 1  | 0  | 2  | 2  | 2  | 2  | 
9. Оригинальность  | 2  | 2  | 0  | 1  | 0  | 0  | 0  | 1  | 2  | 2  | 2  | 
10. Анализ литературы  | 2  | 4  | 1  | 2  | 2  | 1  | 1  | 2  | 2  | 2  | 2  | 
11. Передовые технологии  | 2  | 1  | 0  | 0  | 0  | 1  | 0  | 1  | 1  | 1  | 1  | 
12. Масштабность перспективы  | 3  | 2  | 0  | 0  | 0  | 0  | 0  | 0  | 0  | 0  | 0  | 
13. Масштабность исследования  | 3  | 2  | 1  | 1  | 1  | 1  | 1  | 2  | 2  | 2  | 2  | 
14. Оформление результатов  | 2  | 4  | 2  | 2  | 4  | 4  | 4  | 4  | 4  | 4  | 4  | 
15. Доклады о результатах  | 1  | 4  | 2  | 2  | 2  | 2  | 2  | 4  | 4  | 4  | 4  | 
Реальная трудоёмкость выполнения планируемой НИР  | 10  | 10  | 10  | 10  | 10  | 10  | 10  | 10  | 10  | ||
Максимально допустимая расчётная трудоёмкость планируемой НИР  | -  | 15  | 15  | 15  | 15  | 23  | 29  | 36  | 43  | ||
Расчётная трудоёмкость планируемой НИР  | 10  | 15  | 15  | 15  | 15  | 23  | 25  | 25  | 25  | ||
Творческий рейтинг в профессиональном направлении автора планируемой НИР %  | 4,3  | 12,29  | 10,85  | 9,23  | 7,44  | 14,1  | 14,86  | 14,86  | 14,86  | ||
Мотивированный творческий рейтинг в профессиональном направлении автора планируемой НИР %  | 0,7  | -0,29  | 1,61  | 2,12  | 2,34  | 3,22  | 3,22  | 3,22  | 3,221  | ||
Коэффициент мотивированности деятельностью автора при выполнении НИР %  | 15,5  | -2,0  | 14,8  | 23,1  | 31,5  | 22,8  | 21,7  | 21,7  | 21,7  | ||
Окончательный выбор из этих четырёх оптимальных вариантов производят молодой исследователь и его научный руководитель совместно. Научный руководитель рассматривает, в какой мере под рекомендуемую расчётом развивающую методическую структуру может быть ориентировано реальное содержание НИР. Пусть принято решение в пользу варианта, отвечающего комплексному критерию оптимальности (столбец 7 таблицы 3), в котором более предпочтительным по сравнению с творческим потенциалом является мотивационный творческий потенциал (КМотн=0,75).
На рисунках 2 и 3 показаны наиболее характерные результаты для НИР_0 и НИР_2 (структурно результаты для НИР_1 подобны результатам для НИР_0, а для НИР_3, НИР_4 - результатам для НИР_2). На рисунке 2 видно, что при увеличении требования к мотивированности автора в выполняемом им исследовании результат исследования в творческом отношении оказывается менее ценным (сплошная линия), однако общая содержательная ценность НИР (штриховая линия) не изменяется, поскольку в работу при любой степени её мотивированности вкладывается то количество авторского труда, которое он изначально решил затратить (в условиях упрощённой модели содержательная ценность НИР численно совпадает с её трудоёмкостью). Когда при выполнении НИР_2 (рисунок 3) автор изначально готов затратить на её выполнение большее количество труда при очень высоком требовании к степени мотивированности труда, он не может этого сделать (штриховая линия понижается).
Рисунок 2 - Характеристики планируемой НИР_0 в зависимости от коэффициента КМотн относительной важности мотивации в комплексном критерии оптимальности
Рисунок 3 - Характеристики планируемой НИР_2 в зависимости от коэффициента КМотн относительной важности мотивации в комплексном критерии оптимальности
На рисунке 4 показано к чему приводит этот эффект на всей развивающей цепочке последовательно выполняемых НИР.
Рисунок 4 - Влияние требования мотивированности автора на рост трудоёмкости (содержательной ценности) выполняемых НИР и на творческий рейтинг автора
4. Личностные качества как основа развития научной одарённости
Существенными факторами, определяющими развивающую структуру планируемой НИР, являются ограничения сверху, налагаемые на возможный уровень планируемых частных результатов НИР. В таблице 4 показано влияние названных ограничений для условий рассмотренного в разделе 3 примера при планировании НИР_0.
Таблица 4 – Влияние ограничений на результаты оптимизации структуры планируемой оценки НИР_0
Номер и суть частного критерия оценки результатов НИР (см. столбец 1 Таблицы 3)  | Ограничения на максимально допустимые уровни достижения частных результатов при планировании НИР_0  | Оптимально планируемые уровни достижения частных результатов в НИР_0 при различных ограничивающих условиях  | ||
При КМотн=0,75 и исходных ограничениях на максимальные частные результаты  | При КМотн=0,75 и без исходных ограничений на максимальные частные результаты  | При КМотн=0,25 и без исходных ограничений на максимальные частные результаты  | ||
1. Исследовательский характер  | 3  | 1  | 1  | 1  | 
2. Коллективность  | 2  | 2  | 5  | 5  | 
3. Перспективность  | 3  | 1  | 1  | 1  | 
4. Публикация  | 2  | 0  | 0  | 0  | 
5. Внедрение  | 2  | 0  | 0  | 0  | 
6. Обзор проблематики  | 3  | 1  | 1  | 1  | 
7. Теоретические методы  | 2  | 0  | 0  | 0  | 
8. Научная новизна  | 2  | 1  | 0  | 1  | 
9. Оригинальность  | 2  | 0  | 0  | 0  | 
10. Анализ литературы  | 4  | 1  | 1  | 1  | 
11. Передовые технологии  | 1  | 1  | 0  | 0  | 
12. Масштабность перспективы  | 2  | 0  | 0  | 0  | 
13. Масштабность исследования  | 2  | 1  | 1  | 1  | 
14. Оформление результатов  | 4  | 4  | 3  | 2  | 
15. Доклады о результатах  | 3  | 2  | 2  | 2  | 
Реальная трудоёмкость выполнения планируемой НИР  | 10  | 10  | 10  | |
Максимально допустимая расчётная трудоёмкость планируемой НИР  | 15  | 15  | 15  | |
Расчётная трудоёмкость планируемой НИР  | 15  | 15  | 15  | |
Творческий рейтинг в профессиональном направлении автора планируемой НИР, %  | 9,23  | 10,59  | 12,21  | |
Мотивированный творческий рейтинг в профессиональном направлении автора планируемой НИР, %  | 2,12  | 3,83  | 3,51  | |
Коэффициент мотивированности деятельностью автора при выполнении НИР, %  | 23,1  | 36,2  | 28,8  | |
Изменение ограничений на достижимые результаты очередной НИР возможно по двум причинам: ввиду увеличения «натренированности» молодого исследователя на получение соответствующего вида результата в процессе выполнения предшествующих НИР или за счёт развития его личностных качеств в процессе деятельности, происходящей параллельно с проведением исследований. Например, при планировании молодым исследователем и его научным руководителем НИР_0 уровень достижимого результата «Качество доклада и ответов на вопросы при защите работы» был ограничен: «2 - докладывает самостоятельно, чётко, однако не может ответить на большинство вопросов». Через год, учитывая полученный опыт представления НИР_0 на различных мероприятиях, возможно перейти к более высокому уровню ограничения: «3 - докладывает самостоятельно, чётко, отвечает на все вопросы». Однако невозможно подобным путём перейти к увеличению предельной оценки ожидаемого результата «Представлен глубокий обзор научной проблематики» с уровня «3 – знает об отдельных научных школах в России и за рубежом, их отличиях, различные точки зрения приводятся и обсуждаются» на уровень «4 – подробно знает о работах организации-лидера, её партнёрах и конкурентах». Для этого необходима параллельная непосредственной ИД большая работа по расширению кругозора, эрудиции и профессиональной социализации молодого исследователя и развитию у него необходимых для этого психологических характеристик.
Для рассмотрения способа оценки степени сформированности этих личностных качеств молодого исследователя разработана «МСК оценки личностного развития молодого исследователя». Методологически она соответствует МСК оценки результатов НИР, позволяющей рассчитать творческие рейтинги выполненной НИР и её автора [1]. Далее эти две системы называются МСК НИР и МСК оценки личностных качеств.
При описании МСК оценки личностных качеств в ряде случаев использованы коэффициенты и оценки, отвечающие субъективному мнению автора (при реальном использовании этой системы они коллективно формируются авторитетными органами). Это же относится и к конкретным тестам и опросникам, которые автор приводит для того, чтобы показать психологические инструменты, способные решать необходимые задачи. Подбор эффективных инструментов для реального использования в НОРС – дело соответствующих коллективов специалистов.
Критериями оценки текущего уровня сформированности психологических характеристик приняты: интеллект [7]; креативность [8]; способности к критической самооценке [9], коммуникативные [10], организаторские [11], презентационные [12, 13], неутомляемость и стрессоустойчивость [14, 15]. Группы сравнительной важности критериев в порядковой шкале, используемой в методе УКВ [16], характеризуются коэффициентами важности (1- обычные, 2 – важные, 3 – наиболее важные) и указываются экспертом для каждого критерия соответствующей сферы профессиональной деятельности. В таблице 5 представлен пример фрагмента блока МСК оценки личностных качеств «Особо значимые психологические характеристики».
Аналогично тому, как МСК НИР позволяет рассчитать творческий рейтинг НИР, таблица 5 позволяет рассчитать рейтинг особо значимых психологических характеристик в сфере профессиональных интересов молодого исследователя. Он равен сумме произведений количественных эквивалентов коэффициентов важности критериев и количественных эквивалентов значений этих критериев в соответствующей им порядковой шкале. Количественные эквиваленты коэффициентов важности критериев зависят от числа критериев и их распределения по группам важности.
Таблица 5 – Пример фрагмента блока «Особо значимые психологические характеристики» многоплановой системы критериев оценки личностных качеств молодого исследователя
Критерий оценки текущего уровня сформированности психологических характеристик  | Порядковая шкала оценки  | Краткое обоснование оценки  | 
Интеллект оценивается с использованием психологических тестов, например теста Айзенка [8], результат - IQ  | 0 - нормальный  | IQ от 100 до 110  | 
1 - повышенный  | IQ от 111 до 120 или нормальный + психологические тренинги  | |
2 - высокий  | IQ от 121 до 130 или повышенный + увлечение интеллектуальными играми или психологические тренинги  | |
3 - очень высокий  | IQ от 131 до 140 или высокий + увлечение интеллектуальными играми или психологические тренинги  | |
4 -исключительно высокий  | очень высокий + увлечение интеллектуальными играми или психологические тренинги  | |
5 - редкостный  | IQ больше 140  | |
Креативность оценивается с использованием психологических тестов, например теста Торренса [9], результат - Т  | 0 - ниже нормы  | Т от 30 до 34  | 
1 - несколько ниже нормы  | Т от 35 до 39 или ниже нормы + психологические тренинги  | |
2 - норма  | Т от 40 до 60 или несколько ниже нормы + увлечение интеллектуальными играми или психологические тренинги  | |
3 - несколько выше нормы  | Т от 61 до 65 или норма + увлечение интеллектуальными играми или психологические тренинги  | |
4 -выше нормы  | Т от 66 до 70 или несколько выше нормы + увлечение интеллектуальными играми или психологические тренинги  | |
5 - высокая  | Т больше 70  | 
В таблице 6 приведён пример фрагмента второго блока МСК оценки личностных качеств «Эрудиция». При его разработке считалось, что в рамках НОРС авторитетные общественные научно-образовательные коллективы будут стимулированы на регулярной основе разрабатывать несколько обобщающих обзорных документов (т.н. базовых списков - БС) в укрупнённых профессиональных областях ИД:
- БС основного современного понятийного аппарата ИД;
 - БС основного современного инструментария ИД;
 - БС крупных результатов современных учёных;
 - БС авторитетных научных конференций и форумов (по возрастным уровням);
 - БС тем НИР, предлагаемых мотивированным молодым участникам для выполнения под научным руководством учёных и специалистов;
 - БС наиболее перспективных направлений исследований;
 - БС ведущих организаций и научных коллективов.
 
Таблица 6 - Пример фрагмента блока «Эрудиция» многоплановой системы критериев оценки личностных качеств молодого исследователя
Критерий оценки текущего уровня эрудиции  | Порядковая шкала оценки  | Краткие рекомендации самооценки  | 
Уровень владения современным понятийным аппаратом ИД в сфере профессиональной деятельности  | 0 - ничего  | Запись конкретных понятий из соответствующего БС, их общего количества, сравнение с рекомендуемым в БС  | 
1 - несколько слышал, но не понимаю  | ||
2 - около десятка слышал, несколько понимаю, но не использую  | ||
3 – около десятка понимаю, одно - два использую  | ||
4 - около десятка понимаю и использую  | ||
5 - кроме 4, несколько в своих НИР ввёл сам  | ||
Уровень владения современным инструментарием ИД  | 0 - ничего  | Запись конкретных инструментов из соответствующего БС, и их общего количества, сравнение с рекомендуемым в БС  | 
1 –о нескольких слышал, но не понимаю  | ||
2 –примерно о десятке слышал, несколько понимаю, но не использую  | ||
3 – около десятка понимаю, одно - два использую  | ||
4 - около десятка понимаю и использую  | ||
5 - кроме 4, несколько ввёл сам в своих НИР  | 
Критериями оценки текущего уровня эрудиции приняты: уровень владения современным понятийным аппаратом ИД в сфере профессиональной деятельности; уровень владения современным инструментарием ИД; знание крупных результатов современных учёных из соответствующего БС; и др.
Третий блок МСК оценки личностных качеств «Кругозор», представленный в таблице 7, базируется на использовании таблицы 6 применительно к сферам профессиональной деятельности, попадающим в сферу побочных научный интересов молодого исследователя.
Таблица 7 – Пример фрагмента блока «Кругозор» многоплановой системы критериев оценки личностных качеств молодого исследователя
Критерий оценки текущего уровня эрудиции  | Профессиональная сфера  | |||||
1  | 2  | 3  | ||||
Коэф. важности критерия  | Значение критерия  | Коэф. важности критерия  | Значение критерия  | Коэф. важности критерия  | Значение критерия  | |
Уровень владения современным понятийным аппаратом ИД в сфере профессиональной деятельности  | 2  | 3  | 
  | 
  | 
  | 
  | 
Уровень владения современным инструментарием ИД  | 3  | 4  | 
  | 
  | 
  | 
  | 
В таблице 8 приведён четвёртый блок «Социализация» МСК оценки личностных качеств молодого исследователя. При его разработке считалось, что авторитетным общественным междисциплинарным научно-образовательным коллективом разработан Этический кодекс исследователя (Кодекс). Он содержит основную парадигму современного научного сообщества, отражённую в документах уровня Всеобщей декларации прав человека [17], Кодекса этики учёных и инженеров [18] и других документов международных и национальных организаций. В качестве критериев оценки приняты: соответствие мировоззрению научного сообщества, выраженному в Кодексе; наличие активных личностных связей с профессионалами в избранной области из других организаций; наличие активного личного взаимодействия с авторитетными научными коллективами; членство в учёных, научных, диссертационных советах, оргкомитетах и т.п.; и др.
Таблица 8 – Пример фрагмента блока «Социализация» многоплановой системы критериев оценки личностных качеств молодого исследователя
Критерий оценки текущего уровня   | Порядковая шкала оценки  | 
Соответствие мировоззрению научного сообщества, выраженному в Кодексе  | 0 - не читал Кодекс  | 
1 - разделяю не более 50% положений Кодекса  | |
2 - разделяю не более 60% положений Кодекса  | |
3 - разделяю не более 75% положений Кодекса  | |
4 - не разделяю четыре или пять статей Кодекса  | |
5 - не разделяю менее трёх статей Кодекса  | |
Наличие активных личностных связей с профессионалами в избранной области из других организаций  | 0 - нет  | 
1 - одна связь  | |
2 -два-три связи  | |
3 - четыре–пять связей  | |
4 - шесть–семь связей  | |
5 - около десяти и более связей  | 
По всем перечисленным блокам рассчитываются рейтинги эрудиции, кругозора и социализации в интересующей молодого исследователя профессиональной сфере.
5. Направляемое развитие в НОРС
При использовании двух МСК в каждый текущий момент уровень развития творческой личности в интересующей его профессиональной сфере деятельности может быть описан шестью числовыми характеристиками:
- рейтинг функциональности молодого исследователя по результатам выполненной НИР, % (Р_Ф);
 - предельно возможная ИА, час/мес;
 - рейтинг психологических возможностей, % (Р_П);
 - рейтинг эрудиции, % (Р_Э);
 - рейтинг кругозора, % (Р_К);
 - рейтинг социализации, % (Р_С).
 
Их можно обобщить, введя комплексный рейтинг творческого развития молодого исследователя (КР, %). Для этого следует нормировать характеристику «предельно возможная ИА», разделив её на заведомо большое значение, например, число 248 (соответствует занятиям ИД по 8 часов ежесуточно в течение 31 дня). Полученный результат - рейтинг активности (Р_А) измеряется в процентах.
На более детальном уровне каждый рейтинг (кроме Р_А ) раскрывается своим профилем, представленным н таблицах 5-8. Соответствующая схема приведена на рисунке 5.
Рисунок 5 – Схема рейтингов и профилей молодого исследователя в НОРС
Эта информация формируется Консультационной системой направляющей поддержки индивидуального развития молодых исследователей (КС) (рисунок 1) на основе информации, сообщаемой ей молодым исследователем, использующим предоставляемые ему КС научно-методические и справочные материалы, а также определённую деперсонифицированную статистическую информацию. Таким образом решается задача определения текущего положения молодого исследователя в пространстве его творческого развития. Две ММ: оптимизации развивающей структуры очередной НИР и формирования оптимальных вариантов личностного развития молодого исследователя позволяют ему на вариантной основе выбрать доступную по его текущему уровню тематику исследований и научного руководителя и/или консультанта, вместе ними спланировать структуру исследовательской и параллельной развивающей его личность деятельности на ближайшую и отдалённую перспективу.
Результаты выполнения принятых на ближайший период планов молодой исследователь передаёт в КС, анализирует происшедшие в своём статусе изменения, оценивает свои дальнейшие перспективы и снова использует КС на новом шаге планирования своей деятельности. КС ведёт мониторинг функционирования НОРС и формирует статистическую информацию, необходимую для организации эффективного функционирования среды и проведения научных исследований.
Существенную роль в организации этого процесса играет «Дом учёных» - виртуальная платформа, на базе которой организуется взаимодействие молодых исследователей со своими руководителями и консультантами, координация и проведение различных информационных, научно-образовательных и обучающих материалов и мероприятий, представляющих общий интерес. Важно, что эта информация носит деперсонифицированый характер, причём в публичном пространстве все участники выступают под псевдонимами. Установив между собой первичный личный контакт в рамках «Дома учёных», они договариваются о форме взаимодействия. Функционирование НОРС организуется и управляется Центром управления и развития. Его функции должны дополнить разрабатываемую онтологию.
Заключение
Направляемое развитие исследовательских способностей ОМ следует рассматривать с позиций системного анализа, исследования операций и теории управления как измеримый процесс оптимального управления сложной системой в сложной среде.
Фазовыми координатами в этом процессе являются компоненты профилей и рейтинги молодого исследователя, а основными управлениями - развивающая структура последовательно выполняемых молодым исследователем НИР под научным руководством и консультированием. В качестве основных управляющих воздействий выступают выдаваемые молодому исследователю и заинтересованным в нём лицам индивидуальные рекомендации по содержанию его исследовательской и иной развивающей деятельности.
Эволюционное формирование эффективности системы направляемого развития исследовательских способностей ОМ невозможно без разработки соответствующей онтологии. Онтология развития научных способностей ОМ должна отражать измеримый, контролируемый, оптимально проектируемый и добровольно направляемый молодым исследователем процесс ИД с опорой на компьютерное моделирование закономерностей развития творческих способностей. Ключевыми элементами онтологии должны стать единые МСК НИР и МСК оценки личностных качеств молодого исследователя, ММ оптимизации развивающей структуры очередной НИР, ММ формирования оптимальных вариантов личностного развития молодого исследователя, КС направляющей поддержки индивидуального развития молодых исследователей, а также научно-производственное сообщество, «Дом учёных» и Центр управления и развития НОРС.
Об авторах
Семён Авраамович Пиявский
Самарский филиал Московского городского педагогического университета
							Автор, ответственный за переписку.
							Email: spiyav@mail.ru
				                					                								Scopus Author ID: 14045611600
											                								
1941 г. рождения. Окончил факультет летательных аппаратов Куйбышевского авиационного института (1964), аспирантуру Московского авиационного института им. С. Орджоникидзе (1967). Доктор технических наук (2001), профессор (1995), главный научный сотрудник, научный руководитель межвузовской научно-методической лаборатории цифровых образовательных технологий развития творческих способностей молодёжи Самарского филиала Московского городского педагогического университета. Почётный работник высшей школы РФ, академик Академии наук о Земле и Академии нелинейных наук. Опубликовал более 450 научных работ в области системного анализа, методов оптимизации и принятия решений, математического моделирования, образовательных систем и технологий.
Россия, СамараСписок литературы
- Пиявский С.А. Онтология направляемого развития научных способностей молодёжи. Часть 1: основные понятия и модели // Онтология проектирования. 2023. Т.13, №3(49). С.405-423. doi: 10.18287/2223-9537-2023-13-3-405-423.
 - Концепция Единой Самарской областной системы мер по выявлению и развитию творчески одарённой молодёжи в сфере науки, техники и технологий и инновационному развитию Самарской области. - https://educat.samregion.ru/wp-content/uploads/sites/22/2020/06/pryamaya-ssylka-7-konczepcziya-edinoj-sistemy.pdf.
 - Рабочая концепция одарённости / под ред. Д. Б. Богоявленской, В. Д. Шадрикова. М.: Магистр, 1998. 68 с.
 - Богоявленская Д.Б. Психология творческих способностей. М.: Издат. центр «Академия», 2002. 320 с.
 - Юнг К.Г. Божественный ребенок / воспитание: Сб. - М.: "О. АСТ-ЛТД", 1997. 400 с.
 - Пиявский С.А. Исследовательская деятельность студентов в инновационном вузе: учебник. – Самара: СГАСУ, 2011. 198 с.
 - IQ тест Айзенка № 1 Электронный ресурс: https://onlinetestpad.com/ru/test/16241-iq-test-ajzenka-1.
 - Тест креативности Торренса. Диагностика творческого мышления. Электронный ресурс: https://spkaltan.ucoz.net/praktikum/torrens_s_primerami_i_objasnenijami.pdf.
 - Ковалёв С.В. Тест-опросник «Определение уровня самооценки». Электронный ресурс: https://infourok.ru/test-oprosnik_opredelenie_urovnya_samoocenki_s.v.kovalev-374172.htm.
 - Гильбух Ю.З. Тест-опросник коммуникативных умений. 1995 г. Электронный ресурс: https://psytests.org/ipl/okum.html.
 - Жариков Е., Крушельницкий Е. Диагностика лидерских способностей. Электронный ресурс: https://onlinetestpad.com/ru/test/1395-diagnostika-liderskikh-sposobnostej-e-zharikov-e-krushelnickij.
 - Тарасов Е.А. ВикиЧтение. Как открыть и развить свои сверхспособности. 30 тестов. Тест 16. Обладаете ли вы даром убеждения. Электронный ресурс: https://staff.wikireading.ru/22042.
 - Буянов Е. Проспект курса «Современная риторика». Электронный ресурс: https://4brain.ru/lnd/?cb=ritorika&ici_source=inlbanner&ici_medium=inl52.
 - Методика "Корректурная проба" (Проба Бурдона, Кольца Ландольта). Электронный ресурс: https://metodorf.ru/tests/korrekt_proba.php.
 - Киршева Н.В., Рябчикова Н.В. Тест на самооценку стрессоустойчивости личности. Электронный ресурс: https://psychiatry-test.ru/test/test-na-samoocenku-stressoustojchivosti-lichnosti/.
 - Пиявский С.А., Малышев В.В. Новые методы принятия многокритериальных решений в цифровой среде. – М.: Наука, 2022. 391 с.
 - Всеобщая декларация прав человека. Электронный ресурс: https://www.un.org/ru/documents/decl_conv/declarations/declhr.shtml.
 - Кодекс этики учёных и инженеров. Электронный ресурс: http://www.rusea.info/ethics.
 
Дополнительные файлы
				
			
						
					
						
						
						
									






