Формирование модели интеллектуального программного аналитического комплекса в электроэнергетике
- Авторы: Антонов В.В.1, Родионова Л.Е.1, Кромина Л.А.1, Фахруллина А.Р.1
-
Учреждения:
- Уфимский университет науки и технологий
- Выпуск: Том 13, № 4 (2023)
- Страницы: 507-519
- Раздел: ПРИКЛАДНЫЕ ОНТОЛОГИИ ПРОЕКТИРОВАНИЯ
- URL: https://bakhtiniada.ru/2223-9537/article/view/267327
- DOI: https://doi.org/10.18287/2223-9537-2023-13-4-507-519
- ID: 267327
Цитировать
Полный текст
Аннотация
Рассматривается модель интеллектуального программного аналитического комплекса, позволяющего организациям электроэнергетики дистанционно применять системы учёта электрической энергии, предназначенные для снятия показаний потребителей в онлайн-режиме, регистрации отклонений, а также определения качества электрической энергии. Программный аналитический комплекс представлен в виде совокупности моделей: модели обеспечения устойчивости качества электрической энергии, позволяющей сформировать правила информационной среды и единое хранилище данных для систематизации процессов сбора, обработки и передачи данных, упростить поиск и повысить скорость доступа к данным; модели продукционной базы знаний, предназначенной для поиска решений в рассматриваемом процессе и оценки результатов поиска; динамического графа отклонений квадрата Декарта, позволяющего управлять электроэнергетическими параметрами с целью повышения эффективности работы организации и усовершенствования процесса управления технической стратегией энергетической системы; онтологической и сетевой моделей показателей качества электрической энергии. Приведены схемы алгоритма работы программного аналитического комплекса, а также разработанного узла нейронной сети, предназначенных для выполнения анализа отклонений на предмет наличия неисправностей в работе аппаратного обеспечения. Применение представленных моделей в программном аналитическом комплексе позволит оперативно выявлять возникающие отклонения и проводить их анализ.
Полный текст
Введение
Применение программных средств автоматизации в электроэнергетике является одним из приоритетных направлений в этой отрасли. Например, программный комплекс «Аварийность» позволяет автоматизировать процесс ввода записей в журнал отключений и актов расследования, их корректировки, а также дальнейшего анализа результатов расследования причин аварий [1]. Программное обеспечение АПК ЦЕНСОР, предназначенное для хранения, сбора и отображения информации, позволяет формировать сводки и отчёты [2]. Системы сбора данных и оперативного контроля SCADA (от англ. Supervisory Control And Data Acquisition) позволяют организовать дистанционный мониторинг параметров [3].
Востребованными являются решения в области аналитики данных, направленные на обеспечение надёжности и устойчивости работы энергосистем. К ним относятся: оперативный анализ ситуаций, поддержка принятия решений, формирование аналитической отчётности. Сформирована энергетическая стратегия России на период до 2030 года, которая направлена на стимулирование разработки и внедрения инновационных, в т.ч. цифровых, технологий в области энергетики [4]. Актуальны вопросы разработки методов моделирования интеллектуального программного аналитического комплекса (ПАК), позволяющего прогнозировать и оптимизировать показатели производственных процессов в энергетике.
1. Модель обеспечения устойчивости качества электрической энергии
Разработка методов моделирования интеллектуального ПАК позволит организациям электроэнергетики дистанционно использовать интеллектуальные информационные системы (ИС) учёта электрической энергии (ЭЭ), в онлайн-режиме снимать показания потребителей, регистрировать отклонения и определять качество ЭЭ. Интеллектуальный ПАК должен обеспечить надёжность и устойчивость работы системы.
Интеллектуальный ПАК – комплекс инструментов, содержащих хранилище данных, базу знаний (БЗ), средства извлечения данных, средства преобразования и загрузки данных, аналитические средства [5].
При обследовании предметной области (ПрО) образуется много данных и знаний, которые необходимо своевременно обрабатывать и передавать в ПАК. К модулям ПАК, которые являются информационными объектами (ИО), можно применить положения теории категорий [6]. В этом случае ПАК проектируется в виде совокупности объектов, которые имеют свойства категорий. Организация взаимодействия функциональных программ обеспечивает объединение системы анализа объектов ПрО с учётом динамических свойств ПрО, а состояния интеллектуального ПАК образуют категорию множеств. Представление ПАК в виде совокупности ИО позволяет рассматривать его в качестве модели цифрового двойника (ЦД), что расширяет его «электронную прозрачность» во многих аспектах, в т.ч. управленческих и технологических [7, 8].
Разработка семантической модели системы с учётом внешнего контура качества на основе цикла Деминга [9], отражающей реализацию процессов в интеллектуальном ПАК, позволит представить модель контура на формальном уровне в терминах объектов и их характеристик, рассмотреть правила взаимодействия процессов и подпроцессов при помощи функций (рисунок 1).
Рисунок 1 – Модель обеспечения устойчивости качества электрической энергии с учётом внешнего контура качества с использованием интеллектуального программного аналитического комплекса
АСКУЭ – автоматизированная система коммерческого учёта электроэнергии; ERP – система управления и планирования ресурсов; SCADA – диспетчерское управление и сбор данных, программный пакет
Все функции, введённые в данную модель, реализуются в виде конечного множества определённых сценариев в онлайн-режиме.
В системе электроснабжения на предприятии электроэнергетики на основе нормативной документации формируются Ppli – плановые показатели/индикаторы и нормы качества ЭЭ. – множество показателей зависит от конкретного объекта электроснабжения и категории потребителей. Пусть Ф(P) – функция, характеризующая нормативные показатели/индикаторы и нормы качества ЭЭ, поступающие из внешней среды S. Показатели и нормы качества ЭЭ должны соответствовать нормативной документации (регламенты, положения и др.) отображает учёт внешней среды при формировании нормативной документации.
ИС относится к классу открытых систем, которые активно взаимодействуют с окружающей средой, т.е. со всей совокупностью элементов окружающего ИС мира, оказывающих на неё воздействия. Внешняя среда характеризуется тремя видами воздействия на ИС: энергетическим, информационным, нагрузочным.
Изменения нормативной документации Ф'(P) пополняются новыми нормативными показателями/индикаторами и нормами качества ЭЭ, что отражается в изменении Ppli и соответствует новым значениям Ppli' .
По истечении определённого периода, регламентируемого стандартами объекта электроснабжения, формируются Pfi – фактические показатели/индикаторы качества ЭЭ; {Pf1,…,Pfn} – множество фактических показателей/индикаторов. Pfi сравниваются с Ppli и выявляются Oi – отклонения в виде маркированных показателей/индикаторов O1, …, On, при этом отклонения показателей/индикаторов и нормы качества ЭЭ не должны превышать установленные значения, иначе при выявлении отклонений формируются управляющие воздействия, что ведёт к изменению Pfi и новым значениям Pfi'. Под маркированными показателями/индикаторами понимаются данные – результаты измерений показателей качества ЭЭ и результаты объединения измеренных значений показателей на временных интервалах [10]. В процессе формирования управляющих воздействий новых значений Pfi' изменяются значения маркированных показателей/индикаторов на новые Oi'.
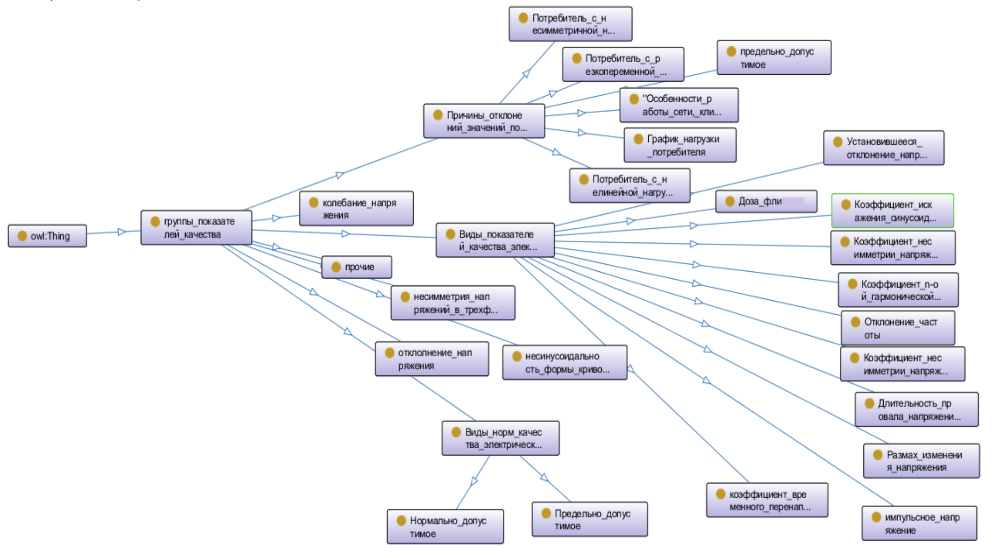
В объекте управления выделяются количественные характеристики ИО, а на их основе формируются качественные характеристики ИО в интеллектуальном ПАК. К ним относятся группы показателей качества ЭЭ (ПКЭЭ) (рисунок 2), которые состоят из видов ПКЭЭ (ВПКЭЭ), причин отклонений показателей качества ЭЭ (ПОПКЭЭ) и видов норм качества ЭЭ (ВНКЭЭ).
Рисунок 2 – Группы показателей качества электрической энергии
Модель представления знаний имеет вид: «ЕСЛИ условие, ТО действие». Под условием понимается некоторое предложение-образец, по которому осуществляется поиск в БЗ, а под действием – действия, выполняемые при успешном исходе поиска. При использовании модели БЗ состоит из набора правил [11]. БЗ и логические правила необходимы для поиска решения рассматриваемого процесса лицами принимающие решения (ЛПР) и оценки результатов поиска [12]. В основе логических правил лежит нечёткая логика, базирующаяся на понятии нечёткого множества. J1, …, JN – перекрёстки соединения «И» или «ИЛИ», означающие, что: все предшествующие процессы должны быть завершены и все следующие процессы должны быть запущены; или что одно или несколько исходных действий должны завершиться и одно или несколько конечных действий инициируется. Такие логические правила перекрёстков J1, …, JN целесообразно объединить в виде БЗ логических условий с учётом имеющегося опыта, накопленного в интеллектуальном ПАК. Таким образом, модель представления знаний в ПАК состоит из множества показателей/индикаторов плановых и множества фактических показателей/индикаторов, базы правил с логическими условиями, базы знаний с множеством управляющих воздействия (см. рисунок 3). Для любого показателя индикатора действует схема продукционных правил. Если определены и , то , где k – индекс маркированных показателей индикаторов, k=1,…,n.
Рисунок 3 – Модель представления знаний в ПАК
Использование справочника логических условий БЗ в ПАК позволяет имитировать процессы и принимать решения в ситуациях отнесённых к компетенциях ЛПР, с визуализацией алгоритма поиска решения, т.е. каким образом достигается цель и пути её достижения или не достижения. При формировании модели ПАК осуществляется разделение его на множество объектов с учётом установленных между ними отношений, и полученное множество отношений между категориями выделяется в новый объект.
Таким образом, при формализации ПрО с использованием положений теории категорий описываются все отношения объектов проектируемой системы между собой [13].
В интеллектуальных ИС, работающих на базе алгоритмов и моделей машинного обучения, используется большое количество данных, в т.ч. справочных размеченных данных для обучения алгоритмов. Использование динамического графа, его объединений позволяет не только повысить точность работы таких систем, но и обеспечить объяснимость получаемых результатов. Динамический граф представляет собой упорядоченную во времени последовательность статических графов, не имеющих параллельных рёбер и петель, переход между которыми описывается в терминах теории категорий [14, 15].
В динамическом графе существует определённое количество узлов. Каждую цепочку узла можно будет достроить до квадрата Декарта (рисунок 4) [6]. Декартов квадрат морфизмов для плановых показателей/индикаторов представлен и – это объект и морфизмы и , такие что и для любого объекта и морфизмов и , если , то существует уникальный морфизм , такой что и , в результате получается множество отношений между объектами с плановыми показателями/индикаторами, представленные квадратом Декарта.
Рисунок 4 – Динамический граф поиска отклонений фактических показателей/индикаторов от плановых
Для фактических показателей/индикаторов следующий Декартов квадрат и – это объект и морфизмы и , такие что f'°p' = g'°q' и для любого объекта и морфизмов и , если , то существует уникальный морфизм , такой что и .
Коммутативная диаграмма является ориентированным графом, где вершины – это объекты, а стрелки – морфизмы, а результат композиции морфизмов не зависит от выбранного пути между этими объектами (рисунок 4).
– плановые показатели/индикаторы, показатели и входят в отдельные категорию и подкатегории. Взаимодействие подкатегорий, внутри которых расположены ИО, приводит к коммутативному треугольнику по категории и отдельным подкатегориям (рисунок 4). Категория образует класс объектов с заданным отношением для любых пар и , отношения которых определены множеством морфизмов: . Процесс взаимодействия можно представить декартовым произведением , где n является единственным морфизмом, выражающимся результатом взаимодействия указанных показателей/индикаторов.
Таким образом, формализуется в виде морфизмов, обладающих следующими свойствами: результат взаимодействия ИО может быть представлен декартовым произведением с морфизмами и такими, что для любого объекта с морфизмами и существует единственный морфизм , при котором выделяется диаграмма в форме коммутативного треугольника (рисунок 4). Рассматривая – фактические показатели/индикаторы, показатели и , процесс взаимодействия можно представить декартовым произведением , где nʹ является единственным морфизмом, выражающимся результатом взаимодействия параметров.
Таким образом, формализуется в виде морфизмов, обладающих следующими свойствами: результат взаимодействия ИО может быть представлен декартовым произведением с морфизмами и такими, что для любого объекта с морфизмами и существует единственный морфизм (отклонение графа) , при котором выделяется диаграмма в форме коммутативного треугольника (рисунок 4).
В результате достраивания до квадрата Декарта каждой цепочки отношений получается итерационная составляющая (рекурсия). Пока ИС сохраняет свою целостность, он остаётся уникальным. Решается задача прослеживаемости всех объектов ИС, а в качестве объектов могут выступать и отношения. В результате появляются ещё требования идентифицируемости и прослеживаемости на всех стадиях создания и эксплуатация ПАК.
При декомпозиции системы на подсистемы увеличивается количество частично перекрытых областей. Размер формализованной части определяется суммой, состоящей из количества объектов и числа связей. В результате получается множество объектов, идентифицируемых и прослеживаемых в пространстве и во времени. Когда обеспечивается прослеживаемость в пространстве, получается маршрут поиска отклонений. Графическим представлением Декартова произведения является информационное покрытие - метрика, объекты которой пересекаются друг с другом, и на месте этих пересечений возникают новые метрики. Между двумя объектами всегда существуют отношения, они образуют маршрут, маршрут преобразуется в адрес, который становится новым объектом, в данном случае новым отклонением. Эти категории отношений описаны функторными отношениями. В качестве объектов представлены группы ПКЭЭ (рисунок 2), которые состоят из ВПКЭЭ и ПОПКЭЭ. Применение динамического графа отклонений квадрата Декарта позволяет связать модель ПКЭЭ с моделью решения задачи цифровой трансформации процесса управления качеством предоставления ЭЭ на основе применения ПАК.
На рисунке 5 представлена структура ПАК, состоящая из ПКЭЭ, в которую входят ВПКЭЭ, ПОПКЭЭ, ВНКЭЭ, нормально и предельно допустимые значения показателей. Показатель колебания напряжения состоит из ВНКЭЭ, который включает размах изменения напряжения и дозу мерцания (фликер), у которых ПОПКЭЭ - потребитель с резкопеременной нагрузкой и ВНКЭЭ - предельно допустимое значение показателей. Показатель несимметрии напряжений в трёхфазной системе состоит из ВПКЭЭ – коэффициента несимметрии напряжений по обратной последовательности и коэффициента несимметрии напряжений по нулевой последовательности. ПОПКЭЭ – это потребитель с несимметричной нагрузкой, а ВНКЭЭ – нормально и предельно допустимые значения показателей.
Рисунок 5 – Структура программного аналитического комплекса
1 – группа показателей качества электроэнергии; 2 – вид показателя качества электроэнергии; 3 – причина отклонения значения показателей качества электроэнергии; 4 – вид нормы качества электроэнергии
ПКЭЭ несинусоидальность формы кривой напряжения состоит из: коэффициента искажения синусоидальности кривой напряжения, коэффициента n-ой гармонической составляющей напряжения; ПОПКЭЭ – потребитель с нелинейной нагрузкой, а ВНКЭЭ предельно и нормально допустимое значение показателей.
К прочим показателям относятся следующие ВПКЭЭ: отклонение частоты, длительность провала напряжения, импульсное напряжение, коэффициент временного перенапряжения. ПКЭЭ – особенности работы сети, климатические условия или природные явления и ВНКЭЭ - предельно и нормально допустимые значения показателей.
2. Схема алгоритма работы ПАК
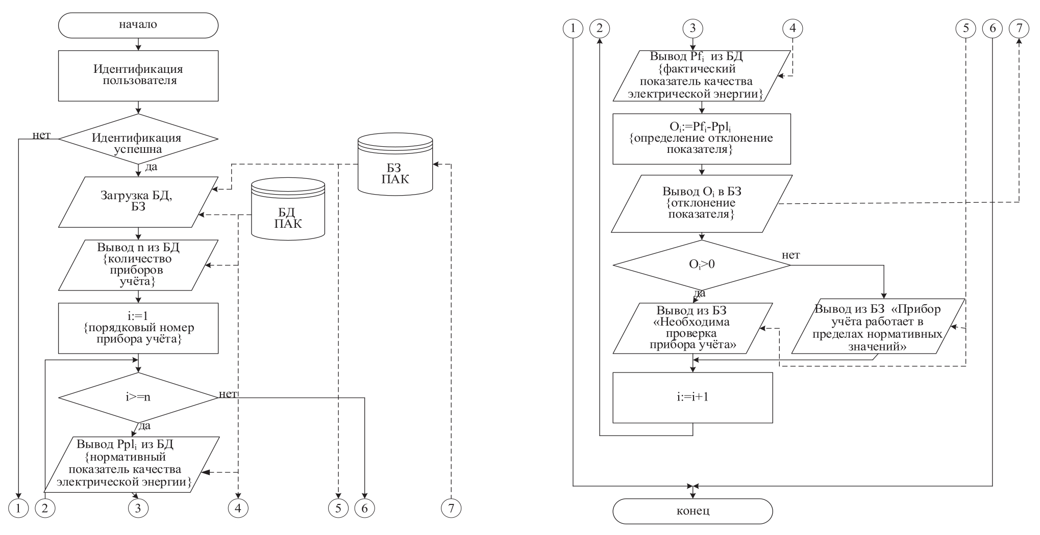
Разработанная модель знаний служит основой для формирования БЗ экспертной системы (рисунок 3). Работа алгоритма основана на значениях нормативного ПКЭЭ (Ppli) и фактического ПКЭЭ (Pfi), загружаемых из БД ПАК для каждого прибора учёта в отдельности. БЗ после загрузки значения отклонения показателя (Oi) позволяет осуществлять анализ отклонения значения фактического ПКЭЭ от значения нормативного ПКЭЭ. В результате пользователь получает соответствующее сообщение (рисунок 6).
Рисунок 6 – Схема алгоритма работы программно-аналитического комплекса
Для ПАК требуется построить узел нейронной сети (НС) [16], представляющий собой схему искусственного нейрона, входными сигналами которого являются величины, соответствующие значениям фактических ПКЭЭ для каждого прибора учёта Pfi. Весами являются нормативные ПКЭЭ для каждого прибора учёта Ppli. Функция , указанная в блоке сумматора, позволяет определить величину отклонения значения фактического ПКЭЭ Pfi от значения нормативного ПКЭЭ Ppli – Oi (см. рисунок 7).
Рисунок 7 – Схема обработки отклонений плановых показателей/индикаторов от фактических в программно-аналитическом комплексе
Представленный блок предназначен для проведения аналитики отклонений в целях выявления отсутствия или наличия неполадок в работе аппаратного обеспечения. Результатом работы узла НС является сообщение, формируемое интеллектуальной системой на основе позиционных правил, которое может быть использовано при принятии управленческих решений о работе приборов учёта, выводимое пользователю.
Результаты работы НС поступают в блок запоминания состояний, из которого переходит в архив хранилища данных. Семантический слой позволяет пользователю получать данные, являющиеся результатом работы узла НС. Витрины данных, в свою очередь, являются хранилищем данных, предназначенным для определённых категорий пользователей.
При работе с НС особое внимание уделяется способности НС к обучению на основе данных, поступающих из внешней среды (см. рисунок 7). Представленная схема узла НС предполагает применение алгоритма обучения с учителем, который позволит выполнять корректировку возникающих ошибок. В процессе обучения знания учителя будут передаваться в сеть в полном объёме. После завершения обучения можно отключить учителя, что позволит НС работать самостоятельно [17].
НС контролирует значения показателей, при обнаружении интеллектуальным анализатором отклонений выдаётся сообщение k-пользователям, например, руководителям, практическим работникам, аналитикам и др., в зависимости от выявленных отклонений показателей. K-пользователи = {К1,…,Кi} - множество категорий пользователей.
Построенную модель узла НС можно использовать для автоматизации других бизнес-процессов в сфере электроэнергетики, например для контроля перегрузок в электрической сети [18].
Заключение
Рассмотрена задача управления качеством предоставления ЭЭ на основе ПАК, как эффективного способа достижения заданных параметров в условиях действующих ограничений. Построенные схема алгоритма работы ПАК и узел НС предоставляют возможность осуществлять аналитику отклонений на наличие неисправностей в работе энергосистем. Предложенные модели целесообразно применять в рамках реализации ПАК, что в полной мере обеспечит оперативность выявления возникающих отклонений, а также анализа причин непредвиденных ситуаций.
Об авторах
Вячеслав Викторович Антонов
Уфимский университет науки и технологий
Email: antonov.v@bashkortostan.ru
Scopus Author ID: 57200254522
ResearcherId: AAH-5121-2019
1956 г. рождения. Окончил Башкирский государственный университет (1979), к.т.н. (2007), доктор технических наук (2015). Заведующий кафедрой автоматизированных систем управления Уфимского университета науки и технологий (УУНиТ), профессор кафедры управления в органах внутренних дел Уфимского юридического института МВД России. В списке научных трудов более130 работ в области построения интеллектуальных систем.
Россия, УфаЛюдмила Евгеньевна Родионова
Уфимский университет науки и технологий
Автор, ответственный за переписку.
Email: lurik@mail.ru
ORCID iD: 0000-0003-4041-0365
Scopus Author ID: 57219160976
ResearcherId: AAU-3498-2020
1984 г. рождения. Окончила Уфимский государственный авиационный технический университет (УГАТУ, 2007), к.т.н. (2019). Доцент кафедры автоматизированных систем управления УУНиТ. В списке научных трудов около 10 работ в области проектирования программных аналитических комплексов на основе моделей и методов декартово замкнутой категории.
Россия, УфаЛюдмила Александровна Кромина
Уфимский университет науки и технологий
Email: luyda-kr@yandex.ru
Scopus Author ID: 0000-0002-5226-0512
ResearcherId: AAO-7905-2021
1983 г. рождения. Окончила УГАТУ (2005), к.т.н. (2012), доцент (2019). Доцент кафедры автоматизированных систем управления УУНиТ. В списке научных трудов около 40 работ в области управления в социальных и экономических системах.
Россия, УфаАльмира Раисовна Фахруллина
Уфимский университет науки и технологий
Email: lilabay@mail.ru
ORCID iD: 0009-0009-1996-0494
1982 г. рождения. Окончила Кумертауский филиал УГАТУ (2004), к.т.н. (2017), доцент (2020). Директор филиала УУНиТ в г. Кумертау. В списке научных трудов около 50 работ в об-ласти математического и программного обеспечения. AuthorID (РИНЦ): 31294902; Author ID (Scopus): 57219166246 ORCID 0000-0002-3482-4169; Researcher ID (WoS): AAT-3738-2021. almirafax@mail.ru. Баймурзина Лилия Ифтаровна, 1987 г. рождения. Окончила УГАТУ (2009). Старший преподаватель кафедры технологии производства летательных аппаратов УУНиТ. В списке научных трудов около 10 работ в области проектирования информационных аналитических систем.
Россия, УфаСписок литературы
- Программный комплекс «Аварийность ЭСК». https://platforms.su/platform/21629.
- Программное обеспечение АПК ЦЕНСОР. https://www.censor-m.ru/decisions/peredacha-i-obrabotka-informatsii/programmnoe-obespechenie-apk-tsensor/.
- Топольский Д.В., Топольская И.Г. Анализ современных SCADA-систем в электроэнергетике // Наука ЮУрГУ: материалы 66-й научной конференции Секции технических наук С.1378-1381. https://dspace.susu.ru/xmlui/bitstream/handle/0001.74/4522/55.pdf.
- Энергетическая стратегия России на период до 2030 года (утв. распоряжением Правительства РФ от 13 ноября 2009 г. № 1715-р). https://www.garant.ru/pro ducts/ipo/prime/doc/96681/.
- Ноженкова Л.Ф., Шайдуров В.В. OLAP-технологии оперативной информационно-аналитической поддержки организационного управления // Информационные технологии и вычислительные системы: журнал. 2010. №2. С.15-27.
- Куликов Г.Г., Антонов В.В., Навалихина Н.Д., Родионова Л.Е., Суворова В.А., Шилина М.А. Методология проектирования ПАК исследуемой проблемной области на основе идентификации логических противоречий квадрата Декарта и структурной самоорганизации // Вестник Пермского национального исследовательского политехнического университета. Электротехника, информационные технологии, системы управления. 2020. № 34. С.7-26. doi: 10.15593/2224-9397/2020.2.01.
- Антонов В.В., Куликов Г.Г., Кромина Л.А., Родионова Л.Е., Фахруллина А.Р., Харисова З.И. Концепция программно-аналитического комплекса образовательного процесса на основе онтологии и искусственных нейронных сетей // Онтология проектирования. 2021. Т.11, №3(41). С.339-350. doi: 10.18287/2223-9537-2021-11-3-339-350.
- Коровин Г.Б. Возможности применения цифровых двойников в промышленности // Вестник Забайкальского государственного университета. 2021. Т.27. №8. С.124–133. doi: 10.21209/2227- 9245-2021-27-8-124-133.
- Цикл Деминга // Энциклопедия производственного менеджмента: http://www.up-pro.ru/encyclopedia/ deming-cycle.html.
- ГОСТ 30804.4.30-2013 (IEC 61000-4-30:2008) Электрическая энергия. Совместимость технических средств электромагнитная. Методы измерений показателей качества электрической энергии.
- Гаврилова Т.А., Хорошевский В.Ф. Базы знаний интеллектуальных систем. СПб.: Питер, 2000. 384 с.
- Ильясов Б.Г., Герасимова И.Б., Макарова Е.А., Хасанова Н.В., Черняховская Л.Р. Основы теории систем и системного анализа. Уфа: УГАТУ, 2014. 217 с.
- Голдблатт Р. Топосы. Категорный анализ логики = Topoi. The categorial analysis of logic. Москва: Мир, 1983. 488 с.
- Фаустова К.И. Нейронные сети: применение сегодня и перспективы развития // Территория науки. Воронежский экономико-правовой институт. 2017. №4, С.83–87.
- Калинин В.Ф., Зяблов Н.М., Кочергин С.В., Кобелев А.В., Джапарова Д.А. Анализ методов представления данных искусственной нейронной сети для управления электроэнергетическими системами // Вестник Тамбовского государственного технического университета. 2017. Том 23. №4, С.609–616. doi: 10.17277/vestnik.2017.04.pp.609-616.
- Торопов А.С., Туликов А.Н. Прогнозирование почасового электропотребления региональной энергосистемы с использованием искусственных нейронных сетей // Вестник Иркутского государственного технического университета. 2017. Том 21. №5(124), С.143–151.
- Воронов И.В., Политов Е.А., Ефременко В.М. Обзор типов искусственных нейронных сетей и методов их обучения // Вестник Кузбасского государственного технического университета. 2007. №3(61). С.38-42.
- Kulikov G., Antonov V., Rodionova L., Suleymanova A., Abdulnagimov A. A digital twin model for electricity systems // Proceedings - ICOECS 2021: 2021 International Conference on Electrotechnical Complexes and Systems, 2021, P.239–244. doi: 10.1109/ICOECS52783.2021.9657362.
Дополнительные файлы









