Methods and tools of co-interaction of autonomous intelligent systems for distributed management of enterprise resources
- Autores: Larukhin V.B.1,2
-
Afiliações:
- Samara State Technical University
- LLC Multi-agent Technologies, Research and Production Company
- Edição: Volume 13, Nº 2 (2023)
- Páginas: 254-273
- Seção: METHODS AND TECHNOLOGIES OF DECISION MAKING
- URL: https://bakhtiniada.ru/2223-9537/article/view/245685
- DOI: https://doi.org/10.18287/2223-9537-2023-13-2-254-273
- ID: 245685
Citar
Texto integral
Resumo
The article analyzes the problem of multi-level management of the resources of large enterprises and the associated limitations of the cascade approach in modern automated control systems. It is shown that the cascade approach leads to delays in management processes, an increase in management complexity and significant discrepancies between plans at different management levels, missed deadlines and exceeding order budgets. To solve the problem, a new distributed approach is proposed, which involves the design of autonomous intelligent systems for resource management of units that form strategic plans and run operational management; network interfaced interaction of these systems to coordinate and synchronize plans for events coming in real time. A method for designing distributed autonomous systems for managing enterprise resources has been developed. The possibility of implementing the approach within a digital ecosystem based on a network-centric platform with vertical and horizontal interactions of these systems is shown. The results of the development and implementation of the approach at industrial enterprises for the design, production and operation of high-tech products that require separate order planning and accounting are presented. The prospects for the approach development of the formation of digital twins of industry chains of enterprises cooperation are outlined.
Texto integral
Введение
Управление крупными предприятиями по разработке, производству и эксплуатации сложных высокотехнологических изделий (ВТИ), таких как локомотивы, самолёты или космические аппараты (КА) и их системы, встречает в последнее время ряд новых вызовов. Прежде всего, это растущая сложность, неопределённость и динамика изменений спроса и предложений, требующие оперативности и гибкости в реакции предприятий на изменения на рынке, в т.ч. обусловленные санкциями, стремлением к импортозамещению и т.д.
Традиционный ответ управленцев на сложность и неопределённость – это задержка в реакции на события, дополнительный приём на работу менеджеров и другие меры, которые повышают расходы и снижают эффективность, конкурентоспособность и устойчивость развития предприятий. При этом многие известные продукты таких компаний, как SAP, IBM, Oracle, Microsoft, 1С и ряд других, ориентированы в первую очередь на решение задач учёта и работу в стабильных условиях, а потому не имеют возможностей для поддержки принятия решений в новых условиях. Поэтому нужны принципиально новые решения.
Ранее было предложено создание интеллектуальных систем управления ресурсами (ИСУР) предприятий, позволяющих автоматизировать рутинную работу менеджеров в задачах управления, связанную с ежедневным распределением, планированием, оптимизацией, мониторингом и контролем ресурсов [1-5]. Развитие автономности ИСУР в принятии решений ведёт к формированию нового класса цифровых двойников (ЦД) предприятий, построенных как автономные интеллектуальные системы (АИС), сочетающие планирование ресурсов предприятия и его моделирование с мониторингом и контролем каждого сотрудника и каждой задачи или операции, что позволяет автоматически адаптивно перестраивать планы в реальном времени. Созданные ИСУР охватывают сравнительно малые масштабы применения, например, управление проектами в подразделения корпорации на 50 инженеров, парк грузовиков в 500 машин [6], один цех крупного предприятия на 150 рабочих [7], группировка из 15 малых КА [8] и т.д. Расширение ИСУР на больший масштаб (например, для конструкторского бюро с 20 научными центрами по 250 человек или для завода с 30 цехами по 300 рабочих, построения отраслевых ЦД в цепочках кооперации предприятий для целых отраслей промышленности) становится возможным путём перехода от одиночных ИСУР к распределённым АИС для управления ресурсами предприятий, построенным как цифровые экосистемы на базе сетецентрической платформы для поддержки взаимодействия между АИС подразделений крупного предприятия.
Предлагаемый подход должен позволять создавать как отдельные АИС подразделений одного предприятия (отдела, цеха или участка), так и АИС предприятий в целом, взаимодействующих между собой в рамках цепочек кооперации, с перспективой создания ЦД отраслей промышленности.
Задача управления ресурсами предприятий
Для выявления новых задач и требований к ИСУР предприятий был проведён ряд обследований предприятий, работающих на основных этапах жизненного цикла (ЖЦ) ВТИ (см. таблицу 11). На примере рассмотренных областей деятельности построена типовая структура предприятия, ведущего проекты по государственным контрактам и государственным оборонным заказам (ГКиГОЗ), где ключевые роли играют главные конструкторы (ГлК на рисунке 1).
Новые проекты НИОКР разбиваются на этапы и декомпозируются на отдельные задачи с заданными трудоёмкостями, которые распределяются между основными и обслуживающими подразделениями и доводятся до уровня работников. Возникающие конфликты разрешаются путём переговоров и взаимных уступок, т.к. различные заказы конкурируют между собой в распределении ресурсов.
Таблица 1 - Предприятия, выбранные для анализа процессов управления и применяемых СУР
Вид задачи | Выбранное | Особенности проводимой деятельности |
Управление группой конструкторских подразделений при разработке сложных технических изделий (Управление ресурсами в НИОКР) | РКК «Энергия» (Королев) – создание и эксплуатация изделий РКТ МАК «Вымпел» (Москва) – создание специальных систем | Реализуются проекты НИОКР с высокой неопределённостью и сложностью, взаимозависимостью задач и их трудоёмкостью. В одном проекте участвует ряд подразделений, а также соисполнители. Необходимо маневрировать ресурсами, т.к. в одном подразделении одновременно выполняется большое число проектов |
Управление группой цехов предприятия при выпуске сложных изделий | ПАО «ИАЗ» (Иркутск) – сборка самолетов МС-21 | Процесс: поточная линия сборки из 5 цехов, включая сборку агрегатов и конечного изделия. Высокая зависимость от внешних факторов. Необходима синхронизация стратегических (годы), сквозных (кварталы) и оперативных (сутки) планов для гармонизации планов |
Управление ИТ-инфра-структурой Центра управления полетами КА | ЦУП-ЦНИИМАШ – управление эксплуатацией КА | Каждый КА – сложное изделие, эксплуатация которого требует развитой ИТ-инфраструктуры. При этом целевое применение инфраструктуры (работы с КА на орбите) должно включать сервисное обслуживание |
Управление техникой точного земледелия для производства пшеницы и других культур | Агрогруппа хозяйств «Рассвет», «Богородицкое» и «Кирова» (Ростовская область) | Техника точного земледелия – крайне дорогая в использовании, требуется её оперативное распределение между хозяйствами с учётом изменяющихся погодных условий |
Управление группой производственных предприятий при реализации комплексных проектов | Предприятия электротехнической промышленности | Для реализации комплексных проектов предприятия объединяются в кооперационные цепочки. Планы имеют высокую степень неопределённости и динамики с учётом ситуации на предприятиях |
Рисунок 1 - Типовая структура и модель деятельности предприятия в проектах НИОКР ВТИ
Построенный в ходе таких переговоров и многократно перестроенный производственный план принимается руководством предприятия к действию. По итогу выполнения работ в подразделении результаты докладываются раз в месяц руководителю проекта. Эти сведения используются для мониторинга и контроля, а также выявления и решения проблем на более высоком уровне управления. Невыработанные запланированные трудоёмкости свидетельствуют о возникновении проблем, которые требуют принятия решений по ресурсам: перераспределения задач между подразделениями, вовлечения большего числа или более компетентных работников для усиления команды проекта, пересогласования с заказчиком сроков сдачи проекта или изменения бюджета проекта и т.д.
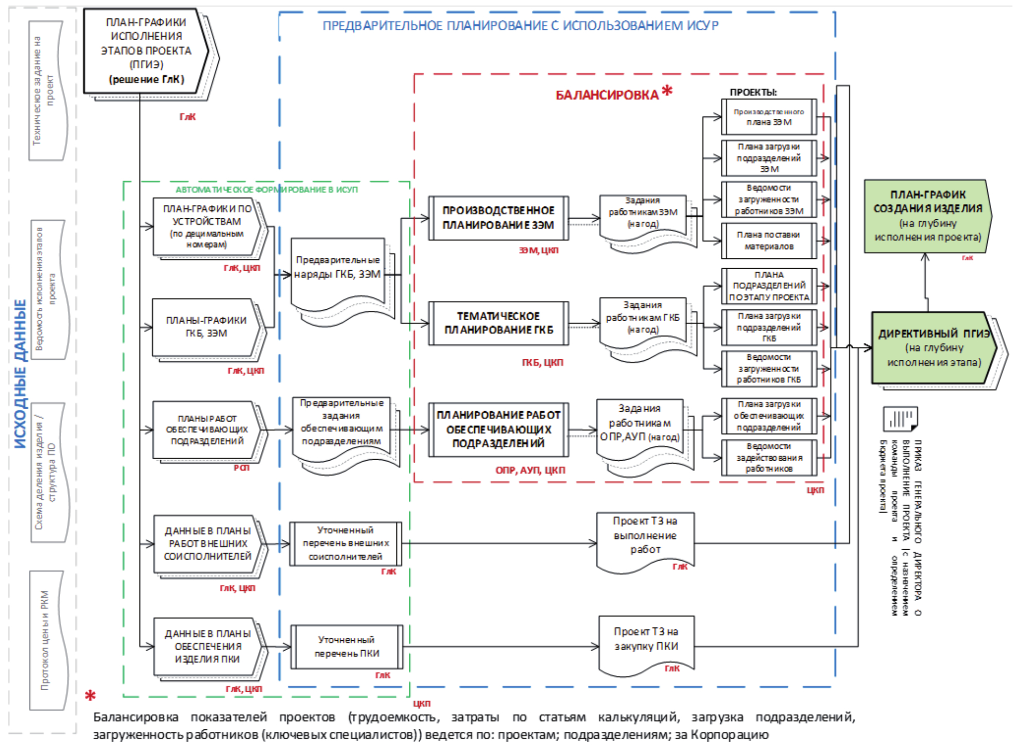
Важнейшей особенностью планирования проектов НИОКР является увязка всех работ и ресурсов с составом ВТИ, что обычно не учитывается в существующих ERP и MES системах. В ходе проведённого исследования были разработаны формализованные схемы организации процессов управления ресурсами предприятий, ведущих работы по ГКиГОЗ. Фрагмент такой схемы для предконтрактной стадии проектного предприятия, выполняющего проекты НИОКР ВТИ, представлен на рисунке 2.
Рисунок 2 – Организация процессов планирования проектов НИОКР ВТИ
В ходе анализа процессов управления ресурсами крупных предприятий и применяемых автоматизированных систем было выявлено, что на практике указанные процессы строятся как многоуровневые и распределённые, в которых выделяются три основных уровня:
- сквозное стратегическое планирование (СП) заказов и ресурсов на значительный горизонт времени (2-3 года);
- тактическое управление на среднем горизонте (до года);
- оперативное управление (ОУ) подразделениями для выполнения стратегических планов в требуемые сроки и бюджеты на коротком горизонте (до 1-3 месяцев).
Имеющиеся на предприятиях автоматизированные СУР, как правило, предлагают каскадные модели и методы решения задач управления ресурсами, в которых взаимодействия между подразделениями для согласования планов реализуются в ручном режиме, что приводит к следующим негативным последствиям:
- сложность и трудоёмкость планирования;
- планы на разных уровнях расходятся по срокам и показателям, теряя актуальность;
- длительные задержки в принятии решений и согласовании планов;
- риски срыва сроков заказов и выхода за бюджеты.
Анализ процессов управления на указанных предприятиях показал, что цели, предпочтения и ограничения формулируются не только на верхнем уровне предприятия, но и на уровне каждого подразделения, что усиливает требование по переходу к построению распределённых ИСУР для поиска согласованных решений по управлению ресурсами.
2. Предлагаемый подход к решению задачи
В качестве альтернативы каскадному управлению предлагается распределённый подход, в котором для каждого уровня управления и каждого подразделения предприятия должна быть построена АИС, осуществляющая полный цикл управления ресурсами предприятия: распределение ресурсов, планирование и оптимизация заказов, мониторинг и контроль исполнения планов с автоматическим адаптивным перестроением планов в случае расхождения между ожидаемыми и фактическими результатами.
Ключевой проблемой распределённого управления предприятиями становится обеспечение автономности указанных АИС в сочетании с непрерывной выработкой согласованных решений по планам, бюджетам и срокам заказов. Получается, что общего детального плана предприятия в АИС на любой момент времени формально не существует, но он создаётся в ходе отработки запроса на его предъявление через запросы к АИС подразделений. Вместе с тем, план устаревает в момент своего создания: в каждой АИС подразделения в это время случаются события, которые нарушают соответствующие производственные планы и ведут к их адаптивному перестроению. Синхронизация планов при этом должна осуществляться в непрерывном режиме по выделенным в ходе анализа наиболее частым типам событий, включая появление и отзыв новых заказов, недоступность и возврат в работу ресурсов, а также по факту выполнения задач подразделениями, которые могут быть выполнены раньше или позже планового срока. Основные различия между существующей каскадной и предлагаемой распределённой моделями управления ресурсами предприятия представлены на рисунке 3.
Рисунок 3 – Сопоставление каскадной (слева) и распределённой (справа) моделей управления ресурсами
В существующем каскадном подходе к управлению ресурсами предприятий имеется одна система и жёсткая иерархия уровней управления и соответствующих модулей: главный модуль даёт планы следующему уровню, а подчинённый в ответ даёт отчёты по исполнению. Обратное поступление факта или других событий вызывает полный пересчёт плана на верхнем уровне с последующим новым каскадированием «сверху вниз» и т.д.
В предлагаемом распределённом подходе имеется много АИС нового класса и строится гибкая сеть АИС с рыночными запросами по сетецентрическому принципу взаимодействий (р2р, от англ. Peer-To-Peer – «каждый с каждым» как «равный с равным»). В этом случае каждому уровню управления и каждому подразделению ставится в соответствие собственная АИС, способная к автоматическому принятию решений по управлению ресурсами и взаимодействию для проведения переговоров по синхронизации планов при появлении любых событий, часть которых разрешается в соответствующих АИС. События, которые разрешить собственными ресурсами невозможно, инициируют пересогласование планов, чтобы обеспечить их актуальность на любой момент времени. Основные отличия каскадного и распределённого подходов к управлению ресурсами предприятий сведены в таблицу 2.
Таблица 2 - Основные отличия каскадного и распределённого подходов к управлению ресурсами предприятий
№ п/п | Каскадная автоматизированная система управления | Распределённая |
1 | Автоматизированная система, состоящая из набора модулей различного уровня, ориентированная на учётные функции | Автономная интеллектуальная система из набора таких же автономных систем каждого уровня, ориентированных на планирование и контроль |
2 | Одна глобальная целевая функция (ЦФ) предприятия, интересы подразделений не принимаются во внимание | У каждого подразделения есть свои ЦФ, предпочтения и ограничения, позволяющие учесть интересы подразделений |
3 | Работает в заданном цикле: обычно 1 раз в месяц, реже - 1 раз в неделю, редко - 1 раз день | Работает по любым событиям, синхронизируя планы (может много раз в день) |
4 | Формируется один глобальный план на предприятие, детализируемый «сверху-вниз» на подразделения | Каждое подразделение строит свой собственный план в своей системе, которая самосинхронизируется с другими системами |
5 | Расчёты инициируются руководителями, экономистами и диспетчерами по необходимости | Расчёты инициируются самими системами любого уровня в случае поступления событий в любой момент времени |
6 | Планы передаются «сверху-вниз» на нижние подразделения без обратной связи | Планы формируются по запросам систем и взаимно влияют друг на друга «сверху-вниз» и «снизу-вверх», а также по горизонтали |
7 | Руководители подразделения или цеха доводят план под свои критерии, предпочтения или ограничения | Системы адаптивно перестраивают планы и координируют их между собой |
8 | Нет постоянной обратной связи и адаптации между уровнями для синхронизации планов | Есть постоянная обратная связь и адаптация между уровнями для синхронизации планов |
9 | Факт поднимается «наверх» с заданной частотой (месяц, неделя или день) | Факт немедленно передаётся «наверх» для синхронизации планов в реальном времени, в результате планы всегда актуальные и согласованные |
10 | Непредвиденные события требуют заново выполнять полный перерасчёт планов «сверху-вниз» с их новым каскадированием «вниз» | Непредвиденные события адаптивно перестраивают планы своих подразделений и передаются в вышестоящую структуру, когда не могут быть отработаны |
Для создания ИСУР были предложены онтологии и мультиагентные технологии (МТ), которые обеспечивают возможность адаптивного перестроения планов по событиям [9]. Решение задачи планирования на любом уровне при этом строится в ходе сопряжённых взаимодействий программных агентов в ходе достижения «конкурентного равновесия» [10]. Это позволяет адаптивно перестраивать планы в случае возникновения непредвиденных событий.
Для случая, когда стратегический план строится на большой горизонт времени и мало подвержен изменениям по событиям, целесообразно применять гибридный подход, формируя план на основе традиционных методов и различных эвристик, например, на основе методов линейного и динамического программирования, программирования в ограничениях и др. методов [11]. В этом случае АИС могла бы дополнительно выполнять функцию координатора, помогающего АИС нижнего уровня договариваться между собой. Гибридный подход, применённый для одной системы, сочетает венгерский метод для начального решения транспортной задачи и МТ для дальнейшего адаптивного перестроения планов [12].
Если решение задачи не достижимо из-за роста размерности задачи и числа возможных вариантов, то могут быть использованы различные эвристические методы: жадные алгоритмы; генетические алгоритмы; нейросети и нечёткая логика; эвристические правила и др.
В рассматриваемом подходе возникает задача построения сети АИС, в которой каждая АИС может использовать свои собственные подходы к планированию или их комбинации. Указанная постановка задачи отличается от задачи разработки распределённых систем [13]. В ней рассматриваются задачи распределённой обработки и интеграции данных для ускорения процессов вычислений, но не процессы согласования решений. Более близким к настоящей работе является направление по созданию распределённых систем поддержки принятия решений [14], в которой решается задача иерархического принятия решений по уровням управления. Задача распределённого принятия решений в производстве остаётся в направлениях перспективных исследований [15, 16].
Таким образом, в предлагаемом подходе распределённого управления требуется перейти от одной пакетной системы, работающей в недельно-месячном цикле без обратной связи, к распределённой системе АИС, работающих в реальном времени, с постоянно действующей обратной связью, инициируемой поступающими событиями.
3. Формализация постановки задачи распределённого управления ресурсами
Анализ постановки задачи распределённого управления ресурсами крупных промышленных предприятий, работающих по основным стадиям ЖЦ ВТИ, показывает, что ЦФ может быть самоподобной, рекурсивно разворачиваясь и детализируясь на различных уровнях от предприятия в целом до конкретного подразделения и отдельного работника.
На уровне предприятия требуется выполнить все заказы в срок, с высоким качеством, с минимальными затратами, а также с минимальными рисками. На уровне подразделений к этим требованиям добавляется максимальная загрузка персонала, необходимость развития компетенций сотрудников, минимизация числа переналадок оборудования и т.д.
Таким образом, каждая АИС призвана решать многокритериальную задачу планирования и оптимизации ресурсов с определённой ситуативной составляющей, в рамках которой состав выбираемых критериев, предпочтений и ограничений, а также их важность, могут изменяться в ходе работы предприятия.
Исходными данными для работы АИС, которые могут задаваться и изменяться пользователями в ходе работы предприятия, могут быть множества:
- заказов предприятия , где K – количество заказов предприятия, образующих его производственную программу;
- работ заказа (операций) , где I – количество операций k-го заказа;
- ключевых событий заказа , где L – количество ключевых событий k-го заказа;
- исполнителей , где J – количество исполнителей, участвующих в выполнении производственной программы предприятия;
- трудовых ресурсов исполнителя (персонал предприятия) где M – количество трудовых ресурсов j-го исполнителя;
- технических ресурсов исполнителя (специализированное оборудование, средства технологического оснащения и другие технические средства, применяемые при выполнении заказов) где Q – количество технических ресурсов j-го исполнителя;
- компетенций (качеств) трудовых и технических ресурсов , где G – количество компетенций ресурсов.
Для каждого заказа определён следующий набор параметров: – максимальная сумма затрат на ресурсы; , – директивные сроки начала и завершения заказа.
Для каждой работы k-ого заказа определён следующий набор параметров:
- – объём работы (трудоёмкость), необходимый для её выполнения;
- , – начало и завершение работы i-ой работы k-го заказа;
- – минимальная и максимальная технологическая длительность выполнения работы;
- , – минимальное и максимальное количество исполнителей, которые могут быть привлечены для выполнения работы;
- , – минимальное и максимальное количество технических ресурсов, которые необходимы и возможны для выполнения работы;
- – требуемый уровень компетенции g, которой должен обладать ресурс, для выполнения i-ой работы k-го заказа .
Каждый трудовой ресурс исполнителя характеризуется следующими параметрами:
- – стоимость за единицу времени использования ресурса при выполнении работы;
- – стоимость за единицу времени простоя ресурса ;
- . – доступность m-го трудового ресурса j-го исполнителя в единицах работы (например, часах) в заданный интервал времени h, данное множество определяет календарь работы трудового ресурса;
- – производительность m-го трудового ресурса j-го исполнителя по виду работ z;
- – уровень владения m-го трудового ресурса g-ой характеристикой.
Каждый технический ресурс исполнителя характеризуется следующими параметрами:
- – стоимость за единицу времени использования ресурса при выполнении работы;
- . – доступность q-го технического ресурсов j-го исполнителя в единицах работы (например, часах) в заданный интервал времени h, данное множество определяет календарь работы технического ресурса;
- – уровень владения q-го технического ресурса g-ой характеристикой.
Для каждой АИС требуется построить расписание выполнения всех работ всех заказов ресурсами исполнителей на горизонте H, максимизирующее ЦФ системы F, заказов FP и подразделений FD: (K1*F+K2*FP+K3*FD)/3 →max, где ∑ ki = 1 - коэффициенты важности каждой ЦФ (с возможностью рекурсивной развёртки на следующий уровень).
Требуется определить: в какие моменты в каком объёме v задействованы трудовые ресурсы и вовлечены технические ресурсы исполнителя для выполнения i-ой работы k-го заказа в каждом подразделении на каждом выбранном уровне предприятия.
Множество назначений ресурсов - , где , A – количество элементов расписания для ресурсов всех исполнителей. Каждый элемент представляет кортеж:
, где: – запланированное время начала работ, – запланированное время завершения работ, ; – запланированный объём работ, .
Весь объём работ по заказам должен быть распределён между ресурсами.
Имеется и ряд других требований: должны учитываться приоритеты производственных заказов, должна быть обеспечена возможность введения в ЦФ специализированных критериев, предпочтений и ограничений (своевременность выплаты зарплаты, равномерность загрузки работников и т.п.), расписание выполнения заказов должно учитывать отношения порядка выполнения операций технологических процессов, календари доступности персонала и оборудования и т.д.
Таким образом, особенность постановки рассматриваемой задачи состоит в многоуровневой декомпозиции задач управления проектами или цехами производственных подразделений, рекурсивно разворачиваемых в ходе построения сети АИС от уровня СП на большой горизонт времени до уровня отдельных подразделений для исполнения подготовленных планов в заданные сроки и бюджеты.
4. Метод решения задачи распределённого управления ресурсами
Для решения задачи предлагается модифицированный метод сопряжённых взаимодействий в мультиагентной сети потребностей и возможностей (ПВ-сети), позволяющий многоуровневое взаимодействие отдельных АИС на основе разработанной сетецентической платформы. В этих целях проведена модификация базовых классов агентов ПВ-сети, моделей и методов их функционирования, а также протоколов взаимодействия для поддержки многоуровневого вертикального и горизонтального р2р взаимодействия экземпляров АИС в реальном времени. Разработан метод СП ресурсов на основе метода ветвей и границ для построения долгосрочных планов, что позволяет дополнить МТ ОУ ресурсами в реальном времени.
- Создаётся онтология предметной области (ПрО) предприятия, расширяющая базовую онтологию управления ресурсами и позволяющая формализовать знания о структуре изделий, технологических процессах, классификаторах задач и ресурсов, компетенциях и других особенностях предприятия.
- Для каждого предприятия отрасли на основе построенной онтологии создаётся свой ЦД – АИС, построенная с применением базы знаний и МТ или с помощью других методов планирования и оптимизации ресурсов.
- База знаний каждого предприятия, построенная на основе единой общей онтологии, содержит экземпляры классов понятий и отношений ПрО конкретного предприятия.
- Для создания АИС предприятия использован распределённый подход, построенный на принципах сетецентрического р2р взаимодействия, в рамках которого создаются АИС подразделений СП и ОУ, между которыми поддерживается автоматическое взаимодействие для согласования и синхронизации планов на основе протоколов вертикального и горизонтального взаимодействия.
- Первоначально в АИС СП предприятия строится укрупнённый план на значительный горизонт времени, из которого выделяются планы подразделений на короткий горизонт тактического или оперативного уровня (от 1 до 6 месяцев).
- Построенные в АИС СП тактические или оперативные планы подразделений рассматриваются как заказ на виртуальном рынке предприятия для АИС ОУ, при выполнении которого АИС ОУ соответствующих подразделений могут конкурировать или кооперироваться между собой, декомпозируя задачи на подзадачи и предлагая планы со своими расчётными показателями ЦФ.
- Из полученных предложений АИС СП формирует тот набор, который максимально удовлетворяет её ЦФ.
- Согласованные планы запускаются в работу через АИС подразделений, где доводятся до работников, которые в дальнейшем сообщают о ходе исполнения задач в согласованном режиме, фиксируя затраченные трудоёмкости работ и получаемые результаты.
- Вновь приходящее сообщение о событии в АИС СП или АИС ОУ, включая информацию о факте исполнения любой задачи, вызывает адаптивное перестроение планов, направленное на выполнение работ к заданному сроку, с требуемым качеством, с минимальными затратами и рисками. Если отработать событие без нарушения сроков оказывается невозможным, то запускаются процессы пересогласования планов, регулируемые протоколами вертикально-горизонтальных взаимодействий АИС для согласования планов.
- Указанный процесс применим не только для подразделений одного предприятия, но может включать субконтракторов предприятия по любой части работ, а также использоваться для формирования отраслевых цепочек кооперации предприятий.
- Возможен режим моделирования, когда любая АИС подразделения или предприятия в целом может создавать копии своего ЦД, который поможет определить, как новый заказ разместится в текущий план с учётом уже запланированных заказов, какова будет его себестоимость, сроки и т.д.
Разработанный метод может быть применим на любом уровне управления ресурсами предприятий, работающих на любой этапе ЖЦ ВТИ.
Модифицированный метод включает следующую последовательность действий.
5. Архитектура цифровой экосистемы АИС
Для реализации разработанного метода предлагается архитектура цифровой экосистемы АИС, построенная на основе сетецентрической р2р платформы. Представленный на рисунке 4 пример описывает такую архитектуру для производственного предприятия, создающего ВТИ, для предприятий по управлению проектами ВТИ и обслуживанию ВТИ.
Рисунок 4 – Архитектура цифровой экосистемы АИС
Сетецентрическая платформа, основные системные и прикладные сервисы которой рассмотрены в [17], позволяет осуществить регистрацию и подключение экземпляров АИС, запуск и проведение сессий взаимодействий между АИС, сохранение данных, обеспечение безопасности и др. База знаний предприятия, построенная на основе онтологии ПрО деятельности предприятия, содержит дополнительно сведения о подразделениях, что помогает проводить сессии с АИС подразделений. Представленные АИС предприятия в целом и каждого из цехов работает автономно, но могут вести вертикальные и горизонтальные переговоры по р2р принципам. Автоматизированные рабочие места специалистов и рабочих в цехах реализуют веб-интерфейсы, доступные через терминалы, Интернет-киоски или мобильные устройства. Разработанная платформа предусматривает сервисы для интеграции с существующими ИТ-системами предприятий.
6. Протоколы вертикально-горизонтальных взаимодействий АИС
Протоколы вертикальных и горизонтальных взаимодействий АИС СП и АИС ОУ подразделениями предприятия показаны на рисунках 5 и 6.
Содержание вертикальных протоколов АИС-СП - АИС-ОП включает следующие записи.
- ПВ1. Запрос предложений. Запрос на детализацию работ от АИС-СП в АИС-ОП - возвращается уточнённый план со сроками начала и завершения работ, ФИО работников и трудоёмкостью.
- ПВ2. Выбор лучшего предложения. Собираются ответы от подразделений, которые предлагают свои услуги по выполнению работ, выбирается наилучший вариант, фиксируется договор с выбранной АИС.
- ПВ3. Запуск плана в работу, выдача первого наряд-задания и получение ответа за месяц. Осуществляется запуск работ на основе согласованного плана и выдача первого наряда-задания в подразделение. В ответ через месяц получается отчёт о выполнении работы подразделением, который вызывает перестроение плана.
- ПВ4. Инициация пересмотра согласованного плана снизу. В случае расхождения плана и факта, которое не может быть устранено внутри подразделения, инициируется пересмотр плана в АИС-СП с созданием корректирующего плана.
- ПВ5. Инициация пересмотра согласованного плана сверху. Если подразделения не справляются, то план может быть пересмотрен по инициативе АИС-СП.
- ПВ6. Завершение работы по этапу проекта.
Рисунок 5 – Протоколы вертикальных взаимодействий АИС-СП и АИС-ОУ предприятия
Рисунок 6 – Протоколы горизонтальных взаимодействий АИС-СП и АИС-ОУ подразделений предприятия
Содержание горизонтальных протоколов АИС-ОП1 - АИС-ОП2 включает следующие записи.
- ПГ1. Согласование срока передачи результатов. АИС-ОП1 первого подразделения передаёт АИС-ОП2 второго подразделения сведения, когда результаты работы будут переданы во второе подразделение, подтверждая данные от АИС-СП, в сквозном общем процессе, что запоминается в АИС-ОП2.
- ПГ2. Информирование о задержке. В случае возникновения угрозы задержки по передаче результата на стороне АИС-ОП1, эта система информирует АИС-ОП2 о возможной задержке, что вызывает адаптивную перестройку плана в АИС-ОП2 для его синхронизации. АИС-ОП2 должна передать сведения о задержке в АИС-ОП3 и далее.
- ПГ3. АИС-ОП2 - АИС-СП. Эскалация проблемы. Если задержка в АИС-ОП1 велика и не может быть компенсирована в АИС-ОП2, то АИС-ОП2 должна уведомить АИС-СП для корректировки сквозного плана или выделения дополнительных ресурсов в АИС-ОП1 или АИС-ОП2 для совместного формирования плана сокращения отставания от базовых сроков, например, путём введения сверхурочных работ.
- ПГ4. Информирование о корректировке сроков. Если АИС-ОП1 смогла сократить отставание от базовых сроков и срок передачи результатов скорректировался, то АИС-ОП2 уведомляется о событии, чтобы снова адаптивно перестроить свой план.
- ПГ5. Завершение совместной работы. По завершению работы АИС-ОП1 и передаче результата в АИС-ОП2 протоколы взаимодействия АИС завершаются.
Аналогичные протоколы разработаны для взаимодействия АИС на уровне предприятий в отраслевых цепочках кооперации [18].
7. Экспериментальные исследования разработанной экосистемы АИС
Для оценки качества и эффективности распределённого управления предприятиями на основе разработанной экосистемы АИС проведён ряд экспериментальных исследований.
Рассматривалась задача формирования комплексного производственного плана для агрегатно-сборочных цехов производственного предприятия по реализации товарной программы сборки сложных ВТИ на примере конструкции самолёта (рисунки 7 и 8).
Рисунок 7 – Упрощённая схема взаимодействия производственных цехов для ВТИ «Самолёт»
Рисунок 8 – Упрощённая схема сборки ВТИ «Самолёт»
Производство включает сеть цехов последовательно-параллельной агрегатной сборки частей самолёта в соответствии с заданным технологическим процессом. В технологическом процессе выделены более ста операций, которые связаны отношениями следования и имеют индивидуальные требования к трудовым и техническим ресурсам. Производственные мощности цехов включают более двухсот трудовых и около 50 технических ресурсов. Программа включает заказы на производство изделий с различными сроками отгрузки.
Для СП ресурсов был выбран модифицированный метод удовлетворения ограничений. Для оперативного уровня использовался тот же метод для однородности результатов там, где адаптивность не требовалась.
Сравнивались результаты трёх экспериментов (рисунки 9 и 10):
- №1: Одна стратегическая «большая» АИС планирует работу сети цехов по изготовлению ВТИ;
- №2: Сеть «малых» АИС, отвечающих за каждый цех, планирует работу последовательно/параллельно по созданию частей ВТИ;
- №3: Стратегическая большая АИС рассчитывает начальный укрупнённый план, а малые оперативные АИС строят свои планы (параллельно).
Рисунок 9 – Зависимость времени расчёта производственных планов от числа заказанных ВТИ
Рисунок 10 – Зависимость времени расчёта производственных планов для одного цеха
По результатам анализа данных экспериментов (см. рисунки 9 и 10) можно заключить, что время расчёта в эксперименте:
- №1 - для одной АИС растёт быстрее (по экспоненте), что ограничит возможности метода в централизованном варианте управления ресурсами;
- №2 - при сетецентрическом подходе растёт медленнее и зависит от структуры производственной сети;
- №3 - рост не зависит от структуры производства.
Переход к распределённому режиму позволяет формировать комплексные планы за меньшее время (в среднем в 1,5 раза быстрее) без потери качества по ЦФ. Максимально локальная обработка событий происходит в рамках каждой АИС, а передача событий в другие системы осуществляется лишь в случае, когда локально обработать событие не получается. Это позволяет работать АИС предприятия в целом в режиме реального времени за счёт параллельных вычислений и постоянной синхронизации планов на всех уровнях.
8. Примеры применения
АИС для управления сборкой самолётов
Разработанная система реализует сопряжённое планирование сборки самолётов на поточной линии сборки, обеспечивая согласованное планирование на всех уровнях. Пример экрана АИС представлен на рисунке 11. К настоящему времени разработанная система проходит опытную эксплуатацию на производстве. В системе учитываются все рабочие и оборудование всей линии сборки конечных изделий.
Применение многоуровневого распределённого планирования позволяет сократить время разработки и согласования оперативных планов цехов на 75% по сравнению с планированием без учёта вышестоящих планов и сокращает количество ресурсных конфликтов, выявляемых в производственном планировании, в 3-5 раз.
АИС для управления проектами НИОКР
Разработанная АИС осуществляет сопряжённое согласованное планирование проектов НИОКР в конструкторском бюро на двух уровнях: укрупнённый и оперативный, включая работников подразделений. В АИС планируются проекты НИОКР (более 60) и около 50 тыс. связанных задач. АИС (см. рисунок 12) позволяет разрабатывать сетевые планы-графики, производить в автоматическом режиме балансировку загрузки подразделений, детализировать планы до уровня работников, формировать оперативные планы работ подразделений и задания для предприятий соисполнителей и обеспечивающих подразделений.
Рисунок 11 – Вид экрана АИС: диаграмма расписания работы производственных подразделений
Рисунок 12 – Вид экрана АИС: планирование проектов НИОКР
Система формирует и корректирует по событиям два вида планов:
- долгосрочный план реализации программы НИОКР (до трёх лет) и все сетевые планы-графики трудовых ресурсов;
- оперативное планирование работы каждого подразделения до уровня конкретных работников по заданиям из разных проектов.
Планы синхронизируются между собой. Среднее время на формирование планов:
- долгосрочный план – 1,5 часа (180 проектов, на горизонте трёх лет);
- оперативного плана подразделения – 8 минут (150 конструкторов, 2 тыс. задач на горизонт – три месяца).
Результат: сокращение сложности и трудоёмкости планирования в два раза, повышение прозрачности и контролируемости процессов реализации проектов, уменьшение рисков срыва поставок продукции.
Заключение
Актуальной и значимой является задача перехода от традиционных каскадных систем управления ресурсами к распределённым сетевым системам, сочетающим СП и ОУ.
Разрабатывается распределённый подход к управлению предприятиями, в котором создаются АИС СП и ОУ для каждого подразделения, в которых строится и контролируется собственный план подразделения, а общий план формируется временно по соответствующему запросу к указанным АИС системам. Подход предполагает построение многоуровневой АИС с непрерывной асинхронной параллельной работой систем и их р2р взаимодействием для согласования планов.
Разработана концепция цифровой экосистемы АИС, реализуемой на основе сетецентрической платформы, поддерживающей вертикальные и горизонтальные взаимодействия АИС. АИС могут выполнять функции умных ЦД процессов управления предприятиями от уровня управления участками и цехами до управления предприятиями и отраслевыми цепочками их кооперации.
Показана возможность создания цифровых экосистем АИС на основе сочетания известных методов планирования и оптимизации ресурсов для СП на большой горизонт времени и ОУ на основе онтологий и МТ для отработки событий в режиме реального времени.
Показаны примеры применения разработанных методов и средств для решения задач распределённого управления ресурсами предприятий проектного и производственного типа.
1 Принятые сокращения в таблице 1: НИОКР – научно-исследовательские и опытно-конструкторские работы; РКК - ракетно-космическая корпорация; РКТ – ракетно-космическая техника; МАК - Межгосударственная акционерная корпорация; ПАО – публичное акционерное общество; «ИАЗ» - Иркутский авиационный завод; ИТ- информационные технологии.
Sobre autores
Vladimir Larukhin
Samara State Technical University; LLC Multi-agent Technologies, Research and Production Company
Autor responsável pela correspondência
Email: larukhin@gmail.com
Scopus Author ID: 55890520300
CEO of the Multiagent Technologies LLC, Scientific and Production Company, postgraduate student of Samara State Technical University
Rússia, Samara; SamaraBibliografia
- Grieves M, Vickers J. Digital Twin: Mitigating Unpredictable, Undesirable Emergent Behavior in Complex Systems. In Transdisciplinary Perspectives on Complex Systems: New Findings and Approaches; Kahlen, F.-J., Flumerfelt, S., Alvesm, A., Eds.; Springer: Berlin/Heidelberg, Germany, 2017; P.85–113.
- Barricelli B, Casiraghi E, Fogli D. A Survey on Digital Twin: Definitions, Characteristics, Applications, and Design Implications. IEEE Access 2019, 7, 167653–167671.
- Shen Z, Wang L, Deng T. Digital Twin: what it is, why do it, related challenges and research opportunities for operations research. 2 February 2021, p. 53. https://papers.ssrn.com/sol3/papers.cfm?abstract_id=3777695.
- Skobelev P. Towards Autonomous AI Systems for Resource Management: Applications in Industry and Lessons Learned - Proceedings of the 16th International Conference on Practical Applications of Agents and Multiagent Systems (PAAMS 2018), Toledo, Spain, 20-22 June, 2018. – Advances in Practical Applications of Agents, Multi-Agent Systems, and Complexity. LNAI 10978, Y. Demazeau et al. (Eds.). – Springer, Switzerland. P.12-25. ISBN 978-3-319-94579-8. DOI: https://doi.org/10.1007/978-3-319-94580-4_2.
- Galuzin V, Galitskaya A, Grachev S, Laruchkin V, Novichkov D, Skobelev S, Zhilyaev A. The Autonomous Digital Twin of Enterprise: Method and Toolset for Knowledge-Based Multi-Agent Adaptive Management of Tasks and Resources in Real Time - Mathematics, 2022, 10(10), 1662. – MDPI AG, Switzerland. – https://doi.org/10.3390/math10101662.
- Lada A, Skobelev S, etc. Applying multiagent technology for solving transportation problem [In Russian]. Management of big systems. 2016; 64: 65-80.
- Skobelev P, Zhilyaev A, Larukhin V, Grachev S, Simonova E. Ontology-based open multi-agent systems for adaptive resource management. Proceedings of the 12th International Conference on Agents and Artificial Intelligence. 2020. P.127-135.
- Skobelev PO, Simonova EV, Zhilyaev AA, TravinVS. Application of multi-agent technology in the scheduling system of swarm of earth remote sensing satellites. Procedia Computer Science. 2017; 103: 396-402.
- Grachev S, etc, Methods and Tools for designing smart systems for adaptive resource [In Russian]. Automation and telemechanics, 2021, № 11, C. 30-67.
- Vittikh V, Skobelev S. Multi-agent models of demand-resource networks [In Russian]. Automation and telemechanics, 2003; 1: 177-185.
- Lazarev A, Gafarov E. Theory of scheduling [In Russian]. Мoscow University, 2011.
- Lada A, Skobelev P. A Solution to the subtask of initial distribution of transport resources in a special optimization FTL transportation problem in real-time using the hungarian algorithm. Indian Journal of Science and Technology. March 2016; 9(12): 1-8.
- Coulouris GF, Dollimore J, Kindberg T. Distributed systems: concepts and design. Pearson education, 2005.
- Schneeweiss C. Distributed decision making. – Springer Science & Business Media, 2012.
- Ransikarbum K, Pitakaso R, Kim N. A decision-support model for additive manufacturing scheduling using an integrative analytic hierarchy process and multi-objective optimization. Appl. Sci. 2020, 10, 5159. https://doi.org/10.3390/app10155159.
- Bendul JC, Blunck H. The design space of production planning and control for industry 4.0 - Computers in Industry - Volume 105, February 2019, P.260-272.
- Gorodetsky V, Laryukhin V, Skobelev P. Conceptual model of digital platform for enterprises of Industry 5.0 // I. Kotenko et al. (Eds.): Proceedings of the 13th International Symposium on Intelligent Distributed Computing IDC 2019, 7-9 October 2019, Saint-Petersburg. – Intelligent Distributed Computing XIII. IDC 2019. Studies in Computational Intelligence, vol 868. – Springer International Publishing, Switzerland, 2020. – P. 35-40. ISBN 978-3-030-32257-1. https://doi.org/10.1007/978-3-030-32258-8_4. First Online - 02 October 2019.
- Laruchkin V, Skobelev P. The digital ecosystem for cooperation of enterprises [In Russian]. Proc. of IV Russian conf. on Product life cycle, Moscow, 21 April, 2021. P.133-137.
Arquivos suplementares














