Моделирование переноса ионов в трехслойной системе с ионообменной мембраной на основе уравнений Нернста–Планка и тока смещения
- Авторы: Узденова А.М.1
-
Учреждения:
- Карачаево-Черкесский государственный университет имени У. Д. Алиева
- Выпуск: Том 14, № 1 (2024)
- Страницы: 3-12
- Раздел: Статьи
- URL: https://bakhtiniada.ru/2218-1172/article/view/260763
- DOI: https://doi.org/10.31857/S2218117224010012
- EDN: https://elibrary.ru/OKZVCE
- ID: 260763
Цитировать
Полный текст
Аннотация
Моделирование переноса ионов в трехслойной системе, содержащей ионообменную мембрану и два смежных с ней диффузионных слоя, позволяет описывать селективность мембраны путем определения плотности ее фиксированного заряда. Для теоретического анализа переноса ионов в таких системах широко используются уравнения Нернста–Планка и Пуассона. В статье показано, что в гальванодинамическом режиме функционирования мембранной системы, когда задается плотность протекающего тока, уравнение Пуассона в модели переноса ионов может быть заменено на уравнение для тока смещения. Построена новая модель в виде краевой задачи для системы уравнений Нернста–Планка и уравнения для тока смещения, на основе которой рассчитаны концентрации ионов, напряженность электрического поля, плотность пространственного заряда и хронопотенциограмма ионообменной мембраны и смежных с ней диффузионных слоев в режиме постоянного тока. Результаты расчета предлагаемой модели хорошо согласуются с результатами моделирования на основе ранее описанного подхода с использованием уравнений Нернста–Планка и Пуассона, а также с аналитической оценкой переходного времени. Показано, что в случае трехслойной геометрии задачи требуемая точность численного расчета с использованием предлагаемой модели достигается при меньшем количестве элементов вычислительной сетки и занимает меньше (в 26.7 раза для рассматриваемых параметров системы) процессорного времени по сравнению с моделью на основе уравнений Нернста–Планка и Пуассона.
Полный текст
ВВЕДЕНИЕ
Электромембранные процессы являются технологической основой электродиализных аппаратов, нано- и микрофлюидных устройств, которые применяются при очистке растворов, переработке сельскохозяйственной продукции, выполнении химических анализов и многих других сферах человеческой деятельности [1–5].
Математическое моделирование является важным инструментом исследования мембранных систем, дополняющим экспериментальные знания. Для математического описания явлений массопереноса в растворах электролитов в литературе описано несколько соотношений, подробные обзоры которых даны в работах [6–8]. Наиболее полное описание явлений переноса в многокомпонентных растворах электролитов основано либо на так называемом подходе Стефана–Максвелла, либо на термодинамике необратимых процессов, связывающей потоки тепла, электричества, импульса и отдельных компонентов с соответствующими движущими силами в системе феноменологических уравнений [8–10].
Более упрощенный подход к описанию процесса массопереноса в растворах электролитов дает уравнение переноса Нернста–Планка, учитывающее диффузию, миграцию ионов и конвекцию раствора. Уравнение Нернста–Планка получено для разбавленных растворов и требует задания таких параметров, как коэффициент диффузии и подвижность ионов, которые считаются постоянными. Подробный обзор других ограничений уравнений Нернста–Планка можно найти в [6].
Уравнения Нернста–Планка вместе с уравнением Пуассона (НПП) для электрического потенциала образуют систему связанных уравнений, которая широко используется при исследованиях электромембранных систем [6–12]. Эта система позволяет описать нарушение электронейтральности раствора и образование области пространственного заряда (ОПЗ) вблизи поверхности мембраны, обусловленное ее селективностью [13, 14]. Уравнения НПП совместно с уравнениями Навье–Стокса (которые описывают гидродинамику раствора электролита) позволяют строить математические модели, посвященные изучению влияния ОПЗ и связанных с ним явлений на эффективность массопереноса [15–17].
Другим подходом к теоретическому описанию электрического поля в задачах переноса ионов в мембранных системах является определение напряженности электрического поля на основе уравнения для тока смещения, то есть модель строится на основе уравнений Нернста–Планка и уравнения для тока смещения (НПС). Впервые возможность замены уравнения Пуассона уравнением для тока смещения была отмечена Коэном Г. и Кули Дж. [18]. В работе [18] был выполнен расчет задачи переноса ионов на основе уравнений Нернста-Планка и тока смещения в полностью механически проницаемой мембране, без описания других ее физических свойств. Брумлив Т.Р. и Бак Р.П. [19] на основе данного подхода выполнили расчет частотных характеристик импеданса пермселективной мембраны при постоянном допредельном электродиффузионном токе. Уртенов М.Х. использовал уравнение для напряженности электрического поля при декомпозиции нестационарной одномерной системы уравнений НПП [20]. Позже декомпозиция системы уравнений НПП была выполнена в двумерном и трехмерном случаях для растворов бинарного [21] и тернарного электролита [22]. Декомпозиционная система уравнений удобна для вывода различных упрощенных моделей и применения асимптотических методов [22, 23].
В работе [24] на основе уравнений НПС выполнено математическое моделирование переноса ионов и численный расчет концентрационных профилей и напряженности электрического поля в обедненном диффузионном слое у поверхности ионообменной мембраны, а также в сечении камеры обессоливания, в гальванодинамическом режиме (когда задается плотность тока, протекающего через систему). Было показано, что данный подход позволяет описать формирование расширенной ОПЗ под действием сверхпредельного постоянного тока, так же как и подход на основе уравнений НПП. Результаты подходов НПП и НПС согласуются достаточно хорошо, но отличаются требуемым временем вычислений и точностью расчета. В работе [24] селективные свойства мембраны (которая исключена из геометрии задачи) моделируются с помощью граничных условий. Математические модели переноса ионов в обедненном диффузионном слое у поверхности мембраны имеют важное значение для исследования концентрационной поляризации, формирования расширенной ОПЗ [13]; модели переноса ионов в камере обессоливания важны для учета влияния обессоливания раствора под действием электрического поля на процесс массопереноса [25–28]. Особое значение также имеют многослойные математические модели, включающие в рассмотрение мембрану и смежные с ней диффузионные слои. В этом случае в математическую постановку вводится параметр плотности фиксированного заряда в мембране, позволяющий описывать селективный перенос ионов в мембране [29–32].
В данной статье разработана новая математическая модель переноса ионов в трехслойной системе в виде краевой задачи для системы уравнений НПС, позволяющая численно рассчитать концентрации ионов, напряженность электрического поля, пространственный заряд и хронопотенциограмму ионообменной мембраны и двух смежных с ней диффузионных слоев в гальванодинамическом режиме. В работе выполнено сопоставление результатов расчетов и сравнение точности подходов к моделированию переноса ионов в трехслойной мембранной системе на основе уравнений НПП и НПС.
ПОСТАНОВКА ЗАДАЧИ
Рассмотрим мембранную систему, включающую катионообменную мембрану (толщиной d) и два смежных диффузионных слоя, толщина которых (δ) для простоты принята одинаковой, рис. 1. Предположим, что рассматриваемая мембрана является гомогенной с равномерным распределением фиксированных заряженных групп с концентрацией χ. Пусть мембрана помещена в раствор бинарного электролита (с концентрацией c0) и течение раствора ламинарное. Также предположим, что рассматриваемая система является частью достаточно короткой электродиализной ячейки, так что толщина диффузионного слоя мала по сравнению с межмембранным расстоянием и приближенно постоянна в тангенциальном направлении [6]. Тогда можно рассматривать процесс массопереноса в направлении, нормальном к поверхности мембраны, без учета конвективного переноса (поскольку течение ламинарное). Плотность, температура и диэлектрическая проницаемость раствора считаются постоянными; химические реакции не учитываются. В системе течет постоянный ток i.
Рис. 1. Схема мембранной системы и профилей концентраций катионов (с1, сплошная линия) и анионов (с2, пунктирная линия) при протекании тока плотностью i.
Пусть x – это нормальная к поверхности мембраны координата; x = −δ соответствует внешней границе обедненного диффузионного слоя, x = d + δ – внешней границе обогащенного диффузионного слоя. Перенос ионов в данной системе описывается уравнениями Нернста–Планка [9]:
(1)
уравнениями материального баланса [9]:
(2)
и уравнением Пуассона [14]:
(3)
где jn, cn, Dn, zn – это плотность потока, концентрация, коэффициент диффузии и зарядовое число n-го иона соответственно; φ – потенциал электрического поля; ε0 – электрическая постоянная; εr – диэлектрическая проницаемость раствора; F – постоянная Фарадея; R – газовая постоянная; T – абсолютная температура. В системе уравнений (1)–(3) величины j1, j2, c1, c2, φ– это неизвестные функции координаты x и времени t.
Задача переноса, как правило, решается относительно концентраций ионов и электрического потенциала, с этой целью из уравнений (2) исключаются потоки ионов (с использованием уравнения (1)):
(4)
Уравнения для концентраций ионов (4) решаются совместно с уравнением для электрического потенциала (3). Граничные условия задаются на внешних границах диффузионных слоев при x = −δ и x = d + δ, где предполагается выполнение условия электронейтральности раствора, то есть
. (5)
Для потенциала на границе x = −δ зададим нулевой потенциал и на границе x = d + δ условие, которое определяет плотность протекающего тока [33]:
(6)
В качестве начальных условий используются соотношения равновесия Доннана, которые предполагают, что концентрации ионов и электрический потенциал равномерно распределены вплоть до границ раствор/мембрана, где есть разрывы [14]:
(7)
(8)
(9)
В начальный момент времени предполагается, что система находится в равновесии: в диффузионных слоях концентрации ионов обоих сортов равны исходной концентрации c0; в мембране концентрации ионов удовлетворяют соотношениям равновесия Доннана [14]. Отличие начального значения электрического потенциала в мембране от его значения в диффузионных слоях обусловлено разностью концентраций ионов.
Плотность полного тока описывается уравнением:
(10)
где – это плотность тока Фарадея (или тока проводимости), а – плотность тока заряжения (или тока смещения), связанного с формированием и изменением пространственного заряда.
Преобразование системы уравнений Нернста–Планка и Пуассона для слоя электролита позволяет записать уравнение для напряженности электрического поля. В работе [21] уравнение для напряженности электрического поля введено в рамках теории декомпозиции уравнений НПП. Выполним подобные преобразования и сформулируем краевую задачу модели на основе уравнений НПС для трехслойной системы (мембрана и два смежных диффузионных слоя). Умножим каждое уравнение (2) на zn и сложим:
(11)
С использованием уравнения Пуассона (3) и соотношения для тока проводимости уравнение (11) можно переписать в виде:
(12)
В случае, когда концентрация фиксированного заряда мембраны постоянна, и во всех трех слоях рассматриваемой системы уравнения (12) имеют форму:
(13)
Таким образом, в одномерном случае плотность полного тока itot не зависит от пространственной координаты x и равна задаваемой плотности тока ш:
(14)
Поэтому из уравнения (14) можно вывести уравнение для напряженности электрического поля , которое позволяет моделировать гальванодинамический режим:
(15)
Подстановка плотностей потоков ионов из уравнений Нернста–Планка (1) в уравнения материального баланса (2) и уравнение для тока смещения (15) дает замкнутую систему уравнений для искомых концентраций ионов с1, с2 и напряженности электрического поля E:
(16)
(17)
В данном случае задача переноса решается в терминах концентраций ионов и напряженности электрического поля. Уравнения (16) решаются с использованием граничных условий (5) и начальных условий (7), (8). Уравнение (17) включает производную по времени, для его решения необходимо определить только начальное условие. Предположим, что в начальный момент времени ток в системе равен нулю и напряженность электрического поля равна нулю:
(18)
Таким образом, величина фиксированного заряда мембраны χ (когда χ = const) входит в математическую постановку модели переноса ионов в трехслойной системе на основе уравнений НПС только в начальных условиях.
В работе [24] для задачи переноса ионов в диффузионном слое выполнено сопоставление результатов численного моделирования на основе краевых задач для систем уравнений НПС и НПП при одинаковых параметрах системы и установлено, что оба подхода позволяют описать формирование расширенной ОПЗ при сверхпредельных токах; распределения концентраций и напряженности, рассчитанные на основе данных подходов, совпадают; время расчета на основе модели с использованием уравнений НПС больше, чем на основе модели с использованием уравнений НПП, но точность расчета выше в первом случае. В данной работе сопоставим результаты моделирования на основе краевых задач для систем уравнений НПС и НПП переноса ионов в трехслойной системе, включающей не только диффузионный слой, но и мембрану.
РЕШЕНИЕ ЗАДАЧИ
Большие градиенты концентраций ионов и напряженности в областях раздела фаз раствор/мембрана (рис. 1) обусловливают вычислительную сложность рассматриваемой проблемы. Сложность вычислений возрастает с уменьшением толщины этой области, порядок которой оценивается длиной Дебая [34]. Поэтому для уменьшения вычислительной сложности и сокращения времени расчетов вычисления выполнялись для раствора электролита NaCl с концентрацией c0 = 0.1 моль/м3, которая меньше примерно на два порядка, чем значения, используемые в реальных электродиализных системах. Толщины диффузионных слоев δ = 237 мкм оценены по формуле [35] для следующих значений параметров мембранной системы: межмембранное расстояние H = 0.5∙10–3 м, длина канала L = 2∙10–3 м, температура T = 298 K, средняя скорость прокачивания раствора V0 = 3.8∙10–3 м/с, плотность раствора электролита ρ0 = 1002 кг/м3; вязкость v = 0.89∙10–6 м2/с, коэффициенты диффузии катионов D1 = 1.33∙10–9 м2/с и анионов D2=2.05∙10–9 м2/с, зарядовые числа ионов z1 = 1, z2 = –1. Толщина мембраны принята .
Числа переноса ионов, определяющие селективность мембраны, зависят от концентрации раствора [36, 37]. Для выбранного значения концентрации электролита с0 число переноса катионов в катионообменной мембране, близкое к реальным значениям (| ), рассчитывается при концентрации фиксированных заряженных групп, равной (Приложение А). Поэтому, хотя концентрация фиксированных заряженных групп в ионообменных мембранах, как правило, имеет порядок 103 моль/м3 (например, обменная емкость гетерогенных мембран МК-40, МА-40 и МА-41 находится в диапазоне 1.8·103–4.4·103 моль/м3 [38]), числа переноса моделируемой мембраны близки значениям, наблюдаемым в экспериментальных исследованиях для типичных значений концентрации электролита [36].
Плотность тока задавалась значением i/ilim |=| 2, где ilim – это предельная плотность тока, определяемая по формуле Левека [35], где – коэффициент диффузии электролита, T1C = 0.972 и t1 = 0.395 – это числа переноса катионов в катионообменной мембране и в растворе соответственно.
Краевые задачи рассматриваемых математических моделей решались методом конечных элементов с использованием пакета Comsol Multiphysics. Все вычисления выполнены с использованием процессора Intel(R) Core(TM) i9-10900K CPU 3.70 GHz, оперативной памяти объемом 64 Гб, 64-разрядная операционная система. Поэтому для упрощения численного решения задачи использовалась неравномерная вычислительная сетка. С двух сторон границ раздела раствор/мембрана и созданы области толщиной с линейно возрастающим расстоянием между узлами вычислительной сетки (для рассматриваемых параметров длина Дебая = 3.06∙10–8 м). Основными управляющими параметрами расчетной сетки в указанных областях являются количество элементов и отношение длины первого элемента к последнему (расстояние между узлами линейно возрастает). В остальных частях рассматриваемой системы построена равномерная сетка, которая определяется количеством элементов.
РЕЗУЛЬТАТЫ И ОБСУЖДЕНИЕ
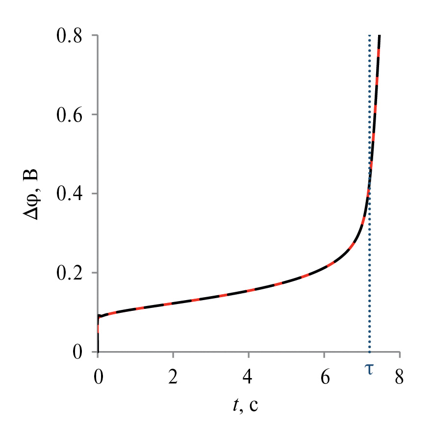
На рис. 2а, б приведены концентрационные профили в моменты времени t = 0, 7.2, 100 с, рассчитанные на основе подходов НПП (сплошные линии) и НПС (пунктирные линии). В начальный момент времени (t = 0) равномерное распределение концентраций катионов и анионов в диффузионных слоях и мембране (согласно начальным условиям (7)–(9)) определяет начальное сопротивление раствора электролита. На хронопотенциограмме (ХП) наблюдается начальный почти вертикальный участок (рис. 3, t ≈ 0). Со временем процесс электродиффузии снижает концентрацию ионов у поверхности мембраны, что уменьшает электропроводность раствора и ограничивает скорость массопереноса. Поэтому на ХП наблюдается участок медленного увеличения скачка потенциала во времени (рис. 3, 0 < t < τ). При t = τ = 7,2 с касательная к профилям концентрации (в электронейтральной части диффузионного слоя) стремится к 0 при x = 0 (рис. 2в). Далее начинает формироваться расширенная ОПЗ, а на ХП отмечается быстрый рост скачка потенциала (рис. 3, t > τ). Локальный максимум плотности пространственного заряда смещается в объем раствора. С течением времени, когда система переходит в стационарное состояние (с постоянным скачком потенциала), локальный максимум пространственного заряда располагается практически посередине диффузионного слоя (рис. 2г). Образование расширенной ОПЗ увеличивает напряженность электрического поля в этой области (рис. 2д). Отличие ХП, рассчитанных с использованием моделей на основе НПП и НПС (рис. 3), на всем рассматриваемом временно́м интервале (от 0 до 100 с, когда устанавливается стационарное состояние), не превышает 0.3%.
Рис. 2. (а) Нормированные концентрационные профили катионов с1/с0 и анионов с2/с0; (б) и (в) – увеличение фрагментов рис. (а); (г) плотность пространственного заряда ; (д) напряженность электрического поля. Результаты расчетов в моменты времени t = 0, 7.2, 100 с на основе подходов НПП (сплошные линии) и НПС (пунктирные линии).
Рис. 3. Хронпотенциограммы, рассчитанные на основе подходов НПП (сплошная линия) и НПС (штриховая линия). Пунктирной линией отмечено переходное время τ = 7.2 с.
Следует отметить хорошее совпадение (отличие <5%) между временем τ = 7.2 с и аналитической оценкой переходного времени Санда, определяемой уравнением (19) [39]:
. (19)
Точность расчета задачи переноса ионов в режиме постоянного тока можно оценить по погрешности выполнения уравнения (14), так как плотность полного тока в одномерном случае в каждой точке рассматриваемой области должна быть равна заданной плотности тока [24]. Вычислительная сложность расчета полей с большими градиентами приводит к увеличению погрешности расчета плотности тока вблизи точек раздела фаз (x = 0 и x = d) и в окрестности локального максимума расширенной ОПЗ. Поэтому погрешность расчета определялась в основной части обедненного диффузионного слоя:
(20)
и вблизи границ фазового раздела раствор/мембрана (x = 0 и x = d):
, (21)
. (22)
Для выбора оптимальной вычислительной сетки выполнена серия расчетов, в которых постепенно увеличивалось количество элементов сетки и рассчитывались значения максимальной погрешности на рассматриваемом временно´м отрезке (от 0 до 100 с) в каждой части системы, то есть , , . Процедура улучшения вычислительной сетки была остановлена при достижении погрешности менее 1%.
Результаты расчета задачи переноса ионов для указанных выше параметров на основе уравнений НПС с погрешностью менее 1% (а именно: , и ) были получены для следующих параметров вычислительной сетки: в основной части диффузионных слоев количество элементов установлено равным 1000; в пограничных слоях вблизи точек x = 0 и x = d количество элементов – 7000 и отношение длины первого элемента к последнему установлено равным 1000. Таким образом, вычислительная сетка состояла из 31 тыс. элементов. Дополнительно были установлены относительная погрешность равной 10-6, и максимальный шаг по времени – равным 0.05 с.
При указанных значениях параметров вычислительной сетки время расчета на основе уравнений НПС от 0 до 100 с составило ≈0.43 ч (≈26 мин), а требуемый объем памяти – 1.73 Гб.
В случае расчета задачи переноса ионов для тех же параметров системы на основе уравнений НПП погрешность менее 1% в основной части диффузионных слоев () была достигнута при количестве элементов в данной части рассматриваемой системы, равном 6000. Для рассматриваемой концентрации c0 = 0.1 моль/м3 и значения достигнуть погрешности расчета плотности тока в пограничных слоях вблизи точек x = 0 и x = d на основе уравнений НПП увеличением количества элементов сетки не получилось, только при малых концентрациях раствора и фиксированных заряженных групп в мембране можно получить приемлемую ошибку вычислений. Поэтому остальные параметры вычислительной сетки были установлены аналогично модели на основе уравнений НПС (36 тыс. элементов), время расчета в этом случае составило от 0 до 100 с ≈11.5 ч, требуемый объем памяти – 1.75 Гб.
ЗАКЛЮЧЕНИЕ
Построена новая математическая модель переноса ионов в трехслойной мембранной системе в виде краевой задачи для системы уравнений НПС. Данная модель позволяет описать распределение концентраций ионов и напряженности электрического поля в ионообменной мембране и смежных с ней диффузионных слоях с учетом фиксированного заряда мембраны. Предлагаемая модель на основе уравнений НПС позволяет описать формирование расширенной ОПЗ в области у поверхности мембраны под действием сверхпредельного постоянного тока.
Решение задачи описания переноса ионов, найденное с использованием предлагаемой модели на основе уравнений НПС, хорошо согласуется с результатами моделирования на основе ранее описанного подхода с использованием уравнений НПП, а также с аналитической оценкой переходного времени. Сопоставление вычислительной трудоемкости численного моделирования на основе уравнений НПП и НПС показало, что в случае трехслойной геометрии задачи требуемая точность расчета при использовании уравнений НПС достигается при меньшем количестве элементов вычислительной сетки и занимает меньше (в ≈26.7 раза для рассматриваемых параметров системы) процессорного времени по сравнению с расчетом на основе НПП.
Развитие предлагаемого подхода для случая двумерной геометрии и включение в рассмотрение гидродинамики позволит с большой точностью описать явления на межфазной границе раствор/мембрана.
ФИНАНСИРОВАНИЕ РАБОТЫ
Исследование выполнено за счет гранта Российского научного фонда № 23-29-00534, https://rscf.ru/project/23-29-00534/.
ПРИЛОЖЕНИЕ А
На основе результатов моделирования переноса ионов в трехслойной системе можно оценить числа переноса в мембране. В предлагаемой модели (уравнения (16), (17) и условия (5), (7), (8), (18)) числа переноса катионов и анионов в мембране могут быть определены с помощью уравнений (А1) и (А2) соответственно:
, (А1)
. (А2)
На рис. А1 приведены результаты расчета чисел переноса катионов T1C и анионов T1C в катионообменной мембране для серии значений концентрации фиксированных заряженных групп = 0, 25, …, 250. При вычислениях чисел переноса по формулам (А1), (А2) использовались средние значения концентрации ионов и напряженности в мембране в стационарном состоянии. Из рис. А1 видно, что увеличение концентрации фиксированных заряженных групп в мембране понижает ее проницаемость для анионов и повышает для катионов.
Рис. А1. Значения чисел переноса катионов T1C (квадратные маркеры) и анионов T1C (круглые маркеры) в катионообменной мембране при различных значениях концентрации фиксированных заряженных групп χ. Расчет при плотности тока i/ilim = 2.
Об авторах
А. М. Узденова
Карачаево-Черкесский государственный университет имени У. Д. Алиева
Автор, ответственный за переписку.
Email: uzd_am@mail.ru
Россия, 369200, Карачаевск, ул. Ленина, 29
Список литературы
- Shannon M.A., Bohn P.W., Elimelech M., Georgiadis J.G., Mariñas B.J., Mayes A.M. // Nat. Cell Biol. 2008. V. 452. P. 301.
- Kim S.J., Song Y.-A., Han J. // Chem. Soc. Rev. 2010. V. 39. P. 912.
- Elimelech M., Phillip W.A. // Science. 2011. V. 333. P. 712.
- Gurreri L., Tamburini A., Cipollina A., Micale G. // Membranes. 2020. V. 10. P. 146.
- Slouka Z., Senapati S., Chang H.C. // Annu. Rev. Anal. Chem. 2014. V. 7. P. 317.
- Ярославцев А.Б., Никоненко В.В., Заболоцкий В.И. // Усп. хим. 2003. V. 72:5. C. 438–470. (англоязычная версия: Yaroslavtsev A.B., Nikonenko V.V., Zabolotsky V.I. // Russ. Chem. Rev. 2003. V. 72:5. P. 393).
- Strathmann H. Electrochemical and Thermodynamic Fundamentals. In Membrane Science and Technology. Elsevier: Amsterdam, The Netherlands, 2004. V. 9. Рp. 23–88.
- Masliyah J., Bhattacharjee S. Electrokinetic and Colloid Transport Phenomena. John Wiley & Sons: Hoboken, NJ, USA, 2006.
- Newman J., Thomas-Alyea K.E. Electrochemical Systems, 3rd ed.; John Wiley & Sons: Honoken, NJ, USA, 2004. 708 p.
- Заболоцкий В.И., Никоненко В.В. Перенос ионов в мембранах. М.: Наука, 1996. 392 с.
- Рыжков И.И., Минаков А.В. // Журн. СФУ. Сер. Матем. и физ. 2017. Т. 10. В. 2. С. 186.
- Филиппов А.Н. // Коллоидный журнал. 2014. Т. 76. № 5. С. 650. (англоязычная версия: Filippov A.N. // Colloid Journal. 2014. V. 76. № 5. P. 600).
- Rubinstein I., Shtilman L. // J. Chem. Soc. Faraday Trans. 1979. V. 75. P. 231.
- Manzanares J.A., Murphy W.D., Mafe S., Reiss H. // J. Phys. Chem. 1993. V. 97. P. 8524.
- Nikonenko V.V., Mareev S.A., Pis’menskaya N.D., Uzdenova A.M., Kovalenko A.V., Urtenov M.K., Pourcelly G. // Russ. J. Electrochem. 2017. V. 53. P. 1122.
- Mani A., Wang K.M. // Annu. Rev. Fluid Mech. 2020. V. 52. P. 509.
- Узденова А.М., Коваленко А.В., Уртенов М.Х., Никоненко В.В. // Электрохимия. 2017. Т. 53. С. 1419. (англоязычная версия: Uzdenova A.M., Kovalenko A.V., Urtenov M.K., Nikonenko V.V. // Rus. J. Electrochem. 2017. V. 53. P. 1122).
- Cohen H., Cooley J.W. // Biophys. J. 1965. V. 5. P. 145.
- Brumleve T.R., Buck R.P. // J. Electroanal. Chem. 1978. V. 90. P. 1.
- Уртенов М.А.Х. Краевые задачи для систем уравнений Нернста–Планка–Пуассона (факторизация, декомпозиция, модели, численный анализ). Краснодар: Универсервис, 1998. 126 с.
- Лаврентьев А.В., Письменский А.В., Уртенов М.Х. Математическое моделирование переноса в электромембранных системах с учетом конвективных течений. Краснодар: КубГТУ, 2006. 147 с.
- Коваленко А.В., Хромых А.А., Уртенов М.Х. // Доклады Академии наук. 2014. Т. 458. № 5. С. 526.
- Лаврентьев А.В., Уртенов М.Х., Шапошникова Т.Л. // Глобальный научный потенциал. 2014. № 2 (35). С. 66.
- Uzdenova A.M. // Membranes. 2023. V. 13. 421.
- Liu W., Zhou Y., Shi P. // Phys. Rev. E. 2020. V. 101. P. 043105.
- Urtenov M., Chubyr N., Gudza V. // Membranes. 2020. V. 10 (8). 10080189.
- Kovalenko A., Wessling M., Nikonenko V., Mareev S., Moroz I., Evdochenko E., Urtenov, M.K. // J. Membrane Science. 2021. V. 636. 119583.
- Uzdenova A., Kovalenko A., Urtenov M. // Membranes. 2022. V. 12. 1125.
- Demekhin E.A., Ganchenko G.S., Kalaydin E.N. // Physics of Fluids. 2018. V. 30 (8): 082006.
- Schiffbauer J., Demekhin E., Ganchenko G. // Int. J. Mol. Sci. 2020. V. 21. P. 6526.
- Lemay N., Mikhaylin S., Mareev S., Pismenskaya N., Nikonenko V., Bazinet L. // J. Membrane Science. 2020. V. 603. P. 117878.
- Gorobchenko A., Mareev S., Nikonenko V. // Membranes. 2021; 11(2):115.
- Uzdenova A., Kovalenko A., Urtenov M., Nikonenko V. // Membranes. 2018. V. 8. 84.
- Rubinstein I., Zaltzman B. // Phys. Rev. E 2000. V. 62. P. 2238.
- Nikonenko V.V., Vasil’eva V.I., Akberova E.M., Uzdenova A.M., Urtenov M.K., Kovalenko A.V., Pismenskaya N.D., Mareev S.A., Pourcelly G. // Adv. Colloid Interface Sci. 2016. V. 235. P. 233.
- Koter S. // Separation and Purification Technology. 2001. V. 22–23. P. 643.
- Кононенко Н.А., Березина Н.П. Методы исследования и характеризации синтетических полимерных мембран. Мембраны и мембранные технологии. М.: Научный мир, 2013. С. 401.
- Filippov A.N., Akberova E.M., Vasil’eva V.I. // Polymers. 2023. V. 15. 3390.
- Krol J.J., Wessling M., Strathmann H. // J. Membrane Science. 1999. V. 162. P. 155.
Дополнительные файлы








