Investigation of Low-Temperature Hydrogen Permeability of Surface Modified Pd–Cu Membranes
- Авторлар: Petriev I.S.1,2, Pushankina P.D.1, Andreev G.А.1
-
Мекемелер:
- Кuban state university
- Federal Research Centre The Southern Scientific Centre of the Russian Academy of The Sciences
- Шығарылым: Том 13, № 5 (2023)
- Беттер: 412-422
- Бөлім: Articles
- URL: https://bakhtiniada.ru/2218-1172/article/view/140998
- DOI: https://doi.org/10.31857/S2218117223050073
- EDN: https://elibrary.ru/KKKRJK
- ID: 140998
Дәйексөз келтіру
Толық мәтін
Аннотация
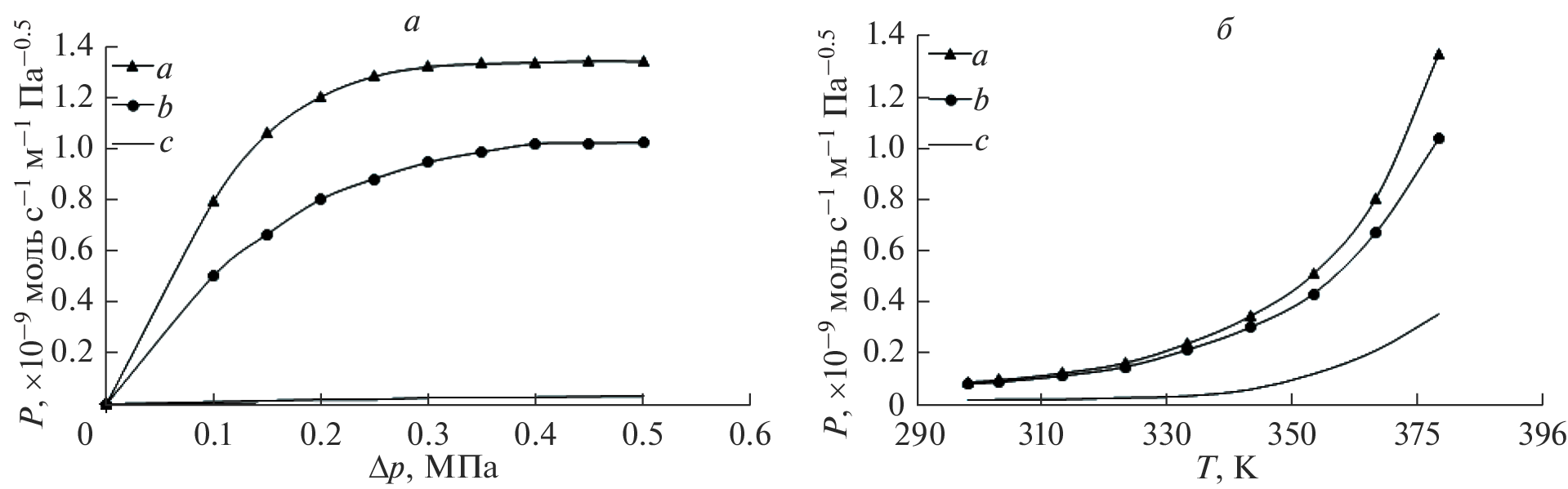
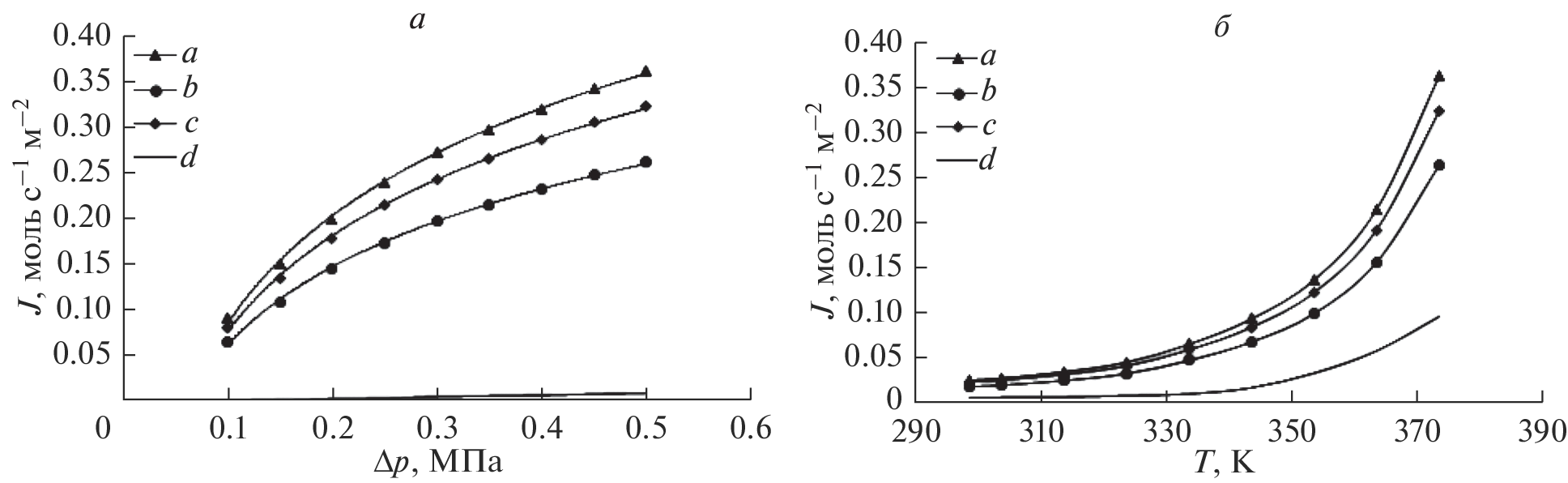
The Pd60%Cu40% membranes were modified with nanostructured coatings to intensify low-temperature (25–100°C) hydrogen transport. Classical palladium black and filamentous particles were applied as surface modifiers by electrodeposition. The experiment results confirmed significant reducing of surface limitations by modifying layer application on both surfaces of the developed membranes of the Pd60%Cu40% alloy. The study of the developed membranes in the low-temperature hydrogen transport processes demonstrated high and stable flux up to 0.36 mmol s–1 m–2, as well as high hydrogen permeability up to 1.33 × 10–9 mol s–1 m–2 Pa–0.5. In numerical terms, the values of the membranes of the Pd60%Cu40% alloy modified with nanofilaments were up to 1.3 and 3.9 times higher compared to membranes modified with classical black and uncoated ones, respectively. The developed Pd60%Cu40% membranes also demonstrated a high level of H2/N2 selectivity – up to 3552. The strategy of surface modification of palladium-based membranes can shed new light on the development and manufacturing of high-performance and selective membranes for ultrapure hydrogen evolution devices.
Авторлар туралы
I. Petriev
Кuban state university; Federal Research Centre The Southern Scientific Centre of the Russian Academy of The Sciences
Хат алмасуға жауапты Автор.
Email: petriev_iliya@mail.ru
Russia, 350040, Krasnodar; Russia, 344006, Rostov-on-Don
P. Pushankina
Кuban state university
Email: petriev_iliya@mail.ru
Russia, 350040, Krasnodar
G. Andreev
Кuban state university
Email: petriev_iliya@mail.ru
Russia, 350040, Krasnodar
Әдебиет тізімі
- Filippov S.P., Yaroslavtsev A.B. // Russ. Chem. Rev. 2021. V. 90. № 6. P. 627. https://doi.org/10.1070/RCR5014
- Apel P.Y., Velizarov S., Volkov A.V. et al. // Membr. Membr. Technol. 2022. V. 4. P. 69. https://doi.org/10.1134/S2517751622020032
- Mironova E.Y., Ermilova M.M., Orekhova N.V. et al. // Membr. Membr. Technol. 2019. V. 1. P. 246. https://doi.org/10.1134/S251775161904005X
- Stenina I., Yaroslavtsev A. // Processes. 2023. V. 11. № 56. https://doi.org/10.3390/pr11010056
- Petriev I.S., Lutsenko I.S., Pushankina P.D. et al. // Russ. Phys. J. 2022 V. 65. P. 312. https://doi.org/10.1007/s11182-022-02637-x
- Didenko L.P., Babak V.N., Sementsova L.A. et al. // Membr. Membr. Technol. 2023. V. 5. P. 69. https://doi.org/10.1134/S2517751623020038
- Gallucci F., Fernandez E., Corengia P. et al. // Chem. Eng. Sci. 2013. V. 92. P. 40. https://doi.org/10.1016/j.ces.2013.01.008
- Lytkina A.A., Orekhova N.V., Ermilova M.M. et al. // Int. J. Hydrogen Energy. 2019. V. 44. P. 13310. https://doi.org/10.1016/j.ijhydene.2019.03.205
- Apel P.Y., Bobreshova O.V., Volkov A.V. et al. // Membr. Membr. Technol. 2019. V. 1. P. 45. https://doi.org/10.1134/S2517751619020021
- Lytkina A.A., Orekhova N.V., Ermilova M.M. et al. // Pet. Chem. 2017. V. 57. P. 1219. https://doi.org/10.1134/S0965544117130072
- Fedotov A.S., Tsodikov M.V., Yaroslavtsev A.B. // Processes. 2022. V. 10. № 2060. https://doi.org/10.3390/pr10102060
- El-Shafie M., Kambra S., Hayakawa Y. // S. Afr. J. Chem. Eng. 2021. V. 35. P. 118. https://doi.org/10.1016/j.sajce.2020.09.005
- Prikhno I.A., Safronova E.Y., Stenina I.A. et al. // Membr. Membr. Technol. 2020. V. 2. P. 265. https://doi.org/10.1134/S2517751620040095
- Petriev I., Pushankina P., Shostak N. et al. // Int. J. Mol. Sci. 2022. V. 23. № 228. https://doi.org/10.3390/ijms23010228
- Ryu S., Badakhsh A., Oh J.G. et al. // Membranes. 2023. V. 13. № 23. https://doi.org/10.3390/membranes13010023
- Fasolin S., Barison S., Agresti F. et al. // Membranes. 2022. V. 12. № 722. https://doi.org/10.3390/membranes12070722
- Yin Z., Yang Z., Du M. et al. // J. Membr. Sci. 2022. V. 654. № 120572. https://doi.org/10.1016/j.memsci.2022.120572
- Petriev I.S., Pushankina P.D., Lutsenko I.S. et al. // Doklady Physics. 2021. V. 66. P. 209. https://doi.org/10.1134/S1028335821080061
- Nam S.-E., Lee K.-H. // J. Membr. Sci. 2001. V. 192. P. 177. https://doi.org/10.1016/S0376-7388(01)00499-9
- Nam S.-E., Lee K.-H. // Ind. Eng. Chem. Res. 2005. V. 44. P. 100. https://doi.org/10.1021/ie040025x
- Islam M.S., Rahman M.M., Ilias S. // Int. J. Hydrog. Energy. 2012. V. 37. P. 3477. https://doi.org/10.1016/j.ijhydene.2011.11.024
- Kim D.-W., Park Y.J., Moon J.-W. // Thin Solid Films. 2008. V. 516. P. 3036. https://doi.org/10.1016/j.tsf.2007.11.126
- Bosko M.L., Fontana A.D., Tarditi A. et al. // Int. J. Hydrog. Energy. 2021. V. 46. P. 15572. https://doi.org/10.1016/j.ijhydene.2021.02.082
- Zhu K., Li X., Zhang Y. et al. // Int. J. Hydrog. Energy. 2022. V. 47. P. 6734. https://doi.org/10.1016/j.ijhydene.2021.12.021
- Alrashed F.S., Paglieri S.N., Alismail Z.S. et al. // Int. J. Hydrog. Energy. 2021. V. 46. P. 21939. https://doi.org/10.1016/j.ijhydene.2021.04.020
- Sazali N. // Int. J. Adv. Manuf. Technol. 2020. V. 107. P. 2465. https://doi.org/10.1007/s00170-020-05196-y
- Rahimpour M.R., Samimi F., Babapoor A. et al. // Chem. Eng. Process: Process Intensif. 2017. V. 121. P. 24. https://doi.org/10.1016/j.cep.2017.07.021
- Wei W., Liu L.C., Gong H.R. et al. // Comput. Mater. Sci. 2019, 159, 440–447. https://doi.org/10.1016/j.commatsci.2018.12.037
- Zhao C., Goldbach A., Xu H. // J. Membr. Sci. 2017. V. 542. P. 60. https://doi.org/10.1016/j.memsci.2017.07.049
- Ievlev V.M., Solntsev K.A., Vasiliev A.L. et al. // Processes. 2022. V. 10. № 2632. https://doi.org/10.3390/pr10122632
- Moon D.-K., Han Y.-J., Bang G. et al. // Korean J. Chem. Eng. 2019. V. 36. P. 563. https://doi.org/10.1007/s11814-019-0237-7
- Howard B.H., Killmeyer, R.P., Rothenberger K.S. et al. // J. Membr. Sci. 2004. V. 241. P. 207. https://doi.org/10.1016/j.memsci.2004.04.031
- Nayebossadri S., Speight J., Book D. // J. Membr. Sci. 2014. V. 451. P. 216. https://doi.org/10.1016/j.memsci.2013.10.002
- Martin M.H., Galipaud J., Tranchot A. et al. // Electrochim. Acta. 2013. V. 90. P. 615. https://doi.org/10.1016/j.electacta.2012.10.140
- Yuan L., Goldbach A., Xu H. // J. Phys. Chem. B. 2007. V. 111. № 37. P. 10952. https://doi.org/10.1021/jp073807n
- Gao M.C., Ouyang L., Doğan Ö.N. // J. Alloys Compd. 2013. V. 574. P. 368. https://doi.org/10.1016/j.jallcom.2013.05.126
- Yuan L., Goldbach A., Xu H. // J. Phys. Chem. B. 2008. V. 112. P. 12692. https://doi.org/10.1021/jp8049119
- Opalka S.M., Huang W., Wang D. et al. // J. Alloys Compd. 2007. V. 446–447. P. 583. https://doi.org/10.1016/j.jallcom.2007.01.130
- Shinoda Y., Takeuchi M., Dezawa N. et al. // Int. J. Hydrog. Energy. 2021. V. 46. P. 36291. https://doi.org/10.1016/j.ijhydene.2021.08.127
- Roa F., Block M.J., Way J.D. // Desalination. 2002. V. 147. P. 411. https://doi.org/10.1016/S0011-9164(02)00636-7
- Petriev I., Pushankina P., Bolotin S. et al. // J. Membr. Sci. 2021. V. 620. № 118894. https://doi.org/10.1016/j.memsci.2020.118894
- Kudashova D.S., Falina I.V., Kononenko N.A. et al. // Membr. Membr. Technol. 2023. V. 5. P. 18. https://doi.org/10.1134/S2517751623010043
- Yaroslavtsev A.B. // Solid State Ionics. 2005. V. 176. № 39–40. P. 2935–2940. https://doi.org/10.1016/j.ssi.2005.09.025
- Yaroslavtsev A.B., Stenina I.A., Golubenko D.V. // Pure and Applied Chemistry. 2020. V. 92. № 7. P. 1147–1157. https://doi.org/10.1515/pac-2019-1208
- Voropaeva E.Y., Stenina I.A., Yaroslavtsev A.B. // Russ. J. Inorg. Chem. 2008. V. 53. P. 1677. https://doi.org/10.1134/S0036023608110016
- Yaroslavtsev A.B., Stenina I.A., Voropaeva E.Yu. et al. // Polymers for Advanced Technologies. 2009. V. 20. № 6. P. 566–570. https://doi.org/10.1002/pat.1384
- Golubenko D.V., Karavanova Y.A., Melnikov S.S. et al. // J. Membr. Sci. 2018. V. 563. P. 777–784. https://doi.org/10.1016/j.memsci.2018.06.024
- Safronova E.Y., Stenina I.A., Yaroslavtsev A.B. // Russ. J. Inorg. Chem. 2010. V. 55. P. 13. https://doi.org/10.1134/S0036023610010031
- Vielstich W. Brennstoffelemente. Moderne Verfahren zur elektrochemischen Energlegewfnming, Verlag Chemie, Weinheim 1965.
- Petriev I., Pushankina P., Lutsenko I. et al. // Nanomaterials. 2020. V. 10. № 2081. https://doi.org/10.3390/nano10102081
- Petriev I., Pushankina P. Glazkova Y. et al. // Coatings. 2023. V. 13. P. 621. https://doi.org/10.3390/coatings13030621
- Basov A., Dzhimak S., Sokolov M. et al. // Nanomaterials. 2022. V. 12. № 1164. https://doi.org/10.3390/nano12071164
- Pushankina P., Baryshev M., Petriev I. // Nanomaterials. 2022. V. 12. № 4178. https://doi.org/10.3390/nano12234178
- Petriev I.S., Pushankina P.D., Lutsenko I.S. et al. // Tech. Phys. Lett. 2021. V. 47. P. 803. https://doi.org/10.1134/S1063785021080216
- Xiong Y., Ye W., Chen W. et al. // RSC Adv. 2017. V. 7. P. 5800. https://doi.org/10.1039/C6RA25900F
- Wang L., Zhai J.-J., Jiang K. et al. // Int. J. Hydrog. Energy. 2015. V. 40. P. 1726. https://doi.org/10.1016/j.ijhydene.2014.11.128
- Ward T.L., Dao T. // J. Membr. Sci. 1999. V. 153. P. 211. https://doi.org/10.1016/S0376-7388(98)00256-7
- Baychtok Y.K., Sokolinsky Y.A., Ayzenbud M.B. // J. Phys. Chem. 1976. V. 50. P. 1543.
- Pacheco Tanaka D.A., Llosa Tanco M.A., Okazaki J. et al. // J. Membr. Sci. 2008. V. 320. P. 436. https://doi.org/10.1016/j.memsci.2008.04.044
- Nomura M., Ono K., Gopalakrishnan S. et al. // J. Membr. Sci. 2005. V. 251. P. 151. https://doi.org/10.1016/j.memsci.2004.11.008
- Itoh N., Xu W.-C. // Appl. Catal. A: Gen. 1993. V. 107. P. 83. https://doi.org/10.1016/0926-860X(93)85117-8
- Okazaki J., Pacheco Tanaka D.A., Llosa Tanco M.A. et al. // J. Membr. Sci. 2006. V. 282. P. 370. https://doi.org/10.1016/j.memsci.2006.05.042
- Santucci A., Borgognoni F., Vadrucci M. et al. // J. Membr. Sci. 2013. V. 444. P. 378. https://doi.org/10.1016/j.memsci.2013.05.058
- Pan X., Kilgus M., Goldbach A. // Catal. Today. 2005. V. 104. P. 225. https://doi.org/10.1016/j.cattod.2005.03.049
- Zhao C., Goldbach A., Xu H. // J. Membr. Sci. 2017. V. 542. P. 60. https://doi.org/10.1016/j.memsci.2017.07.049
Қосымша файлдар










