🔧На сайте запланированы технические работы
25.12.2025 в промежутке с 18:00 до 21:00 по Московскому времени (GMT+3) на сайте будут проводиться плановые технические работы. Возможны перебои с доступом к сайту. Приносим извинения за временные неудобства. Благодарим за понимание!
🔧Site maintenance is scheduled.
Scheduled maintenance will be performed on the site from 6:00 PM to 9:00 PM Moscow time (GMT+3) on December 25, 2025. Site access may be interrupted. We apologize for the inconvenience. Thank you for your understanding!

 

Numerical scheme for one integro-differential system related to the problem of space dynamo

Cover Page

Cite item

Full Text

Abstract

The article is devoted to the description of the developed numerical scheme for modeling a hereditary dynamic system, which is a model of a two-mode hydromagnetic dynamo. The models include two magnetic field generators - large-scale and turbulent (α-effect). The influence of the magnetic field on the motion of the medium is presented through the suppression of the α-effect by the functional of the field components, which introduces memory into the model (hereditary). The model is described by an integro-differential system of equations. The paper presents the numerical scheme itself and investigates the order of accuracy on nested grids. The numerical scheme consists of two parts, the trapezoid method is used for the differential part, and the trapezoid quadrature formula is used for the integral part. As a result of conjugation of the schemes, we obtain a nonlinear algebraic system of equations. To solve such a system, it is necessary to involve methods for nonlinear algebraic systems. In this paper, the Newton method was chosen. It is shown that in the case of an exponential kernel of the suppression functional, the model can be reduced to the classical Lorenz system. The known nature of the dynamics of the Lorenz system for various parameters allowed us to verify the numerical scheme. It is shown that the numerical scheme allows us to qualitatively solve the integro-differential system of equations, which is a model of a cosmic dynamo. This numerical scheme was developed for a specific model, but can be easily generalized for other quadratic-nonlinear integro-differential systems.

Full Text

Введение

Для развития теории космических динамо-систем актуальным направление работ является разработка и исследование малоразмерных динамических систем с памятью, моделирующих на феноменологическом уровне процесс генерации магнитных полей. По сложившейся в теории динамических систем терминологии, модели с памятью называют эредитарными.

Феноменологически эредитарная модель космического динамо может быть представлена в интегро-дифференциальном виде[1, 2]:

dx dt =μx+(μϕ 0 t K(tτ)Q(x(τ),y(τ))dτ.)y, dy dt =(D 0 t K(tτ)Q(x(τ),y(τ))dτ.)xy. MathType@MTEF@5@5@+= feaahGart1ev3aaatCvAUfeBSjuyZL2yd9gzLbvyNv2CaerbuLwBLn hiov2DGi1BTfMBaeXatLxBI9gBaerbd9wDYLwzYbItLDharqqtubsr 4rNCHbGeaGGj0Jf9crFfpeea0xh9v8qiW7rqqrFfpeea0xe9Lq=Jc9 vqaqpepm0xbba9pwe9Q8fs0=yqaqpepae9pg0FirpepeKkFr0xfr=x fr=xb9adbaqaaeGaciGaaiaabeqaamaabaabaaGcbaqbaeaabiqaaa qaamaalaaabaGaamizaiaadIhaaeaacaWGKbGaamiDaaaacaaI9aGa eyOeI0IaeqiVd0MaamiEaiabgUcaRiaaiIcacqaH8oqBcqGHsislcq aHvpGzdaWdXaqabSqaaiaaicdaaeaacaWG0baaniabgUIiYdGccaWG lbGaaGikaiaadshacqGHsislcqaHepaDcaaIPaGaamyuaiaaiIcaca WG4bGaaGikaiabes8a0jaaiMcacaaISaGaamyEaiaaiIcacqaHepaD caaIPaGaaGykaiaadsgacqaHepaDcaaIUaGaaGykaiaadMhacaaISa aabaWaaSaaaeaacaWGKbGaamyEaaqaaiaadsgacaWG0baaaiaai2da caaIOaGaamiraiabgkHiTmaapedabeWcbaGaaGimaaqaaiaadshaa0 Gaey4kIipakiaadUeacaaIOaGaamiDaiabgkHiTiabes8a0jaaiMca caWGrbGaaGikaiaadIhacaaIOaGaeqiXdqNaaGykaiaaiYcacaWG5b GaaGikaiabes8a0jaaiMcacaaIPaGaamizaiabes8a0jaai6cacaaI PaGaamiEaiabgkHiTiaadMhacaaIUaaaaaaa@84ED@  (1)

В работе будем использовать компактную форму записи системы (1), которая имеет вид:

dx dt = ηp s 2 z yηx, dy dt =(Dz)xy, z= 0 t K(tτ)Q(x(τ),y(τ))dτ. MathType@MTEF@5@5@+= feaahGart1ev3aaatCvAUfeBSjuyZL2yd9gzLbvyNv2CaerbuLwBLn hiov2DGi1BTfMBaeXatLxBI9gBaerbd9wDYLwzYbItLDharqqtubsr 4rNCHbGeaGGj0Jf9crFfpeea0xh9v8qiW7rqqrFfpeea0xe9Lq=Jc9 vqaqpepm0xbba9pwe9Q8fs0=yqaqpepae9pg0FirpepeKkFr0xfr=x fr=xb9adbaqaaeGaciGaaiaabeqaamaabaabaaGcbaqbaeaabmGaaa qaamaalaaabaGaamizaiaadIhaaeaacaWGKbGaamiDaaaacaaI9aWa aeWaaeaacqaH3oaAcqGHsislcaWGWbGaam4CamaaCaaaleqabaGaaG OmaaaakiaadQhaaiaawIcacaGLPaaacaWG5bGaeyOeI0Iaeq4TdGMa amiEaiaaiYcaaeaaaeaadaWcaaqaaiaadsgacaWG5baabaGaamizai aadshaaaGaaGypaiaaiIcacaWGebGaeyOeI0IaamOEaiaaiMcacaWG 4bGaeyOeI0IaamyEaiaaiYcaaeaaaeaacaWG6bGaaGypamaapedabe WcbaGaaGimaaqaaiaadshaa0Gaey4kIipakiaadUeacaaIOaGaamiD aiabgkHiTiabes8a0jaaiMcacaWGrbGaaGikaiaadIhacaaIOaGaeq iXdqNaaGykaiaaiYcacaWG5bGaaGikaiabes8a0jaaiMcacaaIPaGa aGjcVlaadsgacqaHepaDcaaIUaaabaaaaaaa@721F@  (2)

Формально, любая интегро-дифференциальная система может быть в эквивалентном в виде представлена в чистой интегральной системы Вольтерра, но имеющая специфическую структуру[3]. Поэтому использовать общие методы для систем нелинейных систем Вольтерра нецелесообразно, ввиду большой громоздкости расчетов, более разумным является разработка метода исследования изначально адаптированную под изучаемую модель.

Рассмотрим задачу Коши для дифференциального уравнения

dx dt =f(x(t),t),x(0)=a. MathType@MTEF@5@5@+= feaahGart1ev3aaatCvAUfeBSjuyZL2yd9gzLbvyNv2CaerbuLwBLn hiov2DGi1BTfMBaeXatLxBI9gBaerbd9wDYLwzYbItLDharqqtubsr 4rNCHbGeaGGj0Jf9crFfpeea0xh9v8qiW7rqqrFfpeea0xe9Lq=Jc9 vqaqpepm0xbba9pwe9Q8fs0=yqaqpepae9pg0FirpepeKkFr0xfr=x fr=xb9adbaqaaeGaciGaaiaabeqaamaabaabaaGcbaWaaSaaaeaaca WGKbGaamiEaaqaaiaadsgacaWG0baaaiaai2dacaWGMbGaaGikaiaa dIhacaaIOaGaamiDaiaaiMcacaaISaGaamiDaiaaiMcacaaISaGaaG zbVlaaywW7caWG4bGaaGikaiaaicdacaaIPaGaaGypaiaadggacaaI Uaaaaa@4D53@

Любое такое дифференциальное уравнение может быть записано в эквивалентном в виде

x(t)=a+ 0 t f(τ,x(τ))dτ. MathType@MTEF@5@5@+= feaahGart1ev3aaatCvAUfeBSjuyZL2yd9gzLbvyNv2CaerbuLwBLn hiov2DGi1BTfMBaeXatLxBI9gBaerbd9wDYLwzYbItLDharqqtubsr 4rNCHbGeaGGj0Jf9crFfpeea0xh9v8qiW7rqqrFfpeea0xe9Lq=Jc9 vqaqpepm0xbba9pwe9Q8fs0=yqaqpepae9pg0FirpepeKkFr0xfr=x fr=xb9adbaqaaeGaciGaaiaabeqaamaabaabaaGcbaGaamiEaiaaiI cacaWG0bGaaGykaiaai2dacaWGHbGaey4kaSYaa8qmaeqaleaacaaI WaaabaGaamiDaaqdcqGHRiI8aOGaamOzaiaaiIcacqaHepaDcaaISa GaamiEaiaaiIcacqaHepaDcaaIPaGaaGykaiaadsgacqaHepaDcaaI Uaaaaa@4E30@

Такая конструкция представляет из себя, как говорилось ранее, частный случай интегрального уравнения Вольтерра [4-6]. В общем виде интегрального уравнения Вольтерра предполагается, что подынтегральная функция f MathType@MTEF@5@5@+= feaahGart1ev3aaatCvAUfeBSjuyZL2yd9gzLbvyNv2CaerbuLwBLn hiov2DGi1BTfMBaeXatLxBI9gBaerbd9wDYLwzYbItLDharqqtubsr 4rNCHbGeaGGj0Jf9crFfpeea0xh9v8qiW7rqqrFfpeea0xe9Lq=Jc9 vqaqpepm0xbba9pwe9Q8fs0=yqaqpepae9pg0FirpepeKkFr0xfr=x fr=xb9adbaqaaeGaciGaaiaabeqaamaabaabaaGcbaGaamOzaaaa@38F2@  зависит не только от τ MathType@MTEF@5@5@+= feaahGart1ev3aaatCvAUfeBSjuyZL2yd9gzLbvyNv2CaerbuLwBLn hiov2DGi1BTfMBaeXatLxBI9gBaerbd9wDYLwzYbItLDharqqtubsr 4rNCHbGeaGGj0Jf9crFfpeea0xh9v8qiW7rqqrFfpeea0xe9Lq=Jc9 vqaqpepm0xbba9pwe9Q8fs0=yqaqpepae9pg0FirpepeKkFr0xfr=x fr=xb9adbaqaaeGaciGaaiaabeqaamaabaabaaGcbaGaeqiXdqhaaa@39CC@  но и от t MathType@MTEF@5@5@+= feaahGart1ev3aaatCvAUfeBSjuyZL2yd9gzLbvyNv2CaerbuLwBLn hiov2DGi1BTfMBaeXatLxBI9gBaerbd9wDYLwzYbItLDharqqtubsr 4rNCHbGeaGGj0Jf9crFfpeea0xh9v8qiW7rqqrFfpeea0xe9Lq=Jc9 vqaqpepm0xbba9pwe9Q8fs0=yqaqpepae9pg0FirpepeKkFr0xfr=x fr=xb9adbaqaaeGaciGaaiaabeqaamaabaabaaGcbaGaamiDaaaa@3900@ . Если функция f MathType@MTEF@5@5@+= feaahGart1ev3aaatCvAUfeBSjuyZL2yd9gzLbvyNv2CaerbuLwBLn hiov2DGi1BTfMBaeXatLxBI9gBaerbd9wDYLwzYbItLDharqqtubsr 4rNCHbGeaGGj0Jf9crFfpeea0xh9v8qiW7rqqrFfpeea0xe9Lq=Jc9 vqaqpepm0xbba9pwe9Q8fs0=yqaqpepae9pg0FirpepeKkFr0xfr=x fr=xb9adbaqaaeGaciGaaiaabeqaamaabaabaaGcbaGaamOzaaaa@38F2@  зависит только от τ MathType@MTEF@5@5@+= feaahGart1ev3aaatCvAUfeBSjuyZL2yd9gzLbvyNv2CaerbuLwBLn hiov2DGi1BTfMBaeXatLxBI9gBaerbd9wDYLwzYbItLDharqqtubsr 4rNCHbGeaGGj0Jf9crFfpeea0xh9v8qiW7rqqrFfpeea0xe9Lq=Jc9 vqaqpepm0xbba9pwe9Q8fs0=yqaqpepae9pg0FirpepeKkFr0xfr=x fr=xb9adbaqaaeGaciGaaiaabeqaamaabaabaaGcbaGaeqiXdqhaaa@39CC@ , то можно свести такое интегральное уравнение к дифференциальному уравнению. Если же функция f MathType@MTEF@5@5@+= feaahGart1ev3aaatCvAUfeBSjuyZL2yd9gzLbvyNv2CaerbuLwBLn hiov2DGi1BTfMBaeXatLxBI9gBaerbd9wDYLwzYbItLDharqqtubsr 4rNCHbGeaGGj0Jf9crFfpeea0xh9v8qiW7rqqrFfpeea0xe9Lq=Jc9 vqaqpepm0xbba9pwe9Q8fs0=yqaqpepae9pg0FirpepeKkFr0xfr=x fr=xb9adbaqaaeGaciGaaiaabeqaamaabaabaaGcbaGaamOzaaaa@38F2@  явно зависит не только от τ MathType@MTEF@5@5@+= feaahGart1ev3aaatCvAUfeBSjuyZL2yd9gzLbvyNv2CaerbuLwBLn hiov2DGi1BTfMBaeXatLxBI9gBaerbd9wDYLwzYbItLDharqqtubsr 4rNCHbGeaGGj0Jf9crFfpeea0xh9v8qiW7rqqrFfpeea0xe9Lq=Jc9 vqaqpepm0xbba9pwe9Q8fs0=yqaqpepae9pg0FirpepeKkFr0xfr=x fr=xb9adbaqaaeGaciGaaiaabeqaamaabaabaaGcbaGaeqiXdqhaaa@39CC@ , но и от t MathType@MTEF@5@5@+= feaahGart1ev3aaatCvAUfeBSjuyZL2yd9gzLbvyNv2CaerbuLwBLn hiov2DGi1BTfMBaeXatLxBI9gBaerbd9wDYLwzYbItLDharqqtubsr 4rNCHbGeaGGj0Jf9crFfpeea0xh9v8qiW7rqqrFfpeea0xe9Lq=Jc9 vqaqpepm0xbba9pwe9Q8fs0=yqaqpepae9pg0FirpepeKkFr0xfr=x fr=xb9adbaqaaeGaciGaaiaabeqaamaabaabaaGcbaGaamiDaaaa@3900@ , то вообще говоря, не факт, что можно свести интегральное уравнение к дифференциальному уравнению или системе дифференциальных уравнений.

Рассмотрим на примере нашей систем (2). Перепишем уравнения системы в интегральную форму:

x t y t z = x(0) y(0) 0 + 0 t η T ϕz y η T x, (Dz)xy K(tτ)Q(x(τ)y(τ)) dt. MathType@MTEF@5@5@+= feaahGart1ev3aaatCvAUfeBSjuyZL2yd9gzLbvyNv2CaerbuLwBLn hiov2DGi1BTfMBaeXatLxBI9gBaerbd9wDYLwzYbItLDharqqtubsr 4rNCHbGeaGGj0Jf9crFfpeea0xh9v8qiW7rqqrFfpeea0xe9Lq=Jc9 vqaqpepm0xbba9pwe9Q8fs0=yqaqpepae9pg0FirpepeKkFr0xfr=x fr=xb9adbaqaaeGaciGaaiaabeqaamaabaabaaGcbaWaaqWaaeaafa qabeqbbaaaaeaadaWcaaqaaiabgkGi2kaadIhaaeaacqGHciITcaWG 0baaaaqaaaqaamaalaaabaGaeyOaIyRaamyEaaqaaiabgkGi2kaads haaaaabaaabaGaamOEaaaaaiaawEa7caGLiWoacaaI9aWaaqWaaeaa faqabeGbbaaaaeaacaWG4bGaaGikaiaaicdacaaIPaaabaaabaGaam yEaiaaiIcacaaIWaGaaGykaaqaaaqaaiaaicdaaeaaaaaacaGLhWUa ayjcSdGaey4kaSYaa8qmaeqaleaacaaIWaaabaGaamiDaaqdcqGHRi I8aOWaaqWaaeaafaqabeqbbaaaaeaadaqadaqaaiabeE7aOnaaCaaa leqabaGaamivaaaakiabgkHiTiabew9aMjaadQhaaiaawIcacaGLPa aacaWG5bGaeyOeI0Iaeq4TdG2aaWbaaSqabeaacaWGubaaaOGaamiE aiaaiYcaaeaaaeaacaaIOaGaamiraiabgkHiTiaadQhacaaIPaGaam iEaiabgkHiTiaadMhaaeaaaeaacaWGlbGaaGikaiaadshacqGHsisl cqaHepaDcaaIPaGaamyuaiaaiIcacaWG4bGaaGikaiabes8a0jaaiM cacaWG5bGaaGikaiabes8a0jaaiMcacaaIPaaaaaGaay5bSlaawIa7 aiaadsgacaWG0bGaaGOlaaaa@8128@  (3)

Численно решить такую систему используя стандартные методы будет достаточно проблематично, из-за того, что численные методы которые используя в математических пакетах являются универсальными и обрабатывают колоссальный объём данных. В связи с этим была решена задача разработка численного метода для решения конкретной задачи вида (1).

Разностные схемы

Для начала в системе (2) введем следующие замены:

x= x y ,a= μ ϕ D векторпараметров. MathType@MTEF@5@5@+= feaahGart1ev3aaatCvAUfeBSjuyZL2yd9gzLbvyNv2CaerbuLwBLn hiov2DGi1BTfMBaeXatLxBI9gBaerbd9wDYLwzYbItLDharqqtubsr 4rNCHbGeaGGj0Jf9crFfpeea0xh9v8qiW7rqqrFfpeea0xe9Lq=Jc9 vqaqpepm0xbba9pwe9Q8fs0=yqaqpepae9pg0FirpepeKkFr0xfr=x fr=xb9adbaqaaeGaciGaaiaabeqaamaabaabaaGcbaGaamiEaiaai2 dadaWadaqaauaabeqaceaaaeaacaWG4baabaGaamyEaaaaaiaawUfa caGLDbaacaaISaGaaGzbVlaaywW7caWGHbGaaGypamaadmaabaqbae qabqqaaaaabaGaeqiVd0gabaGaeqy1dygabaGaamiraaqaaaaaaiaa wUfacaGLDbaacqGHsislcaqGYqGaaeyneiaabQdbcaqGcrGaaeOpei aabcebcaqG=qGaaeimeiaabcebcaqGWqGaaeipeiaabwdbcaqGcrGa aeiqeiaab6dbcaqGYqGaaGOlaaaa@5746@

И перепишем систему в векторном виде:

dx dt =f x,z,a , z= 0 t K(tτ)Q(x(τ))dτ. MathType@MTEF@5@5@+= feaahGart1ev3aaatCvAUfeBSjuyZL2yd9gzLbvyNv2CaerbuLwBLn hiov2DGi1BTfMBaeXatLxBI9gBaerbd9wDYLwzYbItLDharqqtubsr 4rNCHbGeaGGj0Jf9crFfpeea0xh9v8qiW7rqqrFfpeea0xe9Lq=Jc9 vqaqpepm0xbba9pwe9Q8fs0=yqaqpepae9pg0FirpepeKkFr0xfr=x fr=xb9adbaqaaeGaciGaaiaabeqaamaabaabaaGcbaqbaeaabiGaaa qaamaalaaabaGaamizaiaadIhaaeaacaWGKbGaamiDaaaacaaI9aGa amOzamaabmaabaGaamiEaiaaiYcacaWG6bGaaGilaiaadggaaiaawI cacaGLPaaacaaISaaabaaabaGaamOEaiaai2dadaWdXaqabSqaaiaa icdaaeaacaWG0baaniabgUIiYdGccaWGlbGaaGikaiaadshacqGHsi slcqaHepaDcaaIPaGaamyuaiaaiIcacaWG4bGaaGikaiabes8a0jaa iMcacaaIPaGaaGjcVlaadsgacqaHepaDcaaIUaaabaaaaaaa@5B13@  (4)

Вводим временную сетку T MathType@MTEF@5@5@+= feaahGart1ev3aaatCvAUfeBSjuyZL2yd9gzLbvyNv2CaerbuLwBLn hiov2DGi1BTfMBaeXatLxBI9gBaerbd9wDYLwzYbItLDharqqtubsr 4rNCHbGeaGGj0Jf9crFfpeea0xh9v8qiW7rqqrFfpeea0xe9Lq=Jc9 vqaqpepm0xbba9pwe9Q8fs0=yqaqpepae9pg0FirpepeKkFr0xfr=x fr=xb9adbaqaaeGaciGaaiaabeqaamaabaabaaGcbaGaamivaaaa@38E0@  с шагом Δt MathType@MTEF@5@5@+= feaahGart1ev3aaatCvAUfeBSjuyZL2yd9gzLbvyNv2CaerbuLwBLn hiov2DGi1BTfMBaeXatLxBI9gBaerbd9wDYLwzYbItLDharqqtubsr 4rNCHbGeaGGj0Jf9crFfpeea0xh9v8qiW7rqqrFfpeea0xe9Lq=Jc9 vqaqpepm0xbba9pwe9Q8fs0=yqaqpepae9pg0FirpepeKkFr0xfr=x fr=xb9adbaqaaeGaciGaaiaabeqaamaabaabaaGcbaGaeuiLdqKaam iDaaaa@3A66@ , ведем расчет для t k MathType@MTEF@5@5@+= feaahGart1ev3aaatCvAUfeBSjuyZL2yd9gzLbvyNv2CaerbuLwBLn hiov2DGi1BTfMBaeXatLxBI9gBaerbd9wDYLwzYbItLDharqqtubsr 4rNCHbGeaGGj0Jf9crFfpeea0xh9v8qiW7rqqrFfpeea0xe9Lq=Jc9 vqaqpepm0xbba9pwe9Q8fs0=yqaqpepae9pg0FirpepeKkFr0xfr=x fr=xb9adbaqaaeGaciGaaiaabeqaamaabaabaaGcbaGaamiDamaaBa aaleaacaWGRbaabeaaaaa@3A1C@  равно отстоящих. Через x[k] MathType@MTEF@5@5@+= feaahGart1ev3aaatCvAUfeBSjuyZL2yd9gzLbvyNv2CaerbuLwBLn hiov2DGi1BTfMBaeXatLxBI9gBaerbd9wDYLwzYbItLDharqqtubsr 4rNCHbGeaGGj0Jf9crFfpeea0xh9v8qiW7rqqrFfpeea0xe9Lq=Jc9 vqaqpepm0xbba9pwe9Q8fs0=yqaqpepae9pg0FirpepeKkFr0xfr=x fr=xb9adbaqaaeGaciGaaiaabeqaamaabaabaaGcbaGaamiEaiaaiU facaWGRbGaaGyxaaaa@3BC0@  и z[k] MathType@MTEF@5@5@+= feaahGart1ev3aaatCvAUfeBSjuyZL2yd9gzLbvyNv2CaerbuLwBLn hiov2DGi1BTfMBaeXatLxBI9gBaerbd9wDYLwzYbItLDharqqtubsr 4rNCHbGeaGGj0Jf9crFfpeea0xh9v8qiW7rqqrFfpeea0xe9Lq=Jc9 vqaqpepm0xbba9pwe9Q8fs0=yqaqpepae9pg0FirpepeKkFr0xfr=x fr=xb9adbaqaaeGaciGaaiaabeqaamaabaabaaGcbaGaamOEaiaaiU facaWGRbGaaGyxaaaa@3BC2@  обозначаем значения функции в эти самые моменты времени:

t k =kΔt, x[k]=x( t k ), z[k]=z( t k ). MathType@MTEF@5@5@+= feaahGart1ev3aaatCvAUfeBSjuyZL2yd9gzLbvyNv2CaerbuLwBLn hiov2DGi1BTfMBaeXatLxBI9gBaerbd9wDYLwzYbItLDharqqtubsr 4rNCHbGeaGGj0Jf9crFfpeea0xh9v8qiW7rqqrFfpeea0xe9Lq=Jc9 vqaqpepm0xbba9pwe9Q8fs0=yqaqpepae9pg0FirpepeKkFr0xfr=x fr=xb9adbaqaaeGaciGaaiaabeqaamaabaabaaGcbaqbaeaabmGaaa qaaiaadshadaWgaaWcbaGaam4AaaqabaGccaaI9aGaam4Aaiabfs5a ejaadshacaaISaaabaaabaGaamiEaiaaiUfacaWGRbGaaGyxaiaai2 dacaWG4bGaaGikaiaadshadaWgaaWcbaGaam4AaaqabaGccaaIPaGa aGilaaqaaaqaaiaadQhacaaIBbGaam4Aaiaai2facaaI9aGaamOEai aaiIcacaWG0bWaaSbaaSqaaiaadUgaaeqaaOGaaGykaiaai6caaeaa aaaaaa@5278@

Для численного исследования модели необходимо совмещение разностных схем для дифференциальной части и квадратурной формы для интегральной части.

В качестве разностной схемы для дифференциальной части возьмем метод трапеции [7-9].

x[k+1]=x[k]+ Δt 2 m 1 + Δt 2 m 2 , m 1 =f(x[k],z[k],a), m 2 =f(x[k]+ Δt 2 m 1 + Δt 2 m 2 ,z[k+1],a). MathType@MTEF@5@5@+= feaahGart1ev3aaatCvAUfeBSjuyZL2yd9gzLbvyNv2CaerbuLwBLn hiov2DGi1BTfMBaeXatLxBI9gBaerbd9wDYLwzYbItLDharqqtubsr 4rNCHbGeaGGj0Jf9crFfpeea0xh9v8qiW7rqqrFfpeea0xe9Lq=Jc9 vqaqpepm0xbba9pwe9Q8fs0=yqaqpepae9pg0FirpepeKkFr0xfr=x fr=xb9adbaqaaeGaciGaaiaabeqaamaabaabaaGcbaqbaeaabmqaaa qaaiaadIhacaaIBbGaam4AaiabgUcaRiaaigdacaaIDbGaaGypaiaa dIhacaaIBbGaam4Aaiaai2facqGHRaWkdaWcaaqaaiabfs5aejaads haaeaacaaIYaaaaiaad2gadaWgaaWcbaGaaGymaaqabaGccqGHRaWk daWcaaqaaiabfs5aejaadshaaeaacaaIYaaaaiaad2gadaWgaaWcba GaaGOmaaqabaGccaaISaaabaGaamyBamaaBaaaleaacaaIXaaabeaa kiaai2dacaWGMbGaaGikaiaadIhacaaIBbGaam4Aaiaai2facaaISa GaamOEaiaaiUfacaWGRbGaaGyxaiaaiYcacaWGHbGaaGykaiaaiYca aeaacaWGTbWaaSbaaSqaaiaaikdaaeqaaOGaaGypaiaadAgacaaIOa GaamiEaiaaiUfacaWGRbGaaGyxaiabgUcaRmaalaaabaGaeuiLdqKa amiDaaqaaiaaikdaaaGaamyBamaaBaaaleaacaaIXaaabeaakiabgU caRmaalaaabaGaeuiLdqKaamiDaaqaaiaaikdaaaGaamyBamaaBaaa leaacaaIYaaabeaakiaaiYcacaWG6bGaaG4waiaadUgacqGHRaWkca aIXaGaaGyxaiaaiYcacaWGHbGaaGykaiaai6caaaaaaa@7AEF@  (5)

В расчетных целях его удобнее записать в следующем виде:

x[k+1]=x[k]+ Δt 2 f(x[k],z[k],a)+f(x[k+1],z[k+1],a) . MathType@MTEF@5@5@+= feaahGart1ev3aaatCvAUfeBSjuyZL2yd9gzLbvyNv2CaerbuLwBLn hiov2DGi1BTfMBaeXatLxBI9gBaerbd9wDYLwzYbItLDharqqtubsr 4rNCHbGeaGGj0Jf9crFfpeea0xh9v8qiW7rqqrFfpeea0xe9Lq=Jc9 vqaqpepm0xbba9pwe9Q8fs0=yqaqpepae9pg0FirpepeKkFr0xfr=x fr=xb9adbaqaaeGaciGaaiaabeqaamaabaabaaGcbaGaamiEaiaaiU facaWGRbGaey4kaSIaaGymaiaai2facaaI9aGaamiEaiaaiUfacaWG RbGaaGyxaiabgUcaRmaalaaabaGaeuiLdqKaamiDaaqaaiaaikdaaa WaaeWaaeaacaWGMbGaaGikaiaadIhacaaIBbGaam4Aaiaai2facaaI SaGaamOEaiaaiUfacaWGRbGaaGyxaiaaiYcacaWGHbGaaGykaiabgU caRiaadAgacaaIOaGaamiEaiaaiUfacaWGRbGaey4kaSIaaGymaiaa i2facaaISaGaamOEaiaaiUfacaWGRbGaey4kaSIaaGymaiaai2faca aISaGaamyyaiaaiMcaaiaawIcacaGLPaaacaaIUaaaaa@6473@  (6)

В качестве квадратурной формы для интегрального члена MathType@MTEF@5@5@+= feaahGart1ev3aqatCvAUfeBSjuyZL2yd9gzLbvyNv2CaerbuLwBLn hiov2DGi1BTfMBaeXatLxBI9gBaerbd9wDYLwzYbItLDharqqtubsr 4rNCHbGeaGqiVu0Je9sqqrpepC0xbbL8F4rqqrFfpeea0xe9Lq=Jc9 vqaqpepm0xbba9pwe9Q8fs0=yqaqpepae9pg0FirpepeKkFr0xfr=x fr=xb9adbaqaaeGaciGaaiaabeqaamaabaabaaGcbaqefmuySLMyYL gaiuaajugGbabaaaaaaaaapeGaa83eGaaa@3A94@  квадратурная формула трапеции [3, 11]:

z[k+1]= h 2 K ^ [k+1]Q(x[0])+h i=1 k K ^ [Δt(ki)]Q(x[i])+ h 2 K ^ [0]Q(x[k+1]). MathType@MTEF@5@5@+= feaahGart1ev3aaatCvAUfeBSjuyZL2yd9gzLbvyNv2CaerbuLwBLn hiov2DGi1BTfMBaeXatLxBI9gBaerbd9wDYLwzYbItLDharqqtubsr 4rNCHbGeaGGj0Jf9crFfpeea0xh9v8qiW7rqqrFfpeea0xe9Lq=Jc9 vqaqpepm0xbba9pwe9Q8fs0=yqaqpepae9pg0FirpepeKkFr0xfr=x fr=xb9adbaqaaeGaciGaaiaabeqaamaabaabaaGcbaGaamOEaiaaiU facaWGRbGaey4kaSIaaGymaiaai2facaaI9aWaaSaaaeaacaWGObaa baGaaGOmaaaaceWGlbGbaKaacaaIBbGaam4AaiabgUcaRiaaigdaca aIDbGaamyuaiaaiIcacaWG4bGaaG4waiaaicdacaaIDbGaaGykaiab gUcaRiaadIgadaaeWbqabSqaaiaadMgacaaI9aGaaGymaaqaaiaadU gaa0GaeyyeIuoakiqadUeagaqcaiaaiUfacqqHuoarcaWG0bGaaGik aiaadUgacqGHsislcaWGPbGaaGykaiaai2facaWGrbGaaGikaiaadI hacaaIBbGaamyAaiaai2facaaIPaGaey4kaSYaaSaaaeaacaWGObaa baGaaGOmaaaaceWGlbGbaKaacaaIBbGaaGimaiaai2facaWGrbGaaG ikaiaadIhacaaIBbGaam4AaiabgUcaRiaaigdacaaIDbGaaGykaiaa i6caaaa@6FC9@  (7)

Расчет состояния системы в k+1 MathType@MTEF@5@5@+= feaahGart1ev3aaatCvAUfeBSjuyZL2yd9gzLbvyNv2CaerbuLwBLn hiov2DGi1BTfMBaeXatLxBI9gBaerbd9wDYLwzYbItLDharqqtubsr 4rNCHbGeaGGj0Jf9crFfpeea0xh9v8qiW7rqqrFfpeea0xe9Lq=Jc9 vqaqpepm0xbba9pwe9Q8fs0=yqaqpepae9pg0FirpepeKkFr0xfr=x fr=xb9adbaqaaeGaciGaaiaabeqaamaabaabaaGcbaGaam4AaiabgU caRiaaigdaaaa@3A94@  момент времени сводиться к тому, что из данной системы уравнений мы должны найти чему равняется x[k+1] MathType@MTEF@5@5@+= feaahGart1ev3aaatCvAUfeBSjuyZL2yd9gzLbvyNv2CaerbuLwBLn hiov2DGi1BTfMBaeXatLxBI9gBaerbd9wDYLwzYbItLDharqqtubsr 4rNCHbGeaGGj0Jf9crFfpeea0xh9v8qiW7rqqrFfpeea0xe9Lq=Jc9 vqaqpepm0xbba9pwe9Q8fs0=yqaqpepae9pg0FirpepeKkFr0xfr=x fr=xb9adbaqaaeGaciGaaiaabeqaamaabaabaaGcbaGaamiEaiaaiU facaWGRbGaey4kaSIaaGymaiaai2faaaa@3D5D@  и z[k+1] MathType@MTEF@5@5@+= feaahGart1ev3aaatCvAUfeBSjuyZL2yd9gzLbvyNv2CaerbuLwBLn hiov2DGi1BTfMBaeXatLxBI9gBaerbd9wDYLwzYbItLDharqqtubsr 4rNCHbGeaGGj0Jf9crFfpeea0xh9v8qiW7rqqrFfpeea0xe9Lq=Jc9 vqaqpepm0xbba9pwe9Q8fs0=yqaqpepae9pg0FirpepeKkFr0xfr=x fr=xb9adbaqaaeGaciGaaiaabeqaamaabaabaaGcbaGaamOEaiaaiU facaWGRbGaey4kaSIaaGymaiaai2faaaa@3D5F@ . В тоже самое время хорошо видно, что переменные x[k+1] MathType@MTEF@5@5@+= feaahGart1ev3aaatCvAUfeBSjuyZL2yd9gzLbvyNv2CaerbuLwBLn hiov2DGi1BTfMBaeXatLxBI9gBaerbd9wDYLwzYbItLDharqqtubsr 4rNCHbGeaGGj0Jf9crFfpeea0xh9v8qiW7rqqrFfpeea0xe9Lq=Jc9 vqaqpepm0xbba9pwe9Q8fs0=yqaqpepae9pg0FirpepeKkFr0xfr=x fr=xb9adbaqaaeGaciGaaiaabeqaamaabaabaaGcbaGaamiEaiaaiU facaWGRbGaey4kaSIaaGymaiaai2faaaa@3D5D@  и z[k+1] MathType@MTEF@5@5@+= feaahGart1ev3aaatCvAUfeBSjuyZL2yd9gzLbvyNv2CaerbuLwBLn hiov2DGi1BTfMBaeXatLxBI9gBaerbd9wDYLwzYbItLDharqqtubsr 4rNCHbGeaGGj0Jf9crFfpeea0xh9v8qiW7rqqrFfpeea0xe9Lq=Jc9 vqaqpepm0xbba9pwe9Q8fs0=yqaqpepae9pg0FirpepeKkFr0xfr=x fr=xb9adbaqaaeGaciGaaiaabeqaamaabaabaaGcbaGaamOEaiaaiU facaWGRbGaey4kaSIaaGymaiaai2faaaa@3D5F@  фигурируют в правых частях равенства. Таким образом имеет дело не с явными формулами рекуррентного типа, которые позволяют легко и просто просчитывать значения, а с неявными уравнениями решение данной системы уравнений, размерность которой определяется размерностью фазового пространства данной системы и позволит рассчитать состояние системы в следующий шаг. Конечно расчет по явным схемам имеет большие преимущества с точки зрения быстродействия, однако хорошо известно, что неявные схемы имеют меньшие ограничения по выбору шага, с точки зрения устойчивости. Поскольку в изучаемых моделях можно ожидать появление хаотических режимов, очень чувствительных к расчетным ошибкам предпочтение было отдано неявным схемам. Поэтому полученную систему нелинейных уравнений относительно x[k+1],y[k+1] MathType@MTEF@5@5@+= feaahGart1ev3aaatCvAUfeBSjuyZL2yd9gzLbvyNv2CaerbuLwBLn hiov2DGi1BTfMBaeXatLxBI9gBaerbd9wDYLwzYbItLDharqqtubsr 4rNCHbGeaGGj0Jf9crFfpeea0xh9v8qiW7rqqrFfpeea0xe9Lq=Jc9 vqaqpepm0xbba9pwe9Q8fs0=yqaqpepae9pg0FirpepeKkFr0xfr=x fr=xb9adbaqaaeGaciGaaiaabeqaamaabaabaaGcbaGaamiEaiaaiU facaWGRbGaey4kaSIaaGymaiaai2facaaISaGaamyEaiaaiUfacaWG RbGaey4kaSIaaGymaiaai2faaaa@436A@  будем решать с помощью метода Ньютона [6, 10].

Метод Ньютона для систем:

X[n+1]=X[n] W 1 (X)F(X), MathType@MTEF@5@5@+= feaahGart1ev3aaatCvAUfeBSjuyZL2yd9gzLbvyNv2CaerbuLwBLn hiov2DGi1BTfMBaeXatLxBI9gBaerbd9wDYLwzYbItLDharqqtubsr 4rNCHbGeaGGj0Jf9crFfpeea0xh9v8qiW7rqqrFfpeea0xe9Lq=Jc9 vqaqpepm0xbba9pwe9Q8fs0=yqaqpepae9pg0FirpepeKkFr0xfr=x fr=xb9adbaqaaeGaciGaaiaabeqaamaabaabaaGcbaGaamiwaiaaiU facaWGUbGaey4kaSIaaGymaiaai2facaaI9aGaamiwaiaaiUfacaWG UbGaaGyxaiabgkHiTiaadEfadaahaaWcbeqaaiabgkHiTiaaigdaaa GccaaIOaGaamiwaiaaiMcacaWGgbGaaGikaiaadIfacaaIPaGaaGil aaaa@4B50@  (8)

где W(X) MathType@MTEF@5@5@+= feaahGart1ev3aaatCvAUfeBSjuyZL2yd9gzLbvyNv2CaerbuLwBLn hiov2DGi1BTfMBaeXatLxBI9gBaerbd9wDYLwzYbItLDharqqtubsr 4rNCHbGeaGGj0Jf9crFfpeea0xh9v8qiW7rqqrFfpeea0xe9Lq=Jc9 vqaqpepm0xbba9pwe9Q8fs0=yqaqpepae9pg0FirpepeKkFr0xfr=x fr=xb9adbaqaaeGaciGaaiaabeqaamaabaabaaGcbaGaam4vaiaaiI cacaWGybGaaGykaaaa@3B25@   MathType@MTEF@5@5@+= feaahGart1ev3aqatCvAUfeBSjuyZL2yd9gzLbvyNv2CaerbuLwBLn hiov2DGi1BTfMBaeXatLxBI9gBaerbd9wDYLwzYbItLDharqqtubsr 4rNCHbGeaGqiVu0Je9sqqrpepC0xbbL8F4rqqrFfpeea0xe9Lq=Jc9 vqaqpepm0xbba9pwe9Q8fs0=yqaqpepae9pg0FirpepeKkFr0xfr=x fr=xb9adbaqaaeGaciGaaiaabeqaamaabaabaaGcbaqefmuySLMyYL gaiuaajugGbabaaaaaaaaapeGaa83eGaaa@3A94@  Якобиан матрицы F(X) MathType@MTEF@5@5@+= feaahGart1ev3aaatCvAUfeBSjuyZL2yd9gzLbvyNv2CaerbuLwBLn hiov2DGi1BTfMBaeXatLxBI9gBaerbd9wDYLwzYbItLDharqqtubsr 4rNCHbGeaGGj0Jf9crFfpeea0xh9v8qiW7rqqrFfpeea0xe9Lq=Jc9 vqaqpepm0xbba9pwe9Q8fs0=yqaqpepae9pg0FirpepeKkFr0xfr=x fr=xb9adbaqaaeGaciGaaiaabeqaamaabaabaaGcbaGaamOraiaaiI cacaWGybGaaGykaaaa@3B14@ .

Для начала к системе , к дифференциальной части, применим метод , получим уравнения:

x[n+1]=x[n]+ + h 2 (ηx[n]+(ηϕz[n])y[n]ηx[n+1]+(ηϕz[n+1])y[n+1]), y[n+1]=y[n]+ h 2 ((Dz[n])x[n]y[n]+Dz[n+1])x[n+1]y[n+1]). MathType@MTEF@5@5@+= feaahGart1ev3aaatCvAUfeBSjuyZL2yd9gzLbvyNv2CaerbuLwBLn hiov2DGi1BTfMBaeXatLxBI9gBaerbd9wDYLwzYbItLDharqqtubsr 4rNCHbGeaGGj0Jf9crFfpeea0xh9v8qiW7rqqrFfpeea0xe9Lq=Jc9 vqaqpepm0xbba9pwe9Q8fs0=yqaqpepae9pg0FirpepeKkFr0xfr=x fr=xb9adbaqaaeGaciGaaiaabeqaamaabaabaaGcbaqbaeaabmqaaa qaaiaadIhacaaIBbGaamOBaiabgUcaRiaaigdacaaIDbGaaGypaiaa dIhacaaIBbGaamOBaiaai2facqGHRaWkaeaacqGHRaWkdaWcaaqaai aadIgaaeaacaaIYaaaaiaaiIcacqGHsislcqaH3oaAcaWG4bGaaG4w aiaad6gacaaIDbGaey4kaSIaaGikaiabeE7aOjabgkHiTiabew9aMj aadQhacaaIBbGaamOBaiaai2facaaIPaGaamyEaiaaiUfacaWGUbGa aGyxaiabeE7aOjaadIhacaaIBbGaamOBaiabgUcaRiaaigdacaaIDb Gaey4kaSIaaGikaiabeE7aOjabgkHiTiabew9aMjaadQhacaaIBbGa amOBaiabgUcaRiaaigdacaaIDbGaaGykaiaadMhacaaIBbGaamOBai abgUcaRiaaigdacaaIDbGaaGykaiaaiYcaaeaacaWG5bGaaG4waiaa d6gacqGHRaWkcaaIXaGaaGyxaiaai2dacaWG5bGaaG4waiaad6gaca aIDbGaey4kaSYaaSaaaeaacaWGObaabaGaaGOmaaaacaaIOaGaaGik aiaadseacqGHsislcaWG6bGaaG4waiaad6gacaaIDbGaaGykaiaadI hacaaIBbGaamOBaiaai2facqGHsislcaWG5bGaaG4waiaad6gacaaI DbGaey4kaSIaamiraiabgkHiTiaadQhacaaIBbGaamOBaiabgUcaRi aaigdacaaIDbGaaGykaiaadIhacaaIBbGaamOBaiabgUcaRiaaigda caaIDbGaeyOeI0IaamyEaiaaiUfacaWGUbGaey4kaSIaaGymaiaai2 facaaIPaGaaGOlaaaaaaa@A67E@  (9)

Теперь в каждое уравнение вместо z[n+1] MathType@MTEF@5@5@+= feaahGart1ev3aaatCvAUfeBSjuyZL2yd9gzLbvyNv2CaerbuLwBLn hiov2DGi1BTfMBaeXatLxBI9gBaerbd9wDYLwzYbItLDharqqtubsr 4rNCHbGeaGGj0Jf9crFfpeea0xh9v8qiW7rqqrFfpeea0xe9Lq=Jc9 vqaqpepm0xbba9pwe9Q8fs0=yqaqpepae9pg0FirpepeKkFr0xfr=x fr=xb9adbaqaaeGaciGaaiaabeqaamaabaabaaGcbaGaamOEaiaaiU facaWGUbGaey4kaSIaaGymaiaai2faaaa@3D62@  подставим

z[n+1]= h 2 K[0]( q 11 x 2 [n+1]+2 q 12 x[n+1]y[n+1]+ q 22 y 2 [n+1])+L[n], MathType@MTEF@5@5@+= feaahGart1ev3aaatCvAUfeBSjuyZL2yd9gzLbvyNv2CaerbuLwBLn hiov2DGi1BTfMBaeXatLxBI9gBaerbd9wDYLwzYbItLDharqqtubsr 4rNCHbGeaGGj0Jf9crFfpeea0xh9v8qiW7rqqrFfpeea0xe9Lq=Jc9 vqaqpepm0xbba9pwe9Q8fs0=yqaqpepae9pg0FirpepeKkFr0xfr=x fr=xb9adbaqaaeGaciGaaiaabeqaamaabaabaaGcbaGaamOEaiaaiU facaWGUbGaey4kaSIaaGymaiaai2facaaI9aWaaSaaaeaacaWGObaa baGaaGOmaaaacaWGlbGaaG4waiaaicdacaaIDbGaaGikaiaadghada WgaaWcbaGaaGymaiaaigdaaeqaaOGaamiEamaaCaaaleqabaGaaGOm aaaakiaaiUfacaWGUbGaey4kaSIaaGymaiaai2facqGHRaWkcaaIYa GaamyCamaaBaaaleaacaaIXaGaaGOmaaqabaGccaWG4bGaaG4waiaa d6gacqGHRaWkcaaIXaGaaGyxaiaadMhacaaIBbGaamOBaiabgUcaRi aaigdacaaIDbGaey4kaSIaamyCamaaBaaaleaacaaIYaGaaGOmaaqa baGccaWG5bWaaWbaaSqabeaacaaIYaaaaOGaaG4waiaad6gacqGHRa WkcaaIXaGaaGyxaiaaiMcacqGHRaWkcaWGmbGaaG4waiaad6gacaaI DbGaaGilaaaa@6B7A@

где q 11 , q 22 MathType@MTEF@5@5@+= feaahGart1ev3aaatCvAUfeBSjuyZL2yd9gzLbvyNv2CaerbuLwBLn hiov2DGi1BTfMBaeXatLxBI9gBaerbd9wDYLwzYbItLDharqqtubsr 4rNCHbGeaGGj0Jf9crFfpeea0xh9v8qiW7rqqrFfpeea0xe9Lq=Jc9 vqaqpepm0xbba9pwe9Q8fs0=yqaqpepae9pg0FirpepeKkFr0xfr=x fr=xb9adbaqaaeGaciGaaiaabeqaamaabaabaaGcbaGaamyCamaaBa aaleaacaaIXaGaaGymaaqabaGccaaISaGaamyCamaaBaaaleaacaaI YaGaaGOmaaqabaaaaa@3DF9@   MathType@MTEF@5@5@+= feaahGart1ev3aqatCvAUfeBSjuyZL2yd9gzLbvyNv2CaerbuLwBLn hiov2DGi1BTfMBaeXatLxBI9gBaerbd9wDYLwzYbItLDharqqtubsr 4rNCHbGeaGqiVu0Je9sqqrpepC0xbbL8F4rqqrFfpeea0xe9Lq=Jc9 vqaqpepm0xbba9pwe9Q8fs0=yqaqpepae9pg0FirpepeKkFr0xfr=x fr=xb9adbaqaaeGaciGaaiaabeqaamaabaabaaGcbaqefmuySLMyYL gaiuaajugGbabaaaaaaaaapeGaa83eGaaa@3A94@  коэффициенты при функции подавлении энергией q 12 MathType@MTEF@5@5@+= feaahGart1ev3aaatCvAUfeBSjuyZL2yd9gzLbvyNv2CaerbuLwBLn hiov2DGi1BTfMBaeXatLxBI9gBaerbd9wDYLwzYbItLDharqqtubsr 4rNCHbGeaGGj0Jf9crFfpeea0xh9v8qiW7rqqrFfpeea0xe9Lq=Jc9 vqaqpepm0xbba9pwe9Q8fs0=yqaqpepae9pg0FirpepeKkFr0xfr=x fr=xb9adbaqaaeGaciGaaiaabeqaamaabaabaaGcbaGaamyCamaaBa aaleaacaaIXaGaaGOmaaqabaaaaa@3AA0@   MathType@MTEF@5@5@+= feaahGart1ev3aqatCvAUfeBSjuyZL2yd9gzLbvyNv2CaerbuLwBLn hiov2DGi1BTfMBaeXatLxBI9gBaerbd9wDYLwzYbItLDharqqtubsr 4rNCHbGeaGqiVu0Je9sqqrpepC0xbbL8F4rqqrFfpeea0xe9Lq=Jc9 vqaqpepm0xbba9pwe9Q8fs0=yqaqpepae9pg0FirpepeKkFr0xfr=x fr=xb9adbaqaaeGaciGaaiaabeqaamaabaabaaGcbaqefmuySLMyYL gaiuaajugGbabaaaaaaaaapeGaa83eGaaa@3A94@  коэффициент при функции подавлении спиральностью, K[0] MathType@MTEF@5@5@+= feaahGart1ev3aaatCvAUfeBSjuyZL2yd9gzLbvyNv2CaerbuLwBLn hiov2DGi1BTfMBaeXatLxBI9gBaerbd9wDYLwzYbItLDharqqtubsr 4rNCHbGeaGGj0Jf9crFfpeea0xh9v8qiW7rqqrFfpeea0xe9Lq=Jc9 vqaqpepm0xbba9pwe9Q8fs0=yqaqpepae9pg0FirpepeKkFr0xfr=x fr=xb9adbaqaaeGaciGaaiaabeqaamaabaabaaGcbaGaam4saiaaiU facaaIWaGaaGyxaaaa@3B5D@   MathType@MTEF@5@5@+= feaahGart1ev3aqatCvAUfeBSjuyZL2yd9gzLbvyNv2CaerbuLwBLn hiov2DGi1BTfMBaeXatLxBI9gBaerbd9wDYLwzYbItLDharqqtubsr 4rNCHbGeaGqiVu0Je9sqqrpepC0xbbL8F4rqqrFfpeea0xe9Lq=Jc9 vqaqpepm0xbba9pwe9Q8fs0=yqaqpepae9pg0FirpepeKkFr0xfr=x fr=xb9adbaqaaeGaciGaaiaabeqaamaabaabaaGcbaqefmuySLMyYL gaiuaajugGbabaaaaaaaaapeGaa83eGaaa@3A94@  ядро функционала подавления.

L[n]=K[n]Q(x[0],y[0])+ k=1 n K[n+1k]Q(x[k]y[k]), MathType@MTEF@5@5@+= feaahGart1ev3aaatCvAUfeBSjuyZL2yd9gzLbvyNv2CaerbuLwBLn hiov2DGi1BTfMBaeXatLxBI9gBaerbd9wDYLwzYbItLDharqqtubsr 4rNCHbGeaGGj0Jf9crFfpeea0xh9v8qiW7rqqrFfpeea0xe9Lq=Jc9 vqaqpepm0xbba9pwe9Q8fs0=yqaqpepae9pg0FirpepeKkFr0xfr=x fr=xb9adbaqaaeGaciGaaiaabeqaamaabaabaaGcbaGaamitaiaaiU facaWGUbGaaGyxaiaai2dacaWGlbGaaG4waiaad6gacaaIDbGaamyu aiaaiIcacaWG4bGaaG4waiaaicdacaaIDbGaaGilaiaadMhacaaIBb GaaGimaiaai2facaaIPaGaey4kaSYaaabCaeqaleaacaWGRbGaaGyp aiaaigdaaeaacaWGUbaaniabggHiLdGccaWGlbGaaG4waiaad6gacq GHRaWkcaaIXaGaeyOeI0Iaam4Aaiaai2facaWGrbGaaGikaiaadIha caaIBbGaam4Aaiaai2facaWG5bGaaG4waiaadUgacaaIDbGaaGykai aaiYcaaaa@61E6@

Q(x,y)= q 11 x 2 [n+1]+2 q 12 x[n+1]y[n+1]+ q 22 y 2 [n+1] MathType@MTEF@5@5@+= feaahGart1ev3aaatCvAUfeBSjuyZL2yd9gzLbvyNv2CaerbuLwBLn hiov2DGi1BTfMBaeXatLxBI9gBaerbd9wDYLwzYbItLDharqqtubsr 4rNCHbGeaGGj0Jf9crFfpeea0xh9v8qiW7rqqrFfpeea0xe9Lq=Jc9 vqaqpepm0xbba9pwe9Q8fs0=yqaqpepae9pg0FirpepeKkFr0xfr=x fr=xb9adbaqaaeGaciGaaiaabeqaamaabaabaaGcbaGaamyuaiaaiI cacaWG4bGaaGilaiaadMhacaaIPaGaaGypaiaadghadaWgaaWcbaGa aGymaiaaigdaaeqaaOGaamiEamaaCaaaleqabaGaaGOmaaaakiaaiU facaWGUbGaey4kaSIaaGymaiaai2facqGHRaWkcaaIYaGaamyCamaa BaaaleaacaaIXaGaaGOmaaqabaGccaWG4bGaaG4waiaad6gacqGHRa WkcaaIXaGaaGyxaiaadMhacaaIBbGaamOBaiabgUcaRiaaigdacaaI DbGaey4kaSIaamyCamaaBaaaleaacaaIYaGaaGOmaaqabaGccaWG5b WaaWbaaSqabeaacaaIYaaaaOGaaG4waiaad6gacqGHRaWkcaaIXaGa aGyxaaaa@5F6F@   MathType@MTEF@5@5@+= feaahGart1ev3aqatCvAUfeBSjuyZL2yd9gzLbvyNv2CaerbuLwBLn hiov2DGi1BTfMBaeXatLxBI9gBaerbd9wDYLwzYbItLDharqqtubsr 4rNCHbGeaGqiVu0Je9sqqrpepC0xbbL8F4rqqrFfpeea0xe9Lq=Jc9 vqaqpepm0xbba9pwe9Q8fs0=yqaqpepae9pg0FirpepeKkFr0xfr=x fr=xb9adbaqaaeGaciGaaiaabeqaamaabaabaaGcbaqefmuySLMyYL gaiuaajugGbabaaaaaaaaapeGaa83eGaaa@3A94@  квадратичная форма функции подавления(общий вид).

x[n+1]=x[n]+ h 2 (ηx[n]+(ηϕz[n])y[n]ηx[n+1]+ +(ηϕ) h 2 K[0]( q 11 x 2 [n+1]+2 q 12 x[n+1]y[n+1]+ q 22 y 2 [n+1])+L[n])y[n+1]), y[n+1]=y[n]+ h 2 ((Dz[n])x[n]y[n]+ +(D h 2 K[0]( q 11 x 2 [n+1]+2 q 12 x[n+1]y[n+1]+ q 22 y 2 [n+1])+ +L[n])x[n+1]y[n+1]). MathType@MTEF@5@5@+= feaahGart1ev3aaatCvAUfeBSjuyZL2yd9gzLbvyNv2CaerbuLwBLn hiov2DGi1BTfMBaeXatLxBI9gBaerbd9wDYLwzYbItLDharqqtubsr 4rNCHbGeaGGj0Jf9crFfpeea0xh9v8qiW7rqqrFfpeea0xe9Lq=Jc9 vqaqpepm0xbba9pwe9Q8fs0=yqaqpepae9pg0FirpepeKkFr0xfr=x fr=xb9adbaqaaeGaciGaaiaabeqaamaabaabaaGcbaqbaeaabuqaaa aabaGaamiEaiaaiUfacaWGUbGaey4kaSIaaGymaiaai2facaaI9aGa amiEaiaaiUfacaWGUbGaaGyxaiabgUcaRmaalaaabaGaamiAaaqaai aaikdaaaGaaGikaiabgkHiTiabeE7aOjaadIhacaaIBbGaamOBaiaa i2facqGHRaWkcaaIOaGaeq4TdGMaeyOeI0Iaeqy1dyMaamOEaiaaiU facaWGUbGaaGyxaiaaiMcacaWG5bGaaG4waiaad6gacaaIDbGaeyOe I0Iaeq4TdGMaamiEaiaaiUfacaWGUbGaey4kaSIaaGymaiaai2facq GHRaWkaeaacqGHRaWkcaaIOaGaeq4TdGMaeyOeI0Iaeqy1dyMaaGyk amaalaaabaGaamiAaaqaaiaaikdaaaGaam4saiaaiUfacaaIWaGaaG yxaiaaiIcacaWGXbWaaSbaaSqaaiaaigdacaaIXaaabeaakiaadIha daahaaWcbeqaaiaaikdaaaGccaaIBbGaamOBaiabgUcaRiaaigdaca aIDbGaey4kaSIaaGOmaiaadghadaWgaaWcbaGaaGymaiaaikdaaeqa aOGaamiEaiaaiUfacaWGUbGaey4kaSIaaGymaiaai2facaWG5bGaaG 4waiaad6gacqGHRaWkcaaIXaGaaGyxaiabgUcaRiaadghadaWgaaWc baGaaGOmaiaaikdaaeqaaOGaamyEamaaCaaaleqabaGaaGOmaaaaki aaiUfacaWGUbGaey4kaSIaaGymaiaai2facaaIPaGaey4kaSIaamit aiaaiUfacaWGUbGaaGyxaiaaiMcacaWG5bGaaG4waiaad6gacqGHRa WkcaaIXaGaaGyxaiaaiMcacaaISaaabaGaamyEaiaaiUfacaWGUbGa ey4kaSIaaGymaiaai2facaaI9aGaamyEaiaaiUfacaWGUbGaaGyxai abgUcaRmaalaaabaGaamiAaaqaaiaaikdaaaGaaGikaiaaiIcacaWG ebGaeyOeI0IaamOEaiaaiUfacaWGUbGaaGyxaiaaiMcacaWG4bGaaG 4waiaad6gacaaIDbGaeyOeI0IaamyEaiaaiUfacaWGUbGaaGyxaiab gUcaRaqaaiabgUcaRiaaiIcacaWGebGaeyOeI0YaaSaaaeaacaWGOb aabaGaaGOmaaaacaWGlbGaaG4waiaaicdacaaIDbGaaGikaiaadgha daWgaaWcbaGaaGymaiaaigdaaeqaaOGaamiEamaaCaaaleqabaGaaG OmaaaakiaaiUfacaWGUbGaey4kaSIaaGymaiaai2facqGHRaWkcaaI YaGaamyCamaaBaaaleaacaaIXaGaaGOmaaqabaGccaWG4bGaaG4wai aad6gacqGHRaWkcaaIXaGaaGyxaiaadMhacaaIBbGaamOBaiabgUca RiaaigdacaaIDbGaey4kaSIaamyCamaaBaaaleaacaaIYaGaaGOmaa qabaGccaWG5bWaaWbaaSqabeaacaaIYaaaaOGaaG4waiaad6gacqGH RaWkcaaIXaGaaGyxaiaaiMcacqGHRaWkaeaacqGHRaWkcaWGmbGaaG 4waiaad6gacaaIDbGaaGykaiaadIhacaaIBbGaamOBaiabgUcaRiaa igdacaaIDbGaeyOeI0IaamyEaiaaiUfacaWGUbGaey4kaSIaaGymai aai2facaaIPaGaaGOlaaaaaaa@F918@  (10)

Мы получили систему нелинейных алгебраических уравнений неизвестными в которой являются x[n+1] MathType@MTEF@5@5@+= feaahGart1ev3aaatCvAUfeBSjuyZL2yd9gzLbvyNv2CaerbuLwBLn hiov2DGi1BTfMBaeXatLxBI9gBaerbd9wDYLwzYbItLDharqqtubsr 4rNCHbGeaGGj0Jf9crFfpeea0xh9v8qiW7rqqrFfpeea0xe9Lq=Jc9 vqaqpepm0xbba9pwe9Q8fs0=yqaqpepae9pg0FirpepeKkFr0xfr=x fr=xb9adbaqaaeGaciGaaiaabeqaamaabaabaaGcbaGaamiEaiaaiU facaWGUbGaey4kaSIaaGymaiaai2faaaa@3D60@  и y[n+1] MathType@MTEF@5@5@+= feaahGart1ev3aaatCvAUfeBSjuyZL2yd9gzLbvyNv2CaerbuLwBLn hiov2DGi1BTfMBaeXatLxBI9gBaerbd9wDYLwzYbItLDharqqtubsr 4rNCHbGeaGGj0Jf9crFfpeea0xh9v8qiW7rqqrFfpeea0xe9Lq=Jc9 vqaqpepm0xbba9pwe9Q8fs0=yqaqpepae9pg0FirpepeKkFr0xfr=x fr=xb9adbaqaaeGaciGaaiaabeqaamaabaabaaGcbaGaamyEaiaaiU facaWGUbGaey4kaSIaaGymaiaai2faaaa@3D61@ .

Перенесем левую часть уравнения в правую.

F 1 =x[n+1]+x[n]+ h 2 (ηx[n]+(ηϕz[n])y[n]ηx[n+1]+ +(ηϕ) h 2 K[0]( q 11 x 2 [n+1]+2 q 12 x[n+1]y[n+1]+ q 22 y 2 [n+1])+L[n])y[n+1]), F 2 =y[n+1]+y[n]+ h 2 ((Dz[n])x[n]y[n]+ (D h 2 K[0]( q 11 x 2 [n+1]+2 q 12 x[n+1]y[n+1]+ q 22 y 2 [n+1])+ +L[n])x[n+1]y[n+1]). MathType@MTEF@5@5@+= feaahGart1ev3aaatCvAUfeBSjuyZL2yd9gzLbvyNv2CaerbuLwBLn hiov2DGi1BTfMBaeXatLxBI9gBaerbd9wDYLwzYbItLDharqqtubsr 4rNCHbGeaGGj0Jf9crFfpeea0xh9v8qiW7rqqrFfpeea0xe9Lq=Jc9 vqaqpepm0xbba9pwe9Q8fs0=yqaqpepae9pg0FirpepeKkFr0xfr=x fr=xb9adbaqaaeGaciGaaiaabeqaamaabaabaaGcbaqbaeaabuqaaa aabaGaamOramaaBaaaleaacaaIXaaabeaakiaai2dacqGHsislcaWG 4bGaaG4waiaad6gacqGHRaWkcaaIXaGaaGyxaiabgUcaRiaadIhaca aIBbGaamOBaiaai2facqGHRaWkdaWcaaqaaiaadIgaaeaacaaIYaaa aiaaiIcacqGHsislcqaH3oaAcaWG4bGaaG4waiaad6gacaaIDbGaey 4kaSIaaGikaiabeE7aOjabgkHiTiabew9aMjaadQhacaaIBbGaamOB aiaai2facaaIPaGaamyEaiaaiUfacaWGUbGaaGyxaiabgkHiTiabeE 7aOjaadIhacaaIBbGaamOBaiabgUcaRiaaigdacaaIDbGaey4kaSca baGaey4kaSIaaGikaiabeE7aOjabgkHiTiabew9aMjaaiMcadaWcaa qaaiaadIgaaeaacaaIYaaaaiaadUeacaaIBbGaaGimaiaai2facaaI OaGaamyCamaaBaaaleaacaaIXaGaaGymaaqabaGccaWG4bWaaWbaaS qabeaacaaIYaaaaOGaaG4waiaad6gacqGHRaWkcaaIXaGaaGyxaiab gUcaRiaaikdacaWGXbWaaWbaaSqabeaacaaIXaGaaGOmaaaakiaadI hacaaIBbGaamOBaiabgUcaRiaaigdacaaIDbGaamyEaiaaiUfacaWG UbGaey4kaSIaaGymaiaai2facqGHRaWkcaWGXbWaaSbaaSqaaiaaik dacaaIYaaabeaakiaadMhadaahaaWcbeqaaiaaikdaaaGccaaIBbGa amOBaiabgUcaRiaaigdacaaIDbGaaGykaiabgUcaRiaadYeacaaIBb GaamOBaiaai2facaaIPaGaamyEaiaaiUfacaWGUbGaey4kaSIaaGym aiaai2facaaIPaGaaGilaaqaaiaadAeadaWgaaWcbaGaaGOmaaqaba GccaaI9aGaeyOeI0IaamyEaiaaiUfacaWGUbGaey4kaSIaaGymaiaa i2facqGHRaWkcaWG5bGaaG4waiaad6gacaaIDbGaey4kaSYaaSaaae aacaWGObaabaGaaGOmaaaacaaIOaGaaGikaiaadseacqGHsislcaWG 6bGaaG4waiaad6gacaaIDbGaaGykaiaadIhacaaIBbGaamOBaiaai2 facqGHsislcaWG5bGaaG4waiaad6gacaaIDbGaey4kaScabaGaaGik aiaadseacqGHsisldaWcaaqaaiaadIgaaeaacaaIYaaaaiaadUeaca aIBbGaaGimaiaai2facaaIOaGaamyCamaaBaaaleaacaaIXaGaaGym aaqabaGccaWG4bWaaWbaaSqabeaacaaIYaaaaOGaaG4waiaad6gacq GHRaWkcaaIXaGaaGyxaiabgUcaRiaaikdacaWGXbWaaSbaaSqaaiaa igdacaaIYaaabeaakiaadIhacaaIBbGaamOBaiabgUcaRiaaigdaca aIDbGaamyEaiaaiUfacaWGUbGaey4kaSIaaGymaiaai2facqGHRaWk caWGXbWaaSbaaSqaaiaaikdacaaIYaaabeaakiaadMhadaahaaWcbe qaaiaaikdaaaGccaaIBbGaamOBaiabgUcaRiaaigdacaaIDbGaaGyk aiabgUcaRaqaaiabgUcaRiaadYeacaaIBbGaamOBaiaai2facaaIPa GaamiEaiaaiUfacaWGUbGaey4kaSIaaGymaiaai2facqGHsislcaWG 5bGaaG4waiaad6gacqGHRaWkcaaIXaGaaGyxaiaaiMcacaaIUaaaaa aa@FF4E@  (11)

Теперь вычислим Якобианы системы по следующей формуле:

W= F 1 x[n+1] F 1 y[n+1] F 2 x[n+1] F 2 y[n+1] . MathType@MTEF@5@5@+= feaahGart1ev3aaatCvAUfeBSjuyZL2yd9gzLbvyNv2CaerbuLwBLn hiov2DGi1BTfMBaeXatLxBI9gBaerbd9wDYLwzYbItLDharqqtubsr 4rNCHbGeaGGj0Jf9crFfpeea0xh9v8qiW7rqqrFfpeea0xe9Lq=Jc9 vqaqpepm0xbba9pwe9Q8fs0=yqaqpepae9pg0FirpepeKkFr0xfr=x fr=xb9adbaqaaeGaciGaaiaabeqaamaabaabaaGcbaGaam4vaiaai2 dadaabdaqaauaabeqaeiaaaaqaamaalaaabaGaeyOaIyRaamOramaa BaaaleaacaaIXaaabeaaaOqaaiabgkGi2kaadIhacaaIBbGaamOBai abgUcaRiaaigdacaaIDbaaaaqaamaalaaabaGaeyOaIyRaamOramaa BaaaleaacaaIXaaabeaaaOqaaiabgkGi2kaadMhacaaIBbGaamOBai abgUcaRiaaigdacaaIDbaaaaqaaaqaaaqaamaalaaabaGaeyOaIyRa amOramaaBaaaleaacaaIYaaabeaaaOqaaiabgkGi2kaadIhacaaIBb GaamOBaiabgUcaRiaaigdacaaIDbaaaaqaamaalaaabaGaeyOaIyRa amOramaaBaaaleaacaaIYaaabeaaaOqaaiabgkGi2kaadMhacaaIBb GaamOBaiabgUcaRiaaigdacaaIDbaaaaqaaaqaaaaaaiaawEa7caGL iWoacaaIUaaaaa@6562@  (12)

Получим:

W 11 = 1 2 ϕ h 2 K[0] q 11 x[n+1]y[n+1] 1 2 ϕ h 2 K[0] q 11 y 2 [n+1]1 1 2 ηh, MathType@MTEF@5@5@+= feaahGart1ev3aaatCvAUfeBSjuyZL2yd9gzLbvyNv2CaerbuLwBLn hiov2DGi1BTfMBaeXatLxBI9gBaerbd9wDYLwzYbItLDharqqtubsr 4rNCHbGeaGGj0Jf9crFfpeea0xh9v8qiW7rqqrFfpeea0xe9Lq=Jc9 vqaqpepm0xbba9pwe9Q8fs0=yqaqpepae9pg0FirpepeKkFr0xfr=x fr=xb9adbaqaaeGaciGaaiaabeqaamaabaabaaGcbaGaam4vamaaBa aaleaacaaIXaGaaGymaaqabaGccaaI9aGaeyOeI0YaaSaaaeaacaaI XaaabaGaaGOmaaaacqaHvpGzcaWGObWaaWbaaSqabeaacaaIYaaaaO Gaam4saiaaiUfacaaIWaGaaGyxaiaadghadaWgaaWcbaGaaGymaiaa igdaaeqaaOGaamiEaiaaiUfacaWGUbGaey4kaSIaaGymaiaai2faca WG5bGaaG4waiaad6gacqGHRaWkcaaIXaGaaGyxaiabgkHiTmaalaaa baGaaGymaaqaaiaaikdaaaGaeqy1dyMaamiAamaaCaaaleqabaGaaG OmaaaakiaadUeacaaIBbGaaGimaiaai2facaWGXbWaaSbaaSqaaiaa igdacaaIXaaabeaakiaadMhadaahaaWcbeqaaiaaikdaaaGccaaIBb GaamOBaiabgUcaRiaaigdacaaIDbGaeyOeI0IaaGymaiabgkHiTmaa laaabaGaaGymaaqaaiaaikdaaaGaeq4TdGMaamiAaiaaiYcaaaa@6BE9@

W 12 = 1 4 ϕ h 2 K[0] q 11 x [n+1] 2 ϕ h 2 K[0]q12x[n+1]y[n+1] 3 4 ϕ h 2 K[0] q 22 y 2 [n+1]+ 1 2 h ηϕL[n] , MathType@MTEF@5@5@+= feaahGart1ev3aaatCvAUfeBSjuyZL2yd9gzLbvyNv2CaerbuLwBLn hiov2DGi1BTfMBaeXatLxBI9gBaerbd9wDYLwzYbItLDharqqtubsr 4rNCHbGeaGGj0Jf9crFfpeea0xh9v8qiW7rqqrFfpeea0xe9Lq=Jc9 vqaqpepm0xbba9pwe9Q8fs0=yqaqpepae9pg0FirpepeKkFr0xfr=x fr=xb9adbaqaaeGaciGaaiaabeqaamaabaabaaGcbaqbaeaabiqaaa qaaiaadEfadaWgaaWcbaGaaGymaiaaikdaaeqaaOGaaGypaiabgkHi TmaalaaabaGaaGymaaqaaiaaisdaaaGaeqy1dyMaamiAamaaCaaale qabaGaaGOmaaaakiaadUeacaaIBbGaaGimaiaai2facaWGXbWaaSba aSqaaiaaigdacaaIXaaabeaakiaadIhacaaIBbGaamOBaiabgUcaRi aaigdacaaIDbWaaWbaaSqabeaacaaIYaaaaOGaeyOeI0Iaeqy1dyMa amiAamaaCaaaleqabaGaaGOmaaaakiaadUeacaaIBbGaaGimaiaai2 facaWGXbGaaGymaiaaikdacaWG4bGaaG4waiaad6gacqGHRaWkcaaI XaGaaGyxaiaadMhacaaIBbGaamOBaiabgUcaRiaaigdacaaIDbGaey OeI0cabaGaeyOeI0YaaSaaaeaacaaIZaaabaGaaGinaaaacqaHvpGz caWGObWaaWbaaSqabeaacaaIYaaaaOGaam4saiaaiUfacaaIWaGaaG yxaiaadghadaWgaaWcbaGaaGOmaiaaikdaaeqaaOGaamyEamaaCaaa leqabaGaaGOmaaaakiaaiUfacaWGUbGaey4kaSIaaGymaiaai2facq GHRaWkdaWcaaqaaiaaigdaaeaacaaIYaaaaiaadIgadaqadaqaaiab eE7aOjabgkHiTiabew9aMjaadYeacaaIBbGaamOBaiaai2faaiaawI cacaGLPaaacaaISaaaaaaa@83AA@

W 12 = W 21 = 3 4 h 2 K[0] q 11 x 2 [n+1] h 2 K[0] q 12 x[n+1]y[n+1] 1 4 h 2 K[0] q 22 y 2 [n+1]+ 1 2 h DL[n] , MathType@MTEF@5@5@+= feaahGart1ev3aaatCvAUfeBSjuyZL2yd9gzLbvyNv2CaerbuLwBLn hiov2DGi1BTfMBaeXatLxBI9gBaerbd9wDYLwzYbItLDharqqtubsr 4rNCHbGeaGGj0Jf9crFfpeea0xh9v8qiW7rqqrFfpeea0xe9Lq=Jc9 vqaqpepm0xbba9pwe9Q8fs0=yqaqpepae9pg0FirpepeKkFr0xfr=x fr=xb9adbaqaaeGaciGaaiaabeqaamaabaabaaGcbaqbaeaabiqaaa qaaiaadEfadaWgaaWcbaGaaGymaiaaikdaaeqaaOGaaGypaiaadEfa daWgaaWcbaGaaGOmaiaaigdaaeqaaOGaaGypaiabgkHiTmaalaaaba GaaG4maaqaaiaaisdaaaGaamiAamaaCaaaleqabaGaaGOmaaaakiaa dUeacaaIBbGaaGimaiaai2facaWGXbWaaSbaaSqaaiaaigdacaaIXa aabeaakiaadIhadaahaaWcbeqaaiaaikdaaaGccaaIBbGaamOBaiab gUcaRiaaigdacaaIDbGaeyOeI0IaamiAamaaCaaaleqabaGaaGOmaa aakiaadUeacaaIBbGaaGimaiaai2facaWGXbWaaSbaaSqaaiaaigda caaIYaaabeaakiaadIhacaaIBbGaamOBaiabgUcaRiaaigdacaaIDb GaamyEaiaaiUfacaWGUbGaey4kaSIaaGymaiaai2facqGHsislaeaa cqGHsisldaWcaaqaaiaaigdaaeaacaaI0aaaaiaadIgadaahaaWcbe qaaiaaikdaaaGccaWGlbGaaG4waiaaicdacaaIDbGaamyCamaaBaaa leaacaaIYaGaaGOmaaqabaGccaWG5bWaaWbaaSqabeaacaaIYaaaaO GaaG4waiaad6gacqGHRaWkcaaIXaGaaGyxaiabgUcaRmaalaaabaGa aGymaaqaaiaaikdaaaGaamiAamaabmaabaGaamiraiabgkHiTiaadY eacaaIBbGaamOBaiaai2faaiaawIcacaGLPaaacaaISaaaaaaa@7F2D@

W 22 = 1 2 h 2 K[0] q 12 x 2 [n+1] 1 2 h 2 K[0] q 22 x[n+1]y[n+1]1 1 2 h. MathType@MTEF@5@5@+= feaahGart1ev3aaatCvAUfeBSjuyZL2yd9gzLbvyNv2CaerbuLwBLn hiov2DGi1BTfMBaeXatLxBI9gBaerbd9wDYLwzYbItLDharqqtubsr 4rNCHbGeaGGj0Jf9crFfpeea0xh9v8qiW7rqqrFfpeea0xe9Lq=Jc9 vqaqpepm0xbba9pwe9Q8fs0=yqaqpepae9pg0FirpepeKkFr0xfr=x fr=xb9adbaqaaeGaciGaaiaabeqaamaabaabaaGcbaGaam4vamaaBa aaleaacaaIYaGaaGOmaaqabaGccaaI9aGaeyOeI0YaaSaaaeaacaaI XaaabaGaaGOmaaaacaWGObWaaWbaaSqabeaacaaIYaaaaOGaam4sai aaiUfacaaIWaGaaGyxaiaadghadaWgaaWcbaGaaGymaiaaikdaaeqa aOGaamiEamaaCaaaleqabaGaaGOmaaaakiaaiUfacaWGUbGaey4kaS IaaGymaiaai2facqGHsisldaWcaaqaaiaaigdaaeaacaaIYaaaaiaa dIgadaahaaWcbeqaaiaaikdaaaGccaWGlbGaaG4waiaaicdacaaIDb GaamyCamaaBaaaleaacaaIYaGaaGOmaaqabaGccaWG4bGaaG4waiaa d6gacqGHRaWkcaaIXaGaaGyxaiaadMhacaaIBbGaamOBaiabgUcaRi aaigdacaaIDbGaeyOeI0IaaGymaiabgkHiTmaalaaabaGaaGymaaqa aiaaikdaaaGaamiAaiaai6caaaa@66B3@

Алгоритм решения:

  1. Зададим начальные условия x[0]=y[0] MathType@MTEF@5@5@+= feaahGart1ev3aaatCvAUfeBSjuyZL2yd9gzLbvyNv2CaerbuLwBLn hiov2DGi1BTfMBaeXatLxBI9gBaerbd9wDYLwzYbItLDharqqtubsr 4rNCHbGeaGGj0Jf9crFfpeea0xh9v8qiW7rqqrFfpeea0xe9Lq=Jc9 vqaqpepm0xbba9pwe9Q8fs0=yqaqpepae9pg0FirpepeKkFr0xfr=x fr=xb9adbaqaaeGaciGaaiaabeqaamaabaabaaGcbaGaamiEaiaaiU facaaIWaGaaGyxaiaai2dacaWG5bGaaG4waiaaicdacaaIDbaaaa@3FD5@ .
  2. На текущий момент времени t MathType@MTEF@5@5@+= feaahGart1ev3aaatCvAUfeBSjuyZL2yd9gzLbvyNv2CaerbuLwBLn hiov2DGi1BTfMBaeXatLxBI9gBaerbd9wDYLwzYbItLDharqqtubsr 4rNCHbGeaGGj0Jf9crFfpeea0xh9v8qiW7rqqrFfpeea0xe9Lq=Jc9 vqaqpepm0xbba9pwe9Q8fs0=yqaqpepae9pg0FirpepeKkFr0xfr=x fr=xb9adbaqaaeGaciGaaiaabeqaamaabaabaaGcbaGaamiDaaaa@3900@  (шаг i MathType@MTEF@5@5@+= feaahGart1ev3aaatCvAUfeBSjuyZL2yd9gzLbvyNv2CaerbuLwBLn hiov2DGi1BTfMBaeXatLxBI9gBaerbd9wDYLwzYbItLDharqqtubsr 4rNCHbGeaGGj0Jf9crFfpeea0xh9v8qiW7rqqrFfpeea0xe9Lq=Jc9 vqaqpepm0xbba9pwe9Q8fs0=yqaqpepae9pg0FirpepeKkFr0xfr=x fr=xb9adbaqaaeGaciGaaiaabeqaamaabaabaaGcbaGaamyAaaaa@38F5@  ) пусть будут известны значения x[i],y[i] MathType@MTEF@5@5@+= feaahGart1ev3aaatCvAUfeBSjuyZL2yd9gzLbvyNv2CaerbuLwBLn hiov2DGi1BTfMBaeXatLxBI9gBaerbd9wDYLwzYbItLDharqqtubsr 4rNCHbGeaGGj0Jf9crFfpeea0xh9v8qiW7rqqrFfpeea0xe9Lq=Jc9 vqaqpepm0xbba9pwe9Q8fs0=yqaqpepae9pg0FirpepeKkFr0xfr=x fr=xb9adbaqaaeGaciGaaiaabeqaamaabaabaaGcbaGaamiEaiaaiU facaWGPbGaaGyxaiaaiYcacaWG5bGaaG4waiaadMgacaaIDbaaaa@402C@ .
  3. Вычисляем функции L[n] MathType@MTEF@5@5@+= feaahGart1ev3aaatCvAUfeBSjuyZL2yd9gzLbvyNv2CaerbuLwBLn hiov2DGi1BTfMBaeXatLxBI9gBaerbd9wDYLwzYbItLDharqqtubsr 4rNCHbGeaGGj0Jf9crFfpeea0xh9v8qiW7rqqrFfpeea0xe9Lq=Jc9 vqaqpepm0xbba9pwe9Q8fs0=yqaqpepae9pg0FirpepeKkFr0xfr=x fr=xb9adbaqaaeGaciGaaiaabeqaamaabaabaaGcbaGaamitaiaaiU facaWGUbGaaGyxaaaa@3B97@  и z[n] MathType@MTEF@5@5@+= feaahGart1ev3aaatCvAUfeBSjuyZL2yd9gzLbvyNv2CaerbuLwBLn hiov2DGi1BTfMBaeXatLxBI9gBaerbd9wDYLwzYbItLDharqqtubsr 4rNCHbGeaGGj0Jf9crFfpeea0xh9v8qiW7rqqrFfpeea0xe9Lq=Jc9 vqaqpepm0xbba9pwe9Q8fs0=yqaqpepae9pg0FirpepeKkFr0xfr=x fr=xb9adbaqaaeGaciGaaiaabeqaamaabaabaaGcbaGaamOEaiaaiU facaWGUbGaaGyxaaaa@3BC5@ .
  4. Вычисляем Якобиан системы W MathType@MTEF@5@5@+= feaahGart1ev3aaatCvAUfeBSjuyZL2yd9gzLbvyNv2CaerbuLwBLn hiov2DGi1BTfMBaeXatLxBI9gBaerbd9wDYLwzYbItLDharqqtubsr 4rNCHbGeaGGj0Jf9crFfpeea0xh9v8qiW7rqqrFfpeea0xe9Lq=Jc9 vqaqpepm0xbba9pwe9Q8fs0=yqaqpepae9pg0FirpepeKkFr0xfr=x fr=xb9adbaqaaeGaciGaaiaabeqaamaabaabaaGcbaGaam4vaaaa@38E3@ .
  5. находим обратную матрицу к нашему Якобиану W 1 MathType@MTEF@5@5@+= feaahGart1ev3aaatCvAUfeBSjuyZL2yd9gzLbvyNv2CaerbuLwBLn hiov2DGi1BTfMBaeXatLxBI9gBaerbd9wDYLwzYbItLDharqqtubsr 4rNCHbGeaGGj0Jf9crFfpeea0xh9v8qiW7rqqrFfpeea0xe9Lq=Jc9 vqaqpepm0xbba9pwe9Q8fs0=yqaqpepae9pg0FirpepeKkFr0xfr=x fr=xb9adbaqaaeGaciGaaiaabeqaamaabaabaaGcbaGaam4vamaaCa aaleqabaGaeyOeI0IaaGymaaaaaaa@3AB8@ .
  6. Считаем значение функции F 1 MathType@MTEF@5@5@+= feaahGart1ev3aaatCvAUfeBSjuyZL2yd9gzLbvyNv2CaerbuLwBLn hiov2DGi1BTfMBaeXatLxBI9gBaerbd9wDYLwzYbItLDharqqtubsr 4rNCHbGeaGGj0Jf9crFfpeea0xh9v8qiW7rqqrFfpeea0xe9Lq=Jc9 vqaqpepm0xbba9pwe9Q8fs0=yqaqpepae9pg0FirpepeKkFr0xfr=x fr=xb9adbaqaaeGaciGaaiaabeqaamaabaabaaGcbaGaamOramaaBa aaleaacaaIXaaabeaaaaa@39B9@  и F 2 MathType@MTEF@5@5@+= feaahGart1ev3aaatCvAUfeBSjuyZL2yd9gzLbvyNv2CaerbuLwBLn hiov2DGi1BTfMBaeXatLxBI9gBaerbd9wDYLwzYbItLDharqqtubsr 4rNCHbGeaGGj0Jf9crFfpeea0xh9v8qiW7rqqrFfpeea0xe9Lq=Jc9 vqaqpepm0xbba9pwe9Q8fs0=yqaqpepae9pg0FirpepeKkFr0xfr=x fr=xb9adbaqaaeGaciGaaiaabeqaamaabaabaaGcbaGaamOramaaBa aaleaacaaIYaaabeaaaaa@39BA@  (11) в текущий момент времени.
  7. По формуле метода Ньютона (8) считаем i+1 MathType@MTEF@5@5@+= feaahGart1ev3aaatCvAUfeBSjuyZL2yd9gzLbvyNv2CaerbuLwBLn hiov2DGi1BTfMBaeXatLxBI9gBaerbd9wDYLwzYbItLDharqqtubsr 4rNCHbGeaGGj0Jf9crFfpeea0xh9v8qiW7rqqrFfpeea0xe9Lq=Jc9 vqaqpepm0xbba9pwe9Q8fs0=yqaqpepae9pg0FirpepeKkFr0xfr=x fr=xb9adbaqaaeGaciGaaiaabeqaamaabaabaaGcbaGaamyAaiabgU caRiaaigdaaaa@3A92@  значения для x MathType@MTEF@5@5@+= feaahGart1ev3aaatCvAUfeBSjuyZL2yd9gzLbvyNv2CaerbuLwBLn hiov2DGi1BTfMBaeXatLxBI9gBaerbd9wDYLwzYbItLDharqqtubsr 4rNCHbGeaGGj0Jf9crFfpeea0xh9v8qiW7rqqrFfpeea0xe9Lq=Jc9 vqaqpepm0xbba9pwe9Q8fs0=yqaqpepae9pg0FirpepeKkFr0xfr=x fr=xb9adbaqaaeGaciGaaiaabeqaamaabaabaaGcbaGaamiEaaaa@3904@  и y MathType@MTEF@5@5@+= feaahGart1ev3aaatCvAUfeBSjuyZL2yd9gzLbvyNv2CaerbuLwBLn hiov2DGi1BTfMBaeXatLxBI9gBaerbd9wDYLwzYbItLDharqqtubsr 4rNCHbGeaGGj0Jf9crFfpeea0xh9v8qiW7rqqrFfpeea0xe9Lq=Jc9 vqaqpepm0xbba9pwe9Q8fs0=yqaqpepae9pg0FirpepeKkFr0xfr=x fr=xb9adbaqaaeGaciGaaiaabeqaamaabaabaaGcbaGaamyEaaaa@3905@ .
  8. Увеличим временной индекс t MathType@MTEF@5@5@+= feaahGart1ev3aaatCvAUfeBSjuyZL2yd9gzLbvyNv2CaerbuLwBLn hiov2DGi1BTfMBaeXatLxBI9gBaerbd9wDYLwzYbItLDharqqtubsr 4rNCHbGeaGGj0Jf9crFfpeea0xh9v8qiW7rqqrFfpeea0xe9Lq=Jc9 vqaqpepm0xbba9pwe9Q8fs0=yqaqpepae9pg0FirpepeKkFr0xfr=x fr=xb9adbaqaaeGaciGaaiaabeqaamaabaabaaGcbaGaamiDaaaa@3900@  на значение h MathType@MTEF@5@5@+= feaahGart1ev3aaatCvAUfeBSjuyZL2yd9gzLbvyNv2CaerbuLwBLn hiov2DGi1BTfMBaeXatLxBI9gBaerbd9wDYLwzYbItLDharqqtubsr 4rNCHbGeaGGj0Jf9crFfpeea0xh9v8qiW7rqqrFfpeea0xe9Lq=Jc9 vqaqpepm0xbba9pwe9Q8fs0=yqaqpepae9pg0FirpepeKkFr0xfr=x fr=xb9adbaqaaeGaciGaaiaabeqaamaabaabaaGcbaGaamiAaaaa@38F4@  (шаг i MathType@MTEF@5@5@+= feaahGart1ev3aaatCvAUfeBSjuyZL2yd9gzLbvyNv2CaerbuLwBLn hiov2DGi1BTfMBaeXatLxBI9gBaerbd9wDYLwzYbItLDharqqtubsr 4rNCHbGeaGGj0Jf9crFfpeea0xh9v8qiW7rqqrFfpeea0xe9Lq=Jc9 vqaqpepm0xbba9pwe9Q8fs0=yqaqpepae9pg0FirpepeKkFr0xfr=x fr=xb9adbaqaaeGaciGaaiaabeqaamaabaabaaGcbaGaamyAaaaa@38F5@  на 1 MathType@MTEF@5@5@+= feaahGart1ev3aaatCvAUfeBSjuyZL2yd9gzLbvyNv2CaerbuLwBLn hiov2DGi1BTfMBaeXatLxBI9gBaerbd9wDYLwzYbItLDharqqtubsr 4rNCHbGeaGGj0Jf9crFfpeea0xh9v8qiW7rqqrFfpeea0xe9Lq=Jc9 vqaqpepm0xbba9pwe9Q8fs0=yqaqpepae9pg0FirpepeKkFr0xfr=x fr=xb9adbaqaaeGaciGaaiaabeqaamaabaabaaGcbaGaaGymaaaa@38C2@  ) и переходим на шаг алгоритма 2.

Сопоставление с динамикой известной системы

Интегральный член является признаком эредитраности модели (2). В то же время его можно исключить для некоторых типов ядер с экспоненциальной асимптотикой за счет расширения размерности фазового пространства модели. Точнее говоря, если ядро является решением линейного дифференциального уравнения с постоянными коэффициентами, то система (2) равносильна некоторой дифференциальной системе, с начальными условиями на дополнительные фазовые переменные. А именно справедлива теорема [12]:

Теорема Если ядро K(t) MathType@MTEF@5@5@+= feaahGart1ev3aaatCvAUfeBSjuyZL2yd9gzLbvyNv2CaerbuLwBLn hiov2DGi1BTfMBaeXatLxBI9gBaerbd9wDYLwzYbItLDharqqtubsr 4rNCHbGeaGGj0Jf9crFfpeea0xh9v8qiW7rqqrFfpeea0xe9Lq=Jc9 vqaqpepm0xbba9pwe9Q8fs0=yqaqpepae9pg0FirpepeKkFr0xfr=x fr=xb9adbaqaaeGaciGaaiaabeqaamaabaabaaGcbaGaam4saiaaiI cacaWG0bGaaGykaaaa@3B35@  является решением дифференциального уравнения

a 0 K (n) (t)+ a 1 K (n1) (t)++ a n1 K (t)+ a n K(t)=0 MathType@MTEF@5@5@+= feaahGart1ev3aaatCvAUfeBSjuyZL2yd9gzLbvyNv2CaerbuLwBLn hiov2DGi1BTfMBaeXatLxBI9gBaerbd9wDYLwzYbItLDharqqtubsr 4rNCHbGeaGGj0Jf9crFfpeea0xh9v8qiW7rqqrFfpeea0xe9Lq=Jc9 vqaqpepm0xbba9pwe9Q8fs0=yqaqpepae9pg0FirpepeKkFr0xfr=x fr=xb9adbaqaaeGaciGaaiaabeqaamaabaabaaGcbaqbaeaabeqaaa qaaiaadggadaWgaaWcbaGaaGimaaqabaGccaWGlbWaaWbaaSqabeaa caaIOaGaamOBaiaaiMcaaaGccaaIOaGaamiDaiaaiMcacqGHRaWkca WGHbWaaSbaaSqaaiaaigdaaeqaaOGaam4samaaCaaaleqabaGaaGik aiaad6gacqGHsislcaaIXaGaaGykaaaakiaaiIcacaWG0bGaaGykai abgUcaRiablAciljabgUcaRiaadggadaWgaaWcbaGaamOBaiabgkHi TiaaigdaaeqaaOGabm4sayaafaGaaGikaiaadshacaaIPaGaey4kaS IaamyyamaaBaaaleaacaWGUbaabeaakiaadUeacaaIOaGaamiDaiaa iMcacaaI9aGaaGimaaaaaaa@5B39@  (13)

с постоянными коэффициентами a i MathType@MTEF@5@5@+= feaahGart1ev3aaatCvAUfeBSjuyZL2yd9gzLbvyNv2CaerbuLwBLn hiov2DGi1BTfMBaeXatLxBI9gBaerbd9wDYLwzYbItLDharqqtubsr 4rNCHbGeaGGj0Jf9crFfpeea0xh9v8qiW7rqqrFfpeea0xe9Lq=Jc9 vqaqpepm0xbba9pwe9Q8fs0=yqaqpepae9pg0FirpepeKkFr0xfr=x fr=xb9adbaqaaeGaciGaaiaabeqaamaabaabaaGcbaGaamyyamaaBa aaleaacaWGPbaabeaaaaa@3A07@ , то интегральное равенство

z(t)= 0 t K(tτ)Q(x(τ),y(τ))dτ. MathType@MTEF@5@5@+= feaahGart1ev3aaatCvAUfeBSjuyZL2yd9gzLbvyNv2CaerbuLwBLn hiov2DGi1BTfMBaeXatLxBI9gBaerbd9wDYLwzYbItLDharqqtubsr 4rNCHbGeaGGj0Jf9crFfpeea0xh9v8qiW7rqqrFfpeea0xe9Lq=Jc9 vqaqpepm0xbba9pwe9Q8fs0=yqaqpepae9pg0FirpepeKkFr0xfr=x fr=xb9adbaqaaeGaciGaaiaabeqaamaabaabaaGcbaGaamOEaiaaiI cacaWG0bGaaGykaiaai2dadaWdXaqabSqaaiaaicdaaeaacaWG0baa niabgUIiYdGccaWGlbGaaGikaiaadshacqGHsislcqaHepaDcaaIPa GaamyuaiaaiIcacaWG4bGaaGikaiabes8a0jaaiMcacaaISaGaamyE aiaaiIcacqaHepaDcaaIPaGaaGykaiaayIW7caWGKbGaeqiXdqNaaG Olaaaa@5629@

равносильно следующей задаче Коши для функции z(t) MathType@MTEF@5@5@+= feaahGart1ev3aaatCvAUfeBSjuyZL2yd9gzLbvyNv2CaerbuLwBLn hiov2DGi1BTfMBaeXatLxBI9gBaerbd9wDYLwzYbItLDharqqtubsr 4rNCHbGeaGGj0Jf9crFfpeea0xh9v8qiW7rqqrFfpeea0xe9Lq=Jc9 vqaqpepm0xbba9pwe9Q8fs0=yqaqpepae9pg0FirpepeKkFr0xfr=x fr=xb9adbaqaaeGaciGaaiaabeqaamaabaabaaGcbaGaamOEaiaaiI cacaWG0bGaaGykaaaa@3B64@ :

a 0 d n z d t n + a 1 d n1 z d t n1 ++ a n z= l=1 n a nl s=0 l1 K (s) (0) d l1s d t l1s Q(x(t),y(t)), z(0)=0, d l z(t) d t l | t=0 = s=0 l1 K (s) (0) d l1s d t l1s Q(x(t),y(t ))| t=0 ,l=1,,n1. MathType@MTEF@5@5@+= feaahGart1ev3aaatCvAUfeBSjuyZL2yd9gzLbvyNv2CaerbuLwBLn hiov2DGi1BTfMBaeXatLxBI9gBaerbd9wDYLwzYbItLDharqqtubsr 4rNCHbGeaGGj0Jf9crFfpeea0xh9v8qiW7rqqrFfpeea0xe9Lq=Jc9 vqaqpepm0xbba9pwe9Q8fs0=yqaqpepae9pg0FirpepeKkFr0xfr=x fr=xb9adbaqaaeGaciGaaiaabeqaamaabaabaaGcbaqbaeaabmqaaa qaaiaadggadaWgaaWcbaGaaGimaaqabaGcdaWcaaqaaiaadsgadaah aaWcbeqaaiaad6gaaaGccaWG6baabaGaamizaiaadshadaahaaWcbe qaaiaad6gaaaaaaOGaey4kaSIaamyyamaaBaaaleaacaaIXaaabeaa kmaalaaabaGaamizamaaCaaaleqabaGaamOBaiabgkHiTiaaigdaaa GccaWG6baabaGaamizaiaadshadaahaaWcbeqaaiaad6gacqGHsisl caaIXaaaaaaakiabgUcaRiablAciljabgUcaRiaadggadaWgaaWcba GaamOBaaqabaGccaWG6bGaaGypamaaqahabeWcbaGaamiBaiaai2da caaIXaaabaGaamOBaaqdcqGHris5aOGaamyyamaaBaaaleaacaWGUb GaeyOeI0IaamiBaaqabaGcdaaeWbqabSqaaiaadohacaaI9aGaaGim aaqaaiaadYgacqGHsislcaaIXaaaniabggHiLdGccaWGlbWaaWbaaS qabeaacaaIOaGaam4CaiaaiMcaaaGccaaIOaGaaGimaiaaiMcadaWc aaqaaiaadsgadaahaaWcbeqaaiaadYgacqGHsislcaaIXaGaeyOeI0 Iaam4CaaaaaOqaaiaadsgacaWG0bWaaWbaaSqabeaacaWGSbGaeyOe I0IaaGymaiabgkHiTiaadohaaaaaaOGaamyuaiaaiIcacaWG4bGaaG ikaiaadshacaaIPaGaaGilaiaadMhacaaIOaGaamiDaiaaiMcacaaI PaGaaGilaaqaaiaadQhacaaIOaGaaGimaiaaiMcacaaI9aGaaGimai aaiYcaaeaadaWcaaqaaiaadsgadaahaaWcbeqaaiaadYgaaaGccaWG 6bGaaGikaiaadshacaaIPaaabaGaamizaiaadshadaahaaWcbeqaai aadYgaaaaaaOGaaGiFamaaBaaaleaacaWG0bGaaGypaiaaicdaaeqa aOGaaGypamaaqahabeWcbaGaam4Caiaai2dacaaIWaaabaGaamiBai abgkHiTiaaigdaa0GaeyyeIuoakiaadUeadaahaaWcbeqaaiaaiIca caWGZbGaaGykaaaakiaaiIcacaaIWaGaaGykamaalaaabaGaamizam aaCaaaleqabaGaamiBaiabgkHiTiaaigdacqGHsislcaWGZbaaaaGc baGaamizaiaadshadaahaaWcbeqaaiaadYgacqGHsislcaaIXaGaey OeI0Iaam4CaaaaaaGccaWGrbGaaGikaiaadIhacaaIOaGaamiDaiaa iMcacaaISaGaamyEaiaaiIcacaWG0bGaaGykaiaaiMcacaaI8bWaaS baaSqaaiaadshacaaI9aGaaGimaaqabaGccaaISaGaaGzbVlaadYga caaI9aGaaGymaiaaiYcacqWIMaYscaaISaGaamOBaiabgkHiTiaaig dacaaIUaaaaaaa@C3A7@  (14)

Рассмотрим процесс верификации на нашей системе (2), в возьмем в качестве параметров следующие ϕ=0 MathType@MTEF@5@5@+= feaahGart1ev3aaatCvAUfeBSjuyZL2yd9gzLbvyNv2CaerbuLwBLn hiov2DGi1BTfMBaeXatLxBI9gBaerbd9wDYLwzYbItLDharqqtubsr 4rNCHbGeaGGj0Jf9crFfpeea0xh9v8qiW7rqqrFfpeea0xe9Lq=Jc9 vqaqpepm0xbba9pwe9Q8fs0=yqaqpepae9pg0FirpepeKkFr0xfr=x fr=xb9adbaqaaeGaciGaaiaabeqaamaabaabaaGcbaGaeqy1dyMaaG ypaiaaicdaaaa@3B50@ , Q(x(τ)y(τ))=xy MathType@MTEF@5@5@+= feaahGart1ev3aaatCvAUfeBSjuyZL2yd9gzLbvyNv2CaerbuLwBLn hiov2DGi1BTfMBaeXatLxBI9gBaerbd9wDYLwzYbItLDharqqtubsr 4rNCHbGeaGGj0Jf9crFfpeea0xh9v8qiW7rqqrFfpeea0xe9Lq=Jc9 vqaqpepm0xbba9pwe9Q8fs0=yqaqpepae9pg0FirpepeKkFr0xfr=x fr=xb9adbaqaaeGaciGaaiaabeqaamaabaabaaGcbaGaamyuaiaaiI cacaWG4bGaaGikaiabes8a0jaaiMcacaWG5bGaaGikaiabes8a0jaa iMcacaaIPaGaaGypaiaadIhacaWG5baaaa@4553@ , K(tτ)= e bt MathType@MTEF@5@5@+= feaahGart1ev3aaatCvAUfeBSjuyZL2yd9gzLbvyNv2CaerbuLwBLn hiov2DGi1BTfMBaeXatLxBI9gBaerbd9wDYLwzYbItLDharqqtubsr 4rNCHbGeaGGj0Jf9crFfpeea0xh9v8qiW7rqqrFfpeea0xe9Lq=Jc9 vqaqpepm0xbba9pwe9Q8fs0=yqaqpepae9pg0FirpepeKkFr0xfr=x fr=xb9adbaqaaeGaciGaaiaabeqaamaabaabaaGcbaGaam4saiaaiI cacaWG0bGaeyOeI0IaeqiXdqNaaGykaiaai2dacaWGLbWaaWbaaSqa beaacqGHsislcaWGIbGaamiDaaaaaaa@4292@ , η T =10 MathType@MTEF@5@5@+= feaahGart1ev3aaatCvAUfeBSjuyZL2yd9gzLbvyNv2CaerbuLwBLn hiov2DGi1BTfMBaeXatLxBI9gBaerbd9wDYLwzYbItLDharqqtubsr 4rNCHbGeaGGj0Jf9crFfpeea0xh9v8qiW7rqqrFfpeea0xe9Lq=Jc9 vqaqpepm0xbba9pwe9Q8fs0=yqaqpepae9pg0FirpepeKkFr0xfr=x fr=xb9adbaqaaeGaciGaaiaabeqaamaabaabaaGcbaGaeq4TdG2aaW baaSqabeaacaWGubaaaOGaaGypaiaaigdacaaIWaaaaa@3CFF@  и b=8/3 MathType@MTEF@5@5@+= feaahGart1ev3aaatCvAUfeBSjuyZL2yd9gzLbvyNv2CaerbuLwBLn hiov2DGi1BTfMBaeXatLxBI9gBaerbd9wDYLwzYbItLDharqqtubsr 4rNCHbGeaGGj0Jf9crFfpeea0xh9v8qiW7rqqrFfpeea0xe9Lq=Jc9 vqaqpepm0xbba9pwe9Q8fs0=yqaqpepae9pg0FirpepeKkFr0xfr=x fr=xb9adbaqaaeGaciGaaiaabeqaamaabaabaaGcbaGaamOyaiaai2 dacaaI4aGaaG4laiaaiodaaaa@3BED@ . Воспользуемся условием теоремы об исключении интегрально члена из системы (2), получим систему вида:

Получим систему вида:

dx dt = yx η T , dy dt =(Dz)xy, dz dt =xybz, z(0)=0. MathType@MTEF@5@5@+= feaahGart1ev3aaatCvAUfeBSjuyZL2yd9gzLbvyNv2CaerbuLwBLn hiov2DGi1BTfMBaeXatLxBI9gBaerbd9wDYLwzYbItLDharqqtubsr 4rNCHbGeaGGj0Jf9crFfpeea0xh9v8qiW7rqqrFfpeea0xe9Lq=Jc9 vqaqpepm0xbba9pwe9Q8fs0=yqaqpepae9pg0FirpepeKkFr0xfr=x fr=xb9adbaqaaeGaciGaaiaabeqaamaabaabaaGcbaqbaeaabqGaaa aabaWaaSaaaeaacaWGKbGaamiEaaqaaiaadsgacaWG0baaaiaai2da daqadaqaaiaadMhacqGHsislcaWG4baacaGLOaGaayzkaaGaeq4TdG 2aaWbaaSqabeaacaWGubaaaOGaaGilaaqaaaqaamaalaaabaGaamiz aiaadMhaaeaacaWGKbGaamiDaaaacaaI9aGaaGikaiaadseacqGHsi slcaWG6bGaaGykaiaadIhacqGHsislcaWG5bGaaGilaaqaaaqaamaa laaabaGaamizaiaadQhaaeaacaWGKbGaamiDaaaacaaI9aGaamiEai aadMhacqGHsislcaWGIbGaamOEaiaaiYcaaeaaaeaacaWG6bGaaGik aiaaicdacaaIPaGaaGypaiaaicdacaaIUaaabaaaaaaa@6072@  (15)

Эта система αω MathType@MTEF@5@5@+= feaahGart1ev3aaatCvAUfeBSjuyZL2yd9gzLbvyNv2CaerbuLwBLn hiov2DGi1BTfMBaeXatLxBI9gBaerbd9wDYLwzYbItLDharqqtubsr 4rNCHbGeaGGj0Jf9crFfpeea0xh9v8qiW7rqqrFfpeea0xe9Lq=Jc9 vqaqpepm0xbba9pwe9Q8fs0=yqaqpepae9pg0FirpepeKkFr0xfr=x fr=xb9adbaqaaeGaciGaaiaabeqaamaabaabaaGcbaGaeqySdeMaeq yYdChaaa@3B73@  -динамо, соответствующая системе Лоренца. Динамика такой системы прекрасно известна[13].

Будем варьировать параметр D и будем получать различные режимы системы.

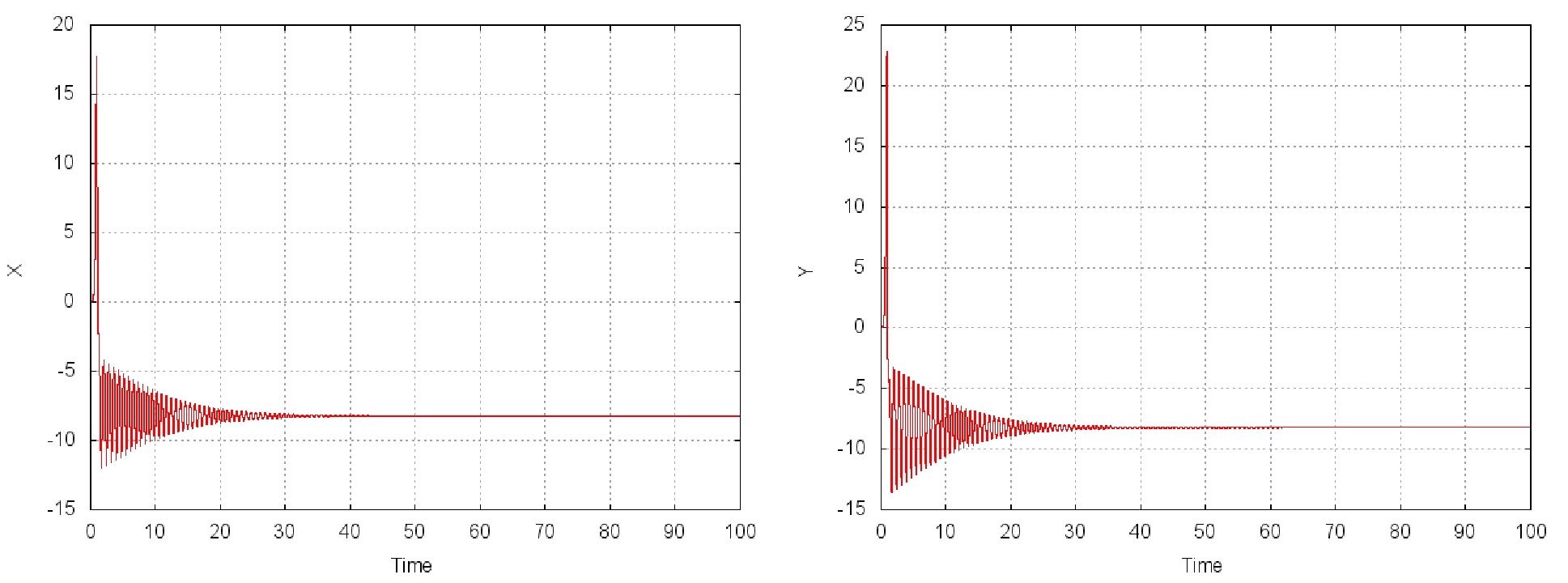
Для D = 20 получим асимптотически устойчивый режим рис. 1,2.

 

Рис. 1. Фазовая координаты: (a) X при D = 20; (b) Y при D = 20.

[Figure 1. Phase coordinates: (a) X at D = 20; (b) Y for D = 20.]

 

Рис. 2. Фазовый портрет системы при D = 20.

[Figure 2. Phase portrait of the system at D = 20.]

 

D = 220 получим периодический режим рис. 3,4.

 

Рис. 3. Фазовая координаты: (a) X при D = 220; (b) Y при D = 220.

[Figure 3. Phase coordinates: (a) X at D = 220; (b) Y for D = 220.]

 

Рис. 4. Фазовый портрет системы при D = 220.

[Figure 4. Phase portrait of the system at D = 220.]

 

Если же D = 28 получим хаотический режим рис. 5,6.

 

Рис. 5. Фазовая координаты: (a) X при D = 28; (b) Y при D = 28.

[Figure 5. Phase coordinates: (a) X at D = 28; (b) Y for D = 28.]

 

Рис. 6. Фазовый портрет системы при D = 28.

[Figure 6. Phase portrait of the system at D = 28.]

 

Порядок точности численной схемы

При использовании любой приближенной схемы важно иметь представление о её точности. Часто, в ходе работе бывает целесообразно изменять шаг сетке по ходу расчета, контролируя, тем самым погрешность на шаге.

Погрешность в результате вычислений может возникнуть по следующим причинам:

  1. погрешность при моделировании, любое разностное уравнение не является абсолютным эквивалентом дифференциальному уравнению, это основной источник погрешности.
  2. округление чисел при вычислении.
  3. погрешность в значениях правой части f(x,y) MathType@MTEF@5@5@+= feaahGart1ev3aaatCvAUfeBSjuyZL2yd9gzLbvyNv2CaerbuLwBLn hiov2DGi1BTfMBaeXatLxBI9gBaerbd9wDYLwzYbItLDharqqtubsr 4rNCHbGeaGGj0Jf9crFfpeea0xh9v8qiW7rqqrFfpeea0xe9Lq=Jc9 vqaqpepm0xbba9pwe9Q8fs0=yqaqpepae9pg0FirpepeKkFr0xfr=x fr=xb9adbaqaaeGaciGaaiaabeqaamaabaabaaGcbaGaamOzaiaaiI cacaWG4bGaaGilaiaadMhacaaIPaaaaa@3D08@ , погрешность вызвана тем фактам, что рассматривается некоторое приближение функции к правой части дифференциального уравнения. Так же в ходи вычисления на ЭВМ функция f(x,y) MathType@MTEF@5@5@+= feaahGart1ev3aaatCvAUfeBSjuyZL2yd9gzLbvyNv2CaerbuLwBLn hiov2DGi1BTfMBaeXatLxBI9gBaerbd9wDYLwzYbItLDharqqtubsr 4rNCHbGeaGGj0Jf9crFfpeea0xh9v8qiW7rqqrFfpeea0xe9Lq=Jc9 vqaqpepm0xbba9pwe9Q8fs0=yqaqpepae9pg0FirpepeKkFr0xfr=x fr=xb9adbaqaaeGaciGaaiaabeqaamaabaabaaGcbaGaamOzaiaaiI cacaWG4bGaaGilaiaadMhacaaIPaaaaa@3D08@  может быть приближена другими функциями, что в свою очередь вносит дополнительную погрешность в решение уравнения.
  4. y i+1 MathType@MTEF@5@5@+= feaahGart1ev3aaatCvAUfeBSjuyZL2yd9gzLbvyNv2CaerbuLwBLn hiov2DGi1BTfMBaeXatLxBI9gBaerbd9wDYLwzYbItLDharqqtubsr 4rNCHbGeaGGj0Jf9crFfpeea0xh9v8qiW7rqqrFfpeea0xe9Lq=Jc9 vqaqpepm0xbba9pwe9Q8fs0=yqaqpepae9pg0FirpepeKkFr0xfr=x fr=xb9adbaqaaeGaciGaaiaabeqaamaabaabaaGcbaGaamyEamaaBa aaleaacaWGPbGaey4kaSIaaGymaaqabaaaaa@3BBC@  определяется и уравнения которое эквивалентно исходному, но не может быть разрешимо в явном виде.

Исследование порядка точности по правилу Рунге заключается в следующем: берется решение на сетки h MathType@MTEF@5@5@+= feaahGart1ev3aaatCvAUfeBSjuyZL2yd9gzLbvyNv2CaerbuLwBLn hiov2DGi1BTfMBaeXatLxBI9gBaerbd9wDYLwzYbItLDharqqtubsr 4rNCHbGeaGGj0Jf9crFfpeea0xh9v8qiW7rqqrFfpeea0xe9Lq=Jc9 vqaqpepm0xbba9pwe9Q8fs0=yqaqpepae9pg0FirpepeKkFr0xfr=x fr=xb9adbaqaaeGaciGaaiaabeqaamaabaabaaGcbaGaamiAaaaa@38F4@  и сравнивается с решением на сетке с шагом в 2 MathType@MTEF@5@5@+= feaahGart1ev3aaatCvAUfeBSjuyZL2yd9gzLbvyNv2CaerbuLwBLn hiov2DGi1BTfMBaeXatLxBI9gBaerbd9wDYLwzYbItLDharqqtubsr 4rNCHbGeaGGj0Jf9crFfpeea0xh9v8qiW7rqqrFfpeea0xe9Lq=Jc9 vqaqpepm0xbba9pwe9Q8fs0=yqaqpepae9pg0FirpepeKkFr0xfr=x fr=xb9adbaqaaeGaciGaaiaabeqaamaabaabaaGcbaGaaGOmaaaa@38C3@  раза меньше т.е. h/2 MathType@MTEF@5@5@+= feaahGart1ev3aaatCvAUfeBSjuyZL2yd9gzLbvyNv2CaerbuLwBLn hiov2DGi1BTfMBaeXatLxBI9gBaerbd9wDYLwzYbItLDharqqtubsr 4rNCHbGeaGGj0Jf9crFfpeea0xh9v8qiW7rqqrFfpeea0xe9Lq=Jc9 vqaqpepm0xbba9pwe9Q8fs0=yqaqpepae9pg0FirpepeKkFr0xfr=x fr=xb9adbaqaaeGaciGaaiaabeqaamaabaabaaGcbaGaamiAaiaai+ cacaaIYaaaaa@3A69@ . И в дальнейшем рассмотрении разностей погрешностей для этих двух вычислений по формуле [14, 15]:

ϵ= | y h y h/2 | 2 p 1 MathType@MTEF@5@5@+= feaahGart1ev3aaatCvAUfeBSjuyZL2yd9gzLbvyNv2CaerbuLwBLn hiov2DGi1BTfMBaeXatLxBI9gBaerbd9wDYLwzYbItLDharqqtubsr 4rNCHbGeaGGj0Jf9crFfpeea0xh9v8qiW7rqqrFfpeea0xe9Lq=Jc9 vqaqpepm0xbba9pwe9Q8fs0=yqaqpepae9pg0FirpepeKkFr0xfr=x fr=xb9adbaqaaeGaciGaaiaabeqaamaabaabaaGcbaWefv3ySLgznf gDOfdaryqr1ngBPrginfgDObYtUvgaiuGacqWF1pG8caaI9aWaaSaa aeaacaaI8bGaamyEamaaBaaaleaacaWGObaabeaakiabgkHiTiaadM hadaWgaaWcbaGaamiAaiaai+cacaaIYaaabeaakiaaiYhaaeaacaaI YaWaaWbaaSqabeaacaWGWbaaaOGaeyOeI0IaaGymaaaaaaa@5119@  (16)

Формула Рунге справедлива для всех вычислительных процессов, для которых выполняется степенной закон. Для определения порядка метода p MathType@MTEF@5@5@+= feaahGart1ev3aaatCvAUfeBSjuyZL2yd9gzLbvyNv2CaerbuLwBLn hiov2DGi1BTfMBaeXatLxBI9gBaerbd9wDYLwzYbItLDharqqtubsr 4rNCHbGeaGGj0Jf9crFfpeea0xh9v8qiW7rqqrFfpeea0xe9Lq=Jc9 vqaqpepm0xbba9pwe9Q8fs0=yqaqpepae9pg0FirpepeKkFr0xfr=x fr=xb9adbaqaaeGaciGaaiaabeqaamaabaabaaGcbaGaamiCaaaa@38FC@  необходимо проведение априорной оценки погрешности, что не всегда легко осуществить [16]

Английский математик Эйткен предложил способ оценки погрешности для случая, когда порядок р MathType@MTEF@5@5@+= feaahGart1ev3aaatCvAUfeBSjuyZL2yd9gzLbvyNv2CaerbuLwBLn hiov2DGi1BTfMBaeXatLxBI9gBaerbd9wDYLwzYbItLDharqqtubsr 4rNCHbGeaGGj0Jf9crFfpeea0xh9v8qiW7rqqrFfpeea0xe9Lq=Jc9 vqaqpepm0xbba9pwe9Q8fs0=yqaqpepae9pg0FirpepeKkFr0xfr=x fr=xb9adbaqaaeGaciGaaiaabeqaamaabaabaaGcbaGaamiqeaaa@38D0@  метода неизвестен . Более того, алгоритм Эйткена позволяет опытным путем определить и порядок метода. Для этого необходимо третий раз вычислить значение величины y MathType@MTEF@5@5@+= feaahGart1ev3aaatCvAUfeBSjuyZL2yd9gzLbvyNv2CaerbuLwBLn hiov2DGi1BTfMBaeXatLxBI9gBaerbd9wDYLwzYbItLDharqqtubsr 4rNCHbGeaGGj0Jf9crFfpeea0xh9v8qiW7rqqrFfpeea0xe9Lq=Jc9 vqaqpepm0xbba9pwe9Q8fs0=yqaqpepae9pg0FirpepeKkFr0xfr=x fr=xb9adbaqaaeGaciGaaiaabeqaamaabaabaaGcbaGaamyEaaaa@3905@  с шагом h/4 MathType@MTEF@5@5@+= feaahGart1ev3aaatCvAUfeBSjuyZL2yd9gzLbvyNv2CaerbuLwBLn hiov2DGi1BTfMBaeXatLxBI9gBaerbd9wDYLwzYbItLDharqqtubsr 4rNCHbGeaGGj0Jf9crFfpeea0xh9v8qiW7rqqrFfpeea0xe9Lq=Jc9 vqaqpepm0xbba9pwe9Q8fs0=yqaqpepae9pg0FirpepeKkFr0xfr=x fr=xb9adbaqaaeGaciGaaiaabeqaamaabaabaaGcbaGaamiAaiaai+ cacaaI0aaaaa@3A6B@  [17].

Для удобства введем переменную k MathType@MTEF@5@5@+= feaahGart1ev3aaatCvAUfeBSjuyZL2yd9gzLbvyNv2CaerbuLwBLn hiov2DGi1BTfMBaeXatLxBI9gBaerbd9wDYLwzYbItLDharqqtubsr 4rNCHbGeaGGj0Jf9crFfpeea0xh9v8qiW7rqqrFfpeea0xe9Lq=Jc9 vqaqpepm0xbba9pwe9Q8fs0=yqaqpepae9pg0FirpepeKkFr0xfr=x fr=xb9adbaqaaeGaciGaaiaabeqaamaabaabaaGcbaGaam4Aaaaa@38F7@ , которая в данном случаем равна 1 2 MathType@MTEF@5@5@+= feaahGart1ev3aaatCvAUfeBSjuyZL2yd9gzLbvyNv2CaerbuLwBLn hiov2DGi1BTfMBaeXatLxBI9gBaerbd9wDYLwzYbItLDharqqtubsr 4rNCHbGeaGGj0Jf9crFfpeea0xh9v8qiW7rqqrFfpeea0xe9Lq=Jc9 vqaqpepm0xbba9pwe9Q8fs0=yqaqpepae9pg0FirpepeKkFr0xfr=x fr=xb9adbaqaaeGaciGaaiaabeqaamaabaabaaGcbaWaaSaaaeaaca aIXaaabaGaaGOmaaaaaaa@398E@ . Для вычисление порядка p MathType@MTEF@5@5@+= feaahGart1ev3aaatCvAUfeBSjuyZL2yd9gzLbvyNv2CaerbuLwBLn hiov2DGi1BTfMBaeXatLxBI9gBaerbd9wDYLwzYbItLDharqqtubsr 4rNCHbGeaGGj0Jf9crFfpeea0xh9v8qiW7rqqrFfpeea0xe9Lq=Jc9 vqaqpepm0xbba9pwe9Q8fs0=yqaqpepae9pg0FirpepeKkFr0xfr=x fr=xb9adbaqaaeGaciGaaiaabeqaamaabaabaaGcbaGaamiCaaaa@38FC@  используем формулу Эйткена:

k p = y kh y k 2 h y h y kh . MathType@MTEF@5@5@+= feaahGart1ev3aaatCvAUfeBSjuyZL2yd9gzLbvyNv2CaerbuLwBLn hiov2DGi1BTfMBaeXatLxBI9gBaerbd9wDYLwzYbItLDharqqtubsr 4rNCHbGeaGGj0Jf9crFfpeea0xh9v8qiW7rqqrFfpeea0xe9Lq=Jc9 vqaqpepm0xbba9pwe9Q8fs0=yqaqpepae9pg0FirpepeKkFr0xfr=x fr=xb9adbaqaaeGaciGaaiaabeqaamaabaabaaGcbaGaam4AamaaCa aaleqabaGaamiCaaaakiaai2dadaWcaaqaaiaadMhadaWgaaWcbaGa am4AaiaadIgaaeqaaOGaeyOeI0IaamyEamaaBaaaleaacaWGRbWaaW baaeqabaGaaGOmaaaacaWGObaabeaaaOqaaiaadMhadaWgaaWcbaGa amiAaaqabaGccqGHsislcaWG5bWaaSbaaSqaaiaadUgacaWGObaabe aaaaGccaaIUaaaaa@49BE@  (17)

Из формулы (17) получаем следующее соотношение:

p= logW logk , MathType@MTEF@5@5@+= feaahGart1ev3aaatCvAUfeBSjuyZL2yd9gzLbvyNv2CaerbuLwBLn hiov2DGi1BTfMBaeXatLxBI9gBaerbd9wDYLwzYbItLDharqqtubsr 4rNCHbGeaGGj0Jf9crFfpeea0xh9v8qiW7rqqrFfpeea0xe9Lq=Jc9 vqaqpepm0xbba9pwe9Q8fs0=yqaqpepae9pg0FirpepeKkFr0xfr=x fr=xb9adbaqaaeGaciGaaiaabeqaamaabaabaaGcbaGaamiCaiaai2 dadaWcaaqaaiGacYgacaGGVbGaai4zaiaadEfaaeaaciGGSbGaai4B aiaacEgacaWGRbaaaiaaiYcaaaa@41F5@  (18)

где W= y kh y k 2 h y h y kh . MathType@MTEF@5@5@+= feaahGart1ev3aaatCvAUfeBSjuyZL2yd9gzLbvyNv2CaerbuLwBLn hiov2DGi1BTfMBaeXatLxBI9gBaerbd9wDYLwzYbItLDharqqtubsr 4rNCHbGeaGGj0Jf9crFfpeea0xh9v8qiW7rqqrFfpeea0xe9Lq=Jc9 vqaqpepm0xbba9pwe9Q8fs0=yqaqpepae9pg0FirpepeKkFr0xfr=x fr=xb9adbaqaaeGaciGaaiaabeqaamaabaabaaGcbaGaam4vaiaai2 dadaWcaaqaaiaadMhadaWgaaWcbaGaam4AaiaadIgaaeqaaOGaeyOe I0IaamyEamaaBaaaleaacaWGRbWaaWbaaeqabaGaaGOmaaaacaWGOb aabeaaaOqaaiaadMhadaWgaaWcbaGaamiAaaqabaGccqGHsislcaWG 5bWaaSbaaSqaaiaadUgacaWGObaabeaaaaGccaaIUaaaaa@487E@ .

Были проведены численные эксперименты при шагах h MathType@MTEF@5@5@+= feaahGart1ev3aaatCvAUfeBSjuyZL2yd9gzLbvyNv2CaerbuLwBLn hiov2DGi1BTfMBaeXatLxBI9gBaerbd9wDYLwzYbItLDharqqtubsr 4rNCHbGeaGGj0Jf9crFfpeea0xh9v8qiW7rqqrFfpeea0xe9Lq=Jc9 vqaqpepm0xbba9pwe9Q8fs0=yqaqpepae9pg0FirpepeKkFr0xfr=x fr=xb9adbaqaaeGaciGaaiaabeqaamaabaabaaGcbaGaamiAaaaa@38F4@ , h/2 MathType@MTEF@5@5@+= feaahGart1ev3aaatCvAUfeBSjuyZL2yd9gzLbvyNv2CaerbuLwBLn hiov2DGi1BTfMBaeXatLxBI9gBaerbd9wDYLwzYbItLDharqqtubsr 4rNCHbGeaGGj0Jf9crFfpeea0xh9v8qiW7rqqrFfpeea0xe9Lq=Jc9 vqaqpepm0xbba9pwe9Q8fs0=yqaqpepae9pg0FirpepeKkFr0xfr=x fr=xb9adbaqaaeGaciGaaiaabeqaamaabaabaaGcbaGaamiAaiaai+ cacaaIYaaaaa@3A69@ , h/4 MathType@MTEF@5@5@+= feaahGart1ev3aaatCvAUfeBSjuyZL2yd9gzLbvyNv2CaerbuLwBLn hiov2DGi1BTfMBaeXatLxBI9gBaerbd9wDYLwzYbItLDharqqtubsr 4rNCHbGeaGGj0Jf9crFfpeea0xh9v8qiW7rqqrFfpeea0xe9Lq=Jc9 vqaqpepm0xbba9pwe9Q8fs0=yqaqpepae9pg0FirpepeKkFr0xfr=x fr=xb9adbaqaaeGaciGaaiaabeqaamaabaabaaGcbaGaamiAaiaai+ cacaaI0aaaaa@3A6B@ , h/8 MathType@MTEF@5@5@+= feaahGart1ev3aaatCvAUfeBSjuyZL2yd9gzLbvyNv2CaerbuLwBLn hiov2DGi1BTfMBaeXatLxBI9gBaerbd9wDYLwzYbItLDharqqtubsr 4rNCHbGeaGGj0Jf9crFfpeea0xh9v8qiW7rqqrFfpeea0xe9Lq=Jc9 vqaqpepm0xbba9pwe9Q8fs0=yqaqpepae9pg0FirpepeKkFr0xfr=x fr=xb9adbaqaaeGaciGaaiaabeqaamaabaabaaGcbaGaamiAaiaai+ cacaaI4aaaaa@3A6F@ , h/16 MathType@MTEF@5@5@+= feaahGart1ev3aaatCvAUfeBSjuyZL2yd9gzLbvyNv2CaerbuLwBLn hiov2DGi1BTfMBaeXatLxBI9gBaerbd9wDYLwzYbItLDharqqtubsr 4rNCHbGeaGGj0Jf9crFfpeea0xh9v8qiW7rqqrFfpeea0xe9Lq=Jc9 vqaqpepm0xbba9pwe9Q8fs0=yqaqpepae9pg0FirpepeKkFr0xfr=x fr=xb9adbaqaaeGaciGaaiaabeqaamaabaabaaGcbaGaamiAaiaai+ cacaaIXaGaaGOnaaaa@3B28@ , h/32 MathType@MTEF@5@5@+= feaahGart1ev3aaatCvAUfeBSjuyZL2yd9gzLbvyNv2CaerbuLwBLn hiov2DGi1BTfMBaeXatLxBI9gBaerbd9wDYLwzYbItLDharqqtubsr 4rNCHbGeaGGj0Jf9crFfpeea0xh9v8qiW7rqqrFfpeea0xe9Lq=Jc9 vqaqpepm0xbba9pwe9Q8fs0=yqaqpepae9pg0FirpepeKkFr0xfr=x fr=xb9adbaqaaeGaciGaaiaabeqaamaabaabaaGcbaGaamiAaiaai+ cacaaIZaGaaGOmaaaa@3B26@ . Управляющие параметры исследуемой системы (2) были выбраны следующие:

η T =10D=15b= 8 3 K(tτ)= e bt Q(x,y)=xy. MathType@MTEF@5@5@+= feaahGart1ev3aaatCvAUfeBSjuyZL2yd9gzLbvyNv2CaerbuLwBLn hiov2DGi1BTfMBaeXatLxBI9gBaerbd9wDYLwzYbItLDharqqtubsr 4rNCHbGeaGGj0Jf9crFfpeea0xh9v8qiW7rqqrFfpeea0xe9Lq=Jc9 vqaqpepm0xbba9pwe9Q8fs0=yqaqpepae9pg0FirpepeKkFr0xfr=x fr=xb9adbaqaaeGaciGaaiaabeqaamaabaabaaGcbaGaeq4TdG2aaW baaSqabeaacaWGubaaaOGaaGypaiaaigdacaaIWaGaaGzbVlaaywW7 caWGebGaaGypaiaaigdacaaI1aGaaGzbVlaaywW7caWGIbGaaGypam aalaaabaGaaGioaaqaaiaaiodaaaGaaGzbVlaaywW7caWGlbGaaGik aiaadshacqGHsislcqaHepaDcaaIPaGaaGypaiaadwgadaahaaWcbe qaaiabgkHiTiaadkgacaWG0baaaOGaaGzbVlaaywW7caWGrbGaaGik aiaadIhacaaISaGaamyEaiaaiMcacaaI9aGaamiEaiaadMhacaaIUa aaaa@62B1@

Результаты расчетов приведены в таблице 1.

 

Таблица 1

Расчет порядка точности по формуле Эйткена [Calculation of the order of accuracy using the Aitken formula]

  h=0.001 MathType@MTEF@5@5@+= feaahGart1ev3aaatCvAUfeBSjuyZL2yd9gzLbvyNv2CaerbuLwBLn hiov2DGi1BTfMBaeXatLxBI9gBaerbd9wDYLwzYbItLDharqqtubsr 4rNCHbGeaGGj0Jf9crFfpeea0xh9v8qiW7rqqrFfpeea0xe9Lq=Jc9 vqaqpepm0xbba9pwe9Q8fs0=yqaqpepae9pg0FirpepeKkFr0xfr=x fr=xb9adbaqaaeGaciGaaiaabeqaamaabaabaaGcbaGaamiAaiaai2 dacaaIWaGaaGOlaiaaicdacaaIWaGaaGymaaaa@3D5C@  

  W MathType@MTEF@5@5@+= feaahGart1ev3aaatCvAUfeBSjuyZL2yd9gzLbvyNv2CaerbuLwBLn hiov2DGi1BTfMBaeXatLxBI9gBaerbd9wDYLwzYbItLDharqqtubsr 4rNCHbGeaGGj0Jf9crFfpeea0xh9v8qiW7rqqrFfpeea0xe9Lq=Jc9 vqaqpepm0xbba9pwe9Q8fs0=yqaqpepae9pg0FirpepeKkFr0xfr=x fr=xb9adbaqaaeGaciGaaiaabeqaamaabaabaaGcbaGaam4vaaaa@38E3@  

  logW MathType@MTEF@5@5@+= feaahGart1ev3aaatCvAUfeBSjuyZL2yd9gzLbvyNv2CaerbuLwBLn hiov2DGi1BTfMBaeXatLxBI9gBaerbd9wDYLwzYbItLDharqqtubsr 4rNCHbGeaGGj0Jf9crFfpeea0xh9v8qiW7rqqrFfpeea0xe9Lq=Jc9 vqaqpepm0xbba9pwe9Q8fs0=yqaqpepae9pg0FirpepeKkFr0xfr=x fr=xb9adbaqaaeGaciGaaiaabeqaamaabaabaaGcbaGaciiBaiaac+ gacaGGNbGaam4vaaaa@3BB3@  

  p MathType@MTEF@5@5@+= feaahGart1ev3aaatCvAUfeBSjuyZL2yd9gzLbvyNv2CaerbuLwBLn hiov2DGi1BTfMBaeXatLxBI9gBaerbd9wDYLwzYbItLDharqqtubsr 4rNCHbGeaGGj0Jf9crFfpeea0xh9v8qiW7rqqrFfpeea0xe9Lq=Jc9 vqaqpepm0xbba9pwe9Q8fs0=yqaqpepae9pg0FirpepeKkFr0xfr=x fr=xb9adbaqaaeGaciGaaiaabeqaamaabaabaaGcbaGaamiCaaaa@38FC@  

 h/4

0.4994309359

 -0.6942859569

 1.001642907

 h/8

0.5003558056

-0.6924358225

0.9989737273

 h/16

0.5001269831

-0.6928932467

0.9996336509

 h/32

0.5000846339

-0.6929779271

0.9997558189

 

Для выбранного вычислительного процесса алгоритм Эйткена достаточно применить только один раз определения порядка метода, а затем использовать формулу Рунге, требующую только двукратного вычисления искомой величины. Априорный и апостериорный порядки должны получаться совпадающими для численных схем. Конечно, это совпадение будет приближенным, так как при получении алгоритмов Рунге и Эйткена учитывались только главные члены погрешности.

Таким образом можно утверждать, что разностная схема имеет глобальный 1 MathType@MTEF@5@5@+= feaahGart1ev3aaatCvAUfeBSjuyZL2yd9gzLbvyNv2CaerbuLwBLn hiov2DGi1BTfMBaeXatLxBI9gBaerbd9wDYLwzYbItLDharqqtubsr 4rNCHbGeaGGj0Jf9crFfpeea0xh9v8qiW7rqqrFfpeea0xe9Lq=Jc9 vqaqpepm0xbba9pwe9Q8fs0=yqaqpepae9pg0FirpepeKkFr0xfr=x fr=xb9adbaqaaeGaciGaaiaabeqaamaabaabaaGcbaGaaGymaaaa@38C2@  порядок точности. О локальном порядке (порядок точности на шаге) для интегро-дифференциальной системы говорить бессмысленно.

Заключение

Предложенная численная схема позволяет проводить моделирование интегро-дифференциальных систем являющимися моделями гидромагнитного динамо. Поскольку исследуемая система является интегро-дифференциальной нам необходимо было совместить разностные схемы для дифференциальной части и квадратурной формы для интегральной части. В качестве разностной схемы для дифференциальной части был взят метод трапеции. А в качестве квадратурной формы для интегрального члена квадратурная формула трапеций.

Исследования порядка точности предложенной численной схемы проводилось при помощи метода Эйткена. Полученный порядок равен 1.

В целом, численный метод может быть применен, с незначительными изменениями, для исследования широкого класса задач связанных с системами интегро-дифференциальных уравнений.

×

About the authors

Evgeny A. Kazakov

Institute of Cosmophysical Research and Radio Wave Propagation FEB RAS

Author for correspondence.
Email: Kazakov@ikir.ru
ORCID iD: 0000-0001-7235-4148

Junior Researcher, Laboratory of electromagnetic propogation

Russian Federation, 684034, Paratunka

References

  1. Vodinchar G.M. Hereditary Oscillator Associated with the Model of a Large-Scale αω-Dynamo. Mathematics, 2020, vol. 8, no. 11, p. 2065. doi: 10.3390/math8112065
  2. Kazakov E. A. Hereditary low-mode dynamo model. Vestnik KRAUNC. Fiz.-mat. nauki. 2021, 35: 2, 40-47. doi: 10.26117/2079-6641-2021-35-2-40-47 (In Russian).
  3. Vasilyeva A. B., Tikhonov N. A. Integralnie uravneniay [Integral equations] Moscow. Fizmatlit, 2002. (In Russian).
  4. Bandurin N. G. Numerical solution of essentially nonlinear integro-differential problems equations with a retarded argument. Computational technologies, 2010. vol 15, no 3, pp 31–38. (In Russian).
  5. Zabreiko P. P., Koshelev A. I., Krasnoselsky M. A. Integralnie uravneniay [Integral equations] Moscow. Nauka, 1968. (In Russian)
  6. Korn G., Korn T. Spravochnik po matimatike dlay nauchnih rabotikov i ingenerov [Handbook of mathematics for scientists and engineers]. Moscow. Nauka, 1968. (In Russian).
  7. Amosov A. A., Dubinsky Yu. A., Kopchenova N. V. Chislennye metody dlya inzhenerov [Numerical methods for engineers.] Moscow. Higher School, 1994. (In Russian)
  8. Kalitkin N. N. Numerical methods. Moscow. Nauka. 1978. 512. (In Russian).
  9. Elsgolts L. E. Differencialnie uravneniay i variacionnoe vichislenie [Differential equations and calculus of variations]. Moscow. Nauka, 1969. (In Russian)
  10. Griffiths D. V., Smith I. M. Numerical methods for engineers. Chapman and Hall: CRC, 2006.
  11. Moheuddin M.M., Titu M.A.S., Hossain S. A New Analysis of Approximate Solutions for Numerical Integration Problems with Quadrature-based Methods. Pure and Applied Mathematics Journal. vol. 9, no. 3, 2020, pp. 46-54. doi: 10.11648/j.pamj.20200903.11
  12. Vodinchar G. M., Kazakov E. A. Elimination of the integral term in the equations of one hereditary system related to the hydromagnetic dynamo. Vestnik KRAUNC. Fiz.-mat. nauki. 2023, vol. 42. no. 1, 180-190. doi: 10.26117/2079-6641-2023-42-1-180-190.
  13. Vodinchar G., Kazakov E. The Lorenz system and its generalizations as dynamo models with memor. E3S Web of Conf. 2018, vol. 62. p. 02011. doi: 10.1051/e3sconf/20186202011
  14. Demidovich B. P., Maron I. A., Shuvalova E. Z. Chislennye metody analiza. Priblizhenie funkcij, differencial’nye i integral’nye uravneniya. [Numerical methods of analysis. Approximation functions, differential and integral equations.] Moscow. Nauka, 1967.
  15. Dekker K., Verver J. Ustojchivost’ metodov Runge- Kutty dlya zhestkih nelinejnyh differencial’nyh uravnenij [Stability of Runge-Kutta methods for rigid nonlinear differential equations.] Moscow. Mir, 1988.
  16. Khashin S.I. Ocenka pogreshnosti klassicheskih metodov Runge–Kutty [Error estimation of classical Runge–Kutta methods]. Comput. Math. Math. Phys. fiz., 2014. T. 54, No. 5, pp. 746–754.
  17. Gautschi W. Numerical analysis. Springer: Science & Business Media, 2011.

Supplementary files

Supplementary Files
Action
1. JATS XML
2. [Figure 1. Phase coordinates: (a) X at D = 20; (b) Y for D = 20.]

Download (322KB)
3. [Figure 2. Phase portrait of the system at D = 20.]

Download (171KB)
4. [Figure 3. Phase coordinates: (a) X at D = 220; (b) Y for D = 220.]

Download (631KB)
5. [Figure 4. Phase portrait of the system at D = 220.]

Download (153KB)
6. [Figure 5. Phase coordinates: (a) X at D = 28; (b) Y for D = 28.]

Download (540KB)
7. [Figure 6. Phase portrait of the system at D = 28.]

Download (344KB)

Согласие на обработку персональных данных с помощью сервиса «Яндекс.Метрика»

1. Я (далее – «Пользователь» или «Субъект персональных данных»), осуществляя использование сайта https://journals.rcsi.science/ (далее – «Сайт»), подтверждая свою полную дееспособность даю согласие на обработку персональных данных с использованием средств автоматизации Оператору - федеральному государственному бюджетному учреждению «Российский центр научной информации» (РЦНИ), далее – «Оператор», расположенному по адресу: 119991, г. Москва, Ленинский просп., д.32А, со следующими условиями.

2. Категории обрабатываемых данных: файлы «cookies» (куки-файлы). Файлы «cookie» – это небольшой текстовый файл, который веб-сервер может хранить в браузере Пользователя. Данные файлы веб-сервер загружает на устройство Пользователя при посещении им Сайта. При каждом следующем посещении Пользователем Сайта «cookie» файлы отправляются на Сайт Оператора. Данные файлы позволяют Сайту распознавать устройство Пользователя. Содержимое такого файла может как относиться, так и не относиться к персональным данным, в зависимости от того, содержит ли такой файл персональные данные или содержит обезличенные технические данные.

3. Цель обработки персональных данных: анализ пользовательской активности с помощью сервиса «Яндекс.Метрика».

4. Категории субъектов персональных данных: все Пользователи Сайта, которые дали согласие на обработку файлов «cookie».

5. Способы обработки: сбор, запись, систематизация, накопление, хранение, уточнение (обновление, изменение), извлечение, использование, передача (доступ, предоставление), блокирование, удаление, уничтожение персональных данных.

6. Срок обработки и хранения: до получения от Субъекта персональных данных требования о прекращении обработки/отзыва согласия.

7. Способ отзыва: заявление об отзыве в письменном виде путём его направления на адрес электронной почты Оператора: info@rcsi.science или путем письменного обращения по юридическому адресу: 119991, г. Москва, Ленинский просп., д.32А

8. Субъект персональных данных вправе запретить своему оборудованию прием этих данных или ограничить прием этих данных. При отказе от получения таких данных или при ограничении приема данных некоторые функции Сайта могут работать некорректно. Субъект персональных данных обязуется сам настроить свое оборудование таким способом, чтобы оно обеспечивало адекватный его желаниям режим работы и уровень защиты данных файлов «cookie», Оператор не предоставляет технологических и правовых консультаций на темы подобного характера.

9. Порядок уничтожения персональных данных при достижении цели их обработки или при наступлении иных законных оснований определяется Оператором в соответствии с законодательством Российской Федерации.

10. Я согласен/согласна квалифицировать в качестве своей простой электронной подписи под настоящим Согласием и под Политикой обработки персональных данных выполнение мною следующего действия на сайте: https://journals.rcsi.science/ нажатие мною на интерфейсе с текстом: «Сайт использует сервис «Яндекс.Метрика» (который использует файлы «cookie») на элемент с текстом «Принять и продолжить».