Investigation of Isotopes of Ice in the Askinskaya and Kinderlinskaya Caves (Southern Urals)
- Authors: Chizhova J.N.1, Trofimova E.V.1, Dubinina E.O.1, Kossova S.A.1
-
Affiliations:
- Institute of Geology of Ore Deposits, Petrography, Mineralogy and Geochemistry, Russian Academy of Science
- Issue: Vol 63, No 1 (2023)
- Pages: 85-92
- Section: Ground ices and icings
- URL: https://bakhtiniada.ru/2076-6734/article/view/137474
- DOI: https://doi.org/10.31857/S2076673423010064
- EDN: https://elibrary.ru/LZPQPA
- ID: 137474
Cite item
Full Text
Abstract
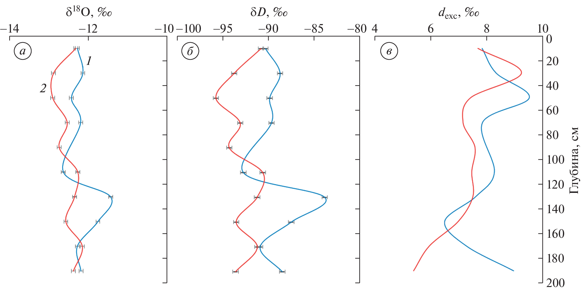
The aim of this work was to determine mechanisms of formation of perennial ice in caves of the Southern Urals, as well as to find sources of water and processes responsible for the formation of isotopic parameters of the cave ice. Isotopes δ18О and δD were investigated. The caves Askinskaya and Kinderlinskaya are the most famous ones in the Southern Urals located at the lowest levels a.s.l. (260 and 208 m, respectively). In the summer of 2019, samples of perennial ice and infiltration water were taken in both caves. Ices of the Askinskaya and Kinderlinskaya caves are characterized by a narrow range of δ18О and δD values with very slight variations in depth: −11.42…−12.89‰ and −83.8…−95.7‰, respectively. Values the isotopes in the infiltration water sampled in the Kinderlinskaya cave are: δ18О = −13 and δD = −76‰. For both Askinskaya and Kinderlinskaya caves, the isotopic parameters of ice correspond to the calculated line of Rayleigh crystallization in a closed system when water with the isotopes freezes. The narrow range of values δ18О and δD suggests that aufeises (naleds) existing in caves for many years are the congelation (hydrogenic) ice formed by the growth of thin water layers freezing through at a high rates. Infiltration waters are formed mainly due to the precipitation of the winter seasons. The ratio between winter and summer precipitation is about 2:1. The infiltration type of the cave ice alimentation as well as evidence of long time of averaging of the isotopic signal in the atmospheric precipitation do not allow to use the cave ices as a climatic (paleo)archive.
About the authors
Ju. N. Chizhova
Institute of Geology of Ore Deposits, Petrography, Mineralogy and Geochemistry, Russian Academy of Science
Author for correspondence.
Email: eacentr@yandex.ru
Russia, Moscow
E. V. Trofimova
Email: eacentr@yandex.ru
E. O. Dubinina
Institute of Geology of Ore Deposits, Petrography, Mineralogy and Geochemistry, Russian Academy of Science
Email: eacentr@yandex.ru
Russia, Moscow
S. A. Kossova
Institute of Geology of Ore Deposits, Petrography, Mineralogy and Geochemistry, Russian Academy of Science
Email: eacentr@yandex.ru
Russia, Moscow
References
- Badaluta C.A., Persoiu A., Ionita M., Piotrowska N. Stable isotopes in cave ice suggest summer temperatures in east-central Europe are linked to Atlantic Multidecadal Oscillation variability. Climate of the Past. 2020, 16: 2445–2458.
- Baker J.L., Lachniet M.S., Chervyatsova O., Asmerom Y., Polyak V.J. Holocene warming in western continental Eurasia driven by glacial retreat and greenhouse forcing. Nature Geoscience. 2017, 10 (6): 430–435.
- Clark I., Lauriol B. Aufeis of the Firth River Basin, Northern Yukon, Canada: Insights into Permafrost Hydrogeology and Karst. Arctic and Alpine Research. 1997, 29 (3): 240–252.
- Clausen H., Varna K., Hansen S., Larsen L., Baker J., Sigaard-Andersen M.-L., Sjolte J., Landholm S. Continental ice body in Dobşina Ice Cave – results of chemical and isotopic study. Proc. of the 2nd Intern. Workshop on Ice Caves. Demanovska Dolina. 2006: 29–37.
- Fórizs I., Kern Z., Szántó S., Nagy B., Palcsu L., Molnár M. Environmental isotope study on perennial ice in the Focul Viu Ice Cave, Bihor Mountains, Romania. Theoretical and Applied Karstology. 2004, 17: 61–69.
- Kern Z., Bočić N., Horvatinčić N., Fórizs I., Nagy B., László P. Palaeoenvironmental records from ice caves of Velebit Mountains – Ledena Pit and Vukušić Ice Cave, Croatia. The Cryosphere Discussions. 2010, 4: 1561–1591.
- Kadebskaya O.I. Mineral’nyye i geokhimicheskiye indikatory prirodnykh protsessov v podzemnykh karstovykh landshaftakh Urala. Dissertatsiya na soiskaniye uchenoy stepeni doktora geograficheskikh nauk. Mineral and geochemical indicators of natural processes in the underground karst landscapes of the Urals. Dissertation for the degree of Doctor of Geographical Sciences. Perm, Perm. state nat. research university, 2016: 295 p. [In Russian]
- Кадебская О.И. Минеральные и геохимические индикаторы природных процессов в подземных карстовых ландшафтах Урала. Дис. на соиск. уч. степ. д-ра геогр. наук. Пермь: Перм. гос. нац. исслед. ун-т, 2016. 295 с.
- Kern Z., Fórizs I., Pavuza R., Molnár M., Nagy B. Isotope hydrological studies of the perennial ice deposits of Saarhalle, Mammuthöhle, Dachstein Mts, Austria. Journ. of Cryosphere. 2011, 5: 291–298.
- Kern Z., Fórizs I., Perşoiu A., Nagy B. Stable isotope study of water sources and an ice core from Borțig Ice Cave (Románia). Data of glaciological studies. 2009, 107: 175–182.
- Kudryashov I.K. Askinskaya ledyanaya peshchera. Askinskaya Ice Cave. Guide-book for Bashkiria. Ufa: Bashknigoizdat, 1965: 425–430 [In Russian].
- Кудряшов И.К. Аскинская ледяная пещера // Путеводитель по Башкирии. Уфа: Башкнигоиздат, 1965. С. 425–430.
- Lacelle D. On the delta O-18, delta D and D-excess Relations in Meteoric Precipitation and During Equilibrium Freezing: Theoretical Approach and Field Examples. Permafrost and Periglacial Processes. 2011, 22: 13–25.
- Lacelle D., Lauriol B., Clark I.D. Formation of seasonal cave ice and associated cryogenic carbonates in Caverne de l’Ours, Quebec, Canada. Kinetic isotope effects and pseudo-biogenic crystal structures. Journ. of Cave and Karst Studies. 2009, 71 (1): 48–62.
- Lehmann M., Siegenthaler U. Equilibrium oxygen and hydrogen isotope fractionation between ice and water. Journ. of Glaciology. 1991, 37 (125): 23–26.
- Luetscher M., Bolius D., Schwikowski M., Schotterer U., Smart P. Comparison of techniques for dating of subsurface ice from Monlesi Ice Cave, Switzerland. Journ. of Glaciology. 2007, 53 (182): 374–384.
- Luetscher M., Jeannin P.Y. A process-based classification of alpine ice caves. Theoretical and Applied kasrtology. 2004, 17: 5–10.
- May B., Spotl C., Wagenbach D., Dublyansky Y., Liebl J. First investigations of an ice core from Eisriesenwelt cave (Austria). The Cryosphere. 2011, 5: 81–93.
- Morard S., Bochud M., Delaloye R. Rapid changes of the ice mass configuration in the dynamic Diablotins ice cave – Fribourg Prealps, Switzerland. The Cryosphere Discussions. 2010, 4: 489–500.
- Munroe J.S. First investigation of Perennial Ice in Winter Wonderful Cave, Uinta Mountains, Utah, USA. The Cryosphere. 2021, 15: 863–881.
- Perşoiu A., Onac B.P., Wynn J.G., Bojar A.V., Holmgren K. Stable isotope behavior during cave ice formation by water freezing in Scărişoara Ice Cave, Romania. Journ. of Geophys. Research. 2011, 116: D02111.
- Perşoiu A., Pazdur A. Ice genesis and its long-term dynamics in Scărişoara Ice Cave, Romania. Journ. of Geophys. Research. Atmos. 2011, 4: 1909–1929.
- Souchez R., Jouzel J. On the isotopic composition in δD and δ18O of water and ice during freezing. Journ. of Glaciology. 1984, 30 (106): 369–372.
- Sokolov Yu.V. Led v peshcherakh Bashkortostana. Ice in caves of Bashkortosan. Biologicheskoye raznoobraziye, speleologicheskiye ob’’yekty i istoriko-kul’turnoye naslediye okhranyayemykh prirodnykh territoriy Respubliki Bashkortostan. Biological diversity, speleological objects and historical-cultural heritage of the protected areas of the Republic Bashkortostan. V. 3. Ufa: Informreklama, 2008: 184–196 [In Russian].
- Соколов Ю.В. Лёд в пещерах Башкортостана // Биологическое разнообразие, спелеологические объекты и историко-культурное наследие охраняемых природных территорий Республики Башкортостан. Вып. 3. Уфа: Информреклама, 2008. С. 184–196.
- Souchez R., Tison J.L., Jouzel J. Freezing rate determination by the isotopic composition of the ice. Geophys. Research Letter. 1987, 14: 599–602.
- Souchez R., Jouzel J., Lorrain R., Sleewaegen S., Stiévenard M., Verbeke V. A kinetic isotope effect during ice formation by water freezing. Geophys. Research Letter. 2000, 27: 1923–1926.
- Trofimova E.V. Ice caves of the Siberia: genesis and morphological features. Journ. of Environ. Earth Sci. 2019, 78 (3): 2134–2149
- Vakhrushev G.V. Ice caves in carbonate rocks of Bashkiria. Caves. 1972: 12: 108–117.
Supplementary files





