Внеклеточные везикулы метастатической меланомы переносят мРНК α7-nAChR, увеличивая поверхностную экспрессию рецептора в нормальных кератиноцитах и стимулируя их рост
- Авторы: Бычков М.Л.1, Кириченко А.В.1,2, Михайлова И.Н.3, Парамонов А.С.1, Кирпичников М.П.1,4,5, Шулепко М.А.1, Люкманова Е.Н.1,4,5
-
Учреждения:
- Институт биоорганической химии им. М.М. Шемякина и Ю.А. Овчинникова РАН
- Московский физико-технический институт (национальный исследовательский университет)
- Национальный медицинский исследовательский центр онкологии им. Н.Н. Блохина Минздрава России
- Междисциплинарная научно-образовательная школа «Молекулярные технологии живых систем и синтетическая биология»
- Московский государственный университет им. М.В. Ломоносова
- Выпуск: Том 14, № 3 (2022)
- Страницы: 95-99
- Раздел: Экспериментальные статьи
- URL: https://bakhtiniada.ru/2075-8251/article/view/233321
- DOI: https://doi.org/10.32607/actanaturae.11734
- ID: 233321
Цитировать
Аннотация
Ранее нами было показано, что внеклеточные везикулы, секретируемые клетками метастатической меланомы кожи, стимулируют рост, миграцию и стволовость нормальных кератиноцитов. В работе мы впервые показываем, что внеклеточные везикулы, секретируемые клетками метастатической меланомы линий mel H, mel Kor и mel P, содержат как на уровне мРНК, так и на уровне белка никотиновый ацетилхолиновый рецептор α7 типа (α7-nAChR), который участвует в регуляции онкогенных сигнальных путей в эпителиальных клетках. Инкубация с везикулами, секретируемыми клетками mel H и имеющими наибольшее содержание мРНК α7-рецептора, приводит к увеличению поверхностной экспрессии α7-nAChR в нормальных кератиноцитах Het-1A, а также к стимуляции их роста. При этом наблюдается отмена обоих этих эффектов в присутствии ингибитора α7-nAChR – α-бунгаротоксина. Биоинформатический анализ выявил корреляцию между повышенной экспрессией гена α7-nAChR у пациентов с метастатической меланомой и неблагоприятным прогнозом выживаемости. Таким образом, внеклеточные везикулы метастатической меланомы могут переносить мРНК α7-nAChR, усиливая поверхностную экспрессию этого рецептора и стимулируя рост нормальных кератиноцитов, а таргетирование этого рецептора может стать новой стратегией контроля злокачественной трансформации кератиноцитов.
Ключевые слова
Полный текст
СПИСОК СОКРАЩЕНИЙ α7-nAChR – никотиновый рецептор ацетилхолина типа α7; ВЕВМ – среда роста бронхиального эпителия; α-Bgtx – α-бунгаротоксин; HRP – пероксидаза хрена; WST-1 – водорастворимая соль тетразолия 1.
ВВЕДЕНИЕ
Меланома – агрессивная опухоль, развивающаяся из меланоцитов [1]. Прогрессия меланом опосредуется секрецией опухолевыми клетками внеклеточных везикул – покрытых мембраной структур, включающих в себя различные белки и нуклеиновые кислоты. Внеклеточные везикулы осуществляют передачу онкогенных сигналов между клетками опухоли, а также между опухолью и окружающими ее тканями [2, 3]. Фибробласты, иммунные клетки и кератиноциты регулируют физиологию меланоцитов, а также контролируют пролиферацию, инвазию и ангиогенез меланомы за счет секреции паракринных факторов роста и межклеточной коммуникации [4, 5]. Однако в стрессовых условиях, например при фотоповреждении, кератиноциты могут секретировать митогенные и провоспалительные факторы [6].
Ранее мы показали, что внеклеточные везикулы, секретируемые клетками метастатических меланом, стимулируют рост, миграцию и стволовость нормальных кератиноцитов [7]. Процессы дифференцировки и роста нормальных кератиноцитов регулируются с участием никотинового рецептора ацетилхолина типа α7 (α7-nAChR) [8], активация которого никотином или его производными, содержащимися в табаке (нитрозаминами), приводит к злокачественной трансформации кератиноцитов [9]. Однако возможное вовлечение α7-nAChR в стимуляцию роста кератиноцитов под действием внеклеточных везикул меланом ранее не изучалось.
В настоящей работе мы впервые показали, что внеклеточные везикулы, секретируемые клетками метастатической меланомы кожи, содержат α7-nAChR на уровне мРНК и белка. При инкубации с везикулами, полученными из клеток линии mel H, наблюдались увеличение поверхностной экспрессии α7-nAChR в нормальных кератиноцитах и стимуляция их роста, которые отменялись в присутствии ингибитора α7-nAChR – α-бунгаротоксина (α-Bgtx). Полученные данные позволяют по-новому взглянуть на роль внеклеточных везикул метастатической меланомы и α7-nAChR в злокачественной трансформации кератиноцитов.
ЭКСПЕРИМЕНТАЛЬНАЯ ЧАСТЬ
Клетки метастатической меланомы кожи линий mel H, mel Kor и mel P получены от пациентов НМИЦ онкологии им. Н.Н. Блохина Минздрава России (Москва, Россия) и охарактеризованы ранее [10]. Клетки выращивали в среде RPMI-1640 («ПанЭко», Россия) с добавлением 10% эмбриональной телячьей сыворотки (Cytiva, Великобритания) и 1% пенициллина/стрептомицина («ПанЭко»). Для удаления эндогенных экзосом эмбриональную телячью сыворотку центрифугировали (70 мин, 120000 g), после чего фильтровали и смешивали со средой. Кератиноциты человека Het-1A (ATCC, США) культивировали в среде BEBM (Lonza, Швейцария) как описано ранее [7]. Внеклеточные везикулы выделяли из клеток метастатической меланомы как в [7]: клетки выращивали в среде без экзосом, культуральную среду центрифугировали последовательно при 10000 g (15 мин, 4°C) и при 120000 g (70 мин, 4°С). Белковые комплексы удаляли с помощью гель-фильтрации, используя сорбент Superdex G-250 (GE Healthcare, США). Размер везикул оценивали с помощью динамического светорассеяния на приборе DynaPro Titan (Wyatt Technology, США). Экспрессию экзосомального маркера TSG101 в везикулах подтверждали Вестерн-блотингом.
Анализ экспрессии мРНК субъединиц nAChR проводили с помощью ПЦР в реальном времени как описано ранее [7]. Анализировали экспрессию генов CHRNA3, CHRNA4, CHRNA5, CHRNA7, CHRNA9, CHRNB2 и CHRNB4 (праймеры указаны в табл. 1) на амплификаторе Roche LightCycler 96 (Roche, Швейцария). Уровень мРНК нормировали на экспрессию рРНК S18.
Таблица 1. Праймеры, использованные в работе
Ген | Праймер | Ампликон, п.н. | |
Прямой | Обратный | ||
S18 SSU RNA | CTC AAC ACG GGA AAC CTC AC | CGC TCC ACC AAC TAA GAA CG | 110 |
CHRNA3 | TGT CCC TCT CTG CTT TGT CAC | CCC AGG TTC TTG ATC GGA TGT T | 169 |
CHRNA4 | TCG TCC TCT ACA ACA AGT GAG | GGT CCA GGA GCC GAA TTT CA | 199 |
CHRNA5 | CGT CTG GTT GAA ACA GGA ATG G | ACA GTG CCA TTG TAC CTG ATG A | 185 |
CHRNA7 | TTT ACA GTG GAA TGT GTC AGA | TGT GGA ATG TGG CGT CAA G | 88 |
CHRNA9 | GGA GGC CAG ACA TCG TCT TA | CAC TGC TGG TTG TCA AAA GGG | 168 |
CHRNB2 | ATC TCC TGG ATC CTT CCC GC | AGA AGG ACA CCT CGT ACA TGC C | 290 |
CHRNB4 | CGC CTT CCC TGG TCC TTT TC | TGT TCA CAC CCT CGT AGC GG | 381 |
Наличие α7-nAChR на белковом уровне во внеклеточных везикулах анализировали с помощью Вестерн-блотинга [7]. Нитроцеллюлозные мембраны, заблокированные 5% молоком после гель-электрофореза и переноса лизатов везикул, инкубировали в течение ночи при 4°C с первичными антителами кролика против TSG101 (1:1000, ABIN2780037, Antibodies-Online, Германия) или α7-nAChR (1:1000, ABIN5611363, Antibodies-Online), промывали и инкубировали с HRP-конъюгированными анти-кроличьими антителами (1 : 5000, 111-035-003, Jackson Immunoresearch, США) в течение 1 ч при 20°C. После этого мембраны промывали и регистрировали сигнал HRP с помощью ECL-субстрата (Bio-Rad, США) с использованием хемидокументера ImageQuant LAS 500 (GE Healthcare, США).
Для изучения влияния внеклеточных везикул на пролиферацию кератиноцитов клетки высевали в 96-луночные планшеты (5 × 103 клеток/лунку), через 24 ч к ним добавляли везикулы (50 мкг/мл по общему белку) и/или 10 мкМ α-бунгаротоксина (α-Bgtx, – ингибитор α7-nAChR, Tocris, Великобритания) и дополнительно инкубировали в течение 72 ч без смены среды. Концентрация общего везикулярного белка соответствовала таковой в плазме крови онкологических больных (20–100 мкг/мл) [7]. Жизнеспособность клеток анализировали с использованием колориметрического теста WST-1 (Santa Cruz, США) [11]. Данные нормировали на усредненные показания контрольных лунок c необработанными клетками.
Влияние везикул и α-Bgtx на экспрессию α7-nAChR в кератиноцитах исследовали после окрашивания клеток TRITC-меченым α-Bgtx (Sigma-Aldrich, США) c помощью проточного цитофлуориметра Attune NxT (Life Technologies, США) как описано ранее [11]. Медиану флуоресценции нормировали на аутофлуоресценцию неокрашенных клеток.
Корреляцию уровня экспрессии CHRNA7 у пациентов с метастатической меланомой из базы данных TCGA (исследование SKCM) с их выживаемостью анализировали при помощи программы Xena [12].
РЕЗУЛЬТАТЫ И ОБСУЖДЕНИЕ
Внеклеточные везикулы, секретируемые клетками меланомы, содержат микроРНК, мРНК и белки, способствующие усилению пролиферации, миграции и стволовости нормальных кератиноцитов [7]. Однако вопрос о включении nAChR, регулирующих многие онкогенные процессы в эпителиальных клетках, в состав внеклеточных везикул ранее не исследовали.
Методом ПЦР в реальном времени мы впервые показали, что внеклеточные везикулы, секретируемые клетками метастатической меланомы линий mel H, mel Kor и mel P, полученных от пациентов, содержат мРНК CHRNA7, кодирующую субъединицу гомопентамерного рецептора α7-nAChR (рис. 1А). Наибольший уровень CHRNA7 содержали везикулы, секретируемые клетками mel H. При этом не обнаружены мРНК, кодирующие α3, α4, α5, α9, β2 и β4-субъединицы nAChR. С помощью Вестерн-блотинга подтвердили присутствие белка α7-nAChR в составе везикул, секретируемых клетками всех исследованных в работе линий метастатической меланомы (рис. 1Б). Примечательно, что ранее проведенный анализ белкового состава внеклеточных везикул, секретируемых первичными меланомами, не выявил в них α7-nAChR [3]. Возможно, экспрессия этого рецептора может быть специфическим свойством внеклеточных везикул метастатической меланомы.
Рис. 1. Анализ экспрессии α7-nAChR в везикулах, секретируемых клетками метастатической меланомы. А – анализ экспрессии гена CHRNA7 в везикулах клеток линий mel H, mel Kor и mel P. Данные ПЦР в реальном времени нормированы на экспрессию мРНК S18 и приведены как среднее ± среднеквадратичная ошибка (n = 4). ** (p < 0.01) означает статистически значимое отличие групп данных согласно тесту Оne-way ANOVA/Tukey. Б – анализ содержания α7-nAChR в везикулах клеток mel H, mel Kor и mel P с помощью Вестерн-блотинга. Белок TSG101 использовали в качестве экзосомального маркера
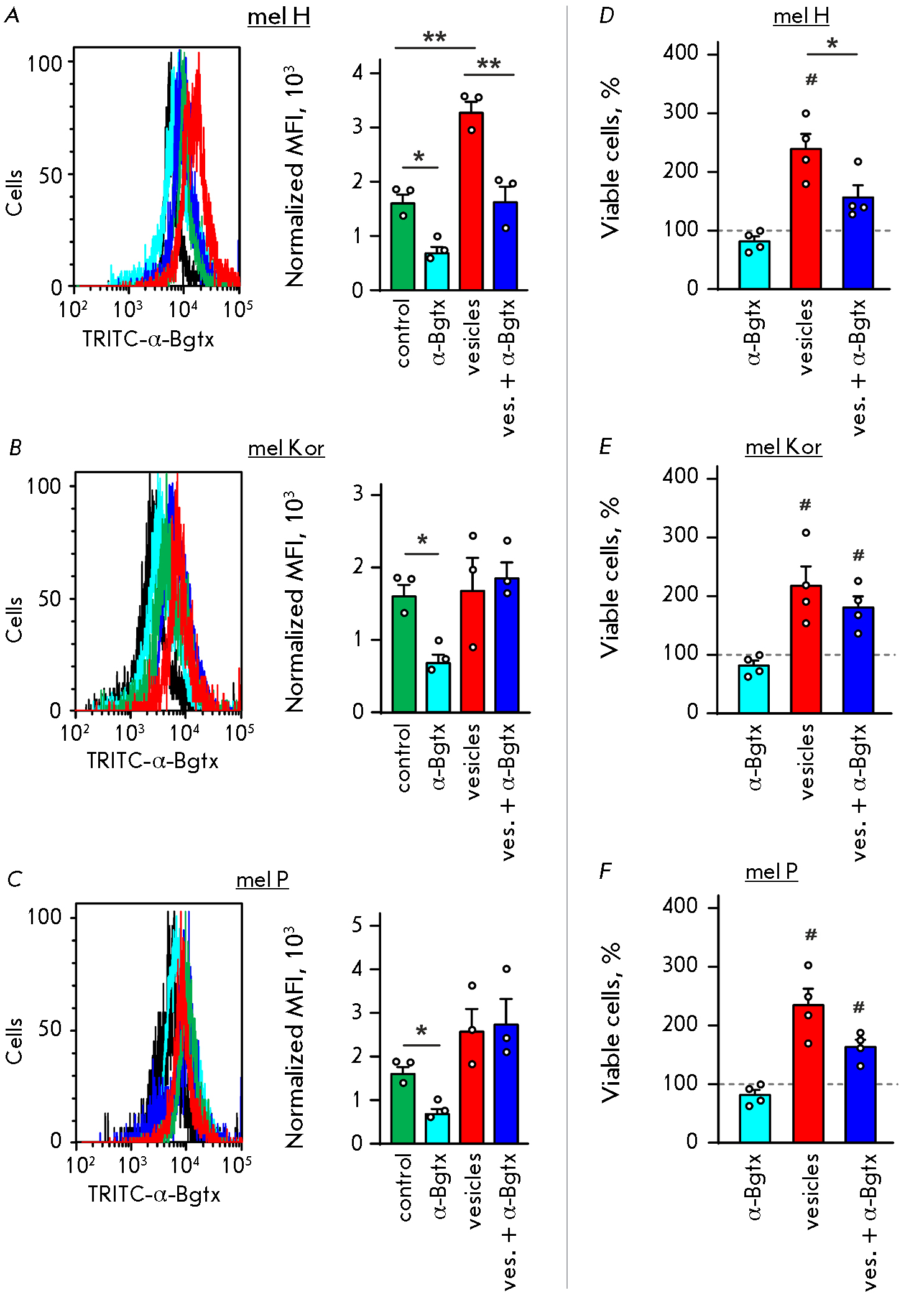
Ранее мы показали, что внеклеточные везикулы, секретируемые клетками метастатической меланомы mel P, содержат мРНК, кодирующую рецептор эпидермального фактора роста (EGFR), и инкубация нормальных кератиноцитов с этими везикулами приводит к увеличению экспрессии EGFR на поверхности кератиноцитов и стимуляции их пролиферации [7]. В данной работе мы изучили влияние внеклеточных везикул метастатической меланомы mel H, mel Kor и mel P на экспрессию α7-nAChR в нормальных кератиноцитах. С помощью проточной цитофлуориметрии установлено, что только инкубация с внеклеточными везикулами клеток mel H вызывает достоверное увеличение экспрессии α7-nAChR на поверхности нормальных кератиноцитов. Обработка кератиноцитов везикулами mel Kor и mel P не влияла на уровень экспрессии рецептора (рис. 2А–В). Полученные результаты находятся в соответствии с данными ПЦР, согласно которым наибольший уровень экспрессии гена CHRNA7 наблюдается именно в везикулах клеток mel H (рис. 1А). Возможно, везикулы клеток метастатической меланомы линии mel H переносят мРНК, кодирующую α7-nAChR, в кератиноциты, увеличивая таким образом экспрессию этого рецептора в нормальных клетках. Интересно отметить, что инкубация с ингибитором α7-nAChR – α-Bgtx, приводила к снижению экспрессии этого рецептора на поверхности кератиноцитов (рис. 2А–В) как в присутствии везикул mel H, так и в их отсутствие, что подтверждает существование положительной обратной связи между активностью рецептора и его экспрессией.
Рис. 2. Анализ влияния везикул, секретируемых клетками метастатической меланомы, и α-Bgtx на экспрессию α7-nAChR и пролиферацию кератиноцитов. А–В – экспрессия α7-nAChR на поверхности нормальных кератиноцитов, инкубированных с внеклеточными везикулами клеток линий mel H (A), mel Kor (Б) и mel P (В) и/или α-Bgtx. Данные приведены как нормализованная медиана флуоресценции ± среднеквадратичная ошибка (n = 3). * (p < 0.05) и ** (р < 0.01) означают статистически значимые различия между группами данных согласно тесту Оne-way ANOVA/Tukey. Г–Е – влияние везикул клеток линий mel H (Г), mel Kor (Д) и mel P (Е) и/или α-Bgtx на пролиферацию нормальных кератиноцитов. Данные представлены как % от контроля (необработанные клетки, пунктирная линия) ± среднеквадратичная ошибка (n = 4). # (р < 0.05) означает значимое отличие от контроля согласно Оne-sample t-тесту. *(p < 0.05) означает достоверное различие между группами данных согласно тесту Оne-way ANOVA/Tukey
Инкубация с везикулами клеток mel H, mel Kor и mel P во всех случаях приводила к значительному увеличению числа жизнеспособных кератиноцитов (рис. 2Г–Е). Однако только везикулы mel H вызывали отмену митогенного эффекта в присутствии α-Bgtx, что коррелирует с отсутствием изменения экспрессии α7-nAChR в кератиноцитах под действием везикул mel Kor и mel P (рис. 2Б,В). Примечательно, что инкубация с α-Bgtx в отсутствие везикул не приводила к существенному снижению числа жизнеспособных кератиноцитов (рис. 2Г–Е), несмотря на значительное снижение экспрессии рецептора под действием токсина (рис. 2А–В). Это указывает на то, что рост кератиноцитов в нормальных условиях не зависит от регуляции α7-nAChR, но перенос везикулами mel H гена CHRNA7 приводит к значительному увеличению экспрессии рецептора в кератиноцитах и, как следствие, к дополнительной стимуляции их пролиферации. Видимо, несмотря на сравнимую экспрессию α7-рецептора во всех типах исследованных везикул (рис. 1Б), именно мРНК CHRNA7 является основным переносимым компонентом, обеспечивающим усиление роста кератиноцитов под влиянием везикул. При этом, увеличение пролиферации кератиноцитов при инкубации с везикулами mel Kor и mel P, вероятно, происходит за счет других факторов, не связанных с α7-nAChR, например таких, как мРНК EGFR [7].
Чтобы понять, как уровень экспрессии CHRNA7 может влиять на развитие онкогенных процессов и, в частности, коррелировать со злокачественностью клеток, мы провели биоинформатический анализ экспрессии этого рецептора в образцах биопсии пациентов с метастатической меланомой кожи. Анализ по Каплану–Мейеру показал, что повышенная экспрессия CHRNA7 связана с неблагоприятным прогнозом выживаемости пациентов (рис. 3). Полученные данные свидетельствуют, что α7-nAChR, возможно, вовлечен в патогенез метастатической меланомы и перенос мРНК этого рецептора в составе внеклеточных везикул может представлять собой один из механизмов стимуляции прогрессии опухоли.
Рис. 3. Биоинформатический анализ корреляции выживаемости пациентов с метастатической меланомой с уровнем экспрессии CHRNA7. Пациентов делили на две группы – с уровнем экспрессии гена выше и ниже медианного значения. Статистический анализ выживаемости пациентов проводили по методу Каплана–Мейера с помощью log-rank теста
ЗАКЛЮЧЕНИЕ
В составе внеклеточных везикул, секретируемых клетками метастатической меланомы разных линий, впервые обнаружена экспрессия α7-nAChR на уровне как мРНК, так и белка. Показано, что внеклеточные везикулы клеток mel H, демонстрирующие наибольшую экспрессию CHRNA7, переносят мРНК рецептора в нормальные кератиноциты, увеличивая экспрессию α7-nAChR на их поверхности и стимулируя их рост. Отмена эффекта везикул mel H в присутствии α-Bgtx указывает на перспективность таргетирования α7-nAChR для контроля злокачественной трансформации нормальных кератиноцитов.
Работа выполнена при поддержке РНФ (проект № 17-74-20161).
Об авторах
Максим Леонидович Бычков
Институт биоорганической химии им. М.М. Шемякина и Ю.А. Овчинникова РАН
Email: maksim.bychkov@gmail.com
ORCID iD: 0000-0001-8504-5256
Россия, Москва, 117997
Артем Викторович Кириченко
Институт биоорганической химии им. М.М. Шемякина и Ю.А. Овчинникова РАН; Московский физико-технический институт (национальный исследовательский университет)
Email: bittert@mail.ru
Россия, Москва, 117997; Долгопрудный, Московская область, 141701
Ирина Николаевна Михайлова
Национальный медицинский исследовательский центр онкологии им. Н.Н. Блохина Минздрава России
Email: irmikhaylova@gmail.com
Россия, Москва, 115548
Александр Сергеевич Парамонов
Институт биоорганической химии им. М.М. Шемякина и Ю.А. Овчинникова РАН
Email: a.s.paramonov@gmail.com
Россия, Москва, 117997
Михаил Петрович Кирпичников
Институт биоорганической химии им. М.М. Шемякина и Ю.А. Овчинникова РАН; Междисциплинарная научно-образовательная школа «Молекулярные технологии живых систем и синтетическая биология»; Московский государственный университет им. М.В. Ломоносова
Email: kirpichnikov@inbox.ru
биологический факультет
Россия, Москва, 117997; Москва; МоскваМихаил Анатольевич Шулепко
Институт биоорганической химии им. М.М. Шемякина и Ю.А. Овчинникова РАН
Email: mikhailshulepko@gmail.com
Россия, Москва, 117997
Екатерина Назымовна Люкманова
Институт биоорганической химии им. М.М. Шемякина и Ю.А. Овчинникова РАН; Междисциплинарная научно-образовательная школа «Молекулярные технологии живых систем и синтетическая биология»; Московский государственный университет им. М.В. Ломоносова
Автор, ответственный за переписку.
Email: ekaterina-lyukmanova@yandex.ru
биологический факультет
Россия, Москва, 117997; Москва; МоскваСписок литературы
- Dratkiewicz E., Simiczyjew A., Mazurkiewicz J., Ziętek M., Matkowski R., Nowak D. // Cells. 2021. V. 10. № 4. Р. 862.
- Tucci M., Mannavola F., Passarelli A., Stucci L.S., Cives M., Silvestris F. // Oncotarget. 2018. V. 9. № 29. P. 20826–20837.
- Boussadia Z., Lamberti J., Mattei F., Pizzi E., Puglisi R., Zanetti C., Pasquini L., Fratini F., Fantozzi L., Felicetti F., et al. // J. Exp. Clin. Cancer Res. 2018. V. 37. № 1. Р. 245.
- Falcone I., Conciatori F., Bazzichetto C., Ferretti G., Cognetti F., Ciuffreda L., Milella M. // Cancers (Basel). 2020. V. 12. № 10. Р. 2870.
- Villanueva J., Herlyn M. // Curr. Oncol. Rep. 2008. V. 10. № 5. P. 439–446.
- Hachiya A., Kobayashi A., Yoshida Y., Kitahara T., Takema Y., Imokawa G. // Am. J. Pathol. 2004. V. 165. № 6. P. 2099–2109.
- Bychkov M.L., Kirichenko A.V., Mikhaylova I.N., Paramonov A.S., Yastremsky E.V., Kirpichnikov M.P., Shulepko M.A., Lyukmanova E.N. // Biomedicines. 2022. V. 10. № 3. Р. 660.
- Shulepko M., Bychkov M., Kulbatskii D., Lyukmanova E. // Rus. J. Bioorg. Chem. 2019. V. 45. № 2. P. 66–75.
- Arredondo J., Chernyavsky A.I., Grando S.A. // Life Sci. 2007. V. 80. № 24–25. P. 2243–2247.
- Михайлова И.Н., Лукашина М.И., Барышников А.Ю., Морозова Л.Ф., Бурова О.С., Панкина Т.Н., Козлов А.М., Голубева В.А., Черемушкин Е.А., Дорошенко М.Б., Демидов Л.В., Киселев С.Л., Ларин С.С., Георгиев Г.П. // Вестник РАМН. 2005. Т. 7. С. 37–40.
- Lyukmanova E., Bychkov M., Sharonov G., Efremenko A., Shulepko M., Kulbatskii D., Shenkarev Z., Feofanov A., Dolgikh D., Kirpichnikov M. // Br. J. Pharmacol. 2018. V. 175. № 11. P. 1973–1986.
- Goldman M.J., Craft B., Hastie M., Repečka K., McDade F., Kamath A., Banerjee A., Luo Y., Rogers D., Brooks A.N., et al. // Nat. Biotechnol. 2020. V. 38. № 6. P. 675–678.
Дополнительные файлы





