The relationship of asymmetric dimethylarginine levels with uncontrolled arterial hypertension and hypertension disease stage
- Authors: Stafeev A.N.1, Logvinenko N.I.2, Astrakov S.V.3
-
Affiliations:
- I.M. Sechenov First Moscow State Medical University (Sechenov University)
- Novosibirsk State Medical University
- City Сlinical Hospital No. 25, Novosibirsk
- Issue: Vol 51, No 5 (2023)
- Pages: 270-278
- Section: ARTICLES
- URL: https://bakhtiniada.ru/2072-0505/article/view/148367
- DOI: https://doi.org/10.18786/2072-0505-2023-51-035
- ID: 148367
Cite item
Full Text
Abstract
Background: Patients with treatment-resistant hypertension have a worse cardiovascular prognosis compared to those who achieve their target levels of blood pressure (BP). One of biochemical and clinical markers of a decreased response to antihypertensive therapy can be asymmetric dimethylarginine (ADMA), a molecule that reduces formation of nitric oxide and promotes endothelial dysfunction and vasoconstriction.
Aim: To assess the status of the nitrogen oxide synthesis system and clinical and laboratory profile in patients, depending on the hypertensive disease stage, who achieved or not achieved their target BP levels during hospitalization.
Materials and methods: We performed аn observational retrospective uncontrolled study in a consecutive sample of 192 patients aged 45–65 years who were admitted to the City Clinical Hospital No. 25 (city of Novosibirsk) with a diagnosis of uncomplicated hypertensive crisis. On the day of discharge, the patients were retrospectively divided into 2 groups. Group 1 included patients who achieved their target BP during hospitalization (target BP group, n = 116). Group 2 included patients with uncontrolled hypertension, in whom the administration of three antihypertensive drugs including a diuretic in optimal or maximal tolerated doses did not result in the achievement of the target BP below 140 and/or 90 mm Hg during hospitalization (non-target BP group, n = 76).
The following parameters were measured: ADMA, symmetrical dimethylarginine (SDMA), N-monomethyl-L-arginine (NMMA), and total nitric oxide.
Results: Serum ADMA concentrations (Me [Q25%; Q75%] were increasing with the stage of hypertension: stage I, 0.75 µmol/L [0.66; 0.78], stage II, 1.14 µmol/L [0.87; 1.39], stage III, 1.38 µmol/L [1.22; 1.49] (p < 0.0001, Kruskal-Wallis test). In the pairwise comparison, the difference between all these subgroups was significant at p < 0.01. In the patients with uncontrolled arterial hypertension ADMA levels were increased compared to those in the target BP group: 1.2 µmol/L [0.99; 1.47] vs 1.07 [0.79; 1.34] µmol/L (p = 0.002). The proportion of patients with type 2 diabetes mellitus among those with uncontrolled arterial hypertension was 31.2% (24/76), while in the target BP group there were only 3.5% of such patients (4/116) (odds ratio 12.57, 95% confidence interval 4.15–38.05; p = 0.00001).
Conclusion: ADMA measurement may help identify patients with a potential poor response to antihypertensive therapy. This should be taken into account when choosing a treatment regimen and BP monitoring. In addition, ADMA seems to be a promising target for the development of new drug classes.
Full Text
Распространенность резистентной гипертензии в общей популяции составляет от 8,9 до 11,7% [1, 2], а факторы, связанные с ее развитием, включают ожирение, пожилой возраст, гипертрофию левого желудочка, эндотелиальную дисфункцию, альбуминурию, чрезмерное потребление соли и алкоголя, негроидную расу, сахарный диабет (СД), женский пол, хроническую болезнь почек и синдром обструктивного апноэ во сне [3–7]. Пациенты с резистентной гипертензией имеют худший сердечно-сосудистый прогноз в сравнении с пациентами, достигшими целевого уровня артериального давления (АД) [8, 9]. Недавний анализ данных исследования SPRINT (Systolic Blood Pressure Intervention Trial) показал, что пациенты с резистентной гипертензией, которые были рандомизированы в группу интенсивного снижения АД, имели лучшие исходы сердечно-сосудистых заболеваний, чем пациенты, рандомизированные в группу стандартной терапии, что позволяет предположить большую роль неконтролируемой артериальной гипертензии (АГ) [10]. Продолжается поиск биохимических и клинических маркеров, отражающих сниженный ответ на антигипертензивную терапию. Одним из таких маркеров может служить ADMA – молекула, приводящая к уменьшению синтеза NO, эндотелиальной дисфункции и вазоконстрикции [10].
Целевое АД должно быть достигнуто в течение трех месяцев. Однако, согласно действующим клиническим рекомендациям Российского кардиологического общества, выписка из стационара после перенесенного гипертонического криза осуществляется при достижении безопасного стабильного уровня АД на фоне перорального приема препаратов [11, 12]. При этом критерии безопасного стабильного уровня АД клиническими рекомендациями не определяются, поэтому в реальной клинической практике часто стремятся к достижению целевого АД уже в стационаре с последующим наблюдением на амбулаторном этапе лечения.
В настоящем исследовании была выделена когорта пациентов, не достигших целевого АД ниже 140 и/или 90 мм рт. ст. в период госпитализации.
Цель – оценить состояние системы синтеза оксида азота и клинико-лабораторный профиль у больных в зависимости от стадии гипертонической болезни (ГБ) и достижения или недостижения целевого АД в период госпитализации.
Материал и методы
Дизайн исследования
Проведено наблюдательное ретроспективное сплошное неконтролируемое исследование, в которое были включены 192 пациента в возрасте 45–65 лет, поступившие в круглосуточный стационар ГБУЗ НСО «Городская клиническая больница № 25» г. Новосибирска с ГБ по поводу неосложненного гипертонического криза в период с ноября 2017 по май 2020 г. (рис. 1). В день выписки пациенты ретроспективно были разделены на 2 группы. К первой группе отнесены пациенты, у которых удалось достичь целевого АД в течение госпитализации (группа пациентов с целевым АД, n = 116), ко второй – пациенты с неконтролируемой АГ, у которых назначение трех антигипертензивных препаратов (включая диуретик) в оптимальных или максимально переносимых дозах не приводило к достижению целевого АД ниже 140 и/или 90 мм рт. ст. в период госпитализации (группа пациентов с нецелевым АД, n = 76).
Рис. 1. Дизайн исследования; ADMA (asymmetric dimethylarginine) – асимметричный диметиларгинин, NMMA (N-monomethyl-L-arginine) – N-монометил-L-аргинин, NOx – суммарный оксид азота, SDMA (symmetric dimethylarginine) – симметричный диметиларгинин, АД – артериальное давление, АЛТ – аланинаминотрансфераза, АСТ – аспартатаминотрансфераза, ЭКГ – электрокардиография, ЭхоКГ – эхокардиография
Для проверки гипотезы о влиянии выраженности эндотелиальной дисфункции на достижение целевого АД в исследуемых группах определялись следующие параметры: аргинин, симметричный диметиларгинин (SDMA), асимметричный диметиларгинин (ADMA), N-монометил-L-аргинин (NMMA), суммарный оксид азота (NOx).
Критерии соответствия
В исследование включались пациенты женского и мужского пола в возрасте от 40 до 65 лет с диагнозом неосложненного гипертонического криза.
В исследование не включались беременные и кормящие, больные с верифицированными злокачественными новообразованиями, пациенты c тяжелой почечной недостаточностью (скорость клубочковой фильтрации (СКФ) по CKD-EPI (Chronic Kidney Disease Epidemiology Collaboration) менее 30 мл/мин/1,73 м2), пациенты с осложненным гипертоническим кризом, пациенты, отказавшиеся от добровольного включения в настоящее исследование.
Условия проведения
Исследование было проведено на базе терапевтического отделения ГБУЗ НСО «Городская клиническая больница № 25» г. Новосибирска.
Продолжительность исследования
Исследование выполнялось в период с ноября 2017 по май 2020 г. Наблюдение осуществлялось в течение госпитализации.
Описание медицинского вмешательства
Всем пациентам в период госпитализации выполнялись эхокардиография (аппарат для ультразвукового исследования Mindray DC-N3), электрокардиография (ЭКГ) в 12 стандартных отведениях (аппарат ЭКГ ЭК 3Т-01-«Р-Д»/1, «Монитор»), суточный мониторинг АД (система мониторинга АД SCHILLER BR-102), биохимический анализ крови (глюкоза, холестерин, мочевина, креатинин, аспартатаминотрансфераза, аланинаминотрансфераза), общий анализ крови, измерение массы тела и роста, сбор анамнеза. Дополнительные лабораторные параметры – аргинин, SDMA, ADMA, NMMA – определяли методом высокоэффективной жидкостной хроматографии. Аналитический этап высокоэффективной жидкостной хроматографии проводился на хроматографе Irica (Япония), использовались флюориметрический детектор Hitachi MPF-4, реактивы фирмы Sigma. Образцы были элюированы из колонки (Microsorb-MVTM, Varian, Walnut Creek) 0,96% раствором лимонной кислоты и метилового спирта в соотношении 68,5/31,5 (рН 6,8) при скорости 1 мл/мин, флюоресцентная детекция при длине волны 340 нм. Для определения NOx использовали набор фирмы R&D Systems, основанный на реакции Грисса.
Были проанализированы значения сывороточных концентраций ADMA в зависимости от стадии ГБ. Стадии ГБ устанавливались в соответствии с рекомендациями Российского общества кардиологов. Стадия II определялась при наличии бессимптомного поражения органов-мишеней: пульсовом давлении у пожилых пациентов ≥ 60 мм рт. ст., каротидной скорости пульсовой волны > 10 м/с, ЭКГ-признаках гипертрофии левого желудочка (индекс Соколова – Лайона > 35 мм), эхокардиографических признаках гипертрофии левого желудочка, альбуминурии 30–300 мг/сут, умеренной хронической болезни почек с СКФ > 30–59 мл/мин/1,73 м2, лодыжечно-плечевом индексе < 0,9, выраженной ретинопатии (наличие кровоизлияний, экссудатов или отека соска зрительного нерва), а также при наличии неосложненного сахарного диабета. Стадия III устанавливалась при наличии диагностированных сосудистых или почечных заболеваний: цереброваскулярные заболевания (ишемический инсульт, геморрагический инсульт, ТИА, ИБС: инфаркт миокарда, стенокардия), реваскуляризация миокарда (методом чрескожного коронарного вмешательства или аортокоронарного шунтирования), наличие атероматозных бляшек при визуализации (стеноз ≥50%), сердечная недостаточность, в том числе с сохраненной ФВ ЛЖ:, заболевание периферических артерий, фибрилляция предсердий, а также при наличии осложненного СД.
Основной исход исследования
В результате исследования выявлено влияние уровня ADMA и СД 2-го типа на недостижение целевого уровня АД.
Методы регистрации исходов
Для регистрации исходов исследования использовалась тонометрия, а также суточный мониторинг АД.
Этическая экспертиза
Исследование было одобрено комитетом по этике ФГБОУ ВО «Новосибирский государственный медицинский университет» Минздрава России (протокол локального этического комитета № 102 от 24.11.2017). Экспертиза предоставленных документов показала, что инициативное исследование выполнено с соблюдением этических норм и правил, предусмотренных Распоряжением Высшей аттестационной комиссии «О порядке проведения биомедицинских исследований у человека» (Бюллетень Высшей аттестационной комиссии № 3, 2002 г.). Все пациенты дали согласие на участие в исследовании в соответствии с международными этическими требованиями Всемирной организации здравоохранения.
Статистический анализ
Размер выборки предварительно не рассчитывался. Статистический анализ проводили с помощью программного обеспечения Statistica 12.1 StatSoft®. Вариационные ряды тестировались на нормальность с помощью критериев Колмогорова – Смирнова и Шапиро – Уилка. Для сравнения двух независимых групп использовали метод Манна – Уитни, критерий Краскела – Уоллиса. Описательная статистика представлена медианой (Me) и 25-м и 75-м процентилями [Q25%; Q75%]. При оценке корреляционной связи пользовались ранговым методом Спирмена. Для сравнения качественных признаков использовали точный двусторонний тест Фишера. При р > 0,05 нулевая гипотеза (H0) отклонялась, и изменения между группами считались статистически значимыми. Логит-регрессия в случае бинарного отклика проводилась в программе IBM SPSS Statistics (версия 23.0) методом отбора переменных для логистической регрессии (обратное исключение Вальда). Многофакторный анализ включал следующие переменные: ADMA, SDMA, NMMA, L-аргинин, NOx, CКФ, индекс массы тела (ИМТ), возраст, бронхиальная астма, мужской пол, возраст старше 60 лет, СД 2-го типа и курение. Вычислялись R2 Нэйджелкерка и уровень значимости (р). Затем строилась ROC-кривая с вычислением площади под кривой AUC (англ. area under curve).
Результаты
Объекты (участники) исследования
Группы пациентов значимо не различались по возрасту и полу (табл. 1). Не было статистически значимых различий и в статусе курения. Наличие СД 2-го типа при неконтролируемой АГ зарегистрировано у 31,6% (n = 24) больных, тогда как в группе пациентов, достигших целевых значений АГ, таких было лишь 3,5% (отношение шансов (ОШ) 12,9, 95% доверительный интервал (ДИ) 4,2–39, p < 0,001), что говорит об исключительном влиянии СД на контроль АД (см. табл. 1). Кроме того, в группе пациентов, не достигших целевого АД, отмечалось снижение СКФ и повышение ИМТ.
Таблица 1. Клинико-демографическая характеристика госпитализированных пациентов с гипертонической болезнью в зависимости от наличия неконтролируемой артериальной гипертензии
Параметр | Пациенты с целевым АД (n = 116) | Пациенты с нецелевым АД (n = 76) | Значение р |
Возраст, Ме [Q25%; Q75%], годы | 58 [50; 62] | 58 [51; 62] | 0,61 |
Мужской пол, % (абс.) | 38,8 (45) | 28,9 (22) | 0,17 |
Возраст старше 60 лет, % (абс.) | 38,8 (45) | 36,8 (28) | 0,88 |
Сахарный диабет 2-го типа, % (абс.) | 3,5 (4) | 31,6 (24) | < 0,001 |
Курение, % (абс.) | 17,2 (20) | 21,1 (16) | 0,57 |
CКФ, мл/мин/1,73 м2, Ме [Q25%; Q75%] | 0,008 | ||
ИМТ, Ме [Q25%; Q75%] | 0,04 |
АД – артериальное давление, ИМТ – индекс массы тела (кг/м2), СКФ – скорость клубочковой фильтрации
Основные результаты исследования
Получены следующие результаты (указаны медианы и квартили 25% и 75%). Концентрации ADMA возрастали в зависимости от стадии ГБ: I стадия – 0,75 мкмоль/л [0, 66; 0, 7], II стадия – 1,14 мкмоль/л [0, 87; 1, 39], III стадия – 1,38 мкмоль/л [1, 22; 1, 49] (p < 0,001). При попарном сравнении уровень значимости между всеми подгруппами был р < 0,01. При оценке корреляционной связи между уровнем ADMA и стадией ГБ ранговым методом Спирмена выявлена умеренной силы прямая связь +0,39 (р < 0,05). В отличие от АDMA концентрация SDMA и NMMA, L-аргинина и NOx статистически значимо зависела от стадии ГБ (табл. 2).
Таблица 2. Показатели системы синтеза оксида азота в зависимости от стадии гипертонической болезни
Показатель, Ме [Q25%; Q75%], мкмоль/л | Стадия гипертонической болезни | Значение р | ||
I | II | III | ||
ADMA | < 0,0001 | |||
SDMA | 0,36 | |||
NMMA | 0,16 | |||
L-аргинин | 0,40 | |||
NOx | 0,88 | |||
ADMA (asymmetric dimethylarginine) – асимметричный диметиларгинин, NMMA (N-monomethyl-L-arginine) – N-монометил-L-аргинин, NOx – суммарный оксид азота, SDMA (symmetric dimethylarginine) – симметричный диметиларгинин
Показатели эхокардиографии среди пациентов исследуемых групп значимо не различались (табл. 3).
Таблица 3. Эхокардиографические показатели в зависимости от наличия неконтролируемой артериальной гипертензии
Показатель, Ме [Q25%; Q75%] | Пациенты с целевым АД (n = 116) | Пациенты с нецелевым АД (n = 76) | Значение р |
Конечно-диастолический размер ЛЖ, мм | 0,14 | ||
Конечно-систолический размер ЛЖ, мм | 0,17 | ||
МЖП, мм | 0,24 | ||
Индекс массы миокарда ЛЖ, г/м2 | 112,0 [101; 111] | 0,06 | |
Фракция выброса ЛЖ (Biplan), % | 65 [60; 71] | 64 [61; 67] | 0,13 |
E/A | 0,22 |
E/A – отношение максимальной скорости кровотока во время раннего диастолического наполнения (E) к максимальной скорости потока во время предсердной систолы (A), АД – артериальное давление, ЛЖ – левый желудочек, МЖП – межжелудочковая перегородка
Что касается лабораторных показателей, в подгруппе неконтролируемой АГ отмечалось значимое повышение сывороточных концентраций ADMA и SDMA (табл. 4). Среди пациентов с нецелевым АД статистически значимо чаще встречалась III стадия ГБ (ОШ 3,44, 95% ДИ 1,23–9,6, p = 0,02) и реже – I стадия (ОШ 0,1, 95% ДИ 0,01–0,76, p = 0,006) (рис. 2).
Таблица 4. Показатели системы синтеза оксида азота в зависимости от наличия неконтролируемой артериальной гипертензии
Показатель, Ме [Q25%; Q75%], мкмоль/л | Пациенты с целевым АД | Пациенты с нецелевым АД | Значение р |
ADMA | 0,002 | ||
SDMA | 0,03 | ||
NMMA | 0,9 | ||
L-аргинин | 0,16 | ||
NOx | 0,4 |
ADMA (asymmetric dimethylarginine) – асимметричный диметиларгинин, NMMA (N-monomethyl-L-arginine) – N-монометил-L-аргинин, NOx – суммарный оксид азота, SDMA (symmetric dimethylarginine) – симметричный диметиларгинин
Рис. 2. Стадии гипертонической болезни (ГБ) в зависимости от наличия неконтролируемой артериальной гипертензии; АД – артериальное давление
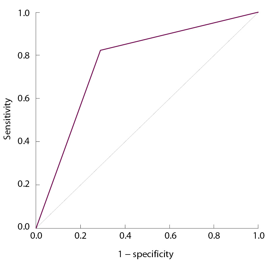
Для оценки влияния множества факторов на недостижение целевого АД на госпитальном этапе была выполнена логистическая регрессия. Получено значение R2 Нэйджелкерка 0,27 при уровне значимости р = 0,0001. Значимыми факторами, влияющими на недостижение целевого АД, оказались уровень ADMA и наличие СД 2-го типа (табл. 5). Модель обладает чувствительностью 82,1% и специфичностью 70,9%. При построении ROC-кривой для регрессионной модели AUC = 0,72 (рис. 3).
Таблица 5. Значимые факторы, влияющие на контроль гипертонической болезни (многофакторный анализ)
Параметр | В | Среднеквадратичная ошибка | Вальд | Значение р | Exp (B) |
ADMA | 1,889 | 0,544 | 12,075 | 0,001 | 6,614 |
СД 2-го типа | 2,723 | 0,586 | 21,608 | 0,0001 | 15,220 |
Константа | -2,969 | 0,680 | 19,039 | 0,0001 | 0,051 |
ADMA – асимметричный диметиларгинин (asymmetric dimethylarginine), СД – сахарный диабет
Рис. 3. ROC-кривая для регрессионной модели вклада асимметричного диметиларгинина и сахарного диабета 2-го типа в недостижение целевого артериального давления
Дополнительные результаты исследования
В результате исследования установлена взаимосвязь между стадией ГБ и уровнем ADMA. Чем выше стадия ГБ, тем выше была сывороточная концентрация ADMA.
Нежелательные явления
В ходе проведения исследования нежелательных явлений отмечено не было.
Обсуждение
В настоящем исследовании установлено повышение ADMA и SDMA у пациентов, не достигших целевых значений АД в период госпитализации. Кроме того, эти пациенты имели статистически значимо более высокий ИМТ, чем пациенты с целевым уровнем АД, также у них чаще наблюдались СД 2-го типа и снижение СКФ. При многофакторном анализе статистически значимый вклад в недостижение целевого АД в период госпитализации вносили повышение ADMA и наличие СД 2-го типа.
В результате исследования установлено, что уровень ADMA увеличивается с повышением стадии ГБ.
По мнению ряда авторов, измерение концентрации ADMA в плазме или сыворотке можно использовать в качестве маркера неблагоприятных исходов [13–15]. Кроме того, установлено: физические нагрузки оказывают сильное положительное влияние на соотношение аргинина/ADMA в плазме [15]. В настоящее время продолжается разработка препаратов, снижающих уровень ADMA. Поскольку PRMT (протеин-аргинин-метилтрансферазы) контролируют выработку ADMA, а DDAH (диметиларгинин-диметиламино-гидролаза) и AGXT2 (аланин-глиоксилат-аминотрансфераза 2) регулируют его метаболизм, обнаружение и применение специфических ингибиторов PRMT (GSK3368715), активаторов DDAH (NT-747) или активаторов AGXT2 могут представлять потенциальные терапевтические мишени [10].
Ранее была выявлена взаимосвязь СД и АГ. Диабетические осложнения (макро- и микроангиопатии) в значительной степени вызваны ремоделированием сосудов и зависят от различных компонентов метаболического синдрома, включая гипертонию, диабет, дислипидемию и ожирение. Сосуществование АГ и диабета связано с 6-кратным увеличением риска сердечно-сосудистых событий по сравнению со здоровыми людьми [6]. Полученные данные подчеркивают исключительную роль влияния СД и ожирения на контроль АД.
Резистентная АГ часто встречается у пациентов с хроническим заболеванием почек и приводит к неблагоприятным сердечно-сосудистым исходам и развитию почечной недостаточности [8]. По результатам настоящего исследования недостижение целевого АД в период госпитализации также было ассоциировано со статистически значимым снижением СКФ (расчет по формуле CKD-EPI).
Кроме этого, согласно результатам нашего исследования, значения сывороточных концентраций ADMA повышаются в зависимости от стадии ГБ, что, вероятно, свидетельствует о прогрессировании дисфункции эндотелия. Регрессионный анализ подтвердил значимый вклад ADMA и наличия СД 2-го типа в недостижение целевого АД в течение госпитализации.
Практическая значимость результатов исследования определяется возможностью их использования в реальной клинической практике. Оценка степени нарушения в системе синтеза оксида азота позволит выделить группы риска, а также предложить ряд мер, направленных на снижение уровней ADMA.
Коррекция высоких концентраций эндогенных ингибиторов оксида азота – сложная фармакологическая задача. Разрабатываются различные терапевтические подходы, однако до настоящего времени конкретный агент, снижающий ADMA, все еще недоступен, хотя способность снижать уровни ADMA и описана для ряда препаратов. Среди групп таких лекарственных веществ выделяют статины, сартаны, ингибиторы ангиотензинпревращающего фермента и бигуаниды. Несмотря на то что удается достигнуть некоторого снижения плазменной концентрации ADMA на фоне терапии данными препаратами, остается неясным, какие молекулярные механизмы ответственны за этот эффект [10].
Ограничения исследования
Согласно клиническим рекомендациям, целевые цифры АД у пациентов с ГБ должны быть достигнуты в течение трех месяцев терапии. Было бы целесообразным проведение дальнейших исследований с целью определения роли ADMA как маркера резистентной АГ с более длительным периодом наблюдения и контролем ADMA в нескольких точках.
Заключение
Предыдущие исследования показали, что уровни асимметричного диметиларгинина (ADMA) тесно связаны с гипертонией, диабетом и сердечно-сосудистыми заболеваниями [16]. Резистентная АГ статистически значимо увеличивает риск развития ишемической болезни сердца, сердечной недостаточности, инсульта и хронической болезни почек, а также обусловливает более высокий риск серьезных неблагоприятных сердечно-сосудистых событий и повышенную смертность от всех причин. Своевременная диагностика и лечение резистентной АГ могут снизить сопутствующие риски и улучшить краткосрочный и долгосрочный прогноз [17]. По результатам настоящего исследования установлена статистически значимая ассоциация между наличием СД 2-го типа и повышением уровня ADMA с недостижением целевого АД у пациентов в период госпитализации по поводу неосложненного гипертонического криза, что свидетельствует о важной роли эндотелиальной дисфункции в регуляции АД. Определение ADMA может способствовать выявлению пациентов с потенциально худшим ответом на антигипертензивную терапию. Это необходимо учитывать при выборе схемы лечения и мониторинге АД. Кроме того, ADMA представляется перспективной мишенью для создания новых групп лекарственных препаратов.
Дополнительная информация
Финансирование
Исследование выполнено в рамках проведения диссертационной работы «Влияние бронхиальной астмы и гипертонической болезни на развитие эндотелиальной дисфункции, сопряженной с синтезом оксида азота», работа проведена без привлечения дополнительного финансирования со стороны третьих лиц.
Конфликт интересов
Авторы декларируют отсутствие явных и потенциальных конфликтов интересов, связанных с публикацией настоящей статьи. На момент проведения исследования А. Н. Стафеев был аспирантом ФГБОУ ВО «Новосибирский государственный медицинский университет» Минздрава России.
Участие авторов
А. Н. Стафеев – концепция и дизайн исследования, набор клинического материала, статистическая обработка данных, анализ полученных данных, написание текста; Н. И. Логвиненко – анализ результатов, редактирование текста, утверждение итогового варианта текста рукописи; С. В. Астраков – анализ и интерпретация результатов исследования, написание текста. Все авторы прочли и одобрили финальную версию статьи перед публикацией, согласны нести ответственность за все аспекты работы и гарантируют, что ими надлежащим образом были рассмотрены и решены вопросы, связанные с точностью и добросовестностью всех частей работы.
About the authors
Aleksandr N. Stafeev
I.M. Sechenov First Moscow State Medical University (Sechenov University)
Author for correspondence.
Email: i@stafeev-pro.ru
ORCID iD: 0000-0001-9350-968X
Assistant Professor, Chair of Hospital Therapy No. 2, N.V. Sklifosovskiy Institute of Clinical Medicine
Russian Federation, ul. Trubetskaya 8/2, Moscow, 119048Nadezhda I. Logvinenko
Novosibirsk State Medical University
Email: nadejda-logvinenko@yandex.ru
ORCID iD: 0000-0003-3091-0593
MD, PhD, Professor, Chair of Therapy, Hematology and Transfusiology, Faculty of Advanced Training and Professional Development
Russian Federation, Krasnyy prospekt 52, Novosibirsk, 630091Sergey V. Astrakov
City Сlinical Hospital No. 25, Novosibirsk
Email: gkb25nsk@mail.ru
ORCID iD: 0000-0001-5251-5362
MD, PhD, Chief Physician
Russian Federation, ul. Aleksandra Nevskogo 1A, Novosibirsk, 630075References
- Krieger EM, Drager LF, Giorgi DMA, Pereira AC, Barreto-Filho JAS, Nogueira AR, Mill JG, Lotufo PA, Amodeo C, Batista MC, Bodanese LC, Carvalho ACC, Castro I, Chaves H, Costa EAS, Feitosa GS, Franco RJS, Fuchs FD, Guimarães AC, Jardim PC, Machado CA, Magalhães ME, Mion D Jr, Nascimento RM, Nobre F, Nóbrega AC, Ribeiro ALP, Rodrigues-Sobrinho CR, Sanjuliani AF, Teixeira MDCB, Krieger JE; ReHOT Investigators. Spironolactone Versus Clonidine as a Fourth-Drug Therapy for Resistant Hypertension: The ReHOT Randomized Study (Resistant Hypertension Optimal Treatment). Hypertension. 2018;71(4):681–690. doi: 10.1161/HYPERTENSIONAHA.117.10662.
- Noubiap JJ, Nansseu JR, Nyaga UF, Sime PS, Francis I, Bigna JJ. Global prevalence of resistant hypertension: a meta-analysis of data from 3.2 million patients. Heart. 2019;105(2):98–105. doi: 10.1136/heartjnl-2018-313599.
- Manukyan МA, Falkovskaya AYu, Mordovin VF, Zyubanova IV, Solonskaya EI, Vtorushina AA, Khunkhinova SA, Rebrova TYu, Muslimova EF, Afanasiev SA. [Features of erythrocyte membranes beta-adrenoreactivity in patients with resistant hypertension and type 2 diabetes mellitus]. The Siberian Journal of Clinical and Experimental Medicine. 2022;37(3):98–107. Russian. doi: 10.29001/2073-8552-2022-37-3-98-107.
- Carey RM, Calhoun DA, Bakris GL, Brook RD, Daugherty SL, Dennison-Himmelfarb CR, Egan BM, Flack JM, Gidding SS, Judd E, Lackland DT, Laffer CL, Newton-Cheh C, Smith SM, Taler SJ, Textor SC, Turan TN, White WB; American Heart Association Professional/Public Education and Publications Committee of the Council on Hypertension; Council on Cardiovascular and Stroke Nursing; Council on Clinical Cardiology; Council on Genomic and Precision Medicine; Council on Peripheral Vascular Disease; Council on Quality of Care and Outcomes Research; and Stroke Council. Resistant Hypertension: Detection, Evaluation, and Management: A Scientific Statement From the American Heart Association. Hypertension. 2018;72(5):e53–e90. doi: 10.1161/HYP.0000000000000084.
- de Oliveira Beraldo D, Rodrigues CJ, Quinto BMR, Batista MC. Role of endothelial function determined by asymmetric dimethylarginine in the prediction of resistant hypertension: A subanalysis of ReHOT trial. J Clin Hypertens (Greenwich). 2020;22(11):2059–2068. doi: 10.1111/jch.13936.
- Ohishi M. Hypertension with diabetes mellitus: physiology and pathology. Hypertens Res. 2018;41(6):389–393. doi: 10.1038/s41440-018-0034-4.
- Prosser HCG, Azzam O, Schlaich MP. Resistant Hypertension: Which Agent? Heart Lung Circ. 2018;27(8):911–916. doi: 10.1016/j.hlc.2018.02.013.
- Hu EA, Coresh J, Anderson CAM, Appel LJ, Grams ME, Crews DC, Mills KT, He J, Scialla J, Rahman M, Navaneethan SD, Lash JP, Ricardo AC, Feldman HI, Weir MR, Shou H, Rebholz CM; CRIC Study Investigators. Adherence to Healthy Dietary Patterns and Risk of CKD Progression and All-Cause Mortality: Findings From the CRIC (Chronic Renal Insufficiency Cohort) Study. Am J Kidney Dis. 2021;77(2):235–244. doi: 10.1053/j.ajkd.2020.04.019.
- Tsujimoto T, Kajio H. Intensive Blood Pressure Treatment for Resistant Hypertension. Hypertension. 2019;73(2):415–423. doi: 10.1161/HYPERTENSIONAHA.118.12156.
- Tain YL, Hsu CN. Toxic Dimethylarginines: Asymmetric Dimethylarginine (ADMA) and Symmetric Dimethylarginine (SDMA). Toxins. 2017;9(3):92. doi: 10.3390/toxins9030092.
- Kobalava ZD, Konradi AO, Nedogoda SV, Shlyakhto EV, Arutyunov GP, Baranova EI, Barbarash OL, Boitsov SA, Vavilova TV, Villevalde SV, Galyavich AS, Glezer MG, Grineva EN, Grinstein YuI, Drapkina OM, Zhernakova YuV, Zvartau NE, Kislyak OA, Koziolova NA, Kosmacheva ED, Kotovskaya YuV, Libis RA, Lopatin YuM, Nebiridze DV, Nedoshivin AO, Ostroumova OD, Oschepkova EV, Ratova LG, Skibitsky VV, Tkacheva ON, Chazova IE, Chesnikova AI, Chumakova GA, Shalnova SA, Shestakova MV, Yakushin SS, Yanishevsky SN. [Arterial hypertension in adults. Clinical guidelines 2020]. Russian Journal of Cardiology. 2020;25(3):3786. Russian. doi: 10.15829/1560-4071-2020-3-3786.
- Podzolkov VI, Safronova TA, Natkina DU. [Endothelial dysfunction in patients with controlled and uncontrolled arterial hypertension]. Therapeutic Archive. 2019;91(9):108–114. Russian. doi: 10.26442/00403660.2019.09.000344.
- Kahraman A, Mutlu E, Aldağ M. ADMA, SDMA and L-arginine may be Novel Targets in Pharmacotherapy for Complications due to Cardiopulmonary Bypass. J Med Biochem. 2017;36(1):8–17. doi: 10.1515/jomb-2016-0025.
- Liu X, Xu X, Shang R, Chen Y. Asymmetric dimethylarginine (ADMA) as an important risk factor for the increased cardiovascular diseases and heart failure in chronic kidney disease. Nitric Oxide. 2018;78:113–120. doi: 10.1016/j.niox.2018.06.004.
- Tain YL, Huang LT. Asymmetric dimethylarginine: clinical applications in pediatric medicine. J Formos Med Assoc. 2011;110(2):70–77. doi: 10.1016/S0929-6646(11)60012-0.
- Ni GH, Cheng JF, Li YJ, Xie QY, Yang TL, Chen MF. Effect of profilin-1 on the asymmetric dimethylarginine-induced vascular lesion-associated hypertension. Kaohsiung J Med Sci. 2022;38(2):149–156. doi: 10.1002/kjm2.12468.
- Shalaeva EV, Messerli FH. What is resistant arterial hypertension? Blood Press. 2023;32(1):2185457. doi: 10.1080/08037051.2023.2185457.
Supplementary files







