Methodological Approach to Assessing Factor Influence on Fertility in Russia
- Authors: Kozlova O.A.1, Makarova M.N.1, Arkhangelskiy V.N.2,3,4
-
Affiliations:
- Institute of Economics of the Ural Branch of the Russian Academy of Sciences
- Institute for Demographic Research - Branch of the Federal Centre for Theoretical and Applied Sociology of the Russian Academy of Sciences
- Lomonosov Moscow State University
- Tatarstan Academy of Sciences
- Issue: Vol 20, No 1 (2024): ТРУД, СОЦИАЛЬНАЯ ПОЛИТИКА И СОЦИАЛЬНО-ИСТОРИЧЕСКАЯ ПАМЯТЬ
- Pages: 76-90
- Section: Economic research
- Submitted: 30.06.2025
- Published: 01.07.2025
- URL: https://bakhtiniada.ru/1999-9836/article/view/298179
- DOI: https://doi.org/10.52180/1999-9836_2024_20_1_7_76_90
- EDN: https://elibrary.ru/HUISTQ
- ID: 298179
Cite item
Full Text
Abstract
The relevance of the study is due to the need to assess the impact of socio-economic factors on the birth rate in Russia. The purpose of the paper is to substantiate and to test the methodological tools for assessing the contribution of the most important factors to the fertility rates. We have put forward a hypothesis about the complex influence of both objective socio-economic factors and their subjective assessments by the population, which determines both positive and negative effects, characterized by different forces of influence on fertility. As targets in this study, the total fertility rate for 2021 is used both in general and by the order of births and the average number of children born in 40-44-year-olds according to the 2020 population census, which was actually conducted in 2021, which allows us to talk about the comparability of the data used.
The novelty of the study evolves the use of an integrated approach consisting in the assessment of both objective and subjective factor effects on reproductive behavior and fertility. To analyze the socio-economic factor impact on fertility, official Rosstat data for 85 Russian regions for 2021 were used. A subjective assessment of the factorial effect on fertility was carried out using micro-data from a Comprehensive observation of the living conditions of the population conducted by Rosstat in 2022. Another factor indicator was the need for children, which largely regulates reproductive behavior. The methodological tools of the study is based on the use of machine learning and data mining methods, which made it possible to identify the share of each of the statistically significant factors in the overall picture of factorial influence on target indicators. The obtained results of the study indicate the different strength of the factor influence on fertility in general and the order of births, which determines the need for monitoring and assessing the degree of factor influence in the development and adjustment of state programs to stimulate fertility.
Full Text
Введение
Низкий уровень рождаемости в стране, а также продолжающаяся тенденция его снижения, несмотря на значительную материальную поддержку государства семьям, имеющим детей, определяют серьёзную угрозу перспективам достижения демографического благополучия российских регионов и страны в целом.
Объект исследования – рождаемость в России, предмет – влияние социально-экономических факторов на рождаемость и очередность рождений. Цель настоящей статьи состоит в обосновании и апробации методического инструментария оценки вклада наиболее важных факторов в показатели рождаемости.
Для проведения исследования выдвинута гипотеза о комплексном влиянии как объективных социально-экономических факторов, так и субъективных их оценок населением, обусловливающем как положительное, так и отрицательное воздействие, характеризуемое различной силой влияния на рождаемость и очерёдность рождений.
Актуализация данной проблемы обусловила появление как в отечественной, так и зарубежной научной литературе значительного количества исследований, базирующихся на результатах соцопросов населения, имеющих целевую направленность определить, какие причины и факторы побуждают снижение либо рост рождаемости.
Так, в российских исследованиях, авторы, ссылаясь на данные проводимых опросов населения, отмечают, что материальные трудности являются основным препятствием, ограничивающим рождаемость. В приводимых результатах исследований отмечается, что данную причину указывают две трети респондентов, за ней последовательно идут неуверенность в завтрашнем дне, жилищные условия, неудовлетворительное состояние здоровья одного или обоих супругов [1].
Чётко прослеживается обратная связь репродуктивного поведения и рождаемости с влиянием материальных условий жизни и в других исследованиях, например, уменьшение фактического и желаемого числа рождений происходит по мере роста потребительского статуса респондентов [2].
Соглашаясь с ведущей ролью материального фактора в определении роста рождаемости, многие авторы придерживаются мнения, что значительную роль в стимулировании рождаемости играют меры государственной политики, введённые в Российской Федерации с 1 января 2007 года и включающие, прежде всего, материнский капитал на рождение вторых детей. При этом, ими не исключается факт наложения на полученный эффект такого фактора как «стабилизация социально-экономической и политической обстановки», действовавшего в то время, а также «положительного тренда в демографических процессах», который начался ещё в 2000 г. [3].
Попытка найти ответы на вопросы о характере влияния различных факторов на рождаемость была предпринята по результатам общероссийского социально-демографического обследования населения «Родители и дети, мужчины и женщины в семье и обществе» (РиДМиЖ), проведённого в 2004 и 2007 годах при поддержке Пенсионного фонда РФ и Сбербанка РФ, в котором участвовало более 11 тыс. респондентов. В ходе исследования авторы также пришли к выводу, что решение родить ребёнка во многом зависит от оценки различных социально-экономических условий: материального положения семьи, уровня жилищных условий, наличия работы и возможностей семьи, связанных с уходом за ребёнком. При этом, в значительной мере авторы связывали надежды повышения рождаемости с введением материнского капитала и других государственных мер поддержки российских семей [4].
Часто в литературе делается акцент на региональные особенности влияния социально-экономических факторов на динамику рождаемости и очерёдность рождений, что, на наш взгляд, довольно логично. Среди таких исследований, значительный интерес представляет опыт Республики Коми по стимулированию рождаемости на основе использования многодетности как этнической особенности репродуктивного поведения населения. Данная особенность была учтена при реализации программы регионального материнского капитала на третьего ребёнка, а также при введении ежемесячного пособия на третьего и последующих детей для малообеспеченных семей, что имело успех в повышении рождаемости в семьях, уже имеющих детей [5].
Наряду с материальными факторами в ряде исследований включаются в анализ более широкий круг социально-экономических факторов. Так, результаты исследований, полученные на основе данных Росстата за период 2000–2020 гг., показали, что в большинстве регионов Приволжского федерального округа существует прямая зависимость суммарного коэффициента рождаемости от объёмов инвестиций на душу населения и уровня занятости и обратная – от уровня бедности и доли расходов домохозяйств на текущие расходы, прежде всего, на продукты питания [6].
При анализе региональных факторов снижения рождаемости в городской местности Красноярского края с конца 1950-х до начала 1990-х годов автором в качестве фундаментального фактора выделен переход к «городскому образу жизни, связанному с индустриализацией и урбанизацией региона», при этом в работе акцентируется внимание на том, что смена образа жизни на городской обусловливает изменение общественного сознания, трансформируя модели репродуктивного поведения в сторону снижения рождаемости [7].
Среди научных подходов в анализе факторов влияния на рождаемость, как уже было отмечено [8], преобладает социально-экономический подход, где основное внимание уделяется социальным и экономическим условиям жизни населения [9]. Однако, на наш взгляд, более продуктивен в этом плане интегративный подход, при котором уделяется значительное внимание не только материальным условиям, но и духовно-нравственным качествам населения. В данном контексте можно отметить повышение актуальности исследований, связанных с оценкой влияния религиозного фактора и духовно-нравственных начал в целом на брачное и репродуктивное поведение населения, а также рождаемость [10]. Однако, влияние данных факторов можно оценивать лишь по результатам соцопросов, поскольку отсутствуют какие-либо статистические показатели для их оценки.
В контексте нашей статьи, значительный интерес представляют работы, основанные на эмпирических исследованиях факторного влияния на очерёдность рождений [11, 12], в которых на частоту вторых рождений, наряду с традиционными социально-экономическими факторами оценивается влияние сложившейся системы жизненных ценностей. В публикациях встречаются исследования с достаточно неожиданными результатами. Так, в ходе исследований выяснилось, что у пар с двумя детьми увеличивается намерение родить ещё одного ребёнка с ростом доли семей, живущих по соседству, имеющих троих и более детей. Результаты данного исследования могут свидетельствовать о том, что переход к третьему рождению может быть связан с «эффектами социального взаимодействия между соседями» [13].
В целом проводимые исследования факторного влияния на очерёдность рождений дают основание полагать, что характер показателей рождаемости по первым, вторым, третьим и последующим рождениям определяется как социально-экономическими, так и субъективными факторами, имеющими, в каждом случае, различную силу влияния [14].
В зарубежных публикациях наблюдается рост исследовательского интереса к факторам, определяющим размер семьи, обусловленный имеющимся в научном сообществе мнением, что реализованная рождаемость в высокоразвитых обществах ниже представлений о желаемом числе детей. Так, результаты панельного опроса, проведённого в Нидерландах, в ходе которого респондентов спрашивали шесть раз в течение 18 лет о размере семьи и намерениях рождения ребёнка, свидетельствовали о нестабильности этих намерений, которые с возрастом корректируются на убывание. В первую очередь, это связано с ростом уровня образования и перспективой карьерного роста у супругов, особенно у жены, откладыванием семейной парой рождения ребёнка на более поздний срок, в результате чего она, зачастую остаётся либо с одним ребёнком, либо совсем без детей [15]. При этом разрыв между предполагаемым числом детей и фактической бездетностью наиболее велик в странах Южной Европы, а наименьший – в странах Центральной и Восточной Европы [16]. Результаты социологического обследования, проводимого в течение трёхлетнего периода в Венгрии, свидетельствуют о том, что не только возраст, статус занятости, благополучие в семейных отношениях, но и религиозная принадлежность играют определяющую роль в реализации намерений рождения ребёнка [17].
Резюмируя вышесказанное, следует отметить рост актуальности исследований факторного влияния на рождаемость. Однако приводимые в литературе как статистические, так и субъективные оценки факторного влияния определяют лишь наличие и силу их взаимосвязи с показателями рождаемости, но не дают представления о значимости влияния каждого отдельного фактора в системе факторного воздействия. Кроме того, статистические показатели и субъективные оценки анализируются в основном по отдельности, а не в комплексе объективных и субъективных оценок факторного влияния на рождаемость, предполагающем получение некой сравнительной информации. Все эти моменты необходимо учитывать для расстановки приоритетов при выстраивании демографической политики в сфере стимулирования рождаемости. Эти недостатки мы попытались учесть в методическом подходе, представленном в статье.
Данные и методы
Данные
Моделирование парциального вклада социально-экономических факторов в формирование рождаемости и очерёдности рождений в России осуществлялось на основе комплекса объективных и субъективных показателей, собираемых Росстатом по регионам России. Согласно административно-территориальному делению Российской Федерации в 2021г. в её состав входили 85 субъектов. В качестве результативных показателей рождаемости в данном исследовании используются суммарный коэффициент рождаемости за 2021 г., суммарные коэффициенты рождаемости первых, вторых, третьих и последующих детей за 2021 г. и среднее число рождённых детей у 40-44-летних по данным переписи населения 2020 г., фактически проводившейся в 2021 г., что позволяет говорить о сопоставимости использованных данных.
Суммарный коэффициент характеризует уровень рождаемости одним числом и в отличие от общего коэффициента рождаемости не зависит от половозрастной структуры населения. С точки зрения оценки влияния различных факторов целесообразно использовать суммарный коэффициент рождаемости не только в целом по всем рождениям, но и дифференцированно по очерёдности рождения. В отношении первых рождений, вероятно, существует (хотя, видимо, и ослабевает в последнее время) социальная норма, предписывающая рождение ребёнка, особенно в случае регистрации брака. Принятие решения о рождении вторых, третьих и последующих детей, видимо, в большей мере обусловлено потребностью в детях и оценкой условий жизни (прежде всего, социально-экономических) её реализации.
Наряду с суммарным коэффициентом рождаемости в данном исследовании в качестве результативного показателя используется среднее число рождённых детей для реальных поколений женщин по данным переписи населения 2020 г. Дифференциация этих показателей по регионам может существенно различаться. Во-первых, по Закону «Об актах гражданского состояния» в записи акта о рождении местом рождения ребёнка может быть указано как место жительства родителей (или одного из них), так и место фактического рождения ребёнка. При относительно большой доле вторых случаев может иметь место несопоставимость числителя и знаменателя при расчёте возрастных коэффициентов рождаемости (на основе которых рассчитывается суммарный коэффициент), так как мать ребёнка может быть учтена в численности женщин другого региона.
Во-вторых, на величину суммарного коэффициента (как и других текущих показателей рождаемости для календарных лет) могут влиять, так называемые, «тайминговые» сдвиги, связанные со сравнительно массовым распространением как более раннего рождения детей в связи с теми или иными благоприятными обстоятельствами (например, демографическая политика), так и, наоборот, откладывания рождений. Несопоставимости числителя и знаменателя не может быть в показателях рождаемости для реальных поколений, так как они основываются непосредственно на ответах женщин о числе рождённых детей. «Тайминговые» сдвиги могут влиять на эти показатели в возрастах активного деторождения, но не будут влиять в поколениях, близких к завершению репродуктивного периода. Таким образом, в данном исследовании использовалось среднее число рождённых детей у 40-44-летних женщин. С одной стороны, они близки к завершению репродуктивного периода и здесь можно, видимо, говорить о близких к итоговым показателям. С другой стороны, в активном репродуктивном возрасте они находились сравнительно недавно.
Для расчёта парциального вклада социально-экономических факторов в формирование показателей рождаемости населения первоначально были отобраны 57 социально-экономических показателей за 2021 г. в разрезе российских регионов. Корреляционный анализ позволил сузить этот перечень до 31 ключевого показателя, каждый из которых объясняет не менее 1% вариации СКР (таблица 1).
Таблица 1
Корреляция суммарного коэффициента рождаемости по очерёдности рождений и социально-экономических показателей регионов России в 2021 г.
Table 1
Correlation of the Total Fertility Rate by Birth Order and Socio-Economic Indicators of Russian Regions in 2021.
Социально-экономические показатели | СКР* | СКР1* | СКР2* | СКР3+* |
Место проживания |
|
|
|
|
Доля городского населения, % | -0,32928 | 0,290338 | -0,00441 | -0,53504 |
Потребность в детях |
|
|
|
|
Среднее желаемое число детей | 0,602937 | -0,05783 | 0,180913 | 0,769032 |
Труд |
|
|
|
|
Уровень занятости, % | -0,08736 | 0,313156 | 0,222235 | -0,29672 |
Уровень безработицы по МОТ, % | 0,505907 | -0,21134 | -0,02038 | 0,753766 |
Благосостояние |
|
|
|
|
Реальная начисленная заработная плата, % | -0,40028 | 0,114856 | -0,1491 | -0,52234 |
Доля населения с доходами, ниже ПМ, % | 0,430275 | -0,25178 | 0,087989 | 0,633354 |
Доля продуктов питания в структуре потребительских расходов домохозяйств, % | -0,12706 | -0,34974 | -0,43481 | 0,094917 |
Доля расходов домохозяйств на ЖКУ, % от потребительских расходов | -0,43117 | -0,0725 | -0,16597 | -0,49595 |
Полученные трансферты, всего рублей на домохозяйство в среднем в месяц | 0,432211 | 0,104356 | 0,359121 | 0,423401 |
Доля домохозяйств, имевших широкополосный доступ к сети Интернет, % | 0,398467 | 0,392073 | 0,256136 | 0,315593 |
Число подключенных абонентских устройств мобильной связи на 1000 чел. | -0,21464 | 0,333822 | 0,056493 | -0,4056 |
Жильё |
|
|
|
|
Общая площадь жилых помещений на 1 жителя, м2 | -0,67025 | -0,21938 | -0,37685 | -0,69488 |
Доля семей, состоявших на учёте в качестве нуждающихся в жилых помещениях, % в общем числе семей | 0,589772 | 0,038579 | 0,434634 | 0,627112 |
Финансы |
|
|
|
|
Задолженность физ. лиц по кредитам, млн руб. | -0,02405 | 0,166765 | -0,01778 | -0,08119 |
Доля задолженности по жилищным кредитам в общей задолженности по кредитам физ. лиц, % | -0,34866 | 0,180783 | 0,020531 | -0,53331 |
Экономика |
|
|
|
|
ВРП на душу населения, руб. | 0,27041 | 0,27200 | 0,49137 | 0,10316 |
ИФО ВРП, % | -0,11729 | 0,170529 | -0,05494 | -0,19444 |
ИФО оборота розничной торговли, % | -0,01506 | 0,16154 | -0,1527 | -0,0211 |
ИФО объёма платных услуг населению, % | 0,076372 | 0,467393 | 0,159515 | -0,10709 |
Цены |
|
|
|
|
ИПЦ, % | -0,305 | -0,30713 | -0,48102 | -0,14138 |
Изменение стоимости фиксированного набора потребительских товаров и услуг, % | -0,25224 | -0,21186 | -0,40871 | -0,12711 |
ИПЦ на продовольственные товары, % | -0,30182 | -0,25904 | -0,56251 | -0,12504 |
ИПЦ на первичном рынке жилья, % | -0,10487 | 0,226918 | -0,00765 | -0,21847 |
Образование |
|
|
|
|
Валовой коэффициент охвата дошкольным образованием, % | -0,32926 | -0,05038 | 0,122395 | -0,46593 |
Обеспеченность местами в ДОУ, на 1000 детей | -0,37045 | -0,20231 | 0,064872 | -0,45106 |
Доля обучающихся во вторую и третью смены, % | 0,601547 | 0,230381 | 0,415896 | 0,585902 |
Здравоохранение |
|
|
|
|
Заболеваемость, на 1000 чел. населения | -0,10067 | 0,00000 | 0,22435 | -0,21178 |
Число больничных коек на 10 000 чел. | 0,038885 | 0,093487 | 0,309348 | -0,08511 |
Мощность АПУ, посещений в смену на 10 000 чел. | -0,22758 | -0,02559 | 0,027469 | -0,30549 |
Численность врачей на 10 000 чел. | 0,053196 | 0,360365 | 0,136919 | -0,09496 |
Численность среднего медицинского персонала на 10 000 чел. | 0,351491 | 0,18258 | 0,54667 | 0,222216 |
Рассчитано авторами по данным Росстата
* СКР – суммарный коэффициент рождаемости; СКР1 – суммарный коэффициент рождаемости первых детей; СКР2 – суммарный коэффициент рождаемости вторых детей; СКР3+ – суммарный коэффициент рождаемости третьих и последующих детей
Многие исследователи рождаемости и репродуктивного поведения справедливо отмечают, что наряду с объективными социально-экономическими и иными характеристиками, значительное влияние на поведение оказывает их субъективное восприятие. Например, О.Н. Калачикова и А.А. Шабунова отмечают, что «репродуктивное поведение населения во многом зависит от субъективно оцениваемых условий» [18, c. 30]. Учитывая это, в данном исследовании в качестве возможных факторов рождаемости рассматривались не только объективные социальные характеристики, но и некоторые субъективные оценки условий жизнедеятельности (13 показателей). Они были получены на основе базы микро-данных «Комплексного наблюдения условий жизни населения», проведённого Росстатом в 2022 г. (таблица 2) и для анализа сгруппированы в такие же факторные блоки, как социально-экономические показатели.
Ещё одним важнейшим показателем является потребность в детях, которая в значительной мере регулирует репродуктивное поведение и, вероятно, во многом определяет число детей в семье, а, следовательно, и показатели рождаемости. А.И. Антонов отмечает «ведущую роль потребности в детях в детерминации числа детей» [19, с. 384]. Среди индикаторов, используемых в исследованиях репродуктивного поведения, наиболее близким является желаемое число детей, которое лучше всего отражает индивидуальную потребность в детях. Единственным исследованием, по результатам которого доступна величина среднего желаемого числа детей по всем российским регионам, является микроперепись населения 2015 г., содержащая показатель «среднее желаемое число детей у женщин репродуктивного возраста» по регионам (таблица 2).
Таблица 2
Показатели субъективных оценок социально-экономических факторов жизни в России в 2021 г
Table 2
Indicators of subjective assessments of socio-economic factors of Life in Russia in 2021
Факторы | Показатели | Среднее значение по РФ |
Благосостояние | Доля домохозяйств с доходами ниже прожиточного минимума, % от опрошенных | 6,5 |
Доля домохозяйств без детей до 18 лет с доходами ниже прожиточного минимума, % от опрошенных | 2,6 | |
Доля домохозяйств с детьми до 18 лет с доходами ниже прожиточного минимума, % от опрошенных | 13,4 | |
Место проживания | Можете ли вы сказать, что вам нравится жить в вашем населённом пункте?, % от опрошенных, выбравших ответ «Нет» | 9,0 |
Загрязнённость окружающей среды в населённом пункте, % от опрошенных | 25,6 | |
Здравоохранение | Недоступность государственных и муниципальных услуг в сфере медицинского обслуживания в населённом пункте, % от опрошенных | 21,9 |
Образование | Недоступность государственных и муниципальных услуг в сфере дошкольного и школьного образования в населённом пункте, % от опрошенных | 8,5 |
Наличие нужной дошкольной образовательной организации для ребёнка вблизи дома, % от опрошенных, выбравших ответ «Нет» | 7,9 | |
Жильё | Плохая организация жилищно-коммунальных служб в населённом пункте, % от опрошенных | 27,9 |
Экономика | Удовлетворённость условиями торгового обслуживания вблизи дома, % от опрошенных, выбравших ответ «В основном нет» | 11,3 |
Удовлетворены условиями бытового обслуживания вблизи дома, % от опрошенных, выбравших ответ «В основном нет» | 17,4 | |
Труд | Степень удовлетворённости заработной платой, % от опрошенных, выбравших ответ «Совсем не удовлетворён» | 7,7 |
Степень удовлетворённости надёжностью работы, % от опрошенных, выбравших ответ «Совсем не удовлетворён» | 1,8 | |
Потребность в детях | Среднее желаемое число детей на одну женщину | 2,2 |
Методы
Методами логического анализа показатели были сгруппированы в несколько факторных блоков, представленных в таблице 1, отражающих, согласно проведённому обзору исследований, основные движущие силы рождаемости. Проведённые отбор показателей и их группировка по факторным блокам позволили сформулировать гипотезу исследования о комплексном влиянии социально-экономических факторов на динамику рождаемости населения, позволяющем учесть вес факторов, определяющих как положительное, так и отрицательное их воздействие на рождаемость.
В соответствии с данными, выборка составила 3825 наблюдений (85 регионов, 45 показателей), в том числе 2635 наблюдений по объективным данным, включая один субъективный показатель – потребность в детях; 1190 наблюдений по субъективным оценкам социально-экономических факторов рождаемости. Расчёт парциального вклада проводился отдельно для социально-экономических факторов и субъективных оценок данных факторов.
Исследование проводилось в несколько этапов. На первом этапе анализа были рассчитаны коэффициенты парной корреляции Пирсона между отобранными социально-экономическими показателями развития российских регионов и СКР в целом и по очерёдности рождения детей. В итоговой таблице 1 выделены показатели, имеющие статистически значимые коэффициенты корреляции, взаимосвязь которых с СКР является умеренной или сильной, согласно шкале Чэддока (от -1 до -0,3; от 0,3 до 1 соответственно), т.е. можно говорить о наличии корреляции между рассматриваемыми показателями, существенной с позиции настоящего исследования. Анализируя направление полученных взаимосвязей (положительная либо отрицательная корреляция), определяется, какие из рассмотренных показателей являются непосредственными факторами рождаемости в данном периоде, а какие – следствием сложившегося уровня рождаемости, определяющим рождаемость будущих периодов.
На втором этапе для достижения результата по заданной цели мы воспользуемся языком Python и пакетами для машинного обучения и работы с данными. В нашем конкретном случае решается задача восстановления регрессии. Древесные алгоритмы допускают расчёт информативности признаков, что даёт возможность определять вес факторов в системе факторного воздействия. Одним из таких алгоритмов перебора является алгоритм Recursive Feature Elimination, который доступен в библиотеке Scikit-Learn для языка программирования Python.
Для успешного применения методов машинного обучения данные были приведены к сопоставимому виду. После обработки данных мы перешли к построению модели. Для выбора модели нами использованы следующие методы: метод наименьших квадратов; случайный лес; логистическая регрессия; метод опорных векторов; метод ближайших соседей. Случайным образом исходная выборка данных разбивается на тестовую и обучающую, прогнозируем выходную переменную Y с помощью моделей и сравниваем с уже известными данными. В качестве примера приводим коэффициенты детерминации для СКР, полученные при анализе социально-экономических показателей, а также их субъективных оценок (таблица 3), на основе которых осуществлялся выбор оптимальной модели для дальнейших расчётов.
Таблица 3
Коэффициенты детерминации для методов моделирования парциального вклада социально-экономических факторов и их субъективных оценок в суммарный коэффициент рождаемости в России
Table 3
Determination Coefficients for Methods of Modeling the Partial Contribution of Socio-Economic Factors and Their Subjective Assessments to the Total Fertility Rate in Russia
Коэффициент детерминации для социально-экономических показателей, характеризующих факторное влияние на показатель СКР | Коэффициент детерминации для субъективных оценок факторного влияния на показатель СКР | ||
Model | R2_Y | Model | R2_Y |
LinearRegression | 0,609251 | LinearRegression | 0,575432 |
RandomForestRegressor | 0,698161 | RandomForestRegressor | 0,913301 |
KNeighborsRegressor | 0,351342 | KNeighborsRegressor | 0,370690 |
SVR | 0,463464 | SVR | 0,609712 |
LogisticRegression | 0,351342 | LogisticRegression | 0,202846 |
Рассчитано авторами
Приведённые данные свидетельствуют о том, что лучше всех с задачей моделирования парциального вклада в обоих случаях справляется метод «RandomForest», т.к. его коэффициент детерминации выше остальных. Таким образом, для решения поставленной задачи мы протестировали разные алгоритмы и остановились на алгоритме – «Случайный лес» (Random Forest), поскольку он показывает метрики (R2 коэффициент детерминации или r2_score в рамках пакета sklearn), лучшие по сравнению с другими алгоритмами. Его используем для определения веса каждого фактора в общей модели.
Аналогичная процедура выбора оптимальной модели проведена и для других результирующих показателей СКР1, СКР2, СКР3+ и среднего числа рождённых детей у 40-44-летних женщин. Для всех показателей алгоритм «Random Forest», показал наилучшую предсказательную способность среди других алгоритмов.
Парциальный вклад оценивается в результате построения модели регрессии по отобранным показателям. Каждое отдельное дерево решений, или граф, который по входным параметрам предсказывает выходную переменную, генерируется с использованием метрик отбора показателей по критерию MDI (mean decrease in impurity) для расчёта значимости каждого признака, или другими словами, вклада каждого фактора в прогноз влияния на результирующий показатель. Библиотека Scikit-learn на этапе обучения автоматически вычисляет релевантность каждого признака.
Определение парциального вклада или веса факторов осуществлялось на агрегированном уровне, когда вклад отдельных показателей суммировался в соответствии с выделенными факторными блоками.
Поскольку из всего множества факторов, которые влияют на результирующие показатели, мы отобрали только те, которые имеют наибольшую силу связи, для упрощения визуализации результатов мы применили допущение, что суммарный вклад анализируемых факторов в каждый результирующий показатель в сумме может составлять 100%.
На третьем этапе мы проанализировали влияние субъективных оценок населением влияния социально-экономических факторов уровня жизни на рождаемость. В анализ вошли ответы на вопросы, представленные в таблице 2. Дальнейшая аналитическая работа по расчёту парциального вклада факторов на основе субъективных оценок населения в формирование показателей рождаемости строилась аналогичным образом на основе методов машинного обучения по восстановлению регрессии.
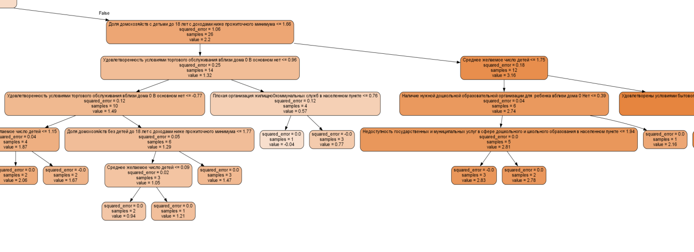
В качестве примера на рисунке 1 приведён фрагмент визуализации дерева решений для СКР по субъективным оценкам социально-экономических факторов влияния на рождаемость.
Рисунок 1 Фрагмент визуализации дерева решений для СКР по субъективным оценкам социально-экономических факторов влияния на рождаемость
Результаты и обсуждение
Исходя из природы коэффициента корреляции, следует отметить, что он отражает наличие связи между показателями и её силу, но не причинно-следственные отношения. Учитывая это можно сделать определённые выводы в соответствии с полученными результатами оценок о взаимовлиянии рождаемости по очерёдности рождения детей и социально-экономических показателей в российских регионах (таблица 1).
Так, СКР тесно связан с отдельными характеристиками населения соответствующего региона. С одной стороны, наблюдается взаимосвязь с уровнем урбанизации, причём если рождение первых и вторых детей имеет слабо выраженную корреляцию с урбанизацией, то решение о рождении третьего ребёнка, очевидно, более тесно связано с местом проживания город/село (коэффициент корреляции составляет -0,535). При этом значимым фактором рождения третьего и последующих детей, согласно проведённому анализу, является среднее желаемое число детей у женщин в возрасте 18-40 лет (коэффициент корреляции составил 0,769).
Экономическая активность населения связана с рождаемостью населения таким образом, что занятость населения как основной источник формирования доходов российского населения положительно коррелирует с рождением первых и отчасти вторых детей (коэффициент корреляции составил 0,313 и 0,222, соответственно), в то время как рождение третьих детей имеет выраженную прямую корреляцию с уровнем безработицы (коэффициент корреляции 0,754), что может свидетельствовать о низкой адаптированности современного российского рынка труда к взаимодействию с многодетными родителями и невозможностью совмещать воспитание детей с трудовой деятельностью в найме.
В целом рождаемость отрицательно взаимосвязана с уровнем благосостояния семей в российских регионах. Рождение первого и второго ребёнка сопровождает снижение доли продуктов питания в структуре расходов домохозяйств, что согласно закону Энгеля отражает снижение бедности (коэффициент корреляции -0,345 и -0,435, соответственно), однако за последние годы в российских регионах наблюдается чаще обратная ситуация и данный показатель только увеличивается. Кроме того, низкие темпы роста реальной заработной платы отрицательно коррелируют с рождением детей (коэффициент корреляции -0,4), особенно при рождении третьего и последующих детей (коэффициент корреляции -0,522), что может трактоваться как фактор, сдерживающий рождаемость. При этом снижение доходов домохозяйств при рождении ребёнка настолько значительно, что сопровождается высоким ростом доли населения с доходами ниже прожиточного минимума, преимущественно в многодетных семьях (коэффициент корреляции 0,633). При этом рождение третьего и последующих детей коррелирует с сокращением доли оплаты ЖКУ в расходах домохозяйств (коэффициент корреляции -0,496), что может свидетельствовать об эффективности применения региональных льгот по оплате коммунальных платежей для многодетных семей.
Одновременно с ростом расходов на базовые потребности при рождении детей наблюдается сокращение обеспеченностью жильём и рост доли семей, нуждающихся в улучшении жилищных условий (коэффициент корреляции -0,67 и 0,59 соответственно), особенно при построении корреляции для суммарного коэффициента рождаемости третьего и последующих детей. Корреляция между ипотечным кредитованием как возможность решения жилищного вопроса и рождением первого ребёнка не очень значима, но при этом одновременно увеличивается долговая нагрузка населения, в то время как рождение третьего и последующих детей сопровождается снижением долговой нагрузки (коэффициент корреляции -0,533), что может быть связано с реализацией материнского капитала и иных региональных мер поддержки многодетных семей.
Общие показатели экономического развития практически не связаны с рождаемостью. Однако следует отметить, что рождение первого ребёнка в семье сопровождается существенными изменениями в структуре потребления в пользу увеличения объёма платных услуг (здравоохранения, образования, физкультуры и спорта, культуры и т.д.), что отражает низкую доступность государственных и муниципальных услуг социальной сферы в российских регионах (коэффициент корреляции 0,467).
При этом, если ИФО ВРП не является значимым фактором, то индекс потребительских цен имеет значимую обратную связь с рождением первых и вторых детей (коэффициент корреляции -0,307 и -0,481 соответственно), которую можно трактовать следующим образом: ухудшение экономической ситуации и сильная инфляция сопровождаются снижением рождаемости, особенно сильная взаимосвязь отмечается между рождением второго ребёнка и динамикой цен на продовольственные товары (коэффициент корреляции -0,563).
Доступность социальной инфраструктуры также в значительной степени связана с рождаемостью в регионах России. Увеличение числа рождённых детей, особенно третьих и последующих, идёт одновременно с ростом дополнительной нагрузки на организации дошкольного и школьного образования – снижается валовой охват дошкольным образованием и обеспеченность местами в ДОУ, а также растёт доля школьников, обучающихся во вторую и третью смены (коэффициент корреляции для СКР третьих и последующих детей составил -0,466, -0,451, 0,586, соответственно).
Доступность стационарной медицинской помощи положительно связана с рождаемостью первых детей (коэффициент корреляции с численностью врачей составил 0,36) и вторых детей (коэффициент корреляции с числом коек и численностью среднего медицинского персонала составил 0,309 и 0,547, соответственно). При этом увеличение рождений третьих и последующих детей сопровождается ростом дополнительной нагрузки на амбулаторное звено медицинской помощи (коэффициент корреляции составил -0,305).
Условия жизни определяются, в том числе, развитостью инфраструктуры связи. Семьи, имеющие доступ к интернету, мобильные устройства, проживающие на территориях, охваченных всеми типами связи, очевидно, имеют более высокое качество жизни, что и отражается в положительной корреляции с рождаемостью (коэффициент корреляции составил 0,398). При этом, многодетность, наоборот, отрицательно коррелирует с обеспеченностью населения мобильными устройствами связи, что может происходить в результате отсутствия необходимости их приобретать для маленьких детей, во-первых, и дороговизной, во-вторых (коэффициент корреляции составил -0,406).
Построение регрессии, где зависимой переменной выступает СКР, а регрессорами – перечисленные выше социально экономические показатели, позволило оценить их парциальный вклад в формирование рождаемости всего населения в целом за 2021 г. Результаты представлены на рисунке 2а, на котором видно, что на рождаемость в регионах России очевидным образом оказывают преимущественное влияние финансовое положение (33,6%), доступность инфраструктуры образования (26,5%), а также обеспеченность жильём (17,5%). При этом, на объективные факторы приходится 95% вклада, а на субъективные только 5%.
Моделирование для показателя среднего числа детей у женщин в возрасте 40-44 лет (рисунок 2б) показывает принципиально иную картину влияния социально-экономических факторов. Подавляющая роль здесь отводится фактору «потребность в детях» (56,2%), включающему как наличие уже рождённых детей, так и желаемое число детей для жителей российских регионов. Вторым по значимости выступает фактор труда (15,8%), характеризующий возможности рынка труда по взаимодействию с семьями с детьми, а также благосостояние населения (10,8%), преимущественно с точки зрения их доходов.
Рисунок 2. Парциальный вклад социально-экономических факторов в формирование рождаемости в регионах России в 2021 г., %
Рассчитано авторами по данным Росстата
Анализируя вклад социально-экономических факторов в рождение первых, вторых, третьих и последующих детей на основе построения регрессионных зависимостей методами машинного обучения, следует отметить различную силу влияния перечисленных факторов (таблица 4). Так, на рождение первых детей существенное влияние оказывает общая динамика экономического развития региона (33,8%), благосостояние (26,4%) и доступность инфраструктуры здравоохранения (11,9%); на рождение вторых детей – доступность инфраструктуры образования (37,8%) и здравоохранения (12,7%), динамика цен (12,0%), а также общая экономическая ситуация (9,8%), на рождение третьих и последующих – жильё (49,4%), трудовая сфера (27,9%), финансы (10,1%).
Таблица 4
Вклад социально-экономических факторов в формирование суммарного коэффициента рождаемости по очерёдности рождения, %
Table 4
Contribution of Socio-Economic Factors to Formatting of the Total Fertility Rate According to the Order of Birth, %
Факторы | СКР 1* | Место | СКР 2* | Место | СКР 3+* | Место |
место проживания | 9,3 | 4 | 2,3 | 10 | 0,5 | 10 |
Труд | 2,2 | 8 | 5,2 | 7-8 | 27,9 | 2 |
благосостояние | 26,4 | 2 | 5,2 | 7-8 | 2,1 | 6 |
жильё | 1,0 | 10 | 5,5 | 5-6 | 49,4 | 1 |
экономика | 33,8 | 1 | 9,8 | 4 | 1,0 | 9 |
финансы | 3,7 | 7 | 5,5 | 5-6 | 10,1 | 3 |
Цены | 4,1 | 6 | 12,0 | 3 | 1,3 | 8 |
здравоохранение | 11,9 | 3 | 12,7 | 2 | 3,6 | 4 |
образование | 6,1 | 5 | 37,8 | 1 | 2,8 | 5 |
потребность в детях | 1,4 | 9 | 4,1 | 9 | 1,4 | 7 |
Рассчитано авторами по данным Росстата
Результаты расчёта парциального вклада социально-экономических факторов на основе субъективных оценок населения на реализацию репродуктивных планов по двум зависимым переменным: а) фактическое число рождённых детей у женщин в возрасте 40-44 лет; б) суммарный коэффициент рождаемости по очерёдности рождения приведены на рисунке 3 и в таблице 5.
Рассчитано авторами по данным Росстата
Рисунок 3. Парциальный вклад субъективных оценок социально-экономических факторов в реализацию репродуктивных планов населения в регионах России в 2021 г. (фактическое число рождённых детей), %
Как видно из рисунка 3, фактическое число рождённых детей напрямую зависит от таких субъективных оценок, как потребность в детях (70,8%). Кроме того, значимыми факторами являются положительная оценка своего благосостояния (11,1%), ситуация в экономике в целом (7,6%), стабильность и доступность трудоустройства (4,2%). Оценка парциального вклада только субъективных оценок факторного влияния в формирование СКР показала, что лидирующими являются факторы «потребность в детях» (38,4%), «благосостояние» (33,3%) и «место проживания» (14,9%) (таблица 5).
Таблица 5
Парциальный вклад социально-экономических факторов в реализацию репродуктивных планов населения России (по субъективным оценкам) в 2021 г., %
Table 5
Partial Contribution of Socio-Economic Factors to the Implementation of Reproductive Plans of the Population (According to Subjective Estimates) in 2021, %
Факторы | СКР | СКР1 | СКР2 | СКР3 | среднее число детей, рождённых женщинами в возрасте 40-44 лет |
место проживания | 14,9 | 22,1 | 18,5 | 1,8 | 2,2 |
благосостояние | 33,3 | 3,8 | 1,3 | 66,5 | 11,1 |
жильё | 2,0 | 3,7 | 2,8 | 0,7 | 1,8 |
экономика | 2,9 | 25,3 | 7,6 | 2,1 | 7,6 |
финансы | 0,0 | 0,0 | 0,0 | 0,0 | 0,0 |
цены | 0,0 | 0,0 | 0,0 | 0,0 | 0,0 |
образование | 3,1 | 8,1 | 5,1 | 1,2 | 1,2 |
здравоохранение | 0,8 | 8,8 | 9,5 | 10,0 | 1,1 |
труд | 4,5 | 11,5 | 7,5 | 7,3 | 4,2 |
потребность в детях | 38,4 | 16,8 | 47,6 | 10,3 | 70,8 |
Рассчитано авторами по данным Росстата
Таким образом, следует ещё раз подчеркнуть наличие структурных различий факторного влияния на рождаемость в зависимости от результирующего показателя. Этот результат расширяет наши представления об особенностях процессов рождаемости в России, а также определяет необходимость тщательного выбора мер социальной политики в зависимости от выбранных целевых ориентиров.
Заключение
Подводя итоги проведённого исследования, ещё раз отметим тесную взаимосвязь социально – экономических показателей российских регионов и рождаемости. С одной стороны, качество жизни в широком его понимании выступает как фактор формирования уровня рождаемости. С другой стороны, наличие детей и их количество (т.е. рождаемость) в значительной степени определяют уровень жизни населения.
При этом наблюдаются различия в факторном влиянии на суммарный коэффициент рождаемости по очерёдности рождения детей. Для рождения первого и второго ребёнка преобладающими факторами выступают доступность социальной инфраструктуры, общая экономическая ситуация и благосостояние (уровень доходов и структура потребительских расходов), в то время как для рождения третьего и последующих детей на первое место с существенным отрывом от всех других факторов выходит обеспеченность жильём, а также возможности трудоустройства. Ожидаемое и фактическое число детей определяются факторами рынка труда, доступности образования и уровнем благосостояния.
Результаты исследования позволяют говорить о целесообразности дальнейшего совершенствования мер демографической политики, направленной на повышение рождаемости, дифференцированно по очерёдности рождения. В отношении рождения первого ребенка целесообразно развивать, прежде всего, меры, которые помогали бы семьям не откладывать его рождение в том случае, когда они вынуждены это делать. В отношении вторых рождений, как показывают данные исследования, результативными могли бы быть меры по развитию инфраструктуры образования и здравоохранения. Более значимой собственно материальная помощь семьям с детьми может быть в отношении третьих и последующих рождений.
Наиболее значимым фактором, по результатам исследования, является желаемое число детей. Поэтому, вероятно, наиболее существенный результат в отношении повышения рождаемости могли бы дать меры, направленные на повышение потребности в детях. Прежде всего, это меры по формированию ценностных ориентаций. Понятно, что они не могут дать быстрого результата и носят стратегический перспективный характер. Тогда как меры по улучшению условий жизни, улучшению условий реализации потребности в детях дают более быстрый результат, но в рамках этой потребности.
Отметим, что дальнейшее развитие методического инструментария измерения парциального вклада социально-экономических факторов в динамику показателей рождаемости и очерёдности рождений методами машинного обучения является перспективным направлением исследований, способствующим росту понимания механизма формирования причинно-следственных связей между различными факторами и числом рождений и приводящим к убеждению о необходимости дифференцированного подхода к построению государственной политики в сфере стимулирования рождаемости, где должно быть уделено внимание не только росту материального благополучия населения, но и к более широкому спектру решения задач, основанных на комплексном анализе объективных и субъективных оценок репродуктивного поведения населения.
1 Комплексное наблюдение условий жизни населения – 2022 // Росстат: [сайт]. URL: https://rosstat.gov.ru/free_doc/new_site/GKS_KOUZH_2022/index.html (дата обращения21.08.2023).
Микроперепись населения – 2015 // Росстат: [сайт]. URL: https://rosstat.gov.ru/free_doc/new_site/population/demo/micro-perepis/finish/micro-perepis.html (дата обращения 21.08.2023).
About the authors
Olga A. Kozlova
Institute of Economics of the Ural Branch of the Russian Academy of Sciences
Email: kozlova.oa@uiec.ru
ORCID iD: 0000-0002-0448-3519
Doctor of Economics, Professor, Head of the Center for Research on Socio-Economic Dynamics
Russian Federation, YekaterinburgMaria N. Makarova
Institute of Economics of the Ural Branch of the Russian Academy of Sciences
Email: makarova.mn@uiec.ru
ORCID iD: 0000-0001-6144-6178
PhD in Economics, Senior Researcher at the Center for Research on Socio-Economic Dynamics
Russian Federation, YekaterinburgVladimir N. Arkhangelskiy
Institute for Demographic Research - Branch of the Federal Centre for Theoretical and Applied Sociology of the Russian Academy of Sciences; Lomonosov Moscow State University; Tatarstan Academy of Sciences
Author for correspondence.
Email: archangelsky@yandex.ru
ORCID iD: 0000-0002-7091-9632
PhD in Economics, Head of the Fertility and Reproductive Behavior Department
Russian Federation, Moscow; Moscow; KazanReferences
- Nemgirova S.N. Stimuliruyushchie faktory rozhdaemosti. Vestnik Instituta Kompleksny`x Issledovanij Aridny`x Territorij. 2022;(1(44)):58-63. https://doi.org/10.24412/2071-7830-2022-144-58-63 (In Russ.)
- Shchepoteva S.V. Faktory differentsiatsii reproduktivnykh ustanovok i rozhdaemosti naseleniya Rossii. Nauchnoe obozrenie. Seriya 1. E`konomika i parvo. 2010;(6):58-60 (In Russ.)
- Rybakovsky O.L., Tayunova O.A.Growth Fertility in Russia in Second Fifth Anniversary of the XXI Century.
- Nauchnoe obozrenie. Seriya 2: Gumanitarny`e nauki=Scientific review. Series 2: Humanities. 2012;(5):81-84. https://doi.org/ 10.26653/1561-7785-2017-4-4 (In Russ.)
- Nivorozhkina L.I., Ovcharova L.N., Abazieva K.G. Socio-Economic Factors of Birth Rate Growth in Russia. Vestnik Rostovskogo gosudarstvennogo e`konomicheskogo universiteta (RINX)=Vestnik of Rostov State Economic University (RINH). 2010;(2):12-21. (In Russ.)
- Popova L.А. Birth Rate of the Komi Republic Population: Factors, Trends, Prospects. Problemy` razvitiya territorii=Problems of Territory’s Development. 2022;26(6):77-93. https://doi.org/10.15838/ptd.2022.6.122.5 (In Russ.)
- Ildarkhanova Ch.I., Ershova G.N., Yershova Y.U., et al. Economic factors of increasing fertility in the Volga Federal District: a retrospective analysis (2000-2020). MIR (Modernizaciya. Innovacii. Razvitie)=MIR (Modernization. Innovation. Research). 2022;13(2):288-303. https://doi.org/10.18184/2079-4665.2022.13.2.288-303 (In Russ.)
- Kopylov I.V. Factors and reasons of the birth rate of the urban population of Krasnoyarsk Krai in the late 1950s – early 1990s. Vestnik Tomskogo gosudarstvennogo universiteta=Tomsk State University Journal. 2022;(477):126-132. https://doi.org/10.17223/15617793/477/14 (In Russ.)
- Kalachikova O.N, Kozlova O.A, Arkhangelsky V.N. Religious Determinant of Reproductive Intentions of Russians. Gosudarstvo, religiya, cerkov` v Rossii i za rubezhom=State, Religion and Church in Russia and Worldwide. 2022;(4(40)):105-138. https://doi.org/10.22394/2073-7203-2022-40-4-105-138 (In Russ.)
- Kashepov A.V. Forecasting Fertility Based on Economic Factors. Uroven` zhizni naseleniya regionov Rossii=The standard of living of the population of the regions of Russia. 2019;(1(211)):48-58. https://doi.org/10.24411/1999-9836-2019-10053 (In Russ.)
- Klimova S.V. Spiritual and Economic Factors of Marriage and Birth Rate. Vestnik Saratovskogo gosudarstvennogo social`no-e`konomicheskogo universiteta=Bulletin of the Saratov State Socio-Economic University. 2014;(5(54)):165-169. (In Russ.)
- Rostovskaya T.K., Arkhangelsky V.N., Kuchmaeva O.V., et al. The factors of birth of second child in contemporary Russia: The analysis of sociological survey results. Problemi socialnoi gigieni, zdravookhranenia i istorii meditsini. 2021;29(3):430—436. https://doi.org/10.32687/0869-866X-2021-29-3-430-436 (In Russ.)
- Filimonova I.V., Ivershin A.V., Komarova A.V., et al. Factors affecting the decision about having a child and the number of children by women in Russia. Narodonaselenie =Population. 2023;26(1):55-69. https://doi.org/10.19181/population.2023.26.1.5DOI: 10.19181/population.2023.26.1.5 (In Russ.)
- Bergsvik J. Linking Neighbors’ Fertility: Third Births in Norwegian Neighborhoods. Comparative Population Studies. 2020;(45):359-394. https://doi.org/10.12765/CPoS-2020-21
- Kozlova O.A., Arkhangelsky V.N. Fertility Forecast in Russia: Approaches, Hypotheses, Results. Vestnik Rossijskoj akademii nauk=Herald of the Russian academy of sciences. 2021;91(9):845-855. https://doi.org/10.31857/S0869587321090061 (In Russ.)
- Liefbroer A.C. Changes in Family Size Intentions across Young Adulthood: a Life-Course Perspective. European journal of population. 2009;25(4):363-386. https://doi.org/10.1007/s10680-008-9173-7
- Beaujouan E., Berghammer C. The Gap between Lifetime Fertility Intentions and Completed Fertility in Europe and the United States: A Cohort Approach. Population Research and Policy Review. 2019;(38):507-535. https://doi.org/10.1007/s11113-019-09516-3
- Spéder Z., Kapitany В. How Are Time-Dependent Childbearing Intentions Realized? Realization, Postponement, Abandonment, Bringing Forward. European journal of population. 2009;(25):503-523. https://doi.org/10.1007/s10680-009-9189-7
- Kalachikova O.N., Shabunova A.A. Reproduktivnoe povedenie kak faktor vosproizvodstva naseleniya: tendentsii i perspektivy. Monograf. Vologda: ISERT RAS, 2015. 172 p. ISBN 978-5-93299-271-5.
- Melik'yan G.G. (ed.) Population. Encyclopedic dictionary. Moscow: The Great Russian Encyclopedia; 1994. 639 p. ISBN 978-5-85270-090-8
Supplementary files




