Correlation analysis of clinical and laboratory markers in COVID-19 and acute cerebrovascular accident
- Authors: Vedenin Y.I.1, Shatalova O.V.1, Shatalov A.A.1, Oreshkin A.Y.1, Nazaruk A.S.1
-
Affiliations:
- Institute of Continuing Medical and Pharmaceutical Education, Volgograd State Medical University
- Issue: Vol 20, No 4 (2023)
- Pages: 136-141
- Section: Original Researches
- URL: https://bakhtiniada.ru/1994-9480/article/view/250025
- DOI: https://doi.org/10.19163/1994-9480-2023-20-4-136-141
- ID: 250025
Cite item
Full Text
Abstract
Coagulopathies developing with COVID-19 are a serious problem. Increased fibrinogen levels, activation of coagulation, a direct damaging effect of the virus on the endothelium, and increased interaction of the platelet with the vascular endothelium play an important role in the development of thrombotic complications and the occurrence of acute cerebral circulatory disorders. Case histories of COVID-19 patients and those with secondary CHF were analysed. Among the biochemical blood parameters in COVID-19, an increased level of D-dimer, which reflects the severity of the course of coronavirus infection, as well as CRP and ferritin were revealed more frequently.
Results: Among biochemical blood parameters in COVID-19, an increase in D-dimer level, which reflects the severity of the course of coronavirus infection, as well as CRP and ferritin, is more frequently detected. In correlation analysis, a positive correlation was observed between the level of ferritin, CRP and stage of CT as well as between the level of D-dimer and the number of platelets
Keywords
Full Text
ВВЕДЕНИЕ
Пандемия COVID-19 характеризуется высокой заболеваемостью и смертностью во всем мире. Одна из основных мишеней SARS-CоV-2 – эндотелиальные клетки. SARS-CoV-2 непосредственно инфицирует макрофаги/моноциты, которые провоцируют воспаление путем высвобождения провоспалительных цитокинов, таких как фактор некроза опухоли альфа (ФНО-альфа), интерлейкины (ИЛ), и экспрессируют тканевой фактор. Активированные нейтрофилы выбрасывают нейтрофильные внеклеточные ловушки и нарушают антитромбогенность, повреждая гликокаликс. Тромбин является центральным медиатором, который активирует эндотелиальные клетки, вызывая провоспалительную реакцию, протромботические изменения и активирует агрегацию тромбоцитов. Взаимодействие прямого повреждения эндотелия, вызванного вирусом, с дисрегуляцией воспалительного ответа и активацией факторов свертывания постулируется как ключевой фактор развития Covid-19-ассоциированного протромботического состояния [1, 2].
Таким образом, Covid-19 связан с повышенным риском венозных и артериальных тромботических событий [3, 4]. Частота венозных тромбоэмболических осложнений у пациентов с COVID-19 в целом высока. Значительная часть из них приходится на ишемический инсульт [5]. Коагулопатия при COVID-19 характеризуется активацией системы свертывания крови в виде значительного повышения концентрации D-димера и фибриногена в крови. Помимо того, наблюдается повышение воспалительных маркеров (ферритина и С-реактивного белка) [6].
По данным ретроспективного когортного исследования, частота развития ишемического инсульта на фоне COVID-19, подтвержденного методами визуализации, составляет 0,9 %. Пациенты также имели более высокий балл по шкале инсульта Национального института здравоохранения при поступлении, более высокие пиковые уровни Д-димера и более высокую смертность [7].
По данным Bilaloglu и соавт., частота развития ишемического инсульта наблюдалась в 1,6 % всех тромботических событий [4].
Oxley и соавторы сообщили о случаях острого нарушения мозгового кровообращения (ОНМК) у молодых пациентов с COVID-19 с повышенным уровнем Д-димера и фибриногена, причем у некоторых из этих пациентов не было факторов риска инсульта, что позволяет предположить, что COVID-19 вызывает ОНМК, способствуя гиперкоагуляции [8] Тем не менее, в настоящее время недостаточно данных, чтобы доказать прямую связь тяжести COVID-19 и ОНМК.
Маркеры коагуляции (Д-димер, фибриноген) и воспаления (ферритин и СРБ) у пациентов с COVID-19 среднетяжелого и тяжелого течения обычно превышают уровень референсных значений [9, 10]. В частности, повышение уровня циркулирующего Д-димера является независимым предиктором смертности [11, 12, 13].
В многоцентровом исследовании Zhou с соавт. [9] было показано, что значение Д-димера у пациентов, госпитализированных по поводу COVID-19, более 1,0 мкг/мл было тесно связано с более высокой смертностью (ОШ 18,4; 95%-й ДИ: 2,6–128,5; р = 0,003). Однако значительные различия наблюдались во многих других переменных, которые не были включены в многомерную модель.
Wu C. и соавт. изучали связь Д-димера с острым респираторным дистресс-синдромом (ОРДС). В когорте из 201 пациента с COVID-19 было показано, что исходный уровень Д-димера был выше у пациентов с ОРДС, чем у пациентов без ОРДС. Точно также умершие пациенты с ОРДС имели более высокий уровень Д-димера, чем выжившие. В двумерном анализе они отметили, что уровень Д-димера был связан с ОРДС (ОР 1,03; 95%-й ДИ: 1,01–1,04; р < 0,001) и смертностью у пациентов с ОРДС (ОР 1,02; 95%-й ДИ: 1,01–1,04, р = 0,002), но без учета других вмешивающихся факторов [14]. Уровень Д-димера может быть предиктором тяжести COVID-19, в том числе и летальности. Однако для подтверждения корреляции необходимы дополнительные исследования с поправкой на сопутствующие факторы.
Помимо повышения уровня Д-димера при COVID-19 наблюдается повышение провоспалительных маркеров – СРБ, СОЭ, цитокинов (ИЛ-6, ФНО-альфа), особенно у пациентов с тяжелым течением заболевания [15, 16, 17]. Высвобождение провоспалительных цитокинов (ИЛ-6, ФНО-альфа), повреждение клеток, метаболический ацидоз и вторичное повреждение тканей являются гипотетически механизмами высокого уровня ферритина у больных COVID-19 [18]. В отдельных исследованиях сообщалось, что у пациентов с COVID-19 сывороточный ферритин коррелирует с тяжестью заболевания и его суррогатами (СРБ)
Таким образом, эндотелиальная дисфункция приводит к высокому уровню Д-димера, тромбина и продуктов распада фибрина, тромбоцитопении и увеличению времени свертывания крови, что приводит к гипоксии и застою в легких, опосредованным тромбозом и окклюзией микрососудов, в дополнение к тромбозу. Несмотря на профилактику системных тромбоэмболий, у ряда пациентов с COVID-19 все же развиваются тромботические явления [19]. Результаты опубликованных работ показывают, что лечебные дозы антикоагулянтов могут уменьшить тромботические осложнения [20, 21]. Но исследования с сопоставимым контролем не показали преимущества в отношении смертности [22]. Риск венозных тромбоэмболических осложнений (ВТЭО) остается высоким даже при назначении стандартной антикоагулянтной терапии [23].
ЦЕЛЬ РАБОТЫ
Оценка корреляции лабораторных показателей пациентов со среднетяжелой и тяжелой степенью тяжести COVID-19 и вторичным ОНМК.
МЕТОДИКА ИССЛЕДОВАНИЯ
Выполнен ретроспективный анализ медицинской документации больных, находящихся на стационарном лечении в перепрофилированной многопрофильной медицинской организации для оказания медицинской помощи больным новой коронавирусной инфекцией (COVID-19 и ОНМК).
Критериями включения больных в исследование являлись подтвержденный диагноз острого нарушения мозгового кровообращения и подтвержденное заболевание – новая коронавирусная инфекция.
Согласно цели данного исследования, для корреляционного анализа отобрано 13 из 1800 (0,7 %) историй болезни пациентов среднетяжелым и тяжелым течением COVID-19, у которых при поступлении диагностировано ОНМК по ишемическому типу. При анализе особенностей наблюдаемых пациентов по возрасту и полу установлено, что медиана возраста в группах мужчин и женщин составляла 68,0 и 73,2 года соответственно.
Большинство (9 случаев из 13) ишемических инсультов относились к инсультам тяжелого течения (NIHSS 22 – 4,2). Для верификации ишемического очага во всех случаях выполнялась КТ. Всем пациентам назначена фармакотерапия в соответствии действующими рекомендациями на момент исследования.
Статистический анализ проводился с использованием программы StatTech v. 2.6.5 (разработчик ООО «Статтех», Россия). Количественные показатели оценивались на предмет соответствия нормальному распределению с помощью критерия Шапиро – Уилка. Количественные показатели, имеющие нормальное распределение, описывались с помощью средних арифметических величин (M) и стандартных отклонений (SD), границ 95%-го доверительного интервала (95%-й ДИ). В случае отсутствия нормального распределения количественные данные описывались с помощью медианы (Me) и нижнего и верхнего квартилей (Q1 – Q3). Категориальные данные описывались с указанием абсолютных значений и процентных долей. Сравнение трех и более групп по количественному показателю, распределение которого отличалось от нормального, выполнялось с помощью критерия Краскела – Уоллиса, апостериорные сравнения – с помощью критерия Данна с поправкой Холма.
Направление и теснота корреляционной связи между двумя количественными показателями оценивались с помощью коэффициента ранговой корреляции Спирмена (при распределении показателей, отличных от нормального).
Прогностическая модель, характеризующая зависимость количественной переменной от факторов, разрабатывалась с помощью метода линейной регрессии.
РЕЗУЛЬТАТЫ ИССЛЕДОВАНИЯ И ИХ ОБСУЖДЕНИЕ
Анализ лабораторных показателей изучаемой когорты выявил отклонения по всем изученным биомаркерам. Биомаркеры, такие как высокий уровень С-реактивного белка и ферритина в сыворотке крови, являются неблагоприятными прогностическими факторами. Уровни СРБ положительно коррелируют с оценками по КТ. Другие нарушения коагуляции, такие как удлинение ПВ и АЧТВ, увеличение продуктов деградации фибрина, с тяжелой тромбоцитопенией, приводят к опасному для жизни синдрому диссеминированного внутрисосудистого свертывания крови (ДВС-синдром). Увеличение показателя ПВ ассоциируется с тяжестью состояния, является фактором риска развития ОРДС.
Таблица 1 Лабораторные показатели, характеризующие состояние системы гемостаза при поступлении
Показатель | M ± SD | Me | 95%-й ДИ | Q1 – Q3 | min | max | Референсные значения |
СРБ, мг/л | 159,09 ± 91,08 | 91,08 | 104,05 | 214,13 | 1,40 | 293,10 | 0–5 |
Ферритин, мкг/л | 736,5 ± 461,8 | 461,8 | 457,5 | 1015,6 | 108,7 | 1534,0 | 13–150 (ж) 30–400 (м) |
Д-димер, мкг/л | 1,20 | – | 0,63 | 2,14 | 0,35 | 8,97 | < 0,5 |
Тромбоциты, ×109/л | 208 | 79 | 160 | 256 | – | – | 180–320 |
Фибриноген, г/л | 4,28 ± 1,53 | 1,53 | 3,35 | 5,21 | 2,00 | 7,32 | 2–4 |
АЧТВ, с | 35,1 | – | 31,0 | 88,4 | 23,5 | 281,0 | 20–40 |
Компьютерная томография (КТ) играет ключевую роль в определении наличия, характера и выраженности поражения легких, что позволяет прогнозировать клиническое течение заболевания, выявлять сопутствующие патологические изменения (наряду с другими инструментальными методами диагностики), своевременно диагностировать развитие осложнений, а также осуществлять объективный контроль эффективности лечения (табл. 2). Необходимо отметить, что развитие ОНМК при COVID-19 наблюдается и при незначительном поражении легких (КТ 1-й и 2-й степени).
Д-димер является основным фрагментом распада фибрина и рассматривается как биомаркер коагуляции и фибринолиза. Выполнен анализ показателя Д-димера в зависимости от степени поражения легких по КТ (табл. 3). При анализе показателей Д-димера в зависимости от степени поражения легких не удалось установить статистически значимых различий (p = 0,647) (критерий Краскела – Уоллиса).
Таблица 2 Степень поражения легких по данным КТ у больных COVID-19 и ОНМК
Показатель | Категории | Абс. | % |
КТ | КТ 1 ст. | 4 | 30,8 |
КТ 2 ст. | 7 | 53,8 | |
КТ 3 ст. | 1 | 7,7 | |
КТ 4 ст. | 1 | 7,7 |
Таблица 3 Уровень Д-димера у пациентов с COVID-19 и острым нарушением мозгового кровообращения в зависимости от степени поражения легких по данным компьютерной томографии (КТ)
Показатель | Категории | Д-димер (мкг/мл ) | p | ||
Me | Q1 – Q3 | n | |||
КТ | КТ 1 ст. | 1,23 | 0,72–3,27 | 4 | 0,647 |
КТ 2 ст. | 1,20 | 0,42–1,67 | 7 | ||
КТ 3 ст. | 2,50 | 2,50–2,50 | 1 | ||
КТ 4 ст. | 1,28 | 1,28–1,28 | 1 | ||
Один из основных биомаркеров воспаления при COVID-19 – ферритин. Сывороточный ферритин отражает степень как хронической, так и острой воспалительной реакции в организме. Более высокий уровень ферритина свидетельствует об активированной моноцитарно-макрофагальной системе. При сопоставлении уровня ферритина в крови в зависимости от степени поражения легких (табл. 4) также не удалось установить статистически значимых различий (p = 0,264) (критерий Краскела – Уоллиса).
Таблица 4 Корреляция уровня ферритина и степени поражения легких при COVID-19 и ОНМК
Показатель | Категории | Ферритин (Мкг/л) | p | ||
Me | Q1 – Q3 | n | |||
КТ | КТ 1 ст. | 277,8 | 269,7–406,2 | 4 | 0,264 |
КТ 2 ст. | 814,0 | 591,9–1319,1 | 7 | ||
КТ 3 ст. | 707,0 | 707,0–707,0 | 1 | ||
КТ 4 ст. | 996,8 | 996,8–996,8 | 1 | ||
Результаты нашего исследования позволили установить высокие значения ферритина в зависимости от степени поражения легких при COVID-19 и ОНМК.
Возможно, индуцированная SARS-CoV-2 продукция провоспалительных цитокинов (например, IL-6, TNF-α), которые, как известно, повышены при COVID-19, может способствовать синтезу ферритина на ранней стадии воспаления.
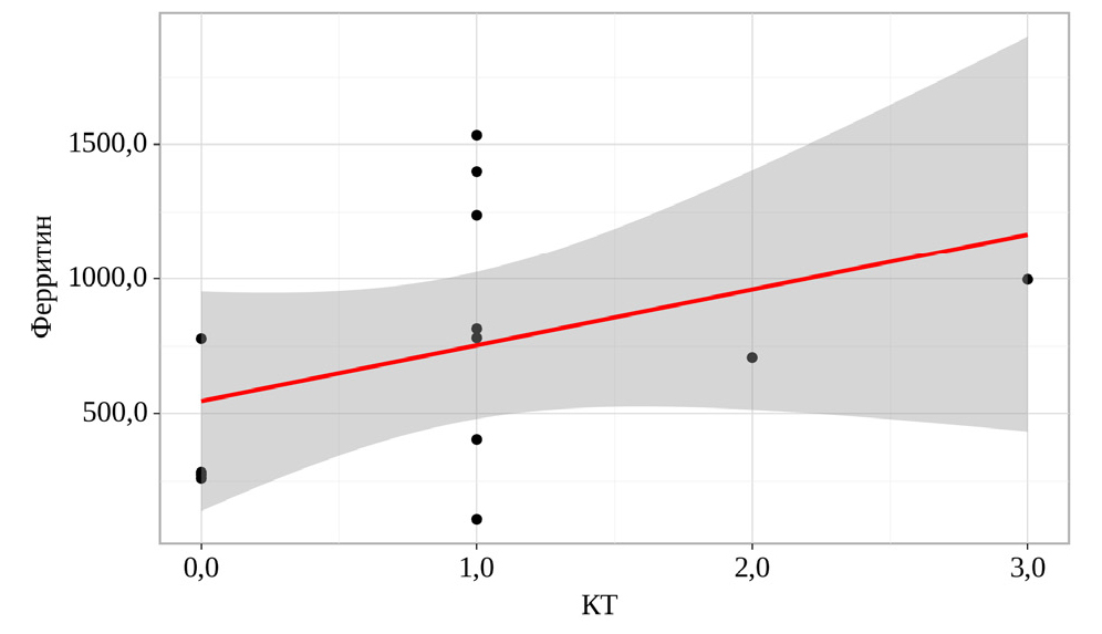
Наблюдается положительная корреляционная связь между уровнем ферритина и стадии КТ (рис. 1).
С-реактивный белок (СРБ) представляет собой показатель острой фазы, индуцируемый ИЛ-6, который продуцируется печенью. СРБ является чувствительным биомаркером при COVID-19. Повышение концентрации СРБ коррелирует со степенью тяжести поражения легких (рис. 2).
По данным КТ G. Lippi и соавт. (2020) было доказано, что количество тромбоцитов значимо ниже у пациентов с более тяжелым течением COVID-19 [24]. По данным авторов, при низком количестве тромбоцитов риск развития тяжелого течения процесса повышается в 5,1 раза.
По результатам нашего исследования наблюдаемая зависимость Д-димера от числа тромбоцитов положительно коррелируют у пациентов с COVID-19 и ишемическим инсультом (рис. 3).
Рис. 1. Корреляционная связь между уровнем ферритина и стадии поражения легких (КТ)
Рис. 2. Корреляционная связь между уровнем СРБ и стадии поражения легких (по КТ)
Рис. 3. Корреляционная связь между уровнем Д-димера и количеством тромбоцитов
По мере прогрессирования пандемии COVID-19 появляется все больше свидетельств того, что у пациентов с COVID-19 наблюдаются гиперкоагуляция и гиперфибринолиз, особенно у пациентов с тяжелой формой COVID-19; в основном это проявляется в повышении уровня Д-димера, тромбоцитопении и увеличении времени свертывания крови [25]. Исследования показали, что повышенный уровень D-димера у пациентов с COVID-19 тесно связан с неблагоприятным прогнозом и высоким уровнем смертности [26], а антикоагулянтная терапия может эффективно снизить уровень смертности пациентов с COVID-19, если уровень Д-димера >3,0 мкг /мл.
Патогенез ОНМК при COVID-19 еще до конца не изучен. Было продемонстрировано, что пациенты с COVID-19 с вторичным ОНМК имели повышенный балл по шкале Национального института инсульта при поступлении, повышенный уровень Д-димера и неблагоприятный прогноз по сравнению с пациентами с инсультом без COVID-19, что позволяет предположить, что нарушение гемостаза играет важную роль в развитии ОНМК, вторичном по отношению к COVID-19.
ЗАКЛЮЧЕНИЕ
Нарушения коагуляции играют важную роль в патогенезе возникновения острого нарушения кровообращения головного мозга при COVID- 19. В структуре образования ишемического инсульта преобладают синдромы тромботической окклюзии крупных артерий. Острое инфекционное заболевание способствует развитию вариантов ишемического инсульта атеротромботического, кардиоэмболического и пародоксальной эмболии. При изучении коагулограммы крови выявлено повышение фибриногена крови, увеличение Д-димера крови, укорочение время свертывания крови. Наблюдаются также повышенные значения лабораторных показателей СРБ и ферритина, что соотносится с тяжестью заболевания. Поэтому коррекция системы коагуляции является составной частью комплексного лечения больных с острым нарушением мозгового кровообращения.
About the authors
Yuri I. Vedenin
Institute of Continuing Medical and Pharmaceutical Education, Volgograd State Medical University
Author for correspondence.
Email: ashatalov-med@yandex.ru
ORCID iD: 0000-0001-9004-7694
MD, Associate Professor, Professor of the Department of Surgical Diseases No. 1
Russian Federation, VolgogradOlga V. Shatalova
Institute of Continuing Medical and Pharmaceutical Education, Volgograd State Medical University
Email: shov_med@mail.ru
ORCID iD: 0000-0002-7311-4549
Doctor of Medical Sciences, Professor of the Department of Clinical Pharmacology and Intensive Care
Russian Federation, VolgogradAndrey A. Shatalov
Institute of Continuing Medical and Pharmaceutical Education, Volgograd State Medical University
Email: ashatalov-med@yandex.ru
ORCID iD: 0000-0002-8646-1515
Candidate of Medical Sciences, Assistant of the Department of Surgical Diseases No. 1
Russian Federation, VolgogradAndrey Yu. Oreshkin
Institute of Continuing Medical and Pharmaceutical Education, Volgograd State Medical University
Email: ashatalov-med@yandex.ru
ORCID iD: 0000-0002-5637-076X
Candidate of Medical Sciences, Associate Professor of the Department of Surgical Diseases No. 1
Russian Federation, VolgogradAlexander S. Nazaruk
Institute of Continuing Medical and Pharmaceutical Education, Volgograd State Medical University
Email: ashatalov-med@yandex.ru
ORCID iD: 0009-0004-7019-3167
Candidate of Medical Sciences, Associate Professor of the Department of Surgical Diseases No. 1
Russian Federation, VolgogradReferences
- Leentjens J., van Haaps T.F., Wessels P.F. et al. COVID-19-associated coagulopathy and antithrombotic agents-lessons after 1 year. Lancet Haematol. 2021;8(7):e524–e533. doi: 10.1016/S2352-3026(21)00105-8.
- Ackermann M., Verleden S.E., Kuehnel M. et al. Pulmonary vascular endothelialitis, thrombosis, and angiogenesis in COVID-19. N Engl J Med. 2020;383(2):120–8. doi: 10.1056/NEJMoa2015432.
- Jiménez D., García-Sanchez A., Rali P. et al. Incidence of VTE and bleeding among hospitalized patients with coronavirus disease 2019: a systematic review and meta-analysis. Chest. 2021;159(3):1182–96. doi: 10.1016/j.chest.2020.11.005.
- Bilaloglu S., Aphinyanaphongs Y., Jones S. et al. Thrombosis in hospitalized patients with COVID-19 in a New York City Health System. JAMA. 2020;324(8):799–801. doi: 10.1001/jama.2020.13372.
- Lodigiani C., Iapichino G., Carenzo L. et al.; Humanitas COVID-19 Task Force. Venous and arterial thromboembolic complications in COVID-19 patients admitted to an academic hospital in Milan, Italy. Thromb Res. 2020;191:9–14. doi: 10.1016/j.thromres.2020.04.024.
- Beyrouti R., Adams M.E., Benjamin L. et al. Characteristics of ischaemic stroke associated with COVID-19. J Neurol Neurosurg Psychiatry. 2020;91(8):889–91. doi: 10.1136/jnnp-2020-323586.
- Yaghi S., Ishida K., Torres J. et al. SARS2-CoV-2 and Stroke in a New York Healthcare System. Stroke. 2020; 51(7):2002–11. doi: 10.1161/STROKEAHA.120.030335.
- Oxley T.J., Mocco J., Majidi S. et al. Large-vessel stroke as a presenting feature of Covid-19 in the young. N Engl J Med. 2020;382(20):e60. doi: 10.1056/NEJMc2009787.
- Zhou F., Yu T., Du R. et al. Clinical course and risk factors for mortality of adult in patients with COVID-19 in Wuhan, China: a retrospective cohort study. The Lancet. 2020;395(10229):1054–62. doi: 10.1016/s0140-6736(20)30566-3.
- Tang N., Li D., Wang X., Sun Z. Abnormal coagulation parameters are associated with poor prognosis in patients with novel coronavirus pneumonia. J Thromb Haemost. 2020; 18(4):844–7. doi: 10.1111/jth.14768.
- Lippi G., Favaloro E. D-dimer is associated with severity of coronavirus disease 2019: a pooled analysis. Thromb Haemost. 2020;120(5):876–8. doi: 10.1055/s-0040-1709650.
- Bikdeli B., Madhavan M.V., Jimenez D. et al. COVID-19 and thrombotic or thromboembolic disease: implications for prevention, antithrombotic therapy, and follow-up: JACC State-of-the-Art review. J Am Coll Cardiol. 2020;75(23):2950–73. doi: 10.1016/j.jacc.2020.04.031.
- Zhang L., Yan X., Fan Q. et al. D-dimer levels on admission to predict in-hospital mortality in patients with Covid-19. J Thromb Haemost. 2020;18(6):1324–9. doi: 10.1111/jth.14859.
- Wu C., Chen X., Cai Y. et al. Risk factors associated with acute respiratory distress syndrome and death in patients with coronavirus disease 2019 pneumonia in Wuhan, China. JAMA Intern Med. 2020;180(7):934–43. doi: 10.1001/jamainternmed.2020.0994.
- Mulchandani R., Lyngdoh T., Kakkar A.K. Deciphering the COVID-19 cytokine storm: systematic review and meta-analysis. Eur J Clin Invest. 2021;51(1):e13429. doi: 10.1111/eci.13429.
- Coomes E.A., Haghbayan H. Interleukin-6 in Covid-19: a systematic review and meta-analysis. Rev Med Virol. 2020;30(6):1–9. doi: 10.1002/rmv.2141.
- Leisman D.E., Ronner L., Pinotti R. et al. Cytokine elevation in severe and critical COVID-19: a rapid systematic review, meta-analysis, and comparison with other inflammatory syndromes. Lancet Respir Med. 2020;8(12):1233–44. doi: 10.1016/S2213-2600(20)30404-5.
- Lin Z., Long F., Yang Y. et al. Serum ferritin as an independent risk factor for severity in COVID-19 patients. J Infect. 2020;81(4):647–79. doi: 10.1016/j.jinf.2020.06.053.
- Klok F.A., Kruip M.J.H.A., van der Meer N.J.M. et al. Incidence of thrombotic complications in critically ill ICU patients with COVID-19. Thromb Res. 2020;191:145–7. doi: 10.1016/j.thromres.2020.04.013.
- Lachant D.J., Lachant N.A., Kouides P. et al. Chronic therapeutic anticoagulation is associated with decreased thrombotic complications in SARS-CoV-2 infection. J Thromb Haemost. 2020;18(10):2640–5. doi: 10.1111/jth.15032.
- Llitjos J.F., Leclerc M., Chochois C. et al. High incidence of venous thromboembolic events in anticoagulated severe COVID-19 patients. J Thromb Haemost. 2020;18(7):1743–6. doi: 10.1111/jth.14869.
- Tremblay D., van Gerwen M., Alsen M. et al. Impact of anticoagulation prior to COVID-19 infection: a propensity score-matched cohort study. Blood. 2020;136(1):144–7. doi: 10.1182/blod.2020006941.
- Spiegelenberg J.P., van Gelder M.M.H.J., Maas M.L. et al. Prior use of therapeutic anticoagulation does not protect against COVID-19 related clinical outcomes in hospitalized patients: A propensity score-matched cohort study. Br J Clin Pharmacol. 2021;87(12):4839–47. doi: 10.1111/bcp.14877.
- Lippi G., Plebani M., Henry B.M. Thrombocytopenia is associated with severe coronavirus disease 2019 (COVID-19) infections: a meta-analysis. Clin Chim Acta. 2020;506:145–8. doi: 10.1016/j.cca.2020.03.022.
- Han H., Yang L., Liu R. et al. Prominent changes in blood coagulation of patients with SARS-CoV-2 infection. Clin Chem Lab Med. 2020;58(7):1116–20. doi: 10.1515/cclm-2020-0188.
- Yin S., Huang M., Li D., Tang N. Difference of coagulation features between severe pneumonia induced by SARS-CoV2 and non-SARS-CoV-2. J Thromb Thrombolysis. 2021;51(4):1107–10. doi: 10.1007/s11239-020-02105-8.
Supplementary files





