Информационное обеспечение процессов управления качеством продукции из многокомпонентных эластомерных композитов
- Авторы: Кузнецов А.С.1
-
Учреждения:
- Российский государственный социальный университет
- Выпуск: Том 26, № 1 (2024)
- Страницы: 21-28
- Раздел: Информатика и информационные процессы
- Статья получена: 17.04.2024
- Статья одобрена: 17.04.2024
- Статья опубликована: 15.02.2024
- URL: https://bakhtiniada.ru/1991-6639/article/view/254325
- DOI: https://doi.org/10.35330/1991-6639-2024-26-1-21-28
- EDN: https://elibrary.ru/CSBTHG
- ID: 254325
Цитировать
Полный текст
Аннотация
В данной статье подробно рассмотрены основные вопросы управления качеством продукции из многокомпонентных эластомерных композитов на основе информационных моделей. Описаны (рассмотрены) основные технологические стадии, технические процедуры и операции производства в сложной химико-технологической системе получения готовых изделий из многокомпонентных эластомерных композитов. Приведена логико-информационная модель производственной системы на основе вербальной модели описания процессов в табличной форме. Представлены основные действия и функции исполнителей процессов, реализующих конкретные стадии производства полуфабриката и готового продукта. На основе принципов системного подхода и методологии SADT структурного анализа для производственной системы был построен комплекс логико-информационных и функциональных моделей – описаний сложной цепочки производственных процессов получения эластомерных композитов. Предложена обобщенная функционально-технологическая схема производства готового продукта на основе методологии функционального моделирования IDEF0. Проведена функциональная декомпозиция обобщенной структурно-функциональной модели производства с целью детализации производственных стадий, операций и действий отдельных исполнителей групп процессов. Выполнена формализация всех технологических стадий и операций производства готового продукта – эластомерного композита с уровнем свойств и эксплуатационных характеристик, отвечающих требуемому уровню показателей качества. Предложенное информационное обеспечение в виде комплекса структурно-функциональных моделей производства может быть использовано для дальнейшей интенсификации производственных процессов, организации более гибкого и адаптивного, высокоэффективного процесса оперативного управления и контроля производства путем выявления наиболее чувствительных точек управления. Выявление и использование новых контрольных точек позволит более эффективно управлять характеристиками качества готового продукта. Методика научного исследования строится на анализе научных данных, сравнительном анализе, синтезе данных, графической интерпретации. Результатом исследования является создание модели информационной поддержки для управления качеством продукции из многокомпонентных эластомерных композитов. В работе также определены перспективы развития и рассмотрены исследования в данной области.
Полный текст
Введение
Современное промышленное производство изделий из эластомеров представляет собой сложный многостадийный процесс, характеризующийся наличием нескольких последовательных стадий [1–4].
В работе рассматриваются система производства изделий из эластомеров, а также химико-технологические процессы смешения и структурирования многокомпонентных эластомерных композитов. Данные процессы включают: подготовку каучука и ингредиентов к смешению; навеску ингредиентов; собственно процесс смешения каучука с ингредиентами, приводящий к образованию промежуточного продукта – сырой резиновой смеси, полуфабриката; процесс структурирования, а также контроль и управление процессами смешения и структурирования эластомерных композитов на стадии резиновой смеси и готового продукта.
Для оперативного принятия управленческих решений по регулированию качества продукции на основе контроля параметров процессов смешения и структурирования многокомпонентных эластомерных композитов необходимо обладать всей полнотой информации о совокупности данных процессов, что показывает целесообразность создания системы информационного обеспечения. Решение этих задач требует систематического анализа связей и закономерностей функционирования и развития объектов и процессов с учетом особенностей отрасли на основе баз данных информационных технологий, теории управления и принятия решений [5–9].
Основная часть
Представление в формализованном виде процессов производства продукции из многокомпонентных эластомерных композитов начинается с разработки и актуализации нормативно-технической документации. Сначала формулируется словесное описание, представляющее собой вербальную модель процессов.
Вербальное моделирование процессов производства готового продукта – изделия из эластомерных композитов – выполнено в виде логико-семантической модели. В общем виде логико-семантическую модель процесса получения многокомпонентного эластомерного композита можно представить в виде таблицы, перечислив основные функции, действия и исполнителей производственных процессов, стадий и операций (табл. 1).
Таблица 1. Логико-семантическая модель процесса структурирования многокомпонентных эластомерных композитов в табличной форме
Table 1. Logical-semantic model of the process of structuring multicomponent elastomeric composites in tabular form
Функции процесса | Документы процесса | Исполнители процесса |
F1 – определение параметров производства резиновой смеси F2 – подготовка каучука и ингредиентов к смешению F3 – контроль качества смеси F4 – доработка смеси F5 – оценка и контроль вулканизационных характеристик смеси F6 – контроль свойств готового изделия, выявление брака | D1 – карта производства смеси D2 – паспорт каучука D3 – паспорт смеси D4 – паспорт смеси, данные виброреометрии D5 – паспорт смеси, данные физико-механических испытаний D6 – паспорт свойств готового продукта
| E1 – оператор узла подготовки к смешению E2 – вальцовщик E3 – специалист ЦЗЛ E4 – специалист-технолог E5 – специалист отдела контроля качества готовой продукции
|
Процедуру подготовки каучука и ингредиентов к смешению (F2) осуществляет отдельный исполнитель процесса – оператор установки подготовки (Е1).
Определение значений технологических параметров производства резиновой смеси (F1) осуществляется специалистом-вальцовщиком (Е2) с помощью контрольных карт (D1), которые показывают необходимый уровень значений технологических параметров процесса смешения с учетом сохранения доверительных интервалов [10, 11].
Контроль качества полуфабриката (сырьевой смеси) (F3) осуществляют специалисты центральной заводской лаборатории (ЦЗЛ) (Е3) производителя по паспорту смеси (D3).
Процедуру оценки характеристик вулканизации (F5) проводит технолог (Е4) с использованием паспорта смеси и данных реометрических испытаний (D3).
Контроль получения стандартной продукции (F4) – заключительный этап – осуществляется специалистами отдела технического контроля качества готовой продукции (Е5) по данным испытаний технических свойств продукции (D5) [8].
Рис. 1. Диаграмма уровня А0 – обобщенная функциональная модель получения ЭКМ (ТУ – технические условия, РД – регламентирующие документы)
Fig. 1. Diagram of level A0 – generalized functional model for obtaining ECM (TS – technical specifications, RD – regulatory documents)
Представленная на рисунке 1 диаграмма уровня А0 – структурно-функциональная схема, представляющая собой обобщенную схему получения эластомерного композита [12, 13]. Здесь на входе – сырье (эластомерная основа – каучук) и различные ингредиенты для производства эластомерных композиционных материалов (ЭКМ). Процессы получения ЭКМ строго регламентированы и документированы [14]. На выходе получается продукт – эластомерный композиционный материал с заданным на этапе рецептуростроения комплексом свойств, требования к уровню которых заложены в стандартах и сертификатах на готовую продукцию.
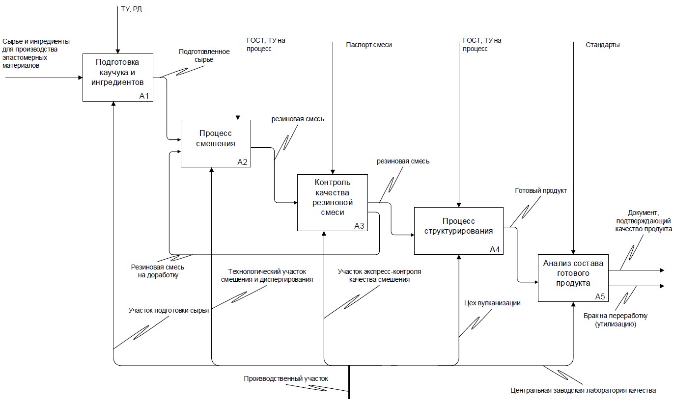
Далее выполняется декомпозиция данной диаграммы, она приведена на рис. 2. Диаграмма уровня А1 – детализация процессов получения ЭКМ на основе функционального моделирования [14, 15].
Рис. 2. Диаграмма А1. Детализация процессов получения ЭКМ на основе функционального моделирования
Fig. 2. Diagram A1. Detailing the processes for obtaining ECM based on functional modeling
На входе подаются исходные реагенты – каучук и различные ингредиенты. Они попадают на участок подготовки к проведению процесса смешения. Подготовка каучука – эластомерной основы композиций – представляет собой его доработку до определенного уровня пластоэластических свойств (пластикация или пластификация), а также резку на части определенного размера и массы. Подготовка ингредиентов – несколько процессов: их предварительное измельчение (диспергирование), а также ручная или автоматизированная навеска – дозирование согласно рецептурному листу или паспорту смеси. Таким образом, в стадии смешения участвуют заранее подготовленные материалы.
Подготовленное сырье поступает на технологический участок смешения. Процесс смешения, как правило, проводится в резиносмесителе закрытого типа. Смешение каучука с ингредиентами проводится в течение строго определенного времени. Промежуточный продукт – сырая резиновая смесь – попадает на экспресс-контроль качества (анализ перерабатываемости). После проверки, при частичном несовпадении параметров, отвечающих за ее переработку, смесь возвращается на этап смешения и дорабатывается до заданных значений.
Резиновая смесь, отвечающая всем показателям качества, отправляется на этап структурирования (вулканизацию) – заключительный этап, предшествующий получению готовой продукции. Процесс реализуется в цеху вулканизации в прессе при заданной температуре под давлением.
Полученный в ходе структурирования готовый продукт поступает в центральную заводскую лабораторию на контроль качества. Продукция, прошедшая контроль, отправляется на склад и реализуется. Готовый продукт с отклонениями в уровне свойств либо становится готовой продукцией классом ниже, либо отправляется в брак и утилизируется.
Для выбора контрольных точек процессов смешения и структурирования эластомерных композитов необходимо выполнить следующие действия:
- провести системный анализ взаимосвязей всех производственных стадий и операций и создать на его основе информационное обеспечение цепочки производственных процессов на основе комплекса моделей. Системный анализ в данном подходе направлен на выявление скрытых взаимосвязей в сложной производственной системе получения многокомпонентных эластомерных композитов;
- определить назначение и показатели эффективности всего техпроцесса получения эластомерного композита в целом, а также для отдельных стадий и производственных операций;
- установить основные возмущающие воздействия, оказывающие влияние на вход техпроцесса и его показатели эффективности.
Заключение
Предложен комплекс моделей процессов получения многокомпонентного эластомерного композита. Представлены инструменты выявления и использования новых контрольных точек процессов, позволяющие более гибко и эффективно управлять характеристиками качества готового продукта. Рассмотренные в статье подходы к описанию сложных химико-технологических процессов смешения и структурирования многокомпонентных эластомерных композитов являются инструментами организации высокоэффективного управления и контроля процессов на основе системного подхода и структурного анализа.
Об авторах
Андрей Сергеевич Кузнецов
Российский государственный социальный университет
Автор, ответственный за переписку.
Email: askgoogle@internet.ru
ORCID iD: 0000-0003-1569-4765
канд. тех. наук, доцент кафедры информационных технологий, искусственного интеллекта и общественно-социальных технологий цифрового общества
Россия, 129226, г. Москва, ул. Вильгельма Пика, 4, cтр. 1Список литературы
- Уральский М. Л., Горелик Р. А., Буканов А. М. Контроль и регулирование технологических свойств резиновых смесей. М.: Химия, 1983. 128 с.
- Махлис Ф. А., Федюкин Д. Л. Терминологический справочник по резине. М.: Химия, 1989. 400 с.
- Догадкин Б. А., Донцов А. А., Шершнев В. А. Химия эластомеров. М.: Химия, 1981. 376 с.
- Корнев А. Е., Буканов А. М., Шевердяев О. Н. Технология эластомерных материалов. М.: Эксим, 2000. 288 с.
- Сочнев А. Н., Садчикова Г. М., Бирюков В. П. Анализ параметров состояния резиновой смеси для управления технологическим процессом его получения // Сборник научных трудов «Автоматизация и управление в машино- и приборостроении». Саратов: СГТУ, 2007. С. 206–209.
- Агаянц И. М. Пять столетий каучука и резины. М.: Модерн, 2002. 432 с.
- Новаков И. А., Новопольцева О. М., Кракшин М. А. Методы оценки и регулирования пластоэластических и вулканизационных свойств эластомеров и композиций на их основе. М.: Химия, 2000. 240 c.
- Кузнецов А. С., Корнюшко В. Ф., Садеков Л. В. Информационное и программное обеспечение гибридной интеллектуальной системы при управлении технологическими процессами // Программные продукты и системы. 2021. № 4. С. 629–638. doi: 10.15827/0236-235X.136.629-638
- Столбов Л. А., Дубавов Д. С., Филоретова О. А., Лисица А. В. Системы информационного обеспечения при создании проблемно ориентированной базы данных с применением когнитивного моделирования // Интеграл. 2013. № 1. С. 52–53.
- Самойлова Е. М. Построение экспертной системы поддержки принятия решения как интеллектуальной составляющей системы мониторинга технологического процесса // Вестник ПНИПУ. Машиностроение, материаловедение. 2016. № 2. С. 128–142.
- Мешалкин В. П. Экспертные системы в химической технологии. М.: Химия, 1995. 367 с.
- Егоров А. Ф., Савицкая Т. В., Михайлова П. Г. Модели и методы решения задач оперативного управления безопасностью непрерывных химико-технологических систем. Ч. 1. Управление в условиях неопределенности // Проблемы управления. 2005. № 6. С. 50–56.
- Егоров А. Ф., Савицкая Т. В., Бельков В. П., Горанский А. В. Математическое моделирование и методы синтеза гибких химических производств. Автоматизированный лабораторный комплекс. М.: РХТУ им. Д. И. Менделеева, 2008. 202 с.
- Бурляева Е. В., Колыбанов К. Ю., Панова С. А. Информатика для химиков-технологов / под. ред. Л. С. Гордеева и В. Ф. Корнюшко. М.: Высшая школа, 2006. 286 с.
- Волкова В. Н., Денисов А. А. Теория систем и системный анализ: учебник для вузов. 3-е изд. М.: Юрайт, 2023. 562 с. ISBN 978-5-534-14945-6.
Дополнительные файлы






