Мультимодальная нейросетевая обработка видеолекции посредством мультиагентных систем
- Авторы: Исмагулов М.Е.1
-
Учреждения:
- Югорский государственный университет
- Выпуск: Том 21, № 3 (2025)
- Страницы: 40-47
- Раздел: Математическое моделирование и информационные технологии
- URL: https://bakhtiniada.ru/1816-9228/article/view/315967
- DOI: https://doi.org/10.18822/byusu20250340-47
- ID: 315967
Цитировать
Полный текст
Аннотация
Предмет исследования: мультимодальная обработка видеолекций с использованием мультиагентных систем. Статья фокусируется на промежуточных результатах исследования, включая обзор понятий мультимодальности, мультиагентности и многомодельных систем, а также на разработке подходов к обработке видеоданных из лекций.
Цель исследования: преобразование всей релевантной информации из видеолекции в текстовый документ для формирования сопровождающего конспекта лекции. Цель – разработать эффективный цикл обработки данных, учитывая различия в форматах видеолекций.
Методы исследования: выбор паттерна «Оркестратор-исполнитель» (Orchestrator-Worker Pattern) с большой языковой моделью (LLM) в роли оркестратора. Обзор альтернативных подходов, а именно одноранговый децентрализованный паттерн и гибридный паттерн, с обоснованием выбора оркестраторного подхода для обеспечения последовательной обработки и отказоустойчивости. Интеграция конвейерной обработки видеопотока в мультиагентную систему (гибридный подход).
Объекты исследования в данной статье представляют собой видеолекции трех основных типов, служащие источниками мультимодальных данных для анализа и обработки. Первый тип – «Лектор и презентация» – включает видеозаписи, где лектор располагается слева или справа от сопровождающей презентации, с акцентом на визуальное сочетание человеческой фигуры и слайдов. Второй тип – «Презентация и закадровый голос» – фокусируется на теоретическом материале, представленном на слайдах презентации, с объяснением за кадром через аудиодорожку. Третий тип – «Лектор и доска» – охватывает записи, где лектор пишет материал на классической меловой или маркерной доске, подчеркивая рукописный ввод информации.
Основные результаты исследования: разработана и обоснована архитектура мультиагентной системы на основе паттерна «Оркестратор-исполнитель» с гибридным подходом, интегрирующим конвейерную обработку видео в мультиагентную среду для эффективного распределения задач и управления нагрузкой. Выбраны и описаны модели и инструменты, а именно оркестраторы, модели аудиообработки, OCR, с учетом типов лекций для адаптивных конвейеров. Описано функционирование агентов, инициализация, взаимодействие с оркестратором, параллельная обработка аудио/видео, агрегация результатов в текстовый документ с возможностью скачивания/печати.
Полный текст
ВВЕДЕНИЕ
Мультимодальность в информационных науках и машинном обучении – это концепция, связанная с обработкой данных различных форм из разнородных источников, что особенно актуально для обработки такого типа данных, как видеолекция, так как при декомпозиции на первом этапе получается 4 источника данных, а именно видеоряд, аудиодорожка, возможно наличие субтитров и метаданных, а на втором этапе возможно разложение видеоряда на последовательность кадров. На данном этапе развития методов искусственного интеллекта и машинного обучения для обработки видеоряда активно применяются трансформерные нейросетевые модели, например дообученные модели ViT (Visual Transformers), OpenAI CLIP или LLaMa Vision [1; 2]. Для обработки аудио применяются модели speech-to-text, OpenAI Whisper, Alphacep-vosk и т. д. [3]. Модели на основе трансформеров способны эффективно извлекать контекст и обрабатывать данные, однако требуют хорошо размеченных мультимодальных данных, больших вычислительных ресурсов для дообучения и инференса [4].
Также активно начинают разрабатываться многомодельные методы обработки данных. Многомодельность – это подход, при котором данные обрабатываются последовательно или параллельно несколькими моделями, делается это для преобразования данных, для улучшения их обработки или для обеих этих целей [5]. Например, аудиодорожка преобразуется моделью в текст и подается на вход большой языковой модели для исправления синтаксических ошибок [6].
Мультиагентность – это подход к решению сложных задач, при котором задача декомпозируется на более простые подзадачи. Эти подзадачи распределяются между автономными агентами, обладающими своей компетенцией (возможно, реализованной разными моделями или алгоритмами) и действующими на основе собственных целей. Агенты функционируют децентрализованно, или взаимодействуют друг с другом, или через центральную модель-оркестратор в процессе решения (включая обмен данными, координацию или переговоры). Конечный результат формируется путем агрегации выходов агентов или является следствием совместной обработки задачи [7].
Постановка задачи. Основной задачей в исследовании является преобразование всей релевантной информации из видеолекции в текстовый документ посредством мультимодальной обработки. Это необходимо для формирования сопровождающего конспекта лекции для видео. В исследовании рассматривается возможность преобразования видеолекций 3 видов:
- Лекция «Лектор и презентация» представляет собой видеозапись, в которой лектор находится слева или справа от сопровождающей его презентации, подробнее на рисунке 1.
- Лекция «Презентация и закадровый голос» представляет собой видеозапись, в которой основной упор делается на теоретический материал, представленный на презентации, а закадровый голос объясняет этот материал.
- Лекция «Лектор и доска» представляет собой видеозапись, в которой лектор пишет материал на классической меловой или маркерной доске.
Поскольку видеоформат во всех лекциях разный, можно сделать вывод, что и алгоритмы обработки этих видов будут различаться, так как обработка и абстрагирование данных будут разными [8].
Рисунок 1. Иллюстрация видеолекции «Лектор и презентация»
Выбранный метод решения поставленной задачи. Из определения мультиагентности, представленного в данной статье, известно, что подобные методы хорошо справляются с задачами, где требуется обработка сложных данных. Поскольку видеолекция достаточно просто декомпозируется на составляющие (видеоряд в последовательность кадров, аудиодорожку, метаданные), возможно построить мультиагентную систему, способную извлекать релевантные данные и преобразовывать их в текстовый документ.
Существует 3 базовых метода построения мультиагентных систем:
- Мультиагентная система с одноранговыми децентрализованными агентами, в которой агенты находятся на одной иерархии и обмениваются сообщениями на равных; могут быть полносвязанными и неполносвязанными [9; 10; 11]. Схема данного паттерна изображена на рисунке 2.
Рисунок 2. Схема мультиагентного паттерна с одноранговыми децентрализованными агентами с неполной связью
- Мультиагентная система, построенная по принципу «Оркестратор-исполнитель» (Orchestrator-Worker Pattern). В разной литературе оркестратор может называться дирижером, менеджером задач или агентом-контроллером, а исполнитель – агентом-рабочим. Построена по принципу иерархии, где оркестратор раздает задачи агентам и принимает от них результат выполнения задания. Агенты не имеют горизонтальных связей [12]. Схема данного паттерна изображена на рисунке 3.
Рисунок 3. Схема мультиагентного паттерна «Orchestrator-Worker Pattern»
- Гибридный метод сочетает в себе первые 2 метода, например через реализацию сложных агентов-рабочих, которые могут обмениваться сообщениями друг с другом, или нескольких оркестраторов, которые соединены как одноранговые агенты, а также нескольких оркестраторов, которые иерархически подчиняются другому оркестратору [13]. Схема данного паттерна изображена на рисунке 4.
Рисунок 4. Схема мультиагентного паттерна с гибридным подходом
Как видно из схемы, присутствует 4 одноранговых агента, работающих над одной задачей (P2P-сеть), и в процессе работы агенты обмениваются сообщениями о своих состояниях, для обработки видео подобный паттерн не подходит по ряду причин. Первое – видеолекции характеризуются высоким объемом данных (HD/4K, длительная продолжительность). В P2P-сетях каждый узел должен ретранслировать данные другим участникам, что создает экспоненциальный рост сетевой нагрузки. При числе узлов N количество соединений достигает , приводя к перегрузке каналов даже в средних группах. Например, протокол передачи данных RTMP, оптимизированный для низкой задержки, эффективен только в модели «один-ко-многим», но не «многие-ко-многим».
Обработка видео требует конвейерных операций: декодирование, анализ кадров, распознавание текста/объектов.
В децентрализованной P2P-среде:
- невозможно гарантировать порядок выполнения этапов из-за равной иерархии агентов и отсутствия явного планировщика работы;
- зависимые задачи (например, распознавание речи) требуют сложных механизмов синхронизации;
- динамическая балансировка нагрузки затруднена из-за отсутствия глобального планировщика.
Современные исследования (например, на примере FANET для дронов) подтверждают, что сильная децентрализация оправдана только для задач с низким объемом данных и высокой динамичностью узлов.
РЕЗУЛЬТАТЫ И ОБСУЖДЕНИЕ
В качестве архитектуры для решения поставленной задачи был выбран паттерн независимых агентов-рабочих с оркестратором «Orchestrator-Worker Pattern», рисунок 3. Видеолекции требуют сложной многоэтапной обработки (декодирование, анализ кадров, распознавание речи, генерация субтитров). В паттерне Orchestrator-Worker центральный координатор (Orchestrator) динамически разбивает задачу на параллельно выполняемые подзадачи, которые распределяются между специализированными Worker-агентами. Это исключает дублирование функций и оптимизирует загрузку вычислительных ресурсов (например, GPU для нейросетевых задач). Эксперименты показывают до 40% сокращение времени обработки по сравнению с одноранговыми моделями [14].
При отказе Worker-агента Orchestrator автоматически перераспределяет его подзадачу другому агенту, сохраняя прогресс выполнения. В event-driven-реализациях (например, с использованием Kafka) это обеспечивается механизмами репликации и повторной обработки событий [15]. Для видеолекций длительностью 60+ минут такая отказоустойчивость критична, тогда как в P2P восстановление после сбоев требует ручной координации.
Выбранные модели, алгоритмы и инструменты для реализации предложенного метода. В первую очередь пользователь через специальный элемент должен указать путь до файла видеолекции и выбрать тип лекции (рисунок 5) из представленных в пункте «Постановка задачи». В качестве оркестратора рассматриваются следующие модели – Qwen 72b-Instruct и Mistral Large-2 Instruct. Приписка Instruct в названии модели говорит о том, что модель лучше подходит для задач, связанных с выполнением четких инструкций.
Рисунок 5. Схема взаимодействия пользователя и оркестратора
От оркестратора пользователь получает коллбек-информацию о ходе выполнения обработки видеолекции. Следующим этапом предполагается использование инициализации агентов-исполнителей, оркестратор опрашивает агентов о готовности к работе, проверяет доступ API-ключей. Если агенты не отвечают на запрос, происходит информирование пользователя и переключение на другого агента со схожей функциональностью. Для оркестрации возможно использование следующих библиотек: LangChain, LangGraph, CrewAI. В данных библиотеках существуют следующие типы агентов:
- Интеллектуальный автономный (может быть ИИ-агентом) – чаще всего это агент с функциями обучения, дообучения или адаптации.
- Оркестратор – в других источниках также может обозначаться как дирижер, мастер (часто встречается в англоязычной литературе), менеджер. Особый вид агента, который распределяет задачи между агентами и координирует их действия и, возможно, агрегирует финальный результат.
- Инструменты – по своей сути это обычные алгоритмы, утилиты и функции, написанные на каком-либо языке программирования; необходимы для обработки, проверки и иных действий с данными.
Первым агентом-обработчиком является агент, извлекающий кадры видео и аудиодорожку, подробнее на рисунке 6. В качестве ответа этот агент отправляет оркестратору сообщение о выполнении операции и путь до файлов. В случае неудачи отправляет код ошибки.
Рисунок 6. Схема взаимодействия оркестратора и агента, декомпозирующего видеолекцию
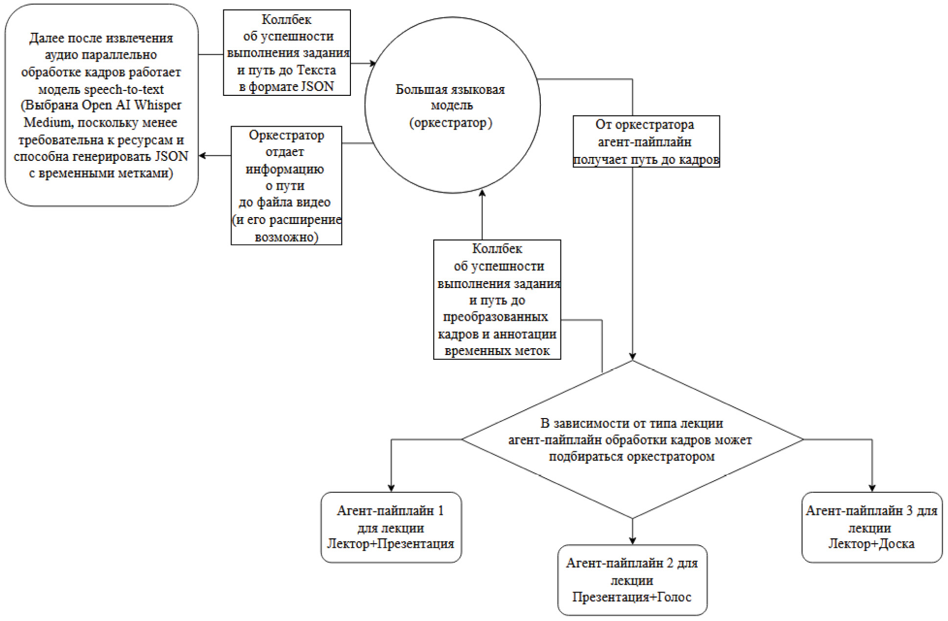
Следующим этапом обработки является параллельная обработка аудиоданных и последовательности кадров. Для этого разработан AI-агент с моделью OpenAI Whisper-Medium, преобразующей аудио в текст формата JSON-нотаций с таймингами. Интеллектуальные агенты, обрабатывающие кадры, должны извлекать уникальные кадры, содержащие в себе изображения с текстовой информацией, и в зависимости от типа лекций оркестратор подберет наиболее подходящий конвейер обработки видеоряда. Схема данного процесса представлена на рисунке 7.
Рисунок 7. Схема взаимодействия оркестратора и агентов обработки аудио- и видеорядов
Последним этапом происходит оптическое распознавание символов и агрегация текстовых файлов в формате JSON в единый текстовый документ. Для этого используются ИИ-агенты, основанные на моделях Mistral OCR, LeChat, Qwen и Google Gemini Flash 2.0. Финальный документ передается в интерфейс пользователя для ознакомления с последующей возможностью скачивания или печати, схема процесса представлена на рисунке 8.
Рисунок 8. Схема взаимодействия оркестратора и агентов оптического распознавания символов и агрегаторов текстового документа
Особенности реализации предложенного метода. Ключевым элементом представленной работы является предложенный гибридный подход, интегрирующий конвейерную обработку видеопотока в мультиагентную систему. Этот подход формирует основное архитектурное решение, где этапы извлечения и предварительной обработки видеоданных из лекций выстраиваются в последовательный конвейер, результаты работы которого затем используются специализированными агентами для решения конкретных задач. Подобная интеграция позволяет эффективно управлять сложностью обработки видео и распределять вычислительную нагрузку между агентами, развернутыми как на локальных серверах, так и взаимодействующими с внешними API. Поскольку типы лекций разные, то и для каждого уникального случая возможно выстраивать свой конвейер обработки, тем самым гипотетически обрабатывать все виды видеолекций.
ЗАКЛЮЧЕНИЕ И ВЫВОДЫ
Промежуточная стадия работы была сосредоточена на разработке и обосновании архитектуры мультимодальной мультиагентной системы и выборе специализированных моделей для каждого этапа конвейера обработки видеолекций. В качестве оркестратора предложены LLM‑модели Qwen 72b-Instruct и Mistral Large-2 Instruct, для преобразования аудиодорожки в текст выбрана модель OpenAI Whisper‑Medium, для извлечения и анализа ключевых кадров – пайплайн-алгоритмы с нейросетевыми моделями, а для оптического распознавания текста – Mistral OCR и Google Gemini Flash 2.0. Выбранная гибридная архитектура «Оркестратор-Исполнитель» обеспечивает динамическое разбиение задач, параллельную обработку и автоматическое перераспределение при сбоях, а уникальные виды обработки (селекция уникальных кадров, способы агрегации JSON‑аннотаций, гибкая настройка конвейерных сегментов под разные форматы лекций) заложены в основу представленной системы. Далее предстоит реализовать прототип и оценить эффективность предложенной архитектуры на реальных видеолекциях.
Об авторах
Милан Ерикович Исмагулов
Югорский государственный университет
Автор, ответственный за переписку.
Email: m_ismagulov@ugrasu.ru
аспирант 3 года обучения направления, «Системный анализ, управление и обработка информации, статистика» Инженерной школы цифровых технологий
Россия, Ханты-МансийскСписок литературы
- Zhao, B. Hierarchical multimodal transformer for long video generation / B. Zhao, M. Gong, X. Li. – doi: 10.1016/j.neucom.2021.10.039 // Neurocomputing. – 2022. – Vol. 471. – P. 36–43.
- VDTR: Video Deblurring with Transformer / M. Cao, Y. Fan, Y. Zhang [et al.]. – doi: 10.1109/TCSVT.2022.3201045 // IEEE Transactions on Circuits and Systems for Video Technology. – 2022. – Vol. 33. – P. 160–171.
- Efficient Training of Audio Transformers with Patchout / K. Koutini, J. Schlüter, H. Eghbal-zadeh, G. Widmer. – doi: 10.21437/Interspeech.2022-227 // Interspeech. – 2022. – P. 2753–2757.
- Comprehensive Survey on Applications of Transformers for Deep Learning Tasks / S. Islam, H. Elmekki, A. Elsebai [et al.]. – doi: 10.48550/arXiv.2306.07303 // ArXiv. – URL: https://arxiv.org/html/2306.07303 (date of application: 21.06.2025).
- Large Language Model Should Understand Pinyin for Chinese ASR Error Correction / Y. Li, X. Qiao, X. Zhao [et al.] // ArXiv. – URL: https://arxiv.org/abs/2409.13262 (date of application: 21.06.2025).
- AudioPaLM: A Large Language Model That Can Speak and Listen / P. K. Rubenstein, C. Asawaroengchai, A. Bapna [et al.] // ArXiv. – URL: https://arxiv.org/abs/2306.12925 (date of application: 21.06.2025).
- Gutowska, A. What is a multiagent system? / A. Gutowska // IBM сайт. – URL: https://www.ibm.com/think/topics/multiagent-system/ (date of application: 21.06.2025).
- Ismagulov, М. Е. Methods and Algorithms for Multimodal Conversion of Video Lectures / М. Е. Ismagulov // Proceedings of the XXIV International Conference on Information Technologies and Mathematical Modelling (ITMM-2024) (Tomsk, 2024). – Tomsk : Tomsk State University, 2024. – P. 605–607. – URL: https://www.researchgate.net/publication/391833448_1_Conf erence_proceedings_with_your_article_Ismagulov_M_E_Methods_and_Algorithms_for_Multimodal_Conversion_of_Video_Lectures (date of application: 17.05.2025).
- Лекция 10. Распределенные интеллектуальные системы на основе агентов // Ronl. – URL: https://ronl.org/lektsii/informatika/882253/ (дата обращения: 21.06.2025).
- A decentralized optimization approach for scalable agent-based energy dispatch and congestion management / M. Kilthau, V. Henkel, L. P. Wagner [et al.]. – doi: 10.1016/j.apenergy.2024.124659 // Applied Energy. – 2025. – Vol. 377, Part C. – URL: https://www.sciencedirect.com/science/article/pii/S0306261924020427?via%3Dihub (date of application: 17.05.2025).
- Zhang, H. L. Classification of Intelligent Agent Network Topologies and a New Topological Description Language for Agent Networks / H. L. Zhang, C. H. C. Leung, G. K. Raikundalia. – doi: 10.1007/978-0-387-44641-7_3 // Intelligent Information Processing III : Proceedings of the IFIP International Conference. – Boston : Springer, 2006. – P. 21–31.
- Mwifunyi, R. J. Distributed approach in fault localisation and service restoration: State-of-the-Art and future direction / R. J. Mwifunyi, M. M. Kissaka, N. H. Mvungi. – doi: 10.1080/23311916.2019.1628424 // Cogent Engineering. – 2019. – Vol. 6. – P. 1–20. – URL: https://www.researchgate.net/publication/344738267_Distributed_approach_in_fault_localisation_and_service_restoration_State-of-the-Art_and_future_direction (date of application: 08.06.2025).
- Finio, M. What is AI agent orchestration? / M. Finio, A. Downie // IBM. – URL: https://www.ibm.com/think/topics/ai-agent-orchestration (date of application: 21.06.2025).
- Falconer, S. The orchestrator-worker pattern is a well-known design pattern for structuring multi-agent systems / S. Falconer // LinkedIn. – URL: https://www.linkedin.com/posts/seanf_the-orchestrator-worker-pattern-is-a-well-known-activity-7294775230353313792-_zFL (date of application: 21.06.2025).
- Orchestrator-Workers Workflow // Java AI Dev. – URL: https://javaaidev.com/docs/agentic-patterns/patterns/orchestrator-workers-workflow/ (date of application: 21.06.2025).
Дополнительные файлы










