Monitoring of electricity quality indicators using Wavelet transform
- Authors: Krivosheeva N.Y.1, Osipov D.S.1
-
Affiliations:
- Yugra State University
- Issue: Vol 20, No 4 (2024)
- Pages: 45-50
- Section: POWER INDUSTRY
- URL: https://bakhtiniada.ru/1816-9228/article/view/276744
- DOI: https://doi.org/10.18822/byusu20240445-50
- ID: 276744
Cite item
Full Text
Abstract
The paper presents a simulation model of an electric power supply system with a nonlinear load operating in a non-stationary mode. To analyze the non-sinusoidal mode, the use of a batch wavelet transform is proposed. The wavelet transform has a number of advantages, which can be used to implement electricity quality indicators into a monitoring system.
Subject of research: power quality indices.
Purpose of research: proof of the advantage of the wavelet transform in the analysis of non-sinusoidal non-stationary modes.
Object of research: a power supply system with a voltage of up to 1 kV with non-linear loads that distort the quality of electricity.
Methods of research: analysis, computer modelling.
Main results of research: еhe prospects of using the wavelet transform for the organization of a system for monitoring electricity quality indicators have been proved; the absence of the spectrum spreading effect is shown.
Full Text
ВВЕДЕНИЕ
В современном мире электроэнергия является одним из основных ресурсов, обеспечивающих функционирование различных отраслей экономики и повседневной жизни людей. Однако качествo электроэнергии (КЭ) может существенно влиять на стабильность работы электрооборудования, надёжность электроснабжения и экономические показатели предприятий и потребителей. В связи с выходом приказа Министерства энергетики Российской Федерации от 28 августа 2023 года № 690 «Об утверждении требований к качеству электрической энергии, в том числе распределению обязанностей по его обеспечению между субъектами электроэнергетики и потребителями электрической энергии» возникает необходимость разработки математических моделей для реализации мониторинга показателей качества электроэнергии (ПКЭ) при нестационарных режимах электроэнергетических систем.
Мониторинг ПКЭ необходим для обеспечения стабильной и надёжной работы электрооборудования, соблюдения требований законодательства, предотвращения экономических потерь и поддержания высокого уровня электроснабжения.
- Соблюдение требований законодательства. В соответствии со статьей 542 Гражданского кодекса РФ потребители имеют право на получение качественной электроэнергии. Мониторинг позволяет контролировать соблюдение этого права и предотвращать возможные нарушения со стороны поставщика электроэнергии.
- Выявление отклонений от нормативов. Мониторинг ПКЭ помогает своевременно выявлять отклонения от установленных норм и стандартов, что может привести к серьёзным проблемам, таким как поломки оборудования и аварии.
- Разработка проектов модификации электросети. Мониторинг ПКЭ позволяет собирать данные о текущих показателях и параметрах электросети, что может быть использовано для разработки проектов модернизации и улучшения системы электроснабжения.
- Определение причин ухудшения качества электроэнергии. Мониторинг позволяет выявить причины ухудшения качества электроэнергии, которые могут быть связаны с состоянием передающих сетей, проблемами поставщика электроэнергии или другими факторами.
- Оценка экономического ущерба.
Искажение показателей качества электроэнергии в общем случае оказывает негативное влияние на электроприемники промышленных предприятий, гражданских и общественных зданий, медицинских учреждений [1]. Значительное увеличение доли частотно-регулируемого (ЧРП) привода в системах электроснабжения обусловило актуальность задачи обеспечения электромагнитной совместимости [2].
Существенные искажения ПКЭ возникают в электрических сетях, питающих тяговые подстанции железных дорог [3]. Как отмечают авторы, «существует проблема пониженного качества электроэнергии по уровням гармонических искажений, создаваемых выпрямительно-инверторными агрегатами» [4, c. 51].
В работе [4] приведен анализ ПКЭ в системе электроснабжения горно-обогатительного комбината, где основными источниками искажений синусоидальности формы кривой напряжения и тока являются коммутационные процессы в вентилях выпрямителей.
В действующих системах мониторинга ПКЭ широкое применение находит преобразование Фурье:
(1)
С целью устранения эффекта «растекания спектра» может быть применено оконное преобразование Фурье:
(2)
Для решения ряда научных и практических задач анализа нестационарных режимов электрических сетей, в том числе и ПКЭ, в последнее время находит широкое применение пакетное вейвлет-преобразование:
(3)
Существенное практическое значение приобретает исследование амплитудно-частотных характеристик систем электроснабжения с нелинейными нагрузками при подключении фильтров подавления высших гармоник [5].
РЕЗУЛЬТАТЫ И ОБСУЖДЕНИЕ
В качестве исследуемой сети примем систему электроснабжения предприятия, питающегося от трансформатора ТМ 1000 10/0,4. Нелинейная нагрузка по одной из отходящих из ВРУ линий представлена трехфазными 6-пульсными выпрямителями и системой светодиодного освещения. Имитационная модель представлена на рисунке 1.
Рисунок 1. Имитационная модель для исследования несинусоидального режима в сети до 1 кВ
В результате имитационного моделирования был получен несинусоидальный нестационарный режим с осциллограммами токов, представленными на рисунке 2.
Рисунок 2. Результаты имитационного моделирования. Токи в кабельной линии
Для полученного фрагмента нестационарного несинусоидального сигнала проведем быстрое преобразование Фурье, используя Matlab. В результате, представленном на рисунке 3, получаем характерный вид спектрального состава при наличии фактора – «эффект растекания спектра».
Рисунок 3. Результаты быстрого вейвлет-преобразования тока фазы
Проведем анализ полученных осциллограмм тока с помощью пакетного вейвлет-преобразования. Cхема пакетного вейвлетпреобразования для исходного сигнала с частотой дискретизации Fd=3,2 кГц представлена на рисунке 4.
Рисунок 4. Схема пакетного вейвлет-преобразования для Fd=3,2 кГц
Вейвлет-преобразование, в отличие от преобразования Фурье, использует специальные функции, называемые вейвлетами, которые обладают локализацией как во временной, так и в частотной области. Вейвлет-преобразование позволяет анализировать сигнал одновременно в разных масштабах времени и частoты, что делает его более гибким инструментом для анализа нестационарных и несинусоидальных сигналов. Можно выделить следующие достоинства и недостатки вейвлет-преобразования (по сравнению с преобразованием Фурье).
Достоинства вейвлет-преобразования:
- Локализация сигнала как во временной, так и в частотной области, что позволяет анализировать сигнал одновременно в разных масштабах времени и частоты.
- Устойчивость к краевым эффектам и потерям информации о кратковременных изменениях сигнала.
- Подходит для анализа нестационарных сигналов.
Недостатки вейвлет-преобразования:
- Более сложная реализация и математический аппарат по сравнению с преобразованием Фурье.
- Трудности с интерпретацией результатов, особенно для сигналов с несколькими масштабами и частотными составляющими.
В общем случае частота дискретизации может быть увеличена (более 4 кГц) в соответствии с теоремой Котельникова для анализа высших гармоник вплоть до сороковой.
В результате пакетного вейвлет-преобразования добиваемся локализации каждой частотной компоненты (гармоники или гармонической группы), при этом величины токов и напряжений могут быть представлены в виде суммы вейвлет-коэффициентов:
(4)
(5)
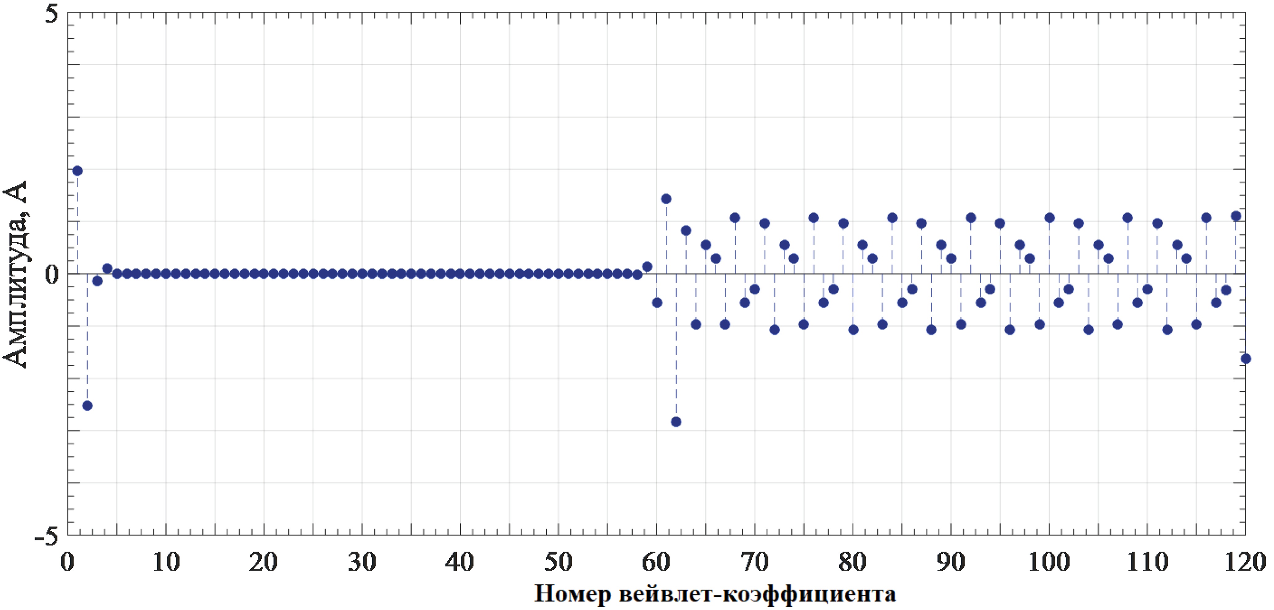
В результате реализации алгоритма вейвлет-разложения (в соответствии со схемой на рис. 4) получаем набор вейвлет-коэффициентов, отвечающих за соответствующую гармоническую группу (рис. 5–6).
Рисунок 5. Вычисленные вейвлет-коэффициенты пакетного вейвлет-преобразования
Рисунок 6. Вычисленные вейвлет-коэффициенты пакетного вейвлет-преобразования
Полученные вейвлет-коэффициенты могут быть использованы для расчета интегральных характеристик (расчета действующих значений токов, напряжений, расчета мощности) каждой гармоники в отдельности. Применяя свойства вейвлет-преобразования сжимать без существенной потери информации данные, полученные вейвлет-коэффициенты могут быть переданы системой мониторинга ПКЭ для дальнейшего хранения и обработки данных.
В статье [6] приводится алгоритм расчета активной, реактивной и мощности искажения для несинусоидального режима электрической сети на основе вейвлет-преобразования. Предложенный в работе [6] метод позволяет определять уровни мощности на каждой гармонике в отдельности, что имеет существенное значение для технико-экономических расчетов при обосновании внедрения различных типов фильтрокомпенсирующих устройств [7].
ЗАКЛЮЧЕНИЕ И ВЫВОДЫ
По итогу исследования показано, что вейвлет-преобразование может быть использовано для организации системы мониторинга ПКЭ, поскольку обладает рядом преимуществ. Разработка системы мониторинга ПКЭ на основе вейвлет-преобразования является необходимым условием для обеспечения стабильного и надёжного функционирования электрооборудования, снижения экономических потерь и негативного воздействия на окружающую среду. Применение вейвлет-преобразования и других современных методов и инструментов позволяет получать объективные данные о качестве электроэнергии и разрабатывать эффективные меры по его улучшению, способствуя устойчивому развитию электроэнергетики и повышению экологической безопасности.
About the authors
Natalia Y. Krivosheeva
Yugra State University
Email: natalia.krivoscheeva2015@yandex.ru
Laboratory assistant
Russian Federation, Khanty-MansiyskDmitry S. Osipov
Yugra State University
Author for correspondence.
Email: d_osipov@ugrasu.ru
Doctor of Technical Science, Professor
Russian Federation, Khanty-MansiyskReferences
- Исследование воздействия нарушений качества электроэнергии на функционирование специализированного электротехнического оборудования в медицинском учреждении / Р. Н. Хайруллин, С. Ю. Шигаев, Л. Н. Мухамедьяров [и др.] // Промышленная энергетика. – 2024. – № 3. – C. 41–53. – doi: 10.34831/EP.2024.63.60.006.
- Янченко, С. А. Обеспечение электромагнитной совместимости в сетях с частотно-регулируемыми приводами / С. А. Янченко, К. Ф. Шарафеддин, С. А. Цырук // Промышленная энергетика. – 2024. – № 5. – С. 43–49. – doi: 10.34831/EP.2024.11.35.006.
- Уменьшение гармонических искажений в электрических сетях, питающих тяговые подстанции железных дорог постоянного тока / А. В. Крюков, К. В. Суслов, А. В. Черепанов, К. Х. Нгуен // Промышленная энергетика. – 2024. – № 4. – C. 51–57. – doi: 10.34831/EP.2024.77.35.007.
- Костин, В. Н. Анализ качества электроэнергии в системе электроснабжения горно-обогатительного комбината с мощной нелинейной нагрузкой / В. Н. Костин, Ю. А. Сычев, В. А. Сериков // Промышленная энергетика. – 2024. – № 5. – C. 50–57. – doi: 10.34831/EP.2024.79.14.007.
- Оценка влияния активно-емкостного пассивного фильтра на амплитудно-частотные характеристики промышленной системы электроснабжения с нелинейной нагрузкой и конденсаторными установками при резонансных явлениях / Ю. А. Сычев, В. А. Сериков, В. Н. Костин, А. А. Коржев // Промышленная энергетика. – 2024. – № 1. – C. 46–55. – doi: 10.34831/EP.2024.37.84.006.
- Осипов, Д. С. Анализ несинусоидальных нестационарных режимов электрических сетей на основе вейвлет-преобразования / Д. С. Осипов, Н. Н. Долгих, Е. А. Дюба // Вестник Югорского государственного университета. – 2023. – № 3. – С. 117–126. – doi: 10.18822/byusu202303117-126.
- Антонов, А. И. Применение активных и пассивных фильтрокомпенсирующих устройств для снижения негативных воздействий гармонических искажений / А. И. Антонов, Д. Ю. Руди // Вестник Югорского государственного университета. – 2024. – Т. 20, № 1. – С. 118–125. – doi: 10.18822/byusu202401118-125.
Supplementary files








