Идентификация однофазных замыканий на землю в сетях 6-35 кВ на основе вейвлет-преобразования
- Авторы: Долгих Н.Н.1, Осипов Д.С.1, Парамзин А.О.1
-
Учреждения:
- ФГБОУ ВО «Югорский государственный университет»
- Выпуск: Том 19, № 1 (2023)
- Страницы: 139-146
- Раздел: ЭЛЕКТРОЭНЕРГЕТИКА
- URL: https://bakhtiniada.ru/1816-9228/article/view/253711
- DOI: https://doi.org/10.18822/byusu202301139-146
- ID: 253711
Цитировать
Полный текст
Аннотация
Предмет исследования: методы селективного определения отходящей линии с однофазным замыканием на землю на основе относительного замера высших гармоник.
Цель исследования: разработка метода программной фильтрации высокочастотных составляющих и метода идентификации линии с однофазным замыканием на землю.
Объект исследования: распределительные сети 6-35 кВ.
Методы исследования: вейвлет-преобразование токов и напряжений нулевой последовательности.
Основные результаты исследования: в статье предложена идея использовать вейвлет-преобразования для организации программной фильтрации тока нулевой последовательности с целью повышения чувствительности адмитансной защиты. На основе вейвлет-преобразования предложена модернизация алгоритма определения линии электропередачи с однофазным замыканием на землю по принципу относительного замера энергии спектра высших гармоник. В работе предложено энергию спектра определять по вейвлет коэффициентам дискретного вейвлет-преобразования.
Полный текст
Введение
Общая протяженность электрических распределительных сетей 6-35 кВ в Ханты-Мансийском автономном округе – Югре превышает 12 тыс. км, а число трансформаторных подстанций классом напряжения 6(10) – 35 кв составляет 5200 шт. При этом значительная часть линий электропередачи 6-35 кВ проходят в труднодоступных для обслуживания районах. Наиболее часто встречающимся видом повреждения в распределительных сетях напряжением 6-35 кВ являются однофазные замыкания на землю (ОЗЗ). В электросетевых компаниях отмечают, что ежегодно от 70 до 90 % от общего числа повреждений, возникающих в электрических сетях данного класса, приходятся на долю ОЗЗ. Для обеспечения надежности питания нефтедобывающих предприятий автономного округа требуется обеспечение условий, при которых обеспечивается безаварийная работа сети с ОЗЗ в течение времени, достаточного для определения отходящей линии с замыканием и нахождения поврежденного участка на трассе. Такой подход позволяет предотвратить перерывы электроснабжения потребителей и минимизировать ущербы от недодобычи нефти, вызванные отключением поврежденного участка сети. В электрических сетях 6-35 кВ с компенсацией емкостного тока находят применение максимальные токовые защиты, основанные использовании высших гармоник тока нулевой последовательности [1, с. 39]. Для анализа несинусоидальных процессов традиционно применяется преобразование Фурье, имеющее ряд ограничений при исследовании нестационарных и переходных процессов. Для анализа сложной динамики нестацонарных несинусоидальных процессов в электросетевом комплексе находит применение математический аппарат вейвлет-преобразования [2]. Вейвлет-преобразование используется для анализа коротких замыканий в распределительных сетях [6, 7]. В настоящей работе представлена модернизация существующих алгоритмов определения отходящей линии с однофазным замыканием на землю, где в качетсве основного инструмента расчета высших гармоник применен метод вейвлет-преобразования.
Результаты и обсуждение
В настоящее время одним из видов релейной защиты для определения ОЗЗ являются защиты относительного замера высших гармоник, для достоверной работы которых требуется учет характеристик трансформаторов тока нулевой последовательности. В работе [3, с. 77] авторы отмечают, что производители трансформаторов тока «не приводят данные о передаче трансформатором гармоник тока, что значительно снижает точность оценки и выбора коэффициента чувствительности защит». В статье [4, с. 51] определены основные недостатки токовых защит нулевой последовательности, построенных на электромеханической и микроэлектронной, в результате проведенного исследования авторы приходят к выводу об актуальности и целесообразности развития цифровых токовых защит с применением микропроцессорной базы. Использование микропроцессорных устройств позволит значительно расширить круг применяемых алгоритмов анализа и обработки параметров высших гармоник. В частности, применение вейвлет-преобразования позволяет производить частотно-временной анализ не на аппаратном, а на программном уровне устройства.
Для анализа переходного процесса, возникающего при однофазном замыкании за землю в сетях с компенсированной нейтралью (наличие дугогасящего реактора), с целью определения тока в месте замыкания i0з(t) следует применить комплексную схему замещения (рис. 1, привод. по [1, с. 40]).
Рисунок 1 – Комплексная схема замещения электрической сети с ОЗЗ
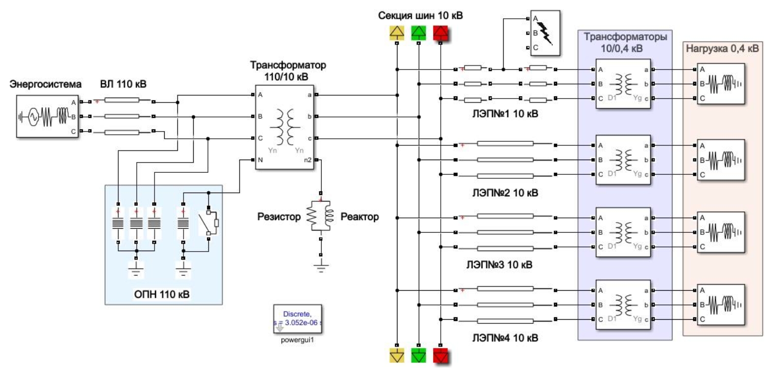
Имитационное моделирование ОЗЗ в сети 10 кВ произведем в среде моделирования Matlab Simulink. От главной понизительной подстанции 110/10 кВ отходят 4 линии 10 кВ, на одной из которых будем имитировать ОЗЗ (рис. 2).
Рисунок 2 – Имитационная модель сети 10 кВ с компенсацией ёмкостных токов
В результате имитационного моделирования получена осциллограмма тока замыкания на землю для случая не оптимальной настройки дугогасящего реактора (рис. 3).
Рисунок 3 – Осциллограмма тока замыкания на землю
Результат быстрого преобразования Фурье осциллограммы тока однофазного замыкания на землю (рис. 4) позволяет зафиксировать действующее значение тока основной составляющей (50 Гц) на уровне 10,76 А и наличие существенных гармонических искажений (коэффициент суммарного гармонического искажения THD более 42 %). При этом фиксируется эффект растекания спектра.
Рисунок 4 – Быстрое преобразование Фурье осциллограммы на рисунке 3
Возможности применения непрерывного вейвлет-преобразования для локализации замыканий в распределительных сетях представлены в работе [8], где авторы отмечают важность выбора функции материнского вейвлета. Проведем непрерывное вейвлет-преобразование осциллограммы тока замыкания не землю (рис. 5). В результате преобразования, фиксируется время, амплитуда, длительность присутствия и частота высших гармоник, возникающих при переходном процессе ОЗЗ.
Контроль емкости нулевой последовательности, по мнению авторов [5], позволит повысить чувствительность адмитансной защиты от ОЗЗ в сетях, преимущественно выполненных кабельными линиями. Авторы отмечают, что условием стабильности замера С0 является необходимость подавления в токе нулевой последовательности высших гармоник с частотами, превышающими 1,5-2 кГц [5, с. 25]. Указанные частоты четко определены в результате непрерывного вейвлет-преобразования и представлены на скалограмме (рис. 5).
Рисунок 5 – Непрерывное вейвлет-преобразование осциллограммы на рисунке 3
Вейвлет-анализ позволяет производить цифровую фильтрацию сигналов. Для этого достаточно обнулить вейвлет-коэффициенты, отвечающие за соответствующий частотный диапазон. Таким образом, применение вейвлет-преобразования позволяет решить первую задачу, а именно – подавление (фильтрация) нежелательных частот на программном уровне работы цифровых устройств.
Для вейвлет-преобразования может быть сформулировано равенство Парсеваля, т. е. энергия исследуемой функции тока или напряжения может быть определена через величины вейвлет коэффициентов, полученных в результате преобразования:
(1)
Плотность энергии EV(a,b) =V2(a,b) исследуемого сигнала напряжения может быть представлена отдельно для каждого энергетического уровня. Таким образом, для дискретного вейвлет-преобразования, при согласовании частотных групп с требованиями, сформулированными в ГОСТ 30804.4.7-2013, возможно нахождение действующего значения искомой гармоники и энергии спектра в пределах локализованного периода времени. Другими словами, ВП позволяет определять плотность энергии сигнала в локальной окрестности точки времени t0:
, (2)
где ξ – оконная функция.
Расчет тока нулевой последовательности для поврежденной (3I0неп) и поврежденной линии (3I0пов) через аппроксимирующие (А) и детализирующие (D) вейвлет коэффициенты уровня разложения J, может быть произведен по формулам:
(3)
(4)
На основании формул (1-2) определяем энергию спектра для каждого частотного диапазона. Энергия спектра суммируется для каждой отходящей линии. Максимальная энергия спектра позволит выявить линию, где произошло ОЗЗ (рис. 6).
Рисунок 6 – Определение линии с ОЗЗ по максимальной энергии спектра вейвлет-преобразования
В имитационной модели (рис. 2) замыкание моделировалось для отходящей линии № 1. В результате сравнения энергии спектра высших гармоник по отходящим линиям № 1–№ 4 видим, что максимальная энергия представлена в линии № 1, что подтверждает корректность работы алгоритма.
Заключение и выводы
- Разработка и модернизация алгоритмов определения отходящей линии при однофазном замыкании на землю в сетях с изолированной и компенсированной нейтралью остается актуальной и востребованной научно-технической задачей в электросетевом комплексе. Развитие цифровых технологий позволяет применять алгоритмы вейвлет-преобразования для частотной декомпозиции сигналов токов и напряжений нулевой последовательности, на которые реагируют защиты.
- В работе представлена идея применения вейвлет-преобразования для программной фильтрации частот выше 1,5-2 кГ тока нулевой последовательности, что позволит повысить чувствительность адмитансных защит. Программная фильтрация представляется более надежной, по сравнению с применяемой аппаратной фильтрацией.
- Произведена модернизация существующего алгоритма работы защиты и сигнализации ОЗЗ для цифровых устройств релейной защиты, основанного на принципе относительного замера гармоник. Предложенный алгоритм основан на определении энергии спектра, рассчитываемой по вейвлет-коэффициентам, полученным в результате преобразования.
Результаты работы могут быть использованы для организации цифровых алгоритмов для защиты и сигнализации об однофазных замыканиях на землю в распределительных сетях 6-35 кВ, работающих в режиме изолированной или компенсированной нейтрали.
Об авторах
Надежда Николаевна Долгих
ФГБОУ ВО «Югорский государственный университет»
Автор, ответственный за переписку.
Email: n_dolgikh@ugrasu.ru
старший преподаватель
Россия, Ханты-МансийcкДмитрий Сергеевич Осипов
ФГБОУ ВО «Югорский государственный университет»
Email: d_osipov@ugrasu.ru
профессор, доктор технических наук, руководитель Политехнической школы
Россия, Ханты-МансийcкАлександр Олегович Парамзин
ФГБОУ ВО «Югорский государственный университет»
Email: prado1404@yandex.ru
преподаватель
Россия, Ханты-МансийcкСписок литературы
- Адаптивные токовые защиты от замыканий на землю в кабельных сетях 6 – 10 кВ / В. А. Шуин [и др.]. – Текст : непосредственный // Электрические станции. – 2018. – № 7. – С. 38–45.
- Мисриханов, А. М. Применение методов вейвлет-преобразования в электроэнергетике / А. М. Мисриханов. – Текст : непосредственный // Автоматика и телемеханика. – 2006. – № 5. – С. 5–23.
- Особенности применения специальных трансформаторов тока нулевой последовательности с устройствами защиты от замыканий на землю / Д. В. Батулько [и др.]. – Текст : непосредственный // Омский научный вестник. – 2016. – № 4 (148). – С. 76–79.
- Оценка чувствительности токовых защит от замыканий на землю в кабельных сетях 6–10 кВ / М. С. Аль-Хомиди [и др.]. – Текст : непосредственный // Вестник Ивановского государственного энергетического университета. – 2016. – №3. – С. 50–55.
- Способ повышения эффективности функционирования адмитансной защиты от замыканий на землю в кабельных сетях 6–10 кВ с изолированной нейтралью / В. А. Шуин [и др.]. – Текст : непосредственный // Вестник Ивановского государственного энергетического университета. – 2018. – № 4. – С. 20–30.
- Guo, M.-F. Wavelet-transform based early detection method for short-circuit faults in power distribution networks / M.-F. Guo, N.-C. Yang, L.-X. You // International journal of electric power and energy systems. – 2018. – Vol. 99, July. – Рp. 706–721. – doi: 10.1016/j.ijepes.2018.01.013
- Integrated use of time-frequency wavelet decompositions for fault location in distribution networks: theory and experimental validation / A. Borghetti [et al.] // IEEE Transactions on Power Delivery. – 2010. – Vol. 25, issue 4. – Pp. 3139–3146. doi: 10.1109/tpwrd.2010.2046655
- Continuous-wavelet transform for fault location in distribution power networks: definition of mother wavelets inferred from fault originated transients / A. Borghetti [et al.] // IEEE Transactions on Power Delivery. – 2008. – Vol. 23, issue 2. – Pp. 380–388. – doi: 10.1109/TPWRS.2008.919249
Дополнительные файлы








