Analysis of the Determinants of the Effectiveness of Russian Insurance Companies Leading in Terms of Insurance Premiums
- Authors: Polyakov K.L.1, Polyakova M.V.1, Gracheva S.S.1
-
Affiliations:
- National Research University Higher School of Economics
- Issue: Vol 28, No 3 (2024)
- Pages: 468-495
- Section: Статьи
- URL: https://bakhtiniada.ru/1813-8691/article/view/271819
- DOI: https://doi.org/10.17323/1813-8691-2024-28-3-468-495
- ID: 271819
Cite item
Full Text
Abstract
This study is devoted to analyzing the nature of the influence of a number of internal and external factors on the effectiveness of Russian insurance companies that demonstrate excellent financial results, taking into account the location of their head office. Return on assets (ROA) is considered as a measure of efficiency. The authors do not pretend to the comprehensive nature of the results obtained and note their close relationship with the characteristics of the external economic environment.
The analysis includes indicators whose values are available for management by the financial management of the company. Thus, the results obtained can be used to solve the problem of profitability management. The purpose of the study is to describe possible ROA management mechanisms, taking into account regional specifics.
The study included two groups of insurance companies for insurance other than life insurance – "metropolitan" with head office in Moscow or St. Petersburg and "regional", with head offices located in regional centers. For these groups, models of the statistical relationship between the value of return on assets and the values of a number of indicators traditionally taken into account when studying the problems of managing the profitability of the insurance business were built. To build models, samples were formed based on the annual reporting for the period from 2017 to 2020 (SPARK) of the group of leaders in terms of insurance premiums of the Expert RA rating agency based on the results of 2020.
The specification of models for "metropolitan" and "regional" companies was carried out taking into account the possible nonlinear nature of the statistical relationship of explanatory indicators with the ROA indicator based on the MFP algorithm. As a result of the construction and optimization of models for a number of indicators, a nonlinear form of their entry into the model was identified, which is useful for making financial decisions.
The result of the study was the conclusion about significantly different possible mechanisms of profitability management for "metropolitan" and "regional" companies. If financial management plays an important role in this process for "metropolitan" insurance companies – managing the structure of assets and liabilities, then for "regional" companies the determining factor is their specialization in certain types of insurance.
Keywords
Full Text
1. Введение. Эффективность страхового бизнеса
Настоящее исследование посвящено анализу характера влияния внутренних факторов на эффективность российских страховых компаний по страхованию иному, чем страхование жизни, в региональном разрезе. Авторы отмечают локальный характер полученных результатов. Во-первых, он связан с текущими характеристиками внешней экономической среды и нуждается в проверке в связи с ее изменением. Во-вторых, как будет отмечено ниже, в фокусе данного исследования находятся компании, которые демонстрируют в некотором смысле отличные финансовые результаты. Вместе с тем авторами проведена статистическая проверка устойчивости результатов оценивания использованных моделей. Ее результаты подтверждают отсутствие переобучения, таким образом, в текущих условиях они могут быть распространены на всю генеральную совокупность.
Значения большинства учитываемых факторов доступны для изменения со стороны финансового менеджмента компаний, и таким образом они формируют основу для управления эффективностью. Основной гипотезой является предположение о том, что механизмы управления будут иметь существенные различия для компаний, головной офис которых находится в крупнейших экономических центрах РФ – Москве и Санкт-Петербурге (столичные компании), и для компаний, головной офис которых расположен в региональных центрах (региональные компании). Задача состоит в получении формального описания имеющихся различий. Основанием для указанного выше предположения служат очевидные различия во внешней экономической среде. Столичные компании, прежде всего, ощущают более высокий уровень конкуренции, который может требовать для выживания сложные финансовые решения. Также размещение головного офиса в столичных регионах делает компанию ближе к организациям, работающим на федеральном уровне, и к более платежеспособной аудитории физических лиц. Это существенно повышает возможности страховой компании получения высоких доходов, как от страховой, так и от инвестиционной деятельности и, как результат, роста бизнеса. Однако, как отмечалось выше, он будет ограничиваться высокой конкуренцией. Проблемы региональных компаний определяются локальным характером их деятельности – ограниченной платежеспособностью аудитории, конкуренцией со стороны столичных компаний. Потенциал роста страхового бизнеса определяется региональными возможностями. Некоторые исследователи отмечают тенденцию ослабления регионального страхового бизнеса, ведущую к его деградации и полному исчезновению [Стейскал и др., 2019; Цыганов, Кириллова, 2018; Васильева, 2020].
Эффективность бизнеса является существенно более широким понятием, чем прибыльность (способность генерировать прибыль) [Geamănu, 2011; Priya, Velnampy, 2013], и подразумевает сопоставление полученного эффекта (выхода основных бизнес-процессов) от использования определенного объема ресурсов (входов основных и вспомогательных бизнес-процессов). В частности, целью управления организации может быть не только максимизация прибыли за счет роста доходов, но и минимизация убытков, возникающих, к примеру, по причине обстоятельств непреодолимой силы. Получение дохода, достаточного для покрытия затрат в отчетном периоде, не может быть гарантировано, и тем более не может быть гарантирована его максимизация в условиях деятельности, связанной с высокими рисками, такой как страхование. Менеджменту необходимо учитывать вероятность получения убытков и формировать механизмы, которые обеспечивают их минимизацию. Таким образом, для оценки эффективности управления бизнесом следует расширить область значений традиционно используемых метрик, в частности ROA, в область отрицательных значений. При этом максимизация их значений остается основной целью. Такой подход чрезвычайно актуален для оценки эффективности менеджмента в российском страховом бизнесе, где убыточность в отдельные отчетные периоды весьма распространена, в чем можно убедиться по результатам предварительного анализа данных в этом исследовании. В дальнейшем в данном исследовании в качестве метрики, характеризующей эффективность страхового бизнеса, используется рентабельность активов – ROA, которая может принимать отрицательные значения.
Статья имеет следующую структуру. В литературном обзоре представлены результаты ряда недавних исследований, тематически близких данному, в частности, приводится список факторов, использованных в этих исследованиях в качестве объясняющих переменных. Раздел 3 посвящен описанию выборки, использованной в исследовании, и предварительному анализу этих данных. Уже на этом этапе исследования проявляются различия в характеристиках бизнеса столичных и региональных компаний. Раздел 4 посвящен краткому описанию методологии спецификации моделей статистической взаимосвязи между рентабельностью и объясняющими переменными, которая используется в данном исследовании. В разделе 5 приводятся результаты построения указанных моделей для столичных и региональных компаний. Результаты построения наглядно демонстрируют различие подходов к управлению прибыльностью. В разделе 6 подводятся итоги проведенного исследования и формулируется решение поставленной задачи.
2. Обзор литературы
Анализ влияния различных факторов на прибыльность организации является распространенной темой научных исследований. Во многих из них в качестве метрики прибыльности выступает рентабельность активов. Для моделирования статистической связи между показателем рентабельности и объясняющими переменными чаще всего используются различные варианты линейных регрессионных моделей для панельных данных. Отметим, что во всех случаях, включенных в данный обзор, размер компании оценивался как натуральный логарифм балансовой стоимости активов.
В работе [Banerjee, Majumdar, 2018] использовались данные финансовой отчетности двадцати страховых компаний ОАЭ, акции которых торгуются на фондовом рынке, за период 2009–2013 гг. По итогам оценивания модели оказалось, что такие показатели, как уровень долговой нагрузки, размер и уровень инвестиционного дохода, значимо снижают рентабельность активов. Положительное влияние на рентабельность оказывает размер премий. В модель были включены макроэкономические показатели. Как и ожидалось, уровень инфляции значимо снижает рентабельность, а показатель ВВП на душу населения, наоборот, повышает.
В статье [Barua et al., 2018] изучались детерминанты ROA на примере 16 страховых компаний Бангладеш за период с 2000 г. по 2014 г. Авторы использовали, как статические, так и динамические модели панельных данных. На основе анализа статических моделей авторы пришли к выводу, что рост объема страховых премий, коэффициент текущей ликвидности, возраст и коэффициент инвестиционного дохода положительно влияют на рентабельность активов. Отрицательное влияние оказывает коэффициент убыточности. Анализ динамических моделей показал, что в долгосрочной перспективе значимое отрицательное влияние на прибыльность оказывают размер компании, коэффициент убыточности и коэффициент долговой нагрузки. В то же время возраст и размер страховых премий влияют положительно.
Автор исследования [Killins, 2019] изучал детерминанты ROA компаний по страхованию жизни. Этот вид страхового бизнеса существенно отличается от рассматриваемого в данном исследовании. Тем не менее мы включили его в обзор для сопоставления с результатами прочих исследований. Для анализа были взяты ежеквартальные отчеты 38 страховых компаний Канады за период с 1996 г. по 2018 г. Использовались динамические модели панельных данных. Для всех спецификаций, рассмотренных в данной работе, размер компании отрицательно влияет на прибыльность. Положительное влияние оказывает коэффициент текущей ликвидности. Из макроэкономических показателей темп прироста реального ВВП оказывает значимое положительное влияние на рентабельность активов.
Динамические модели панельных данных также использовались в работе [Gockov, Kamenjarska, 2021] для отчетности 14 страховых компаний по страхованию иному, чем страхование жизни, Северной Македонии за период 2012–2018 гг. Исследование показало, что значимое и положительное влияние на рентабельность активов оказывают доля рынка и темп роста инвестиций. Комбинированный коэффициент убыточности, инфляция и темп роста компании снижают рентабельность активов.
Исследование [Morara, Sibindi, 2021] основано на смешанной выборке из 37 компаний по страхованию иному, чем страхование жизни и 16 компаний по страхованию жизни в Кении за период с 2009 г. по 2018 г. Оценка моделей показала, что коэффициент уровня долговой нагрузки снижает рентабельность активов. Положительное влияние на нее оказывают коэффициент уровня перестрахования и коэффициент инвестиционного дохода.
Авторы работы [Marjanović, Popović, 2020] анализировали детерминанты рентабельности активов для 14 страховых компаний Сербии, используя их годовую отчетность с 2006 по 2016 гг. Было установлено, что возраст компании отрицательно влияет на рентабельность активов. Также ее снижает коэффициент достаточности капитала. Размер компании и коэффициент инвестиционного дохода оказывают на этот показатель положительное влияние.
Анализ детерминант прибыльности страховых компаний Саудовской Аравии на основе данных по 20 крупнейшим страховщикам за период с 2009 по 2017 гг. был проведен в работе [Ben Dhiab, 2021]. В результате было показано, что положительное влияние на ROA оказывают такие факторы, как темп роста подписанных премий, доля акционерного капитала в активах, и негативно влияют леверидж, коэффициент убыточности и долговая нагрузка. Незначимы оказались размер компании и коэффициент, характеризующий ликвидность. В анализе использовался широкий спектр эконометрических моделей.
Следует отметить, что использование рентабельности активов и рентабельности собственного капитала весьма распространенные, но далеко не единственные подходы к оценке эффективности бизнеса. В частности, в работе российских исследователей [Головань, Назин, Пересецкий, 2010] были получены оценки эффективности отечественных и зарубежных банков с использованием оболочечного анализа данных (DEA) и метода стохастической границы производственных возможностей (SFA). Метод стохастической границы используется в работе [Ипатова, Пересецкий, 2013] для решения задачи оценки влияния размера организации на ее эффективность. В работе [Краснопеева, Назруллаева, Пересецкий и др., 2016] этот подход используется для анализа статистической взаимосвязи экспортного статуса предприятия и его технической эффективности. Отметим, что указанные выше методы существенно расширяют возможности, однако их обсуждение выходит за рамки данного исследования и планируется в его продолжении.
Как можно заметить, при анализе показателей страховых компаний на развивающихся рынках выявилось разнонаправленное влияние одних и тех же характеристик на рентабельность активов компаний. Отметим, что во всех случаях авторы ограничивались только линейными моделями, игнорируя возможный нелинейный характер статистической взаимосвязи рентабельности активов с набором возможных детерминант. В данном исследовании основное внимание уделено именно такой возможности.
В предыдущих работах авторы данного исследования уже обращались к учету нелинейного характера связи между целевыми финансовыми показателями и объясняющими переменными для различных сегментов рынка. Так, в работе [Полякова, Поляков, 2021] решалась задача анализа влияния эффективности страховых компаний на их устойчивость, где эффективность оценивалась с помощью ROA, а для оценки устойчивости использовались показатели ликвидности и платежеспособности. Использование нелинейных, внутренне линейных моделей позволило существенно улучшить качество моделей регрессии показателей устойчивости на множество объясняющих переменных. Данный подход при изучении детерминант вероятности отзыва лицензии у коммерческого банка в работе [Полякова, Поляков, 2017] позволил выявить содержательные для управления устойчивостью банком закономерности, а в работе [Полякова, Еремеева, Поляков, 2018] решить аналогичную задачу для вероятности возникновения отрицательного капитала у предприятий реального сектора экономики.
На основе приведенного обзора был сформирован пул показателей, которые были включены в модели данного исследования (см. табл. 1).
3. Структура данных и их свойства
3.1. Происхождение и структура выборки
Настоящее исследование основано на анализе данных финансовой отчетности российских страховых компаний с учетом их локации. Список показателей, сформированный на основе результатов обзора литературы, приведен в табл. 1. В качестве показателя, характеризующего эффективность компании, была выбрана рентабельность активов, а не рентабельность собственного капитала, поскольку для участников финансового сегмента рынка – банков и страховых компаний – собственный капитал, в первую очередь, рассматривается как инструмент защиты от рисков, а не источник средств для формирования прибыльных активов.
Таблица 1.
Состав показателей
| Показатель | Краткая формула расчета | Краткое описание | Источник данных |
Зависимая переменная | ||||
ROA | Рентабельность активов | Характеризует отдачу от использования активов | ||
Внутренние нефинансовые показатели | ||||
age | Возраст компании | Количество лет от даты учреждения | Показывает временной промежуток функционирования компании | |
region | Регион | Москва, Санкт-Петербург – 1, | Показывает географическое положение центрального офиса | |
| Показатель | Краткая формула расчета | Краткое описание | Источник данных |
Внутренние финансовые показатели | ||||
capadeq | Уровень покрытия страховых резервов собственным капиталом | Отражает способность покрыть обязательства по договорам страхования, используя собственные средства | ||
lev | Уровень долговой нагрузки | Показывает степень зависимости | ||
liq | Коэффициент текущей ликвидности | Показывает возможность исполнения всех обязательств | ||
loss | Коэффициент убыточности | Показывает степень покрытия расходов по страховым выплатам заработанными | ||
reins | Уровень перестрахования | Показывает степень зависимости | ||
resrvratio | Уровень страховых резервов | Показывает степень достаточности | ||
invratio | Коэффициент инвестицион-ного дохода | Показывает степень успешности ведения инвестиционной | ||
size | Размер компании | Натуральный логарифм стоимости активов | Показывает степень использования | |
| Показатель | Краткая формула расчета | Краткое описание | Источник данных |
Доли различных видов страхования | ||||
eins | Доля электронного страхования | Показывает долю заработанных премий через интернет/ | ||
acdis | Доля страхования | Показывает долю заработанных премий по страхованию от НС и болезней | ||
car | Доля | Показывает долю заработанных премий по автострахованию | ||
volhealth | Доля добровольного | Показывает долю заработанных премий по ДМС | ||
proporg | Доля страхования имущества юридических лиц | Показывает долю заработанных премий по страхованию | ||
propind | Доля страхования имущества физических лиц | Показывает долю заработанных премий по страхованию | ||
Внешние макроэкономические показатели | ||||
gdpgr | Темп прироста реального ВВП | Показывает степень экономической | ||
inf | Годовой | Определяет степень изменения цен | ||
Примечание: все показатели безразмерные (доли) за исключением age (годы) и size (ln(руб.)).
Темп прироста реального ВВП взят по данным Всемирного Банка в связи необходимостью сравнения полученных результатов с результатами зарубежных исследований, а также с планами последующего расширения исследования на зарубежный рынок страховых услуг.
В основу формирования выборки был положен рейтинг агентства «Эксперт РА» страховых компаний по объему страховых премий на конец 2020 г. [Эксперт РА, 2020]. Первоначально была отобрана 151 компания. Из этого списка были исключены страховые компании по страхованию жизни, перестраховочные компании и общества взаимного страхования в силу специфики их бизнеса и финансовой отчетности. В то же время следует отметить, что анализ детерминант эффективности данных компаний представляет собой отдельную исследовательскую задачу, имеющую практическое значение. Также, после предварительного анализа данных, были удалены три компании – ООО СК «Сбербанк страхование», АО «Тинькофф Страхование» и АО «Страховая компания "СОГАЗ-Мед"», поскольку значения ряда выбранных показателей для них были идентифицированы как выбросы, в силу большой удаленности от средних значений по выборке. В итоге, в выборку вошли 97 компаний. Результат представлен на рис. 1.
Рис. 1. Количество компаний с различной локацией
Количество столичных компаний более чем в два раза превышает количество региональных компаний в рейтинге «Эксперт РА».
Отчетность была взята за период 2017–2020 гг. В качестве источника данных отчетности использовалась информационно-аналитическая система СПАРК компании АО «Информационное агентство Интерфакс» (https://spark-interfax.ru/). Таким образом, данные образуют панель. Общее количество измерений для каждого показателя равно 388.
3.2. Предварительный анализ показателя рентабельности и объясняющих переменных
Предварительный анализ статистических свойств обучающего множества является залогом успешности анализа статистических взаимосвязей на основе моделирования. В табл. 2 представлены основные статистические характеристики всех показателей, участвующих в анализе, для всего множества компаний.
Таблица 2.
Описательная статистика показателей, включенных в анализ для всей выборки
| MIN | MAX | MEAN | MEDIAN | SKEWNESS | P25 | P75 | IQR | SD | N |
ROA | –4,24 | 3,95 | –0,07 | –0,11 | –0,25 | –0,41 | 0,31 | 0,72 | 0,82 | 388 |
capadeq | –0,12 | 119,51 | 3,71 | 1,20 | 7,17 | 0,52 | 3,02 | 2,50 | 10,45 | 388 |
lev | 0,00 | 0,90 | 0,16 | 0,12 | 2,66 | 0,08 | 0,19 | 0,12 | 0,15 | 388 |
liq | 0,05 | 26,74 | 1,67 | 1,06 | 6,46 | 0,81 | 1,69 | 0,89 | 2,44 | 388 |
loss | –0,33 | 5,45 | 0,46 | 0,42 | 4,82 | 0,19 | 0,61 | 0,42 | 0,44 | 388 |
reins | 0,00 | 0,99 | 0,16 | 0,05 | 1,88 | 0,01 | 0,18 | 0,18 | 0,24 | 388 |
resrvratio | 0,00 | 9,97 | 0,47 | 0,43 | 9,71 | 0,24 | 0,59 | 0,35 | 0,71 | 388 |
invratio | –0,15 | 1,85 | 0,05 | 0,04 | 10,34 | 0,02 | 0,06 | 0,03 | 0,12 | 388 |
size | 18,88 | 27,06 | 21,79 | 21,45 | 0,94 | 20,92 | 22,49 | 1,56 | 1,63 | 388 |
age | 3,00 | 31,00 | 21,58 | 24,00 | –0,81 | 17,00 | 26,50 | 9,50 | 6,13 | 388 |
acdis | 0,00 | 1,00 | 0,13 | 0,04 | 2,35 | 0,00 | 0,12 | 0,11 | 0,22 | 388 |
car | 0,00 | 0,97 | 0,11 | 0,03 | 2,24 | 0,00 | 0,13 | 0,13 | 0,18 | 388 |
volhealth | 0,00 | 1,00 | 0,20 | 0,08 | 1,82 | 0,01 | 0,23 | 0,22 | 0,28 | 388 |
proporg | –0,01 | 0,84 | 0,08 | 0,02 | 2,82 | 0,00 | 0,07 | 0,07 | 0,14 | 388 |
propind | 0,00 | 0,92 | 0,04 | 0,01 | 4,53 | 0,00 | 0,03 | 0,03 | 0,10 | 388 |
gdpgr | –0,03 | 0,03 | 0,01 | 0,02 | –1,06 | 0,00 | 0,03 | 0,03 | 0,02 | 388 |
inf | 0,03 | 0,05 | 0,04 | 0,04 | 0,06 | 0,03 | 0,05 | 0,02 | 0,01 | 388 |
Влияние региональной принадлежности на ряд показателей приведен ниже в графической форме, которая обеспечивает максимальную наглядность при изучении региональной специфики. При необходимости таблицы описательных статистик в региональном разрезе могут быть представлены по запросу.
Рассмотрим некоторые особенности данных. Прежде всего отметим, что отрицательные минимальные значения для ряда показателей вполне ожидаемы и являются результатом особенностей учета в страховом бизнесе, в частности, отражения исходящих денежных потоков/убытков. Видно, что как минимум четверть компаний в отдельные отчетные периоды несли существенные убытки (нижняя квартиль ROA отрицательная). При этом убытки могут быть связаны со страховыми выплатами (минимальное значение коэффициента убыточности отрицательно) и инвестиционными убытками (минимальное значение коэффициента инвестиционного дохода отрицательно). Несмотря на наличие убыточных периодов в рассматриваемый период времени для отдельных компаний, мы считаем вполне обоснованным их включение в решение задачи данного исследования и определение эффективности менеджмента, в частности, как способность минимизировать убытки.
Региональные различия компаний наиболее наглядно иллюстрируют категорированные диаграммы Бокса – Вискера. Приведем эти графики для нескольких показателей, подкрепляя их проверкой различий с использованием критерия Краскела – Уоллиса.
Рис. 2. Эффективность страховых компаний в региональном разрезе
Согласно рис. 2 региональные компании менее эффективны и более убыточны. Видно, что более половины значений ROA для региональных компаний для всех отчетных периодов отрицательны (медиана отрицательна). Таким образом, в регионах страховой бизнес в основном борется с убытками. Положение столичных компаний существенно лучше. Однако и эти компании часто не могут продемонстрировать прибыльность.
Рис. 3. Размер страховых копаний в региональном разрезе
Результат сравнения размеров компаний вполне ожидаемый. В среднем региональные компании меньше, но их размер достаточно стабилен (рис. 3). Разброс значений существенно меньше, чем у столичных компаний.
Рис. 4. Коэффициент убыточности в региональном разрезе (без учета выбросов)
Согласно представленному на рис. 4 результату страховые выплаты у региональных компаний меньше обеспечены страховыми премиями, чем у столичных. Это может объясняться как меньшим размером страховых премий, так и большим размером страховых выплат региональных компаний, что менее вероятно, поскольку региональные компании, скорее всего, не привлекаются для страхования крупных рисков.
Критерий Краскела – Уоллиса отвергает гипотезу о равенстве медиан данных показателей для столичных и региональных компаний на уровне менее 1%.
Похожие результаты, свидетельствующие о худшем состоянии региональных компаний по сравнению со столичными, можно получить и для других показателей.
4. Методика спецификации моделей статистической взаимосвязи
Как было отмечено выше, учет нелинейного характера взаимосвязи объясняющей переменной и целевого показателя позволяет существенно улучшить описательные свойства модели. Выбор функциональной формы вхождения того или иного показателя в модель регрессии представляет собой сложную и слабо формализуемую задачу. Во многих случаях она решается на основе априорных сведений из предметной области и здравого смысла. Тем не менее существует подход, позволяющий частично автоматизировать этот процесс и привязать спецификацию к свойствам используемых данных. Он оформлен в виде концепции обобщенных полиномов (Fractional Polynomials), предложенной в работе [Royston, Altman, 1994]. В рамках этой концепции исходные показатели заменяются некоторыми их нелинейными преобразованиями. Параметризация этих преобразований позволяет учесть за счет выбора значений параметров широкий класс нелинейностей типа насыщения и изменения направления влияния. Выбор значений параметров осуществляется исключительно на основе свойств, используемых для построения модели данных. Специфика предметной области используется при определении актуальности видов нелинейности, что позволяет наложить ограничения на выбираемые значения параметров.
В данном исследовании мы ограничимся использованием обобщенных полиномов первой и второй степени. Этого семейства моделей регрессии вполне достаточно [Royston, Sauerbrei, 2008], чтобы учесть такие свойства, как насыщение и изменение направления влияния, важные, с точки зрения авторов, для принятия решений в области финансового управления организацией. Для определения обобщенного полинома вводится понятие обобщенной степени положительной переменной «x»:
(1) .
Предполагается, что обобщенная степень принимает значения из конечного множества S = {−2,−1,−0,5, 0, 0,5, 1, 2, 3}. Однако, как отмечают авторы этой концепции, состав множества можно менять в зависимости от требований задачи и свойств данных.
Как отмечено в работе [Royston, Sauerbrei, 2008], требование положительности переменной не является серьезным ограничением. Для показателя, принимающего как положительные, так и отрицательные значения, в ходе построения модели в этом случае выполняется преобразование , где – минимальное наблюдаемое или минимально возможное значение «x», и в дальнейшем используется преобразованная переменная. Таким образом, при использовании моделей регрессии, основанных на обобщенных полиномах, предполагается, что все объясняющие переменные ограничены снизу. Авторы данного исследования полагают, что для экономических показателей и финансовых отношений, в частности, это требование выполняется.
Обобщенным полиномом от «x» первого порядка, FP1, называется функция вида
(2)
Обобщенным полиномом от «x» второго порядка, FP2, называется функция вида
(3)
Для нескольких объясняющих переменных модель регрессии, основанная на обобщенных полиномах первого и второго порядка, приобретает вид
(4)
т.е. каждая объясняющая переменная входит в модель как обобщенный полином первого или второго порядка с общей для всех регрессоров константой.
Следует отметить, что данная модель при известных обобщенных степенях регрессоров линейна по параметрам «a».
Выбор адекватных свойствам данных значений параметров обобщенных полиномов – непростая задача. Формальное решение она получила в рамках алгоритма MFP, описанного в работе [Royston, Sauerbrei, 2008]. Данный алгоритм реализован для большого числа вычислительных платформ.
5. Анализ детерминант эффективности
Мы рассматриваем вариант оценки эффективности страхового бизнеса с помощью показателя рентабельности активов, ROA. Как отмечено в обзоре литературы, это достаточно распространенный подход в академических исследованиях. В этом случае предполагается, что компания потребляет ресурс (вход) в виде активов и создает продукт (выход) в виде того или иного варианта прибыли. В данном исследовании используется прибыль до налогообложения.
Используя один и тот же набор показателей, мы построили модели их статистической взаимосвязи с опережающим показателем ROA (в следующем отчетном году) для компаний страхового бизнеса, имеющих адрес головного офиса в Москве или Санкт-Петербурге, которые мы назовем столичными, и прочих компаний, которые мы назовем региональными. Такой подход к выбору зависимой переменной позволяет не учитывать в модели возможную эндогенность показателей, вызванную одновременностью их формирования.
Множество потенциальных детерминант эффективности описано в табл. 1. В качестве базовой модели в обоих случаях мы рассматриваем линейную регрессионную модель для панельных данных со случайным эффектом [Baltagi, 2005]. Выбор такой спецификации модели определяется техническими требованиями последующих расчетов в рамках алгоритма MFP. В общем случае она имеет вид
где – значения скалярной зависимой переменной, в данном случае ROA, и вектора-строки значений объясняющих переменных для i-ой страховой компании в период t, – значения скалярной константы и вектора столбца параметров модели регрессии, а – значения индивидуального ненаблюдаемого эффекта и остаточного возмущения. Предполагается, что
Мы будем использовать данную модель как референтную для анализа качества моделей, полученных за счет учета разного рода нелинейных связей при использовании алгоритма MFP, краткое описание которого дано выше. В качестве формальных критериев оценки качества моделей в данном исследовании используется информационные критерии Акаике и Шварца.
Были построены модели, как для всей выборки, так и отдельно для региональных и столичных компаний. Была выполнена оптимизация указанных моделей за счет пошагового удаления незначимых факторов на основе значения t-статистик (первыми удалялись факторы с наименьшей по абсолютной величине t-статистикой) с пересчетом моделей после каждого удаления. При этом для оценки стандартных ошибок оценок значений коэффициентов регрессии использовалась «робастная» (robust) оценка ковариационной матрицы оценок коэффициентов, состоятельная при нарушении гипотезы о гомоскедастичности и отсутствии автокорреляции [White, 1980]. Для повышения надежности выводов о структуре итоговых моделей (значимости коэффициентов) была подсчитана альтернативная оценка стандартных ошибок, основанная на технологии bootstrap для 1000 реплик объемом, совпадающим с объемом обучающего множества [Efron, 1982], не требующей априорных предположений о свойствах распределений наблюдаемых величин. Это позволило исключить эффект переобучения моделей – адаптации структуры под уникальные свойства обучающего множества, не свойственные всей генеральной совокупности. При этом значения самих оценок коэффициентов регрессии не пересчитывались.
В табл. 3 представлены результаты оценивания (значения оценок и различные варианты оценки их значимости), наглядно демонстрирующих различия в управлении эффективностью для столичных и региональных компаний. Видно, что качество моделей после оптимизации существенно улучшилось.
Таблица 3.
Результаты оценивания базовой модели
| all | capital | regional | |||
| pannel | bootstrap | pannel | bootstrap | pannel | bootstrap |
capadeq | –0,00929** | –0,00929 | –0,0133*** | –0,0133 |
|
|
liq | 0,0435** | 0,0435 | 0,0556* | 0,0556 |
|
|
loss | –0,399*** | –0,399*** | –0,429*** | –0,429** | –0,685** | –0,685** |
size | 0,0577* | 0,0577* | 0,0831** | 0,0831** |
|
|
acdis | 0,490* | 0,490 |
|
|
|
|
car |
|
|
|
| 1,421*** | 1,421** |
volhealth |
|
|
|
| 0,534** | 0,534** |
_cons | –1,255* | –1,255* | –1,716** | –1,716* | –0,143 | –0,143 |
sigma_u_cons | 0,428*** | 0,428*** | 0,412*** | 0,412*** | 0,324*** | 0,324*** |
sigma_e_cons | 0,555*** | 0,555*** | 0,590*** | 0,590*** | 0,488*** | 0,488*** |
| all | capital | regional | |||
| pannel | bootstrap | pannel | bootstrap | pannel | bootstrap |
Качество моделей после оптимизации | ||||||
N | 291 | 291 | 201 | 201 | 90 | 90 |
AIC | 598,8 | 598,8 | 432,9 | 432,9 | 163,6 | 163,6 |
BIC | 628,2 | 628,2 | 456,0 | 456,0 | 178,6 | 178,6 |
Качество моделей до оптимизации | ||||||
AIC | 616,5 | 616,5 | 450,4 | 450,4 | 181,7 | 181,7 |
BIC | 690,0 | 690,0 | 513,2 | 513,2 | 229,2 | 229,2 |
Примечания. Значимость оценок: * p-level < 0,05, ** p-level < 0,01, *** p-level < 0,001. В скобках указаны стандартные ошибки.
Прежде всего, следует обратить внимание на значимость оценок стандартных ошибок индивидуального ненаблюдаемого эффекта (sigma_u) и остаточного возмущения (sigma_e) компонент случайной составляющей модели, что является аргументом в пользу правильности выбора панельной структуры данных. Далее, уже на этом этапе анализа, при использовании исключительно линейных моделей, заметны общие черты и региональные различия в управлении эффективностью в контексте ROA. Прежде всего, вполне ожидаемо отрицательное влияние на эффективность оказывает «Коэффициент убыточности» – рост страховых выплат снижает возможность страховых компаний генерировать прибыль. В то же время для столичных компаний значимыми оказываются «Уровень покрытия страховых резервов собственным капиталом» и «Размер организации», а для региональных – «Доля автострахования» и «Доля добровольного медицинского страхования». Отметим также, что в оптимизированную модель для всех компаний не вошел показатель региональной принадлежности (region). Это вполне ожидаемый факт из результатов предварительного анализа, поскольку региональная принадлежность оказывает сильное влияние на распределение значений эффективности и значений объясняющих переменных.
Существенно большей информативностью обладают модели статистической взаимосвязи между оценкой эффективности и объясняющими переменными (модели эффективности), которые учитывают нелинейный характер взаимосвязи. Для построения указанных моделей в данном исследовании был использован кратко изложенный выше алгоритм MFP (Multivariable Fractional Polynomials) [Royston, Sauerbrei, 2008], который позволяет частично автоматизировать их спецификацию. Для всей выборки, а также выборок столичных и региональных компаний, построение моделей эффективности осуществлялось за счет сочетания алгоритма MFP и оптимизации полученного результата. На каждом шаге оптимизации построенной MFP-модели регрессии из нее удалялась наименее значимая объясняющая переменная. Значимость каждой объясняющей переменной оценивалась на основе значимости оценок коэффициентов соответствующей ей FP-функции. Если оценки всех коэффициентов были незначимы, то, поскольку мы не могли отвергнуть гипотезу о равенстве нулю оцениваемых коэффициентов, переменная считалась незначимой. Для каждого незначимого регрессора подсчитывались значения t-статистик оценок коэффициентов его FP-функции. Из модели удалялся тот незначимый регрессор, для которого максимальное по модулю значение t-статистики оценок его коэффициентов было минимально. Далее модель переоценивалась, и процедура оптимизации продолжалась до тех пор, пока в модели не оставались только значимые факторы.
Рассмотрим отдельно оптимизированные модели эффективности для столичных и региональных компаний.
5.1. Модель прибыльности столичных компаний
Прежде всего, отметим функциональную форму вхождения в модель оставшихся после оптимизации факторов. Интерес представляют те из них, которые входят в MFP-модель нелинейно.
В табл. 4 представлены результаты оценивания MFP-модели регрессии и проверки стабильности ее структуры (значимости оценок). В столбце «FP» указана функциональная форма вхождения в модель регрессора (см. формулы 1–4). В столбце «p» указаны обобщенные степени регрессора. Видно, что нелинейно в модель вошли такие показатели, как lev (p1 = 1, p2 = 3), liq (p1 = 0), resrvratio (p1 = –2), car (p1 = 3) и propind (p1 = p2 = –1). В скобках указаны обобщенные степени регрессоров.
Аналогично процессу построения базовой модели мы использовали технику bootstrap для анализа стабильности структуры модели (значимости оценок коэффициентов FP-функций). Для повышения надежности выводов помимо bootstrap с той же целью использовалась альтернативная техника jackknife [Efron, 1982], основанная на поочередном удалении отдельных элементов выборки и вычислении заданной статистики на оставшемся множестве.
Таблица 4.
Результаты оценивания и оптимизации MFP-модели эффективности для столичных компаний
| FP | p | robust | bootstrap | jackknife |
capadeq | FP1 | р = 1 | –0,0141*** | –0,0141* | –0,0141*** |
lev | FP2 | p1 = 1, | 3,879*** | 3,879*** | 3,879*** |
p2 = 3 | –19,83*** | –19,83*** | –19,83*** | ||
liq | FP1 | p = 0 | 0,496*** | 0,496*** | 0,496*** |
loss | FP1 | p = 1 | –0,325*** | –0,325*** | –0,325*** |
resrvratio | FP1 | p = –2 | –0,000000520*** | –0,000000520 | –0,000000520*** |
| FP | p | robust | bootstrap | jackknife |
size | FP1 | p = 1 | 0,153*** | 0,153*** | 0,153*** |
acdis | FP1 | p = 1 | 0,872*** | 0,872*** | 0,872*** |
car | FP1 | p = 3 | 1,628*** | 1,628 | 1,628*** |
propind | FP2 | p1 = –1, | 0,000455*** | 0,000455 | 0,000455 |
0,0000358*** | 0,0000358 | 0,0000358 | |||
_cons |
|
| 0,118* | 0,118 | 0,118* |
sigma_u |
|
| 0,107 | 0,107 | 0,107 |
sigma_e |
|
| 0,551*** | 0,551*** | 0,551*** |
Качество модели после оптимизации | |||||
N |
|
| 201 | 201 | 201 |
AIC |
|
| 365,9 | 365,9 | 365,9 |
BIC |
|
| 412,2 | 412,2 | 412,2 |
Качество модели до оптимизации | |||||
AIC |
|
| 374,8 | 374,8 | 374,8 |
BIC |
|
| 440,9 | 440,9 | 440,9 |
Примечания. Значимость оценок: * p-level < 0,05, ** p-level < 0,01, *** p-level < 0,001. В скобках указаны стандартные ошибки.
Прежде всего, отметим, что качество оптимизированных моделей выше качества моделей до оптимизации. Оценка значимости коэффициентов для большинства факторов оказалась устойчивой – как согласно подходу bootstrap (1000), так и для jackknife. Вместе с тем оценки значимости для факторов resrvratio, car, propend нестабильны согласно результатам bootstrap (1000), и наблюдаются некоторые противоречия с результатами использования jackknife.
Далее следует отметить существенное расширение множества факторов, влияющих на эффективность бизнеса, в оптимизированной модели по сравнению с исходной. В модель эффективности со стабильными оценками значимости коэффициентов вошли такие показатели, как lev и acdis. Стабильными стали оценки значимости коэффициентов для показателя liq. С нестабильными оценками значимости коэффициентов в модель эффективности вошли показатели resrvratio, car и propind.
Обсудим влияние на эффективность некоторых факторов, доступных для управления менеджменту компании. Наиболее наглядным вариантом является анализ графиков соответствующих FP-функций.
Рис. 5. FP2-функция уровня долговой нагрузки для столичных компаний
Очевидно, что уровень долговой нагрузки (рис. 5) положительно влияет на эффективность только в некотором ограниченном диапазоне значений. Малая и большая доли заимствований снижают эффективность. Снижение эффективности начинается с величины показателя, примерно равной 0,25.
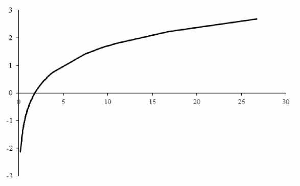
Рис. 6. FP-функция коэффициента текущей ликвидности для столичных компаний
Согласно рис. 6 низкая ликвидность отрицательно влияет на эффективность до определенного значения. При увеличении значения коэффициента эффективность нелинейно возрастает со скоростью логарифма (как следует из результатов расчетов).
5.2. Модель прибыльности региональных компаний
Рассмотрим аналогичную модель для региональных компаний. Результаты оптимизации MFP-модели приведены в табл. 5. Наиболее заметной особенностью модели является тот факт, что в нее вошли, в основном, только показатели, связанные со структурой страховых премий. Стабильные оценки имеют исключительно показатели этой категории. Единственный показатель, характеризующий финансовые итоги деятельности компании – коэффициент инвестиционного дохода (invratio), – вошедший в модель линейно, обладает низкозначимой (10%) и нестабильной оценкой коэффициента. Показатели структуры страховой премии также, в основном, вошли в модель линейно за исключением доли страхования от несчастных случаев и болезней (acdis). Оценки коэффициентов FP2-функции этого показателя, а также доли автострахования стабильны как для bootstrap, так и для jackknife. Оценки коэффициентов долей страхования имущества юридических и физических лиц высоко значимы, но нестабильны для bootstrap и стабильны для jackknife.
Таблица 5.
Результаты оптимизации MFP-модели эффективности для региональных страховых компаний
| FP | p | robust | bootstrap | jackknife |
invratio | FP1 | p = 1 | 1,805* | 1,805 | 1,805 |
acdis | FP2 | p1 = 2, | 42,51*** | 42,51** | 42,51*** |
37,09*** | 37,09*** | 37,09*** | |||
car | FP1 | p = 1 | 1,772*** | 1,772*** | 1,772*** |
volhealth | FP1 | p = 1 | 0,343* | 0,343 | 0,343 |
proporg | FP2 | p1 = 1, | 0,722*** | 0,722 | 0,722*** |
0,767** | 0,767 | 0,767* | |||
_cons |
|
| –0,383*** | –0,383*** | –0,383*** |
sigma_u |
|
| 0,179** | 0,179* | 0,179** |
sigma_e |
|
| 0,432*** | 0,432*** | 0,432*** |
| FP | p | robust | bootstrap | jackknife |
Качество модели после оптимизации | |||||
N |
|
| 90 | 90 | 90 |
AIC |
|
| 136,8 | 136,8 | 136,8 |
BIC |
|
| 161,8 | 161,8 | 161,8 |
Качество модели до оптимизации | |||||
N |
|
| 90 | 90 | 90 |
AIC |
|
| 141,9 | 141,9 | 141,9 |
BIC |
|
| 189,4 | 189,4 | 189,4 |
Примечания. Значимость оценок: * p-level < 0,05, ** p-level < 0,01, *** p-level < 0,001. В скобках указаны стандартные ошибки.
Представляет интерес анализ влияния на эффективность показателя, вошедшего в модель нелинейно. На рис. 7 представлен график FP2-функции от acdis.
Рис. 7. Влияние на ROA доли страхования от несчастных случаев и болезней для региональных компаний
Положительное влияние на эффективность этот показатель оказывает, начиная с 0,192. При более низких долях влияние может быть разнонаправленным. В частности, в некоторой области значений использование этого вида страхования приводит к незначительному снижению эффективности.
Отметим, что для столичных страховых компаний рост этого показателя также сопряжен с ростом эффективности. Приведем для сравнения соответствующий график FP1-функции. Отметим, что положительное влияние на эффективность данный показатель оказывает, начиная с некоторой величины.
Рис. 8. Влияние на ROA доли страхования от несчастных случаев и болезней для столичных компаний
6. Выводы и заключение
Данное исследование представляет собой один из этапов проектов, реализуемых авторами в Лаборатории конкурентной и антимонопольной политики Института анализа предприятий и рынков и Лаборатории финансовых инноваций и риск-менеджмента Национального исследовательского университета «Высшая школа экономики», посвященных анализу детерминант эффективности бизнеса в различных секторах экономики.
Задачей данного исследования являлся анализ детерминант эффективности страховых компаний, имеющих различную локацию. Рассматриваются компании, головные офисы которых расположены в Москве или Санкт-Петербурге (столичные) и компании, головные офисы которых расположены в региональных центрах (региональные). Уже на этапе предварительного анализа проявились существенные различия статистических свойств финансовых характеристик этих групп организаций. Дальнейшее моделирование статистической взаимосвязи между показателем ROA и рядом показателей, характеризующих финансовое состояние страховых организаций, позволило сделать вывод о наличии принципиально разных подходов к управлению эффективностью региональных и столичных компаний.
Для региональных компаний эффективность в предстоящем периоде в основном определяется структурой страховых премий, т.е. фактически специализацией в страховом бизнесе. Все виды страхования оказывают линейное положительное влияние на ROA за исключением «страхования от несчастных случаев и болезней» (см. рис. 7). Расчеты показывают наличие проблем с эффективностью при невысокой доле этого вида страхования в региональном страховом бизнесе. Устойчивое положительное влияние на эффективность он оказывает, начиная с некоторого значения его доли. При недостаточных объемах этого вида страхования эффективность может даже снижаться за счет роста страховых выплат.
Полученные оценки силы и характера влияния долей различных видов страхования на ROA позволяют, например, при необходимости определить их оптимальное сочетание для максимизации значения выбранной метрики, используя стандартные методы линейного программирования.
Для столичных компаний в обеспечении эффективности большую роль играет финансовый менеджмент – управление структурой активов и пассивов. Значимое стабильное (в соответствии с bootstrap проверкой) влияние на эффективность оказывают:
- уровень покрытия страховых резервов собственным капиталом – влияние отрицательно, что вполне ожидаемо, поскольку увеличение собственного капитала осуществляется прежде всего за счет нераспределенной прибыли, уменьшая инвестиционные возможности страховой организации в следующем отчетном периоде;
- уровень долговой нагрузки – влияние нелинейно (см. рис. 5) с изменением направления, что также соответствует экономическому смыслу данного показателя: до определенного уровня заемные средства увеличивают инвестиционные возможности организации, оказывая положительное влияние на прибыль, однако при достижении границ инвестиционных возможностей страховая организация начинает неэффективно использовать займы, не связывая их с генерацией дополнительной прибыли, покрывающей расходы на их обслуживание;
- коэффициент текущей ликвидности – влияние положительное, но нелинейное (см. рис. 6), что свидетельствует об ограниченных возможностях повышения эффективности за счет увеличения объема высоколиквидных (оборотных) активов, скорость роста эффективности невелика;
- коэффициент убыточности – влияние, вполне ожидаемо, отрицательное: рост данного показателя сопряжен с ростом страховых выплат, которые снижают инвестиционные возможности компаний.
Также следует отметить положительное стабильное влияние размера компании на ее эффективность. В страховом бизнесе более крупные организации более эффективны.
Что касается страховой специализации, то для столичных компаний устойчивое положительное влияние на эффективность оказывает только «Доля страхования от несчастных случаев и болезней». Мы предполагаем, что именно на этот показатель следует опираться при формировании краткосрочных планов развития. Доли прочих видов страхования также оказывают значимое положительное влияние на ROA для всех столичных компаний, но их влияние неустойчиво.
Данное исследование подтвердило, что качество моделирования статистической взаимосвязи между экономическими показателями существенно повышается при учете нелинейного характера связи. Авторы уже получали ранее аналогичные результаты для страховых компаний в рамках исследования влияния института перестрахования на устойчивость бизнеса [Поляков, Полякова, 2021], кредитных организаций [Chuvakov, Polyakov, 2017; Поляков, Полякова, 2017], предприятий реального сектора [Полякова, Еремеева, Поляков, 2016]. Во всех случаях характер нелинейной связи был достаточно сложным и описать его удавалось лишь с помощью алгоритма MFP [Royston, Sauerbrei, 2008]. Результат учета нелинейности неизменно приводил к заметному улучшению стандартных показателей качества моделирования – информационных критериев Акаике и Шварца.
Отметим, что часть показателей в результате автоматического выбора спецификации модели в рамках алгоритма MFP в итоге вошла в модель линейно. Для этих показателей существуют значения, начиная с которых их влияние на эффективность положительно и растет линейно с ростом этих факторов. Этот факт может оказать влияние на процесс финансового планирования и управления в страховых организациях.
Включение нелинейных элементов в модель статистической взаимосвязи между показателем ROA и объясняющими переменными позволило сделать ряд полезных для финансового менеджмента страховых организаций выводов. Построенные в данном исследовании модели рассматривались как инструмент поддержки принятия решений об управлении эффективностью организаций. Значительная часть включенных в модель показателей доступна для управления со стороны управленческого состава страховых компаний.
About the authors
Konstantin L. Polyakov
National Research University Higher School of Economics
Author for correspondence.
Email: polyakov.kl@hse.ru
к.т.н., доцент, доцент департамента прикладной экономики
Russian Federation, 20, Myasnitskaya str., Moscow, 101000Marina V. Polyakova
National Research University Higher School of Economics
Email: mpolyakova@hse.ru
к.т.н., доцент, доцент Школы Финансов
Russian Federation, 20, Myasnitskaya str., Moscow, 101000Svetlana S. Gracheva
National Research University Higher School of Economics
Email: sgracheva@hse.ru
к.т.н., доцент, доцент департамента статистики и анализа данных
Russian Federation, 20, Myasnitskaya str., Moscow, 101000References
- Baltagi B.H. Econometric Analysis of Panel Data. 5-rd ed. Wiley, 2005.
- Banerjee R., Majumdar S. (2018) Impact of Firm Specific and Macroeconomic Factors on Financial Performance of the UAE Insurance Sector. Global Business and Economics Review, 20, 2, pp. 248–261.
- Barua B., Barua S., Rana R.H. (2018) Determining the Financial Performance of Non-Life Insurers Static and Dynamic Panel Evidence from an Emerging Economy. Journal of Developing Areas, 52, 3, pp. 153–167.
- Ben Dhiab L. (2021) Determinants of Insurance Firms’ Profitability: An Empirical Study of Saudi Insurance Market. Journal of Asian Finance, Economics and Business, 8, 6, pp. 235–243.
- Chuvakov D.M., Polyakov K.L. (2017) Methodology of Model Structure Choice in Logistic Modelling. Actual Problems of System and Software Engineering 2017. Proceedings of the 5th International Conference on Actual Problems of System and Software Engineering Supported by Russian Founda-tion for Basic Research (eds. A.R. Cavalli, A. Petrenko, B. Pozin). Aachen: CEUR Workshop Proceedings, 41, pp. 327–332.
- Efron B. (1982) The Jackknife, the Bootstrap and Other Resampling Plans. Philadelphia: Society for Industrial and Applied Mathematics.
- Expert RA (2020) Rankings of Insurance Companies by the End of 2020 [Electronic resource]: Expert RA. Available at: ttps://www.raexpert.ru/rankingtable/insurance/2020/1/ (date of applica-tion: 02/14/2023) (In Russ.)
- Geamănu M. (2011) Economic Efficiency and Profitability. Studia Universitatis “Vasile Goldiş” Arad, Economics Series, 21, 2, ppP. 116–119.
- Gockov Gj., Kamenjarska T. (2021) Empirical Analysis of the Factors Determining the Profitability of Insurance Companies in the Republic of North Macedonia. Financial Studies, 25, 1, pp. 48–64.
- Golovan S.V., Nazin V.V., Peresetsky A.A. (2010) Nonparametric Estimates of the Effectiveness of Russian Banks. Economics and Mathematical Methods, 46, 3, pp. 43–57. (In Russ.)
- Ipatova I.B., Peresetsky A.A. (2013) Technical Efficiency of Enterprises in the Industry of Production of Rubber and Plastic Products. Applied Econometrics, 32, 4, pp. 71–92. (In Russ.)
- Killins R.N. (2020) Firm-Specific, Industry-Specific and Macroeconomic Factors of Life Insurers’ Profitability: Evidence from Canada. The North American Journal of Economics and Finance, 51, 101068.
- Krasnopeeva N.A., Nazrullayeva E.Yu., Peresetsky A.A., Shchetinin E.I. (2016) Export or Not? Export Status and Technical Efficiency of Russian Enterprises. Economic Issues, 7, pp. 123–146. (In Russ.)
- Marjanović I., Popović Ž. (2020) Profitability Determinants of Insurance Companies in the Re-public of Serbia. Economic and Financial Challenges for Balkan and Eastern European Countries. Springer, pp. 133–159.
- Morara K., Sibindi A.B. (2021) Determinants of Financial Performance of Insurance Compa-nies: Empirical Evidence Using Kenyan Data. Journal of Risk and Financial Management, 14, 12.
- Polyakova M.V., Polyakov K.L. (2021) The Influence of the Reinsurance Institute on the Financial Results of Insurance Companies. Journal of Institutional Research, 13, 3, pp. 117–130. (In Russ.)
- Polyakova M.V., Polyakov K.L. (2017) Modeling the Stability of Russian Banks During the Reformation of the Banking System. Voprosy Statistiki, 1, 12,. pp. 25–39. (In Russ.)
- Polyakova M.V., Eremeeva I.S., Polyakov K.L. (2018) Modeling the Probability of Bankruptcy of Enterprises in the Real Sector of the Economy. Voprosy Statistiki, 25, 12, pp. 12–27. (In Russ.)
- Priya K., Velnampy T. (2013) Efficiency and Profitability: A Case Study of Banking Sector in Sri Lanka. Global Journal of Management and Business Research Accounting and Auditing, 13, 5, pp. 51–58.
- Royston P., Altman D.G. (1994) Regression Using Fractional Polynomials of Continuous Covariates: Parsimonious Parametric Modelling. Journal of the Royal Statistical Society. Series C (Applied Statistics), 43, 3, pp. 429–467.
- Royston P., Sauerbrei W. (2008) Multivariable Model-Building: A Pragmatic Approach to Regression Analysis Based on Fractional Polynomials for Continuous Variables. Wiley.
- Steiskal E.A., Efimov O.N., Khazhieva Z.R. (2019) Regional Insurance Business: Systemic Problems of Activity. Russian Entrepreneurship, 20, 4, pp. 1007–1020. (In Russ.)
- Tsyganov A.A., Kirillova N.V. (2018) Insurance Market of the Russian Federation. The Regional Aspect. The Economy of the Region, 14, 4, pp. 1270–1281. (In Russ.)
- Vasilyeva T.S. (2020) Topical Issues of the Development of the Regional Insurance Market and its Role in the Economy. Problems of Territorial Development, 107, 3, pp. 103–115. (In Russ.)
- White H.A. (1980) Heteroskedasticity-Consistent Covariance Matrix Estimator and a Direct Test for Heteroskedasticity. Econometrica, 48, 4, pp. 817–838.
Supplementary files










