A computational model for evaluating the efficiency of multi-frequency digital radio systems
- Authors: Tsvetov V.P.1, Grafkin A.V.1, Lukanov A.S.1
-
Affiliations:
- Samara National Research University
- Issue: Vol 28, No 2 (2025)
- Pages: 65-77
- Section: Articles
- URL: https://bakhtiniada.ru/1810-3189/article/view/314400
- DOI: https://doi.org/10.18469/1810-3189.2025.28.2.65-77
- ID: 314400
Cite item
Full Text
Abstract
Background. Frequency division multiplexing scheme is a promising technology for wideband digital communication. Systems like this have significantly increased the speed of wireless data transmission, including in complicated conditions of multipath propagation of a radio signal. The first step in designing radio equipment is to evaluate its effectiveness in terms of the use of allocated resources. Aim. The paper describes a mathematical model of multi-frequency digital radio systems and the architecture of a software and hardware platform designed to study the information and energy efficiency of these systems. Methods. The mathematical model is based on the Hilbert spaces and information theory. Its numerical implementation makes it possible to take into account the entropy of message sources, the spectral characteristics of the signal and interference, the signal-to-noise ratio, etc. Results. The paper presents the results of numerical experiments comparing the efficiency of radio communication systems based on frequency division multiplexing and quadrature amplitude modulation schemas, and shows the capabilities of the designed software and hardware platform. Conclusion. The constructed model for evaluating the effectiveness of multi-frequency digital radio communication systems and its implementation make it possible to automate the process of analyzing the characteristics of wireless communication systems.
Full Text
Введение
В основе архитектуры современных проводных и беспроводных систем связи лежат информационные технологии кодирования и обработки данных, что предполагает широкое использование математических методов и эффективных алгоритмов их реализации средствами вычислительной техники. Одновременно с этим разработке подобных систем предшествует этап математического моделирования и численных экспериментов, который позволяет исследовать их значимые характеристики в зависимости от изменения параметров среды распространения сигналов без проведения дорогостоящих натурных экспериментов.
В настоящее время широкое распространение получили системы радиосвязи, построенные на базе многочастотных сигналов (далее – МЧС) и многопозиционной дискретной амплитудной модуляции (далее – МДАМ) [1–3]. Именно такие системы позволили существенно увеличить скорость беспроводной передачи данных, в том числе, в сложных условиях многолучевого распространения сигнала.
Математические модели МЧС-МДАМ систем радиосвязи опираются на теорию Гильбертовых функциональных пространств, а также Евклидовых пространств при построении кодеров и декодеров канала [4–8].
1. Общая математическая модель МЧС-МДАМ систем радиосвязи
1.1. Определим источник дискретных сообщений с алфавитом Обозначим
– множество слов длины N над алфавитом Α. Под дискретным сообщением понимается произвольное слово
Общее количество слов длины N над алфавитом Α, т. е. мощность множества Обозначим – вероятность появления сообщения Заметим, что если все символы алфавита источника имеют равную вероятность появления в сообщениях то и все сообщения равновероятны с вероятностью
1.2. Определим параметрическое семейство сигналов где при любых Сигналы считаются линейно независимыми и их принято называть поднесущими.
В тех случаях, когда при любых поднесущие сигналы семейства попарно ортогональны в смысле скалярного произведения в семейство называется ортогональным. Последнее означает, что
Ортогональные сигналы не оказывают взаимного влияния при их приеме.
1.3. Определим кодер канала как отображение
Интервал называется интервалом длительности сигнала
Обозначим – множество канальных сигналов. Вероятность появления в канале сигнала в рассматриваемом случае, будет совпадать с вероятностью Множество
будем называть ансамблем сигналов.
Сигнал используют для модуляции высокочастотного, обычно гармонического, сигнала с частотой который передается в радиоканал на передающей стороне и демодулируется на приемной. При этом частота где – верхняя граница спектра сигнала
1.4. Определим канал с аддитивным шумом как отображение
1.5. Определим декодер канала с аддитивным шумом как отображение
С точки зрения надежности и простоты технической реализации наибольший интерес для разработчиков связной и радиотелеметрической аппаратуры представляет технология ортогональных МЧС (далее – ОМЧС) с применением квадратурной амплитудной модуляции (далее – КАМ) и дискретного преобразования Фурье (далее – ДПФ).
2. Математическая модель ОМЧС-КАМ-ДПФ систем радиосвязи
Модель ОМЧС-КАМ-ДПФ системы связи является частным случаем МЧС-МДАМ модели с алфавитом и параметрическим семейством ортогональных в поднесущих гармонических сигналов
Комплексные значения где называются КАМ-символами, а их вещественные и мнимые части и задают так называемые синфазную и квадратурную составляющие символов. Мощность алфавита называется позиционностью КАМ.
Рассмотрим эту модель более подробно.
Сообщение, состоящее из КАМ-символов, кодируется набором комплексных значений который преобразуется в представление комплексного сигнала
на интервале , где
Сигналы и используются для амплитудной модуляции двух высокочастотных несущих сигналов и сумма которых затем подается в радиоканал.
На приемной стороне происходит демодуляция несущих сигналов, результат которой с учетом помех может быть представлен в комплексной форме
Для восстановления на приемной стороне применяется дискретизация сигнала по временным отсчетам
при
Набор значений трактуется как обратное дискретное преобразование Фурье
исходного набора В свою очередь может трактоваться как обратное дискретное преобразование Фурье
некоторого набора который мы принимаем за приближение к исходному значению Для нахождения достаточно применить прямое масштабированное преобразование Фурье к воспользовавшись равенствами
при
Понятно, что из-за воздействия помех в общем случае поэтому результатом декодирования считается набор близкий в том или ином смысле к набору в котором все Для нахождения часто применяют метрический критерий «ближайшего соседа».
Тем самым в основе алгоритма декодирования переданных КАМ-символов лежат измерение принятого сигнала на конечном числе временных отсчетов
при
и нахождение решения системы линейных алгебраических уравнений (далее – СЛАУ)
(1)
которое имеет вид
(2)
где
– квадратная матрица порядка а
– эрмитово сопряженная матрица к матрице
Здесь и далее для простоты матричные записи СЛАУ вида (1) будут обозначать записи вида
где верхний индекс обозначает операцию транспонирования.
На практике, для вычисления обычно применяют алгоритм быстрого преобразования Фурье (далее – БПФ), который при заданном уровне помех и подходящем выборе шага квантования в синфазной и квадратурной составляющей кода позволяет восстанавливать исходное значение с приемлемым значением средней вероятности ошибочного приема одного КАМ-символа.
Замечание. Обозначение
связано с тем, что
– первообразный комплексный корень N-й степени из 1, то есть Поэтому при вычислениях удобно пользоваться степенными представлениями и всеми известными правилами действий со степенями.
Теперь рассмотрим, в некотором смысле альтернативную, только что рассмотренной, технологию построения МЧС-МДАМ системы радиосвязи, формируемой гармоническими сигналами и занимающей практически ту же полосу частот, что и ОМЧС-КАМ-ДПФ-сигналы на интервале длительности но позволяющей определить передаваемое сообщение по измерениям сигнала на половинном интервале при помощи устойчивых алгоритмов. При этом модель кодера и декодера канала будет базироваться не на ДПФ, а на дискретном косинус-преобразовании (далее – ДКП) и синус-преобразовании (далее – ДСП).
3. Математическая модель ОМЧС-КАМ-ДКП-ДСП систем радиосвязи
Сначала представим КАМ-сообщение в виде самостоятельных наборов синфазных и квадратурных составляющих в которых, как и ранее, Определим параметрические семейства ортогональных в поднесущих сигналов
и
Преобразуем наборы сообщений в сигналы
и
на интервале Заметим, что ортогональность сигналов внутри каждого из семейств и сохранится в но сигналы из различных семейств уже не будут ортогональными.
Сигналы и как и прежде будем использовать для модуляции двух высокочастотных несущих сигналов и сумма которых затем подается в радиоканал.
На приемной стороне происходит демодуляция несущих сигналов, результат которой с учетом помех может быть представлен в форме
Для восстановления X и Y на приемной стороне применим дискретизацию сигнала по временным отсчетам
при
Набор значений можно трактовать как ДКП исходного набора X, а как ДСП исходного набора Y. То же относится и к их приближенным значениям .
Приближения и являются решениями СЛАУ
(3)
(4)
где
– квадратные симметрические матрицы порядка N.
Заметим, что матрицы
– квадратные симметрические унитарные матрицы порядка N, то есть
где – квадратная единичная матрица порядка N, причем
Таким образом, приближенные к искомым значениям X и Y решения и СЛАУ (3), (4) с высокой степенью точности могут быть получены путем применения известных устойчивых алгоритмов.
Рассмотренная модель требует измерения сигналов на временных отсчетах
где T – длительность аналогичного по информационным и спектральным характеристикам ОМЧС-КАМ-ДПФ-сигнала, то есть практически вдвое (со значения до значения сокращает интервал приема/передачи.
Напомним, что сигналы каждого из семейств и обладают свойством ортогональности, что устраняет межканальную интерференцию в передаваемых сообщениях.
4. Математическая модель оценки эффективности МЧС-МДАМ систем радиосвязи
Для качественного сравнения систем радиосвязи служат такие их характеристики, как информационная и энергетическая эффективности [9–12]. Информационная эффективность показывает какую долю пропускной способности канала передачи данных использует система радиосвязи. Энергетическая эффективность показывает, насколько успешно с точки зрения обеспечения скорости передачи данных используются ее энергетические ресурсы.
Напомним основные определения, которые потребуются нам в дальнейшем.
Информационная эффективность МЧС системы радиосвязи определяется как
где R – скорость передачи сообщений в канале связи; C – пропускная способность канала.
Энергетическая эффективность МЧС системы радиосвязи определяется как
где – средняя мощность по ансамблю сигналов; – спектральная плотность мощности шума.
С точки зрения пропускной способности канала с аддитивным шумом наихудший вариант представляет белый гауссовский шум (далее – АБГШ), т. е. равномерный по всем частотам спектра семейства сигналов случайный процесс Плотность распределения амплитуды АБГШ подчиняется закону нормального гауссовского распределения с нулевым средним
Именно этой моделью помеховой обстановки будем пользоваться в дальнейших построениях. Также для простоты записи будем применять обозначения для стационарного АБГШ с Напомним, что для АБГШ спектральная плотность мощности
Пропускная способность канала связи с шумом определяется как
где F – ширина спектра сигнала; – средняя мощность по ансамблю сигналов
– средняя мощность шума.
Энергия сигнала определяется как
где
Средняя мощность сигнала рассчитывается как
Отношение сигнал/шум (далее – ОСШ) обозначается
Средняя мощность по ансамблю сигналов вычисляется как
Границы спектра сигнала определяются как (нижняя граница) и (верхняя граница), для которых
Определение и в некотором смысле произвольно и зависит от постановки задачи.
Ширина спектра сигнала определяется как
Ширина спектра семейства сигналов –
где и
Скорость передачи сообщений в канале –
где – энтропия источника сообщений; – ненадежность принятых символов; τ – время, затрачиваемое на передачу одного символа.
Энтропия источника дискретных сообщений над алфавитом с вероятностями появления символов определяется как
В случае источника с максимальной энтропией
Ненадежность принятых символов находится как
где – вероятность события «отправлен символ принят символ »,
вероятность события «принят символ ».
5. Вычислительная модель оценки эффективности МЧС-МДАМ систем радиосвязи
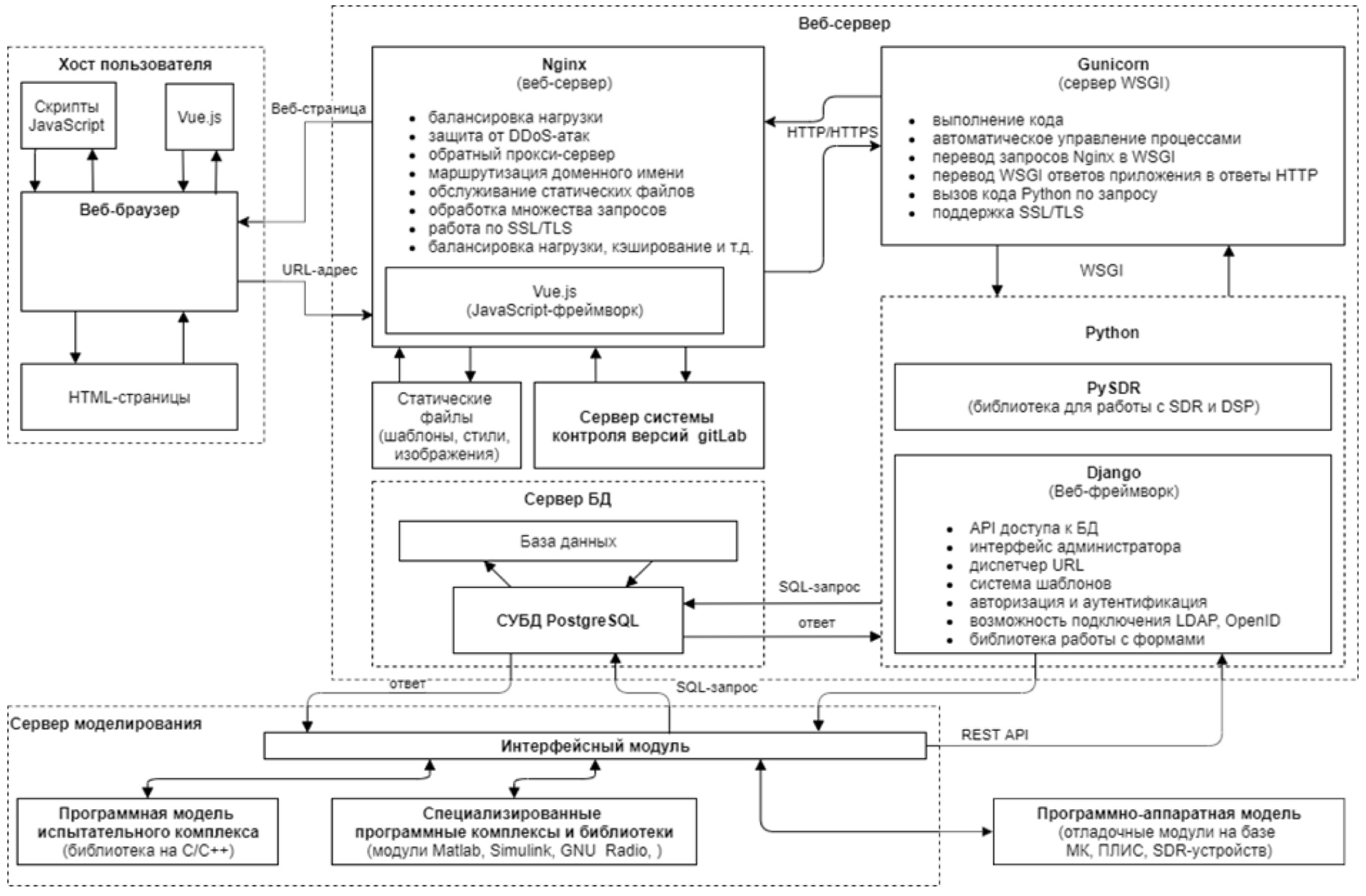
Рассмотренная выше модель оценки эффективности МЧС-МДАМ систем радиосвязи была реализована в виде распределенной программно-аппаратной платформы на базе стека технологий: Nginx 1.1 - 4.2, Gunicorn, СУБД PostgreSQL 11.0, Python 3.9, Django 4.0.5, Vue JS, Celery, PySDR, REST API [13]. Архитектура системы представлена на рис. 1.
Рис. 1. Распределенная клиент-серверная архитектура платформы
Fig. 1. Distributed client/server platform architecture
Архитектура программно-аппаратной платформы позволяет выполнять серии экспериментов и проводить статистические оценки информационной и энергетической эффективностей в автоматическом режиме с различными значениями параметров моделей помеховой обстановки и систем радиосвязи.
Отдельный вычислительный эксперимент состоит в моделировании процесса передачи/приема последовательности символов, генерируемых источником сообщений для исследуемой МЧС-МДАМ системы связи, и реализует представленную ниже последовательность действий:
- Моделирование источника сообщений: формирование элементарного сообщения ZИ в соответствии с программной моделью источника сообщений и моделью исследуемой системы радиосвязи. Состав символов в сообщении определяется числом возможных значений амплитуд КАМ исследуемой системы, а их количество – числом поднесущих МЧС;
- Моделирование передающего устройства: преобразование каждого элементарного сообщения ZИ в программную модель непрерывного сигнала исследуемой системы радиосвязи;
- Моделирование передающего устройства: вычисление значений программной модели непрерывного сигнала на наборе временных отсчетов – сигнальной последовательности SИ;
- Моделирование канала связи: формирование шумовых наборов на временных отсчетах сигнальной последовательности в соответствии с программной моделью канального шума;
- Моделирование канала связи: формирование зашумленной сигнальной последовательности в соответствии с программной моделью канального шума;
- Моделирование приемного устройства: восстановление принятого сообщения ZП в соответствии с программной моделью исследуемой СКК по набору полученных на предыдущем этапе значений;
- Для вычисления показателей информационной и энергетической эффективности систем радиосвязи вычислительные эксперименты объединяются в серии по K экспериментов. Обработка результатов серии экспериментов реализует следующую последовательность действий:
7.1. Вычисление значений параметров, необходимых для оценки информационной и энергетической эффективности СКК по последовательностям ZИ, ZП;
7.2. Вычисление показателей информационной и энергетической эффективности СКК по результатам обработки последовательностей ZИ, ZП;
7.3. Протоколирование результатов.
6 Результаты оценки эффективности ОМЧС-КАМ-ДПФ и ОМЧС-КАМ-ДКП-ДСП систем радиосвязи
По результатам проведенных экспериментов анализу подвергались показатели информационной эффективности и энергетической эффективности
Как уже отмечалось ранее, информационная эффективность выражает степень использования доступной пропускной способности канала связи. Энергетическая эффективность характеризует мощность, необходимую для передачи информации с заданным качеством.
Согласно теореме Шеннона, теоретически возможная скорость передачи информации равна пропускной способности канала связи, поэтому предельная информационная эффективность ограничена сверху единицей.
При достижении теоретически возможной скорости передачи информации в канале связи, то есть при выполнении равенства
энергетическая эффективность будет определяться только ОСШ
Для МЧС-КАМ систем связи, которые используют N поднесущих с длительностью передачи сигнала T, максимальное значение R составляет
где m – количество бит, с помощью которых представляются символы сообщения, то есть – определяет позиционность КАМ – для КАМ-4, – для КАМ-16).
Откуда следует, что при максимальном значении должны выполняться равенства
или
где а F – используемая полоса частот МЧС-сигнала.
Таким образом, при заданном значении m и для МЧС-КАМ систем связи с N поднесущими и длительностью передачи сигнала T можно легко определить значение SNR, при котором данная система может обладать наибольшей информационной эффективностью с а именно
Тем самым справедлив следующий критерий. Максимальное значение информационной эффективности МЧС-КАМ системы связи с N поднесущими и длительностью передачи сигнала T может достигаться только при
Используем это равенство для грубой оценки SNR, при котором может достигаться наибольшая информационная эффективность исследуемых систем радиосвязи:
- для ОМЧС-КАМ-ДПФ
где
- для ОМЧС-КАМ-ДКП-ДСП
где
Обозначим – скорости передачи информации для определенных выше Понятно, что отношения определяющие информационную эффективность, могут существенно отличаться от 1, если система радиосвязи не в полной мере использует пропускную способность канала связи.
Как показали численные эксперименты на исследуемых моделях ОМЧС-КАМ-ДПФ систем связи, для источников сообщений с максимальной энтропией можно считать, что
Откуда следует, что при грубой оценке максимального значения должно выполняться приближенное равенство
Таким образом, независимо от числа поднесущих N максимальная скорость передачи информации исследуемой СКК, по грубой оценке, должна достигаться:
- для КАМ-4 при дБ),
- для КАМ-16 при дБ),
при этом энергетическая эффективность в таких случаях должна составлять:
- для КАМ-4 при
- для КАМ-16 при
Как показали численные эксперименты на исследуемых моделях ОМЧС-КАМ-ДКП-ДСП систем связи, для источников сообщений с максимальной энтропией с погрешностью % можно считать, что
Откуда следует, что при грубой оценке максимального значения должно выполняться приближенное равенство
Таким образом, независимо от числа поднесущих N максимальная скорость передачи информации исследуемой СКК, по грубой оценке, должна достигаться:
- для КАМ-4 при дБ),
- для КАМ-16 при дБ),
при этом энергетическая эффективность в таких случаях должна составлять:
- для КАМ-4 при
- для КАМ-16 при
Исследования по оценке информационной и энергетической эффективностей ОМЧС-КАМ-ДПФ и ОМЧС-КАМ-ДКП-ДСП систем радиосвязи проводились для моделей, обладающих следующими характеристиками:
- позиционность КАМ: 4, 16;
- количество поднесущих N: 8, 16, 32.
ОСШ для модели канала с АБГШ изменялось в диапазоне от 3 дБ до 30 дБ с шагом 3 дБ.
Применялась модель источника сообщений с максимальной энтропией, в которой все символы имеют равные вероятности появления.
Выборочные результаты экспериментов представлены на рис. 2–5.
Рис. 2. График зависимости информационной эффективности систем радиосвязи от ОСШ (КАМ-4, N = 16)
Fig. 2. Graph of dependence of information efficiency of radio communication systems on SNR (QAM-4, N = 16)
Рис. 3. График зависимости энергетической эффективности систем радиосвязи от ОСШ (КАМ-4, N = 16)
Fig. 3. Graph of dependence of energy efficiency of radio communication systems on SNR (QAM-4, N = 16)
Рис. 4. График зависимости информационной эффективности систем радиосвязи от ОСШ (КАМ-16, N = 32)
Fig. 4. Graph of dependence of information efficiency of radio communication systems on SNR (QAM-16, N = 32)
Рис. 5. График зависимости энергетической эффективности систем радиосвязи от ОСШ (КАМ-16, N = 32)
Fig. 5. Graph of dependence of energy efficiency of radio communication systems on SNR (QAM-16, N = 32)
В результате проведенных исследований моделей систем радиосвязи было установлено, что в исследованном диапазоне ОСШ 3–30 дБ лучшую информационную и энергетическую эффективности показали модели ОМЧС-КАМ-ДКП-ДСП, а именно:
- системы радиосвязи ОМЧС-КАМ-ДКП-ДСП достигают высокого уровня информационной эффективности до 0,96, в то время как системы радиосвязи с ОМЧС-КАМ-ДПФ достигают уровня информационной эффективности 0,74996;
- системы связи с ОМЧС-КАМ-ДКП-ДСП достигают высокого уровня энергетической эффективности до 0,75, в то время как системы радиосвязи с ОМЧС-КАМ-ДПФ достигают уровня энергетической эффективности 0,59488;
- информационная и энергетическая эффективности систем радиосвязи ОМЧС-КАМ-ДКП-ДСП и ОМЧС-КАМ-ДПФ убывают при увеличении ОСШ, при этом скорость убывания увеличивается в зависимости от увеличения числа поднесущих.
Заключение
В статье рассмотрены общая математическая модель систем многочастотной цифровой радиосвязи и ее частные случаи моделей ОМЧС-КАМ-ДПФ и ОМЧС-КАМ-ДКП-ДСП систем. Описана архитектура программно-аппаратной платформы, специально разработанной для исследования поведения беспроводных систем и их характеристик в зависимости от изменения параметров среды распространения сигналов. Приведены результаты численных экспериментов по сравнению информационной и энергетической эффективностей ОМЧС-КАМ-ДПФ и ОМЧС-КАМ-ДКП-ДСП систем радиосвязи, демонстрирующие возможности разработанной программно-аппаратной платформы. Заметим, что модульный принцип построения платформы позволяет расширять ее функционал в зависимости от круга рассматриваемых задач, также в ее составе предусмотрены интерфейсные модули, позволяющие подключать к ней связную аппаратуру или отдельные ее модули.
About the authors
Victor P. Tsvetov
Samara National Research University
Email: tsf-su@mail.ru
ORCID iD: 0000-0001-6744-224X
Candidate of Physical and Mathematical Sciences, associate professor of the Department of Security of Information Systems
Russian Federation, 34, Moskovskoye shosse, Samara, 443086Alexei V. Grafkin
Samara National Research University
Email: lvg_alex@mail.ru
Candidate of Technical Sciences, associate professor of the Department of Information Systems Security
Russian Federation, 34, Moskovskoye shosse, Samara, 443086Alexandr S. Lukanov
Samara National Research University
Author for correspondence.
Email: las15@mail.ru
Candidate of Physical and Mathematical Sciences, associate professor of the Department of Informatics and Computational Mathematics
Russian Federation, 34, Moskovskoye shosse, Samara, 443086References
- A. Bahai, B. Saltzberg, and M. Ergen, Multi-Carrier Digital Communications: Theory and Applications of OFDM. New York: Springer, 2004, doi: https://doi.org/10.1007/b99321.
- A. Goldsmith, Wireless Communications. Cambridge: Cambridge University Press, 2005, doi: https://doi.org/10.1017/CBO9780511841224.
- L. Hanzo, W. Webb, and T. Keller, Single- and Multi-Carrier Quadrature Amplitude Modulation. New York: Wiley, 2000.
- V. P. Tsvetov, “About one task of decoding characters according to incomplete data in the radio channel,” III Mezhdunarodnaya konferentsiya i molodezhnaya shkola ITNT-2017: sb. nauch. trud. Samara: Novaya tekhnika, pp. 954–957, 2017. (In Russ.)
- V. P. Tsvetov, “Incorrect tasks and data protection,” Vestnik Baltiyskogo federal’nogo universiteta im. I. Kanta. Seriya: Fiziko-matematicheskie i tekhnicheskie nauki, no. 4, pp. 86–93, 2019. (In Russ.)
- V. P. Tsvetov, “Using interference to protect data in the radio channel,” VI Mezhdunarodnaya konferentsiya ITNT-2020: sb. trud. Samara: Samarskiy universitet, pp. 255–260, 2020. (In Russ.)
- L. I. Averina and A. Yu. Lafitskiy, “Increasing of bit error rate performance for OFDM systems over fading channels,” Physics of Wave Processes and Radio Systems, vol. 25, no. 4, pp. 39–45, 2022, doi: https://doi.org/10.18469/1810-3189.2022.25.4.39-45. (In Russ.)
- V. P. Tsvetov, “Wireless Channel Noises and Data Protection,” ITNT-DS 2020, CEUR Workshop Proceedings, vol. 2667, pp. 234–237, 2020.
- A. G. Zyuko et al., Noise Resistance and Effectiveness of Information Transmission Systems. Moscow: Radio i svyaz’, 1985. (In Russ.)
- V. A. Vargauzin and I. A. Tsikin, Methods for Increasing the Energy and Spectral Efficiency of Digital Radio Communications. Saint Petersburg: BKhV-Peterburg, 2013. (In Russ.)
- A. Kh. Sultanov, I. K. Meshkov, and A. A. Ishmiyarov, “OFDM system energy efficiency increasing method based on peak-factor decrease,” Physics of Wave Processes and Radio Systems, vol. 21, no. 3, pp. 25–31, 2018, url: https://journals.ssau.ru/pwp/article/view/7014. (In Russ.)
- M. Yu. Zuev, “Complex improvement of the efficiency of radio electronic devices and information transmission systems with OFDM based on nonlinear systems with dynamic chaos,” Physics of Wave Processes and Radio Systems, vol. 25, no. 1, pp. 55–64, 2022, doi: https://doi.org/10.18469/1810-3189.2022.25.1.55-64. (In Russ.)
- A. V. Grafkin, V. P. Tsvetov, and A. S. Lukanov, “Implementation of a distributed computing system for modeling radio communications processes,” Infokommunikacionnye tehnologii, vol. 21, no. 2, pp. 71–84, 2023. (In Russ.)
Supplementary files







