Ellipsometry of a one-dimensional photonic crystal with dielectric and conductive defects
- Авторлар: Yatsyshen V.V.1, Almohammad G.A.1
-
Мекемелер:
- Volgograd State University
- Шығарылым: Том 28, № 2 (2025)
- Беттер: 16-23
- Бөлім: Articles
- URL: https://bakhtiniada.ru/1810-3189/article/view/314395
- DOI: https://doi.org/10.18469/1810-3189.2025.28.2.16-23
- ID: 314395
Дәйексөз келтіру
Аннотация
Background. Periodic layered systems have recently attracted researchers and engineers due to their possible wide applications in nanoelectronics. In such systems, in addition to their direct use as a periodic structure, various defects can be studied. Against the background of an ideal periodic structure, reflection from a structure with a defect allows one to obtain important information about the defect itself. Of particular interest is the use of circularly polarized light for these purposes. Aim. The paper presents the results of calculations of the angular spectra of ellipsometric parameters from a periodic structure with a defect. The latter uses a dielectric layer and a layer with finite conductivity. Methods. Spatial. The work uses the ellipsometric method for analyzing the optical properties of material media. Using the method of characteristic matrices, the ellipsometric parameters of circularly polarized light reflected from the layered system are calculated. Results. The work notes the non-equivalence of the calculation results for different locations of the defect - the ellipsometric parameters of the reflected light significantly depend on where the defect is located inside the structure. This effect can be used to determine this location against the background of reflection from an ideal periodic structure. In addition, it has been shown that dielectric and conductive defects lead to significantly different angular spectra of ellipsometric parameters, which can also serve as a certain marker of the defect itself. Conclusion. The use of circularly polarized radiation to diagnose periodic media with defects makes it possible to obtain important information about defects against the background of an ideal periodic structure.
Толық мәтін
Введение
Слоистые системы представляют особый интерес для многочисленных применений как для диагностических целей [5; 10; 12], так и для построения базиса новых технологических устройств в силу большого разнообразия возможных структур, обладающих различными свойствами [1; 4; 9]. Широко исследуются слоистые структуры типа D-M-D (диэлектрик – металл – диэлектрик) [2], а также M-D-M (металл – диэлектрик – металл) [3]. Одномерный фотонный кристалл представляет собой конечную систему периодически повторяющихся слоев. Важной особенностью таких сред является наличие запрещенной зоны, как и в обычных кристаллах. Наличие дефекта в таком кристалле может существенно изменить его оптические свойства [7], что может быть использовано для изучения таких дефектов [6; 8; 11]. При этом идеальная периодическая структура служит реперным фоном, на котором ярко проявляются свойства самого дефекта. В настоящей работе будет рассмотрено влияние местоположения дефекта внутри периодической структуры на угловые спектры эллипсометрических параметров при падении на такую структуру света круговой поляризации.
1. Постановка задачи
На периодическую слоистую систему, состоящую из 10 пар слоев, под углом g падает циркулярно поляризованный свет. Рассмотрено 3 варианта расположения дефекта, внедренного вместо исходного слоя: A, B и C (рис. 1). Требуется провести расчет угловых спектров эллипсометрических параметров для вариантов A, B, C в случаях, когда дефект представляет собой диэлектрик и когда дефект обладает проводящими свойствами – комплексная диэлектрическая проницаемость имеет мнимую часть, сравнимую с действительной.
Рис. 1. Три варианта расположения дефекта в периодической структуре: A – дефект в 1-м слое; B – дефект в 9-м слое; C – дефект в 19-м слое
Fig. 1. Three variants of defect location in the periodic structure: A – defect in layer 1; B – defect in layer 9; C – defect in layer 19
Расчет проводился для следующих значений параметров: 1-й слой в периодической паре – диэлектрическая проницаемость толщина слоя 2-й слой в периодической паре – Параметры диэлектрического дефекта: толщина слоя дефекта Для проводящего дефекта: Длина волны падающего света
2. Метод расчета
В качестве основного диагностического метода используется метод эллипсометрии. Эллипсометрические параметры и определяются в данной работе как модуль и аргумент комплексного параметра являющегося отношением амплитудных коэффициентов отражения для p- и s-поляризации:
В основе расчета лежит метод характеристических матриц [6; 8]. Характеристическая матрица слоистой системы представляет собой произведение характеристических матриц слоев, а амплитудные коэффициенты отражения и прохождения света выражаются через характеристическую матрицу всей системы. Получив эти амплитуды, по ним рассчитываются эллипсометрические параметры отраженного от системы циркулярно поляризованного света.
3. Результаты расчетов
Результаты расчета представлены на рис. 1–9
Рис. 2. Диэлектрический дефект. Угловые спектры эллипсометрических параметров ρ для 3 вариантов расположения дефекта: A – moRD1, B – moRD3, C – moRD2
Fig. 2. Dielectric defect. Angular spectra of ellipsometric parameters ρ for 3 defect location options: A – moRD1, B – moRD3, C – moRD2
Рис. 3. Диэлектрический дефект. Угловые спектры эллипсометрических параметров ∆ для 3 вариантов расположения дефекта: A – AnRD1, B – AnRD3, C – AnRD2
Fig. 3. Dielectric defect. Angular spectra of ellipsometric parameters ∆ for 3 defect location options: A – AnRD1, B – AnRD3, C – AnRD2
Рис. 4. Дефект с проводимостью. Угловые спектры эллипсометрических параметров ρ для 3 вариантов расположения дефекта: A – moRC1, B – moRC3, C – moRC2
Fig. 4. Conductive defect. Angular spectra of ellipsometric parameters ρ for 3 defect location options: A – moRC1, B – moRC3, C – moRC2
Рис. 5. Дефект с проводимостью. Угловые спектры эллипсометрических параметров ∆ для 3 вариантов расположения дефекта: A – AnRC1, B – AnRC3, C – AnRC2
Fig. 5. Conductive defect. Angular spectra of ellipsometric parameters ∆ for 3 defect location options: A – AnRC1, B – AnRC3, C – AnRC2
Рис. 6. Дефект с проводимостью. Правая поляризация. Эллипс поляризации g = 46°, ρ = 0,0683, ∆=−1,167
Fig. 6. Conductivity defect. Right polarization. Polarization ellipse g = 46°, ρ = 0,0683, ∆=−1,167
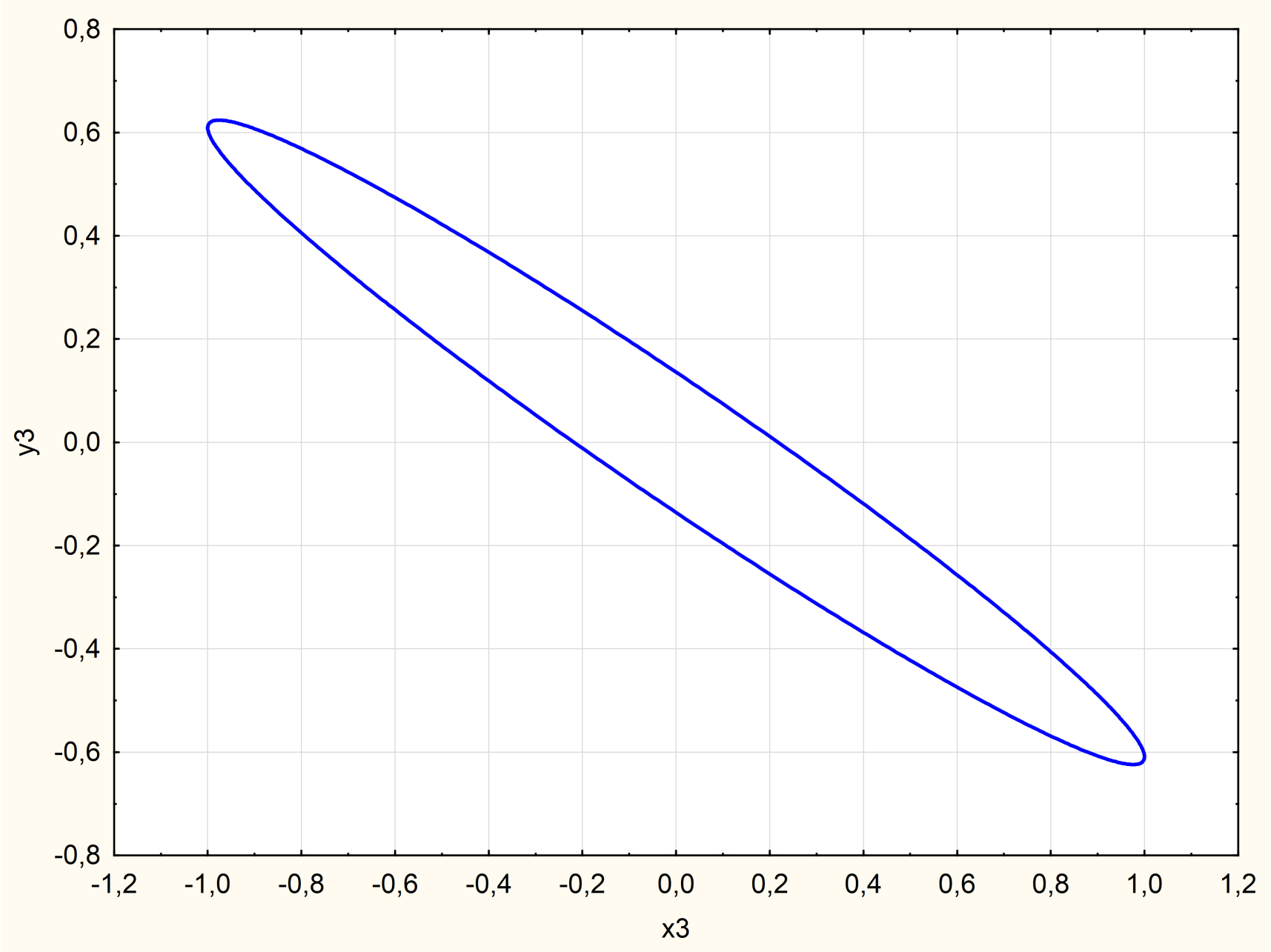
Рис. 7. Дефект с проводимостью. Правая поляризация. Эллипс поляризации g = 46°, ρ = 0,996, ∆=−1,172
Fig. 7. Conductivity defect. Right polarization. Polarization ellipse g = 46°, ρ = 0,996, ∆=−1,172
Рис. 8. Дефект с проводимостью. Левая поляризация. Эллипс поляризации g = 57°, ρ = 0,624, ∆=2,922
Fig. 8. Conductivity defect. Left polarization. Polarization ellipse g = 57°, ρ = 0,624, ∆=2,922
Рис. 9. Дефект с проводимостью. Левая поляризация. Эллипс поляризации g = 57°, ρ = 0,685, ∆=0,31
Fig. 9. Conductivity defect. Left polarization. Polarization ellipse g = 57°, ρ = 0,685, ∆=0,31
4. Обсуждение результатов
Из приведенных рисунков мы видим, что местоположение дефекта оказывает существенное влияние на угловой спектр эллипсометрического параметра ρ. Параметр ∆ демонстрирует еще более сильную зависимость от местоположения дефекта, при этом каждое прохождение спектральных кривых через 0 в данном случае свидетельствует о смене характера поляризации с левой на правую и наоборот. На рис. 6–9 мы приводим виды поляризационных эллипсов при отражении циркулярно поляризованного света от слоистой системы с дефектом. Следовательно, анализ спектров эллипсометрических параметров с помощью циркулярно поляризованного падающего света позволяет получить детальную информацию о характере дефекта. Кроме этого, такие периодические структуры с дефектом – диэлектрическим и проводящим – могут служить основой для преобразователей поляризации света.
Заключение
В работе показана высокая чувствительность эллипсометрических параметров отраженного света от характера и местоположения дефекта в периодической структуре при падении на нее циркулярно поляризованного света. Продемонстрирована возможность управления характером поляризации отраженного света с помощью периодической структуры с дефектом.
Авторлар туралы
Valeriy Yatsyshen
Volgograd State University
Хат алмасуға жауапты Автор.
Email: yatsyshen.valeriy@volsu.ru
ORCID iD: 0000-0003-4185-2333
SPIN-код: 9693-4494
ResearcherId: AAZ-6993-2021
Doctor of Technical Sciences, professor of the Department of Forensic Science and Physical Materials Science
Ресей, 100, University Avenue, Volgograd, 400062Gofran Almohammad
Volgograd State University
Email: ghofranhussain1993@gmail.com
ORCID iD: 0000-0001-5548-0011
postgraduate student of the Department of Forensic Science and Physical Materials Science
Ресей, 100, University Avenue, Volgograd, 400062Әдебиет тізімі
- M. C. Troparevsky et al., “Transfer-matrix formalism for the calculation of optical response in multilayer systems: From coherent to incoherent interference,” Optics Express, vol. 18, no. 24, pp. 24715–24721, 2010, doi: https://doi.org/10.1364/OE.18.024715.
- Q. Huang et al., “P-191: Dielectric-metal-dielectric structure and its application as top cathode in highly efficient top-emitting WOLEDs,” SID Symposium Digest of Technical Papers, vol. 50, no. 1, pp. 1946–1949, 2019, doi: https://doi.org/10.1002/sdtp.13347.
- M. S. Afanas’ev et al., “The electrical conductivity of the structures of the metal-dialectric-subsidiary based on segotheelectric films,” Fizika tverdogo tela, vol. 62, no. 1, pp. 121–124, 2020, doi: https://doi.org/10.21883/FTT.2020.01.48748.570. (In Russ.)
- J. R. Gill et al., “Efficient scattering model of multi-layer systems with anisotropic films,” Journal of the Optical Society of America A, vol. 38, no. 5, pp. 595–605, 2021, doi: https://doi.org/10.1364/JOSAA.416265.
- V. V. Yatsyshen, “Ellipsometry of thin films of biological objects under conditions of total internal reflection,” Physics of Wave Processes and Radio Systems, vol. 24, no. 4, pp. 7–12, 2021, doi: https://doi.org/10.18469/1810-3189.2021.24.4.7-12 (In Russ.).
- V. V. Yatsyshen, “Mathematical simulation of the interaction of elliptically polarised light with a periodic nanostructure containing a defective layer,” Contemporary Science: Current Problems in Theory and Practice. Series: Natural and Technical Sciences, no. 12, pp. 107–113, 2022, url: http://www.nauteh-journal.ru/fles/59f7ab1f-e327-41ce-a3f8-c3ad31f508f3. (In Russ.)
- K. Yu. Verevkina, I. Yu. Verevkin, and V. V. Yatsyshen, “Optical diagnostics of defects in layered periodic nanostructures,” NBI tekhnologii, vol. 16, no. 1, pp. 19–26, 2022, doi: https://doi.org/10.15688/NBIT.jvolsu.2022.1.4 (in Russ.).
- V. V. Yatsyshen, “Diagnosis of a periodic nanostructure with a defect using circularly polarised light,” Journal of Physics: Conference Series, vol. 2373, no. 4, p. 042006, 2022, doi: https://doi.org/10.1088/1742-6596/2373/4/042006.
- Q. Wu et al., “Large sliding regulation in van der waals layered nonlinear optical ternary chalcogenides,” npj Computational Materials, vol. 9, no. 1, p. 171, 2023, doi: https://doi.org/10.1038/s41524-023-01127-z.
- V. V. Yatsyshen and I. I. Borodina, “Peculiarities of the spectrum of reflected and transmitted light of circular polarisation for a thin layer of an anisotropic wurtzite-type crystal near phonon resonance,” Physics of Wave Processes and Radio Systems, vol. 26, no. 4, pp. 10–16, 2023, doi: https://doi.org/10.18469/1810-3189.2023.26.4.10-16 (In Russ.).
- V. V. Yatsyshen and G. A. Almokhammad, “The effect of a defect in the periodic nanostructure on its optical properties,” Interaction of ultra-high frequency, terahertz and optical radiation with semiconductor micro- and nanostructures, metamaterials and bio-objects: collection of papers from the XI All-Russian Scientific School-Seminar, Saratov, pp. 155–157, 2024, url: https://www.elibrary.ru/ item.asp?id=67356718. (In Russ.)
- V. V. Yatsyshen, “Diagnosis of thin semiconductor layers with spectroscopy of surface plasmon resonance using circularly polarised light,” NBI technologies, vol. 18, no. 1, pp. 15–19, 2024, url: https://ti.jvolsu.com/index.php/ru/archive-ru/318-nbi-technologies-2024-vol-18-no-1-nbi-tekhnologii-2024-t-18-1/nanotekhnologii-i-nanomaterialy/1205-yatsyshen-v-v-diagnostics-of-thin-semiconductor-layers-using-surface-plasmon-resonance-spectroscopy-with-circularly-polarised-light. (In Russ.)
Қосымша файлдар










