Reflection of circularly polarized light from a CdS semiconductor crystal near the exciton resonance taking into account spatial dispersion
- Authors: Yatsyshen V.V.1, Borodina I.I.1
-
Affiliations:
- Volgograd State University
- Issue: Vol 27, No 4 (2024)
- Pages: 40-49
- Section: Articles
- URL: https://bakhtiniada.ru/1810-3189/article/view/285176
- DOI: https://doi.org/10.18469/1810-3189.2024.27.4.40-49
- ID: 285176
Cite item
Full Text
Abstract
Background. The study of materials using polarized radiation allows one to obtain additional information about the properties of the material due to the vector nature of the electromagnetic field. In this regard, the most widely used method is the ellipsometric method for analyzing the optical properties of materials. The use of circularly polarized light carries additional information due to the change in the polarization ellipse upon reflection. Aim. The paper presents the results of calculations of the frequency and angular spectra of the ellipsometric parameters of reflected light for a CdS semiconductor crystal near the exciton resonance, taking into account spatial dispersion. Methods. Spatial dispersion leads to the appearance of additional waves in the medium, which requires the use of additional boundary conditions to uniquely solve the problem of light reflection from such a medium. From Maxwell’s equations a dispersion equation is derived, which in the case of p-polarized radiation leads to the existence of three waves, one of which is longitudinal. Taking into account the complete system of boundary conditions, the problem of reflection and transmission is solved. Results. It is shown that ellipsometric parameters are highly sensitive to the characteristics of a medium with spatial dispersion and can serve to interpret experimental data. It was found that when circularly polarized light is reflected from a medium with spatial dispersion, the nature of the polarization ellipse can change from left-handed circular to right-handed elliptical polarization, which can serve as an additional source of information about the semiconductor crystal near the exciton resonance. Conclusion. The use of the ellipsometric method in conjunction with elliptically polarized radiation makes it possible to study media with spatial dispersion in more detail.
Full Text
Введение
Исследование оптических свойств материалов вблизи фононных, экситонных и плазмонных резонансов является актуальной задачей по причине того, что в этом случае в среде возникают коллективные возбуждения – поляритоны или плазмоны, имеющие смешанный электромагнитный и механический характер. Так, вблизи экситонного резонанса в ряде полупроводников необходим учет пространственной дисперсии [1; 4; 5]. Такой учет приводит к возникновению дополнительных волн, одна из которых является продольной волной. Для корректного описания задачи об отражении определяются дополнительные граничные условия (ДГУ) [1]. Для описания ряда метаматериалов требуется построение математическая модели, которая учитывает гетерогенность, киральность и частотную дисперсию среды [8]. Необходимо отметить, что киральность по сути является эффектом пространственной дисперсии. Возбуждение поверхностных плазмонов и поляритонов вблизи фононных и плазмонных резонансов лежит в основе уникального метода диагностики резонансных сред – метода спектроскопии поверхностного плазмонного резонанса [3; 7], в этом случае возникают узкие резонансные линии в спектре отражения, которые несут информацию об исследуемой среде.
Использование поляризованного излучения при оптической диагностике материалов позволяет получать дополнительную информацию о свойствах материала из-за векторного характера электромагнитного поля. Наибольшее распространение получил эллипсометрический метод анализа оптических свойств материалов [2; 6], позволяющий анализировать сразу два эллипсометрических параметра. Еще большую информацию относительно оптических свойств дает использование света круговой поляризации – в этом случае при отражении возникает свет эллиптической поляризации, ориентация которого несет полезную информацию относительно исследуемой среды [9; 10].
Учет пространственной дисперсии при анализе оптических свойств полупроводниковых материалов приводит к возникновению дополнительных волн, одна из которых является продольной волной [1; 4; 5]. Для корректного описания задачи об отражении требуются дополнительные граничные условия (ДГУ) [1]. В настоящей работе приведены результаты расчета эллипсометрических параметров при отражении света круговой поляризации от среды с пространственной дисперсией.
Постановка задачи
На границу кристалла CdS вблизи экситонного резонанса падает световая волна с левой круговой поляризацией. Требуется найти частотно-угловые спектры эллипсометрических параметров отраженной волны, а также провести анализ изменения формы эллипса поляризации при изменении частоты и угла падения.
- Методы решения
Задача решается на основе уравнений Максвелла в среде с пространственной дисперсией.
Диэлектрическая проницаемость кристалла CdS вблизи экситонного резонанса имеет вид [8]:
(1)
Здесь – частота экситонного резонанса; – плазменная частота; – частота падающего света; – диэлектрическая проницаемость кристалла при – параметр затухания; p – показатель преломления; – параметр пространственной дисперсии:
– эффективная масса экситона; c – скорость света.
В основе анализа распространения электромагнитных волн в среде лежат уравнения Максвелла:
(2)
Решение этих уравнений ищем в виде нормальных волн:
(3)
В качестве плоскости падения мы выбираем плоскость XZ. Поэтому y-составляющая волнового вектора для всех возникающих волн будет равна нулю – Задача разбивается на 2 случая – s- и p-поляризацию. В первом случае имеем следующие значения для компонент поля Для p-поляризации –
Подстановка предполагаемого вида решения (3) в уравнения Максвелла (2) для случая s-поляризации приводит к дисперсионному уравнению:
(4)
Здесь
В случае p-поляризации для нахождения дисперсионного уравнения получаем следующее условие:
(5)
Из (5) вытекает существование трех нормальных волн в среде с пространственной дисперсией для p-поляризации: двух поперечных, дисперсионное уравнение для которых совпадает с уравнением (4), и одной продольной с дисперсионным уравнением
Мы рассматриваем случай, когда частота падающего света ω близка к частоте экситона В таком случае формулу (1) для диэлектрической проницаемости можно преобразовать к виду
Здесь
Показатели преломления для поперечных волн находятся как корни следующего биквадратного уравнения:
(6)
Для продольной волны получается следующее уравнение:
(7)
В формулах (6), (7) введены следующие обозначения:
Дополнительное граничное условие мы выбрали в виде следующего условия на поляризацию при z = 0 [1]:
Для s-поляризации используется только y-составляющая уравнения (8), а для p-поляризации – x и z-составляющие. При учете дополнительного граничного условия (8), а также обычного условия непрерывности тангенциальных составляющих векторов и задача об отражении решается однозначно.
Результаты
Расчет частотно-угловых спектров эллипсометрических параметров проводился для следующих значений параметров, относящихся к полупроводниковому кристаллу CdS:
eV,
Результаты расчетов спектров эллипсометрических параметров приведены ниже на графиках 1–10.
На рис. 1–2 показаны частотные зависимости действительных и мнимых частей величин Ni, которые определяются как относительные значения z-компонент волновых векторов нормальных световых волн в среде с пространственной дисперсией:
Рис. 1. Зависимость действительных частей величин Ni от частоты. Угол падения
Fig. 1. Dependence of the real parts of the Ni quantities on the frequency. Angle of incidence
Рис. 2. Зависимость мнимых частей величин Ni от частоты. Угол падения
Fig. 2. Dependence of the imaginary parts of the Ni quantities on the frequency. Angle of incidence
Рис. 3. Зависимость эллипсометрического параметра ñ от угла падения g для различных значений частоты: eV, eV, eV
Fig. 3. Dependence of the ellipsometric parameter ñ on the angle of incidence g for different frequency values: eV, eV, eV
Рис. 4. Зависимость эллипсометрического параметра от угла падения g для различных значений частоты: eV, eV, eV
Fig. 4. Dependence of the ellipsometric parameter on the angle of incidence g for different frequency values: eV, eV, eV
Рис. 5. Зависимость эллипсометрического параметра от частоты при различных углах падения 50°, 60°, 70°, 75°
Fig. 5. Dependence of the ellipsometric parameter on the frequency at different angles of incidence 50°, 60°, 70°, 75°
Рис. 6. Зависимость эллипсометрического параметра от частоты при различных углах падения 50°, 60°, 70°, 75°
Fig. 6. Dependence of the ellipsometric parameter on the frequency at different angles of incidence 50°, 60°, 70°, 75°
Из этих рисунков видно, что после значения частоты eV в среде распространяются сразу три волны, в то время как до этой частоты – только одна первая поперечная волна, две другие, включая продольную, здесь имеют большие мнимые части Im(Ni) и поэтому не распространяются.
- Обсуждение результатов
Из рис. 3 видно, что угловые зависимости эллипсометрического параметра ñ при различных частотах значительно отличаются друг от друга, в то время как частотные зависимости испытывают наибольшие изменения в диапазоне частот = 2,554–2,555 eV (см. рис. 6).
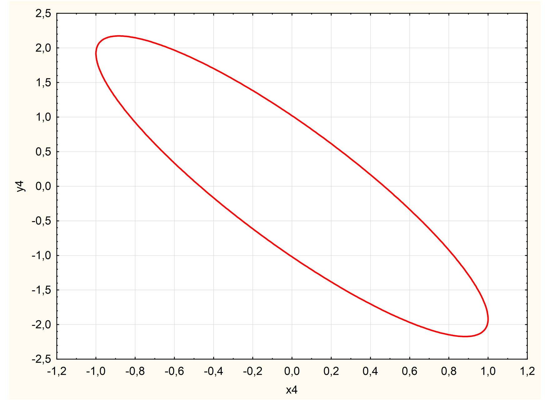
Следует обратить особое внимание на сильную изменчивость второго эллипсометрического параметра (рис. 3) как от угла падения, так и от частоты (рис. 5). Это приводит к тому, что отраженный эллипс поляризации может значительно менять свою конфигурацию в зависимости от частоты и угла падения. Это продемонстрировано на рис. 7–10. Первоначально на среду падала световая волна круговой поляризации.
Рис. 7. Круговая левая поляризация падающей волны
Fig. 7. Circular left polarization of the incident wave
Рис. 8. Левая эллиптическая поляризация отраженной волны: eV,
Fig. 8. Left elliptical polarization of the reflected wave: eV,
Рис. 9. Правая эллиптическая поляризация отраженной волны: eV,
Fig. 9. Right elliptical polarization of the reflected wave: eV,
Рис. 10. Правая эллиптическая поляризация отраженной волны: eV,
Fig. 10. Right elliptical polarization of the reflected wave: eV,
Из приведенных рисунков видно, что характер эллипса поляризации существенно зависит от частоты падающего излучения и от угла падения.
Заключение
В работе приводятся результаты расчетов частотных и угловых спектров эллипсометрических параметров отраженного света для полупроводникового кристалла CdS вблизи экситонного резонанса с учетом пространственной дисперсии. Показано, что эллипсометрические параметры обладают высокой чувствительностью к характеристикам среды с пространственной дисперсией и могут служить для интерпретации экспериментальных данных.
About the authors
Valeriy V. Yatsyshen
Volgograd State University
Author for correspondence.
Email: yatsyshen.valeriy@volsu.ru
ORCID iD: 0000-0003-4185-2333
SPIN-code: 9693-4494
Scopus Author ID: 8442731600
ResearcherId: AAZ-6993-2021
Doctor of Technical Sciences, professor of the Department of Forensic Science and Physical Materials Science
Russian Federation, 100, University Avenue, Volgograd, 400062Irina I. Borodina
Volgograd State University
Email: ipotapova28@mail.ru
ORCID iD: 0009-0008-4207-0660
postgraduate student of the Department of Forensic Science and Physical Materials Science
Russian Federation, 100, University Avenue, Volgograd, 400062References
- V. M. Agranovich and Yu. N. Gartstein, “Spatial dispersion and negative refraction of light,” Physics-Uspekhi, vol. 49, no. 10, p. 1029, 2006, doi: https://doi.org/10.1070/PU2006v049n10ABEH006067.
- V. V. Yatsishen and Yu. A. Amelchenko, “Ellipsometry of biological objects in the mode of attenuated total reflection (ATR) using a circularly polarized laser light,” Progress in Biomedical Optics and Imaging – Proceedings of SPIE, vol. 11458, pp. 114580, 2020, doi: https://doi.org/10.1117/12.2564203.
- V. V. Yatsyshen, “The use of plasmon resonance spectroscopy to analyze the parameters of thin layers,” Journal of Physics: Conference Series, vol. 1515, no. 2, p. 022047, 2020, doi: https://doi.org/10.1088/1742-6596/1515/2/022047.
- B. Janaszek, A. Tyszka-Zawadzka, and P. Szczepanski, “Influence of spatial dispersion on propagation properties of waveguides based on hyperbolic metamaterial,” Materials, vol. 14, no. 22, p. 6885, 2021, doi: https://doi.org/10.3390/ma14226885.
- P. Kinsler, “A new introduction to spatial dispersion: Reimagining the basic concepts,” Photonics and Nanostructures – Fundamentals and Applications, vol. 43, p. 100897, 2021, doi: https://doi.org/10.1016/j.photonics.2021.100897.
- V. V. Yatsyshen and I. I. Potapova, “Mathematical modeling of the frequency dependence of the ellipsometric parameters of a light wave reflected from a nanocomposite layer,” Sovremennaya nauka: aktual’nye problemy teorii i praktiki. Seriya: Estestvennye i tekhnicheskie nauki, no. 11-2, pp. 170–173, 2022. (In Russ.)
- V. V. Yatsyshen, “Application of nanocomposite materials in plasmon surface resonance spectroscopy,” Journal of Physics: Conference Series, vol. 2373, p. 042012, 2022, doi: https://doi.org/10.1088/1742-6596/2373/4/042012.
- I. Yu. Buchnev et al., “Investigation of the microwave chiral metamaterial based on a uniform set of C-shaped conductive inclusions,” Physics of Wave Processes and Radio Systems, vol. 26, no. 1, pp. 79–92, 2023, doi: https://doi.org/10.18469/1810-3189.2023.26.1.79-92. (In Russ.)
- V. V. Yatsyshen and I. I. Borodina, “Peculiarities of the spectrum of reflected and transmitted light of circular polarization for a thin layer of an anisotropic wurtzite-type crystal near phonon resonance,” Physics of Wave Processes and Radio Systems, vol. 26, no. 4, pp. 10–16, 2023, doi: https://doi.org/10.18469/1810-3189.2023.26.4.10-16. (In Russ.)
- I. I. Borodina and V. V. Yatsyshen, “Frequency dependence of the group velocity of surface polaritons in a single-axle crystal of the Würcite type,” Physics of Wave Processes and Radio Systems, vol. 27, no. 1, pp. 19–25, 2024, doi: https://doi.org/10.18469/1810-3189.2024.27.1.19-25. (In Russ.)
Supplementary files












