Six-wave interaction on resonant nonlinearity in a waveguide with infinitely conducting surfaces
- Authors: Ivakhnik V.V.1, Kapizov D.R.1, Nikonov V.I.1
-
Affiliations:
- Samara National Research University
- Issue: Vol 27, No 4 (2024)
- Pages: 20-28
- Section: Articles
- URL: https://bakhtiniada.ru/1810-3189/article/view/285174
- DOI: https://doi.org/10.18469/1810-3189.2024.27.4.20-28
- ID: 285174
Cite item
Full Text
Abstract
Background. When using six-wave radiation converters implemented in waveguides, in nonlinear adaptive optics systems, real-time image processing, it is necessary to know the correspondence between the complex amplitudes of the signal and object waves. Aim. Study of the intensity, spatial structure of pump waves, characteristics of the nonlinear medium influence on the quality of wavefront rotation during six-wave interaction on resonant nonlinearity in a waveguide with infinitely conducting surfaces. Methods. Using the expansion of interacting waves into waveguide modes, expressions for the point blur function of a six-wave radiation converter are obtained, which are analyzed numerically. Results. Assuming that one of the pump waves excites the zero mode of the waveguide, and the change in the amplitude of the other pump wave on the edge of the waveguide changes according to the Gaussian law, the dependences of the half-width of the central maximum of the modulus of the point blur function on the intensity of the single-mode pump wave, the width of the Gaussian pump wave, and the characteristics of the nonlinear medium are obtained. Conclusion. It is shown that the parameters of the nonlinear medium and the intensity of the single-mode pump wave have little effect on the quality of wavefront circulation. Reducing the width of the Gaussian pump wave improves the quality of wavefront circulation.
Full Text
Введение
Интерес к изучению шестиволновых взаимодействий обусловлен возможностью их широкого применения для получения волны с обращенным волновым фронтом (ОВФ), волны с удвоенным обращенным волновым фронтом, для обработки в реальном времени пространственных и временных сигналов, для изучения структуры вещества и т. д. [1–7]. Традиционно многоволновые (трех-, четырех-, шестиволновые) взаимодействия рассматриваются в нелинейных средах, не ограниченных в поперечном направлении. Это обусловлено простотой реализации многоволновых взаимодействий в таких нелинейных средах. Однако необходимость получения больших коэффициентов преобразования при многоволновом взаимодействии с учетом использования сравнительно маломощных источников излучения привлекает внимание к изучению многоволновых взаимодействий в волноводах, в которых возможно существенно повысить эффективность преобразования за счет увеличения области взаимодействия без существенного изменения в пределах этой области интенсивности взаимодействующих волн.
Если исследованию различных аспектов четырехволнового взаимодействия в волноводах с различным типом нелинейности посвящено достаточно большое количество работ, то число работ, в которых рассматривается шестиволновое взаимодействие в волноводах, по мнению авторов, весьма ограничено [8–10].
В настоящей работе анализируется качество ОВФ при вырожденном шестиволновом взаимодействии на резонансной нелинейности в двумерном волноводе с бесконечно проводящими поверхностями с учетом пространственной структуры, интенсивности волн накачки.
Функция размытия точки шестиволнового преобразователя излучения
Шестиволновое взаимодействие рассмотрим в волноводе, расположенном вдоль оси z между плоскостями и Волновод состоит из вещества с показателем преломления коэффициентом поглощения и ансамбля частиц с коэффициентом поглощения Ансамбль частиц описывается трехуровневой схемой энергетических уровней с возбужденными синглетными уровнями или четырехуровневой схемой энергетических уровней. В стационарном состоянии коэффициент поглощения ансамбля частиц есть [11; 12]:
(1)
Здесь – интенсивность излучения; a, b, c – коэффициенты, определяемые сечением поглощения (излучения) и вероятностью безызлучательных переходов между энергетическими уровнями.
На переднюю грань волновода падают первая волна накачки с комплексной амплитудой и сигнальная волна с комплексной амплитудой На заднюю грань волновода падает вторая волна накачки с комплексной амплитудой В волноводе наводится нелинейная поляризация, пропорциональная которая является источником объектной волны с комплексной амплитудой сопряженной амплитуде сигнальной волны.
В приближении заданного поля по волнам накачки уравнения, описывающие шестиволновое взаимодействие, линеаризуются относительно комплексных амплитуд сигнальной и объектной волн, поэтому связь между этими амплитудами на передней грани волновода однозначно определяется выражением
(2)
Здесь – функция размытия точки (ФРТ).
Как и при рассмотрении четырехволнового взаимодействия [13–15], используя разложение взаимодействующих волн по модам волновода, не содержащего ансамбля частиц, в приближении малого коэффициента преобразования запишем при двух приближениях выражения для ФРТ шестиволнового преобразователя излучения.
- Первая волна накачки возбуждает одну моду волновода с номером n:
и ее интенсивность намного больше интенсивности второй волны накачки.
Тогда выражение для ФРТ шестиволнового преобразователя излучения имеет вид
(3)
Здесь
– интеграл перекрытия, характеризующий эффективность взаимодействия шести мод волновода;
– волновая расстройка;
– r-я мода волновода; – постоянная распространения r-й моды; – число мод волновода, учитываемых при анализе качества ОВФ; – коэффициенты в разложении амплитуды второй волны накачки по модам волновода.
- Вторая волна накачки возбуждает одну моду волновода с номером m:
и ее интенсивность намного больше интенсивности первой волны накачки.
Выражение для ФРТ шестиволнового преобразователя излучения запишется следующим образом:
(4)
Здесь
– интеграл перекрытия;
– волновая растройка; – коэффициенты в разложении амплитуды первой волны накачки по модам волновода.
В случае если обе волны одномодовые с равными номерами мод из (3), (4), выражения для ФРТ имеют вид
(5)
При записи (5) считали, что номера мод сигнальной и объектной волн совпадают
Выражения (3)–(5) позволяют проанализировать качество ОВФ шестиволнового преобразователя излучения в многомодовом волноводе с резонансной нелинейностью в зависимости от пространственной структуры волн накачки, их интенсивности, характеристик нелинейной среды, параметров волновода.
Обсуждение результатов
Шестиволновое взаимодействие рассмотрим в слабо поглощающем, длинном волноводе Считаем, если интенсивность первой волны намного больше интенсивности второй волны накачки, то при выполняются условия если интенсивность второй волны намного больше интенсивности первой волны накачки, то при имеем
В качестве волновода рассмотрим двумерный волновод шириной с бесконечно проводящими поверхностями, заполненный средой с показателем преломления
Модами такого волновода являются функции [16]:
(6)
Постоянная распространения r-й приосевой моды волновода есть
(7)
С учетом (7) волновая расстройка имеет вид
(8)
При условии одномодовых волн накачки с номерами мод выражение для ФРТ шестиволнового преобразователя излучения (5) с точностью до постоянного множителя преобразуется как
(9)
Здесь
– приведенный интеграл перекрытия.
Из выражения (9) следует, что вид ФРТ полностью определяется зависимостью приведенного интеграла перекрытия от номера моды объектной волны. При одномодовых волнах накачки с равными номерами мод идеальное качество ОВФ будет наблюдаться при условии
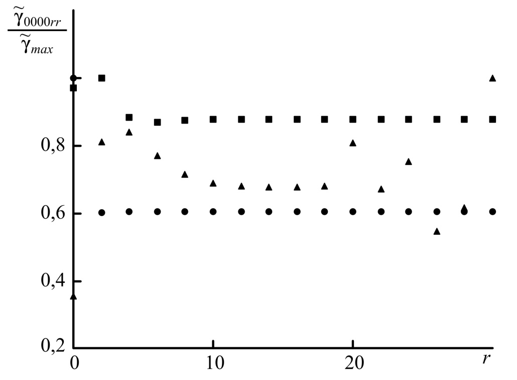
Если при малой интенсивности одномодовой волны накачки (где (при условии и (при условии и лишь для нулевой моды объектной волны наблюдается резкое отклонение интеграла перекрытия от постоянного значения, то с увеличением интенсивности волны накачки число мод объектной волны, для которых наблюдается отклонение интеграла перекрытия от постоянного значения, возрастает (рис. 1).
Рис. 1. Зависимость нормированного на максимальное значение приведенного интеграла перекрытия от номера моды объектной волны при (●), 10 (■), 50 (▲)
Fig. 1. Dependence of the normalized to the maximum value of the reduced overlap integral on the mode number of the object wave at (●), 10 (■), 50 (▲)
На рис. 2 приведены характерные нормированные графики зависимости модуля ФРТ
расположенной на оси волновода от нормированной поперечной координаты при условии одномодовых волн накачки с номерами мод Модуль ФРТ с ростом поперечной координаты уменьшается, наблюдаются центральный и боковые максимумы. Численный анализ модуля ФРТ при различных параметрах волн накачки, характеристик нелинейной среды проводился с учетом 30 мод волновода.
Рис. 2. Зависимость нормированного модуля ФРТ от поперечной координаты при (а), 102 (б), 104 (в)
Fig. 2. Dependence of the normalized modulus of the FRT on the transverse coordinate at (a), 102 (b), 104 (c)
При основная доля энергии преобразованного изображения точечного сигнала сосредоточена в пределах центрального максимума ФРТ. В этом случае количественной величиной, характеризующей качество ОВФ, может выступать полуширина центрального максимума модуля ФРТ значение которой находится из решения уравнения [13; 14]:
(10)
В диапазоне изменения нормированной интенсивности одномодовой волны накачки от 0,1 до как при так и при полуширина модуля ФРТ слабо зависит от интенсивности и при составляет
Заметим, что в приближении приосевых мод волновода при идеальном ОВФ (считаем полуширина модуля ФРТ с учетом 30 мод волновода равна Преобразование при идеальном ОВФ дельта-функции, описывающей сигнальную волну, в функцию конечной ширины связано с учетом конечного числа мод волновода.
При дальнейшем увеличении интенсивности одномодовой волны накачки наряду с уменьшением полуширины центрального максимума модуля ФРТ наблюдается увеличение значений боковых максимумов. Так, при полуширина центрального максимума модуля ФРТ равна а отношение величин первого побочного к центральному максимуму составляет 0,63. Причем в диапазоне интенсивностей волн накачки от до при параметре скорость изменения полуширины центрального максимума ФРТ с ростом интенсивности волны накачки больше, чем при параметре В этом диапазоне нормированной интенсивности волны накачки с ростом номера моды объектной волны происходит увеличение приведенного интеграла перекрытия Возрастает вклад в ФРТ высоких мод волновода.
По-видимому, при больших интенсивностях одномодовой волны накачки в качестве количественной характеристики качества ОВФ может быть использована не полуширина центрального максимума, а, например, полуширина огибающей модуля ФРТ или величина отрезка, в пределах которого сосредоточена основная доля энергии преобразованного изображения точки [17]. С увеличением интенсивности одномодовой волны накачки полуширина огибающей модуля ФРТ вначале увеличивается. Так, при полуширина огибающей модуля ФРТ при изменении от до 105 увеличивается на 30 % соответственно. При дальнейшем росте интенсивности волны накачки полуширина огибающей модуля ФРТ перестает изменяться.
Для изучения влияния пространственной структуры волны накачки на качество ОВФ будем считать, что одна из волн накачки возбуждает нулевую моду волновода, а распределение амплитуды другой волны накачки на грани волновода описывается гауссовой функцией (или – ширина волны накачки). Причем интенсивность одномодовой волны накачки намного больше интенсивности накачки, распределение амплитуды которой описывается гауссовой функцией. Из численного анализа выражений (3), (4) следует, что, как и в случае одномодовых волн накачки с равными номерами мод, модуль ФРТ с ростом поперечной координаты уменьшается.
В таблицах 1–3 приведены максимальное и минимальное значения полуширин модулей ФРТ в определенных диапазонах ширин гауссовых волн накачки (таблица 1), нормированных интенсивностей одномодовых волн накачки (таблица 2), соотношения между значением линейной и нелинейной составляющих знаменателя коэффициента поглощения (таблицы 3).
Таблица 1. Максимальное и минимальное значения полуширины модулей ФРТ в диапазоне изменения ширины гауссовой волны накачки при параметре
Table 1. Maximum and minimum values of the half-widths of the PSF modules in the range of variation of the width of the Gaussian pump wave with the parameter
Приближение | Интенсивность накачки | Первая волна накачки | Вторая волна накачки | Максимальное значение полуширины | Минимальное значение полуширины |
одномодовая | гауссова | ||||
одномодовая | гауссова | ||||
гауссова | одномодовая | ||||
гауссова | одномодовая |
Таблица 2. Максимальное и минимальное значения полуширины модулей ФРТ в диапазоне изменения нормированной интенсивности одномодовой волны накачки при
Table 2. Maximum and minimum values of the half-widths of the PSF modules in the range of variation of the normalized intensity of a single-mode pump wave at
Приближение | Ширина волны накачки | Первая волна накачки | Вторая волна накачки | Максимальное значение полуширины | Минимальное значение полуширины |
одномодовая | гауссова | ||||
одномодовая | гауссова | ||||
гауссова | одномодовая | ||||
гауссова | одномодовая |
Таблица 3. Максимальное и минимальное значения полуширины модулей ФРТ в диапазоне изменения параметра при нормированной интенсивности одномодовых волн накачки
Table 3. Maximum and minimum values of half-widths of PSF modules in the range of parameter variation at normalized intensity of single-mode pump waves
Приближение | Ширина волны накачки | Первая волна накачки | Вторая волна накачки | Максимальное значение полуширины | Минимальное значение полуширины |
одномодовая | гауссова | ||||
одномодовая | гауссова | ||||
гауссова | одномодовая | ||||
гауссова | одномодовая |
Из данных, приведенных в таблицах, следует, что в рассматриваемых диапазонах изменения параметров нелинейной среды, волн накачки наибольшее влияние на качество ОВФ оказывает ширина гауссовой волны накачки. Изменение ширины гауссовой волны накачки в диапазоне приводит к относительному изменению полуширины модуля ФРТ почти на 15 %. Качество ОВФ с уменьшением ширины гауссовой волны накачки улучшается и при соответствует качеству при идеальном ОВФ. При этом изменение нормированной интенсивности одномодовой волны накачки в диапазоне параметров среды с резонансной нелинейностью в диапазоне приводит к относительному изменению полуширины модуля ФРТ менее чем на 3 %.
Для объяснения зависимостей полуширины ФРТ от ширины гауссовой волны накачки представим ФРТ в виде когерентной суммы ФРТ, соответствующих одномодовым волнам накачки.
- В случае когда интенсивность первой одномодовой волны накачки с номером моды намного больше интенсивности второй волны накачки, условие
(11)
выполняется в двух случаях:
1) номер моды второй волны накачки равен нулю а номера мод сигнальной и объектной волн совпадают
2) номер моды сигнальной волны равен нулю совпадают номера мод объектной волны и второй волны накачки Тогда выражение для ФРТ (3) с точностью до постоянного множителя можно записать следующим образом:
(12)
Первое слагаемое в выражении (12), величина которого пропорциональна нулевому коэффициенту в разложении амплитуды второй волны накачки по модам волновода, описывает ФРТ, соответствующую одномодовым волнам накачки с номерами мод а второе слагаемое равно сумме мод волновода с коэффициентами При сложение центральных максимумов мод волновода происходит в противофазе, поэтому в диапазоне ширины гауссовой волны накачки второе слагаемое в (12) оказывается намного меньше первого. Это объясняет слабую зависимость качества ОВФ от ширины второй гауссовой волны накачки при условии одномодовой первой волны накачки.
- В случае когда интенсивность второй одномодовой волны накачки с номером моды намного больше интенсивности первой волны накачки, условие
(13)
может быть выполнено, если:
1) номер моды первой волны накачки равен нулю а номера мод сигнальной и объектной волн совпадают
2) номер моды объектной волны равен нулю совпадают номера мод сигнальной волны и первой волны накачки В этом случае выражение для ФРТ (4) с точностью до постоянного множителя запишется как
(14)
Как и в случае функция размытия точки шестиволнового преобразователя излучения представляет сумму двух функций: «пьедестала», вид которого определяется нулевой модой волновода, а высота – суммой амплитуд мод в разложении гауссовой волны накачки по модам волновода, и монотонно спадающей с ростом поперечной координаты ФРТ, соответствующей одномодовым волнам накачки с номерами мод В диапазоне изменения ширины гауссовой волны накачки высота «пьедестала» гораздо меньше амплитуды нулевой моды в разложении гауссовой волны накачки по модам волновода
Это объясняет слабую зависимость качества ОВФ от ширины первой гауссовой волны накачки при условии одномодовой второй волны накачки.
Заключение
В приближении заданного поля по волнам накачки с использованием метода функции размытия точки проанализировано качество ОВФ при шестиволновом взаимодействии в двумерном волноводе с бесконечно проводящими поверхностями с резонансной нелинейностью. Для одномодовых волн накачки с номерами мод определен диапазон изменения нормированной интенсивности волны накачки, в пределах которого не наблюдается изменения качества ОВФ. Показано, что при рост интенсивности одномодовой волны накачки не только уменьшает полуширину центрального максимума функции размытия точки, но и приводит к увеличению ее побочных максимумов.
С учетом, что одна из волн накачки возбуждает нулевую моду волновода, а изменение амплитуды другой волны накачки на грани волновода меняется по гауссову закону, показано, что при нормированной интенсивности одномодовой волны накачки параметры нелинейной среды, интенсивность волны накачки слабо влияют на качество ОВФ. Уменьшение ширины гауссовой волны накачки улучшает качество ОВФ, приводит в диапазоне ширин гауссовой волны накачки к относительному изменению полуширины модуля ФРТ почти на 15 %.
About the authors
Valery V. Ivakhnik
Samara National Research University
Author for correspondence.
Email: ivakhnik@ssau.ru
SPIN-code: 2791-2471
ResearcherId: AAH-3584-2019
Doctor of Physical and Mathematical Sciences, professor, head of the Department of Optics and Spectroscopy
Russian Federation, 34, Moskovskoye shosse, Samara, 443086Darkhan R. Kapizov
Samara National Research University
Email: darkhankapizov@gmail.com
SPIN-code: 6771-2032
4th year postgraduate student of the Department of Optics and Spectroscopy
Russian Federation, 34, Moskovskoye shosse, Samara, 443086Vladimir I. Nikonov
Samara National Research University
Email: nikon5919@mail.ru
SPIN-code: 1965-3523
ResearcherId: S-8516-2016
Candidate of Physical and Mathematical Sciences, associate professor of the Department of Optics and Spectroscopy
Russian Federation, 34, Moskovskoye shosse, Samara, 443086References
- V. V. Ivakhnik and V. I. Nikonov, “Doubled phase conjugation with frequency conversion under degenerate six-wave interaction,” Optika i spektroskopiya, vol. 75, no. 2, pp. 385–391, 1993, url: https://elibrary.ru/item.asp?id=37622858. (In Russ.)
- S. M. Karpuk, A. S. Rubanov, and A. L. Tolstik, “Double phase conjugation in quadratic recording of dynamic holograms in resonance media,” Optika i spektroskopiya, vol. 80, no. 2, pp. 276–280, 1996, url: https://elibrary.ru/item.asp?id=29196117. (In Russ.)
- V. Astinov et al., “Diffractive optics implementation of six-wave mixing,” Optics Letter, vol. 25, no. 11, pp. 853–855, 2000, doi: https://doi.org/10.1364/OL.25.000853.
- R. J. D. Miller, A. Paarmann, and V. I. Prokhopenko, “Diffractive optics based four-wave, six-wave, ..., -wave nonlinear spectroscopy,” Accounts of Chemical Research, vol. 42, no. 9, pp. 1442–1451, 2009, doi: https://doi.org/10.1021/ar900040f.
- O. G. Romanov, D. V. Gorbach, and A. L. Tolstik, “Frequency transformation of optical vortices upon nondegenerate multiwave interaction in dye solutions,” Optics and Spectroscopy, vol. 108, no. 5, pp. 768–773, 2010, doi: https://doi.org/10.1134/S0030400X10050152.
- E. Gaižauskas, K. Steponkevičius, and V. Vaičaitis, “Fifth-order intensity autocorrelations based on six-wave mixing of femtosecond laser pulses,” Physical Review A, vol. 93, no. 2, p. 023813, 2016, doi: https://doi.org/10.1103/PhysRevA.93.023813.
- S. Lin et al., “Optically induced second harmonic generation by six-wave mixing: A novel probe of solute orientation dynamics,” The Journal of Physical Chemistry A, vol. 103, no. 20, pp. 3830–3836, 1999, doi: https://doi.org/10.1021/jp9845221.
- H. Zhou et al., “Six-wave mixing induced by free-carrier plasma in silicon nanowire waveguides,” Laser Photonics Reviews, vol. 10, no. 6, pp. 1054–1061, 2016, doi: https://doi.org/10.1002/lpor.201600124.
- V. V. Ivakhnik, D. R. Kapizov, and V. I. Nikonov, “Six-wave interaction with double wavefront reversal in multimode waveguides with Kerr and thermal nonlinearities,” Komp’yuternaya optika, vol. 47, no. 5, pp. 702–709, 2023, doi: https://doi.org/10.18287/2412-6179-CO-1313. (In Russ.)
- P. Li et al., “Optimized design of six-wave fiber optical parametric amplifiers by using a genetic algorithm,” Applied Optics, vol. 56, no. 15, pp. 4406–4411, 2017, doi: https://doi.org/10.1364/AO.56.004406.
- E. A. Tikhonov and M. T. Shpak, Nonlinear Optical Phenomena in Organic Compounds. Kiev: N. Dumka, 1979. (In Russ.)
- S. Miyanaga et al., “Excited-state absorption and pump propagation effects on optical phase conjugation in a saturable absorber,” Journal of the Optical Society of America B, vol. 10, no. 6, pp. 1069–1076, 1993, doi: https://doi.org/10.1364/JOSAB.10.001069.
- E. V. Vorob’eva et al., “Point spread function of a four-wave radiation converter in a multimode waveguide with Kerr nonlinearity,” Physics of Wave Processes and Radio Systems, vol. 24, no. 1, pp. 15–21, 2021, doi: https://doi.org/10.18469/1810-3189.2021.24.1.15-21. (In Russ.)
- V. V. Ivakhnik, D. R. Kapizov, and V. I. Nikonov, “Quality of wavefront reversal for four-wave interaction in a multimode waveguide with thermal nonlinearity,” Komp’yuternaya optika, vol. 46, no. 1, pp. 48–55, 2022, doi: https://doi.org/10.18287/2412-6179-CO-1011. (In Russ.)
- E. V. Vorob’eva, V. V. Ivakhnik, and D. R. Kapizov, “Spatial and time characteristics of a four-wave radiation converter in a parabolic waveguide with resonant nonlinearity,” Komp’yuternaya optika, vol. 47, no. 1, pp. 27–35, 2023, doi: https://doi.org/10.18287/2412-6179-CO-1199. (In Russ.)
- D. Marcuse, Optical Waveguides. Moscow: Mir, 1974. (In Russ.)
- V. V. Ivakhnik, Wavefront Reversal in Four-Wave Interaction. Samara: Samarskiy universitet, 2010. (In Russ.)
Supplementary files




