Исследование возможности повышения однозначности определения временной задержки фазокодоманипулированного сигнала в корреляционном измерителе на базе ПЛИС
- Авторы: Ширкаев А.В.1, Назаров А.В.1
-
Учреждения:
- Филиал РФЯЦ-ВНИИЭФ «НИИИС имени Ю.Е. Седакова»
- Выпуск: Том 26, № 3 (2023)
- Страницы: 98-105
- Раздел: Статьи
- URL: https://bakhtiniada.ru/1810-3189/article/view/254034
- DOI: https://doi.org/10.18469/1810-3189.2023.26.3.98-105
- ID: 254034
Цитировать
Полный текст
Аннотация
Обоснование. В радиолокационных системах широко применяются фазокодоманипулированные сигналы. Непрерывные сигналы данного вида имеют преимущество, заключающееся в низком уровне боковых лепестков взаимной функции корреляции и высокой помехозащищенности, но имеют ограничения по размерам зоны обзора, связанные с наличием пиков неоднозначности.
Цель. В работе рассматривается возможность повышения однозначности определения временной задержки фазокодоманипулированного сигнала в корреляционном измерителе на основе комбинированного правила кодирования на базе ПЛИС.
Методы. Для достижения поставленной цели выполнялось численное моделирование корреляционного измерителя временной задержки с модулирующими сигналами, образованными различными правилами кодирования.
Результаты. Предлагается в корреляционном измерителе при непрерывном приеме фазокодоманипулированного сигнала для повышения однозначности измерения временной задержки в качестве модулирующего применять сигнал, образованный двумя псевдослучайными последовательностями, одинаковыми по правилу кодирования, но разными по длительности. Приводятся результаты численного моделирования системы последетекторной цифровой обработки, основанной на предлагаемом методе. Заключение. Применение предлагаемого правила кодирования позволяет реализовать корреляционный измеритель с минимальным количеством вычислительных ресурсов при повышении однозначности и расширении диапазона измеряемых временных задержек.
Ключевые слова
Полный текст
В радиолокационных системах (РЛС) широко применяется когерентно-импульсная обработка с применением фазокодоманипулированных (ФКМ) сигналов, закон модуляции в которых задается псевдослучайной последовательностью (ПСП), например, M-последовательностью [1–4]. Автокорреляционная функция таких сигналов имеет сильно выраженный корреляционный пик, что позволяет эффективно применять методы обработки, основанные на вычислении взаимной функции корреляции (ВФК) принимаемого сигнала с опорным. Непрерывные сигналы данного вида имеют преимущество, заключающееся в низком уровне боковых лепестков ВФК, но имеют ограничения на размеры зоны обзора, связанные с наличием пиков неоднозначности их ВФК, когда каждый из пиков принадлежит одной из M зон обзора по дальности, определяемой длительностью одной фазоманипулированной посылки. Для того, чтобы избежать неоднозначности определения временных задержек, необходимо знать, какой из зон обзора по дальности принадлежат максимумы в распределениях значений функции корреляции.
Наиболее часто применяемым подходом к проблеме устранения неоднозначности определения временных задержек принимаемых сигналов является разбиение требуемого диапазона измерения на поддиапазоны, в пределах которых определение однозначно и соответствует требуемой точности измерения. При этом вводится задержка приема сигнала на количество периодов зондирующего импульса в зависимости от удаленности поддиапазона и вобуляция периода излучаемого сигнала для устранения череспериодного приема. Таким образом, при определении временной задержки происходит поиск отраженного сигнала во всех поддиапазонах, что, в свою очередь, увеличивает время обработки, а наличие пауз между излучениями сигналами повышает пик-фактор.
В случае применения ФКМ-сигналов способом устранения неоднозначности определения временной задержки является увеличение длины ПСП, которая формирует опорный сигнал, что позволяет увеличить количество элементов дальности. Это приводит либо к потере точности определения временной задержки при увеличении длительности кванта ПСП, либо к пропорциональному росту элементов коррелятора, что, в свою очередь, повышает количество требуемых вычислительных ресурсов. Также для устранения неопределенности в приемном устройстве применяются отдельные для каждой из M зон корреляторы, что требует значительных аппаратных затрат. Другим возможным способом устранения неоднозначности отсчетов дальности является приоритетная обработка, когда один коррелятор применяется для обработки фазоманипулированных посылок, принадлежащих всем M элементам дальности. В этом случае проблема разрешается назначением приоритета каждому из M элементов, а среди активных посылок обрабатывается только одна с наивысшим приоритетом [5].
Для повышения быстродействия вычислительных систем применяются программируемые логические интегральные схемы (ПЛИС) в связи с их низкой стоимостью и возможностью воспроизведения алгоритмов на различных платформах, а также удобстве разработки программного обеспечения и его оперативной коррекции [6].
Целью работы является исследование возможности применения комбинированного правила кодирования для устранения неоднозначности определения временной задержки непрерывно принимаемого ФКМ-сигнала при минимальном увеличении требуемых вычислительных ресурсов ПЛИС.
Представим ФКМ-сигнал в аналитическом виде:
(1)
где f0 – несущая частота, а s0 – дискретно-кодированная огибающая:
(2)
в виде периодически повторяющейся бинарной М-последовательности
(3)
образованной импульсными дискретами A0(t) с длительностью Δt. Правило кодирования задается весовыми коэффициентами Wl = [-1,1] Период повторения T =LΔt, где L – длина кодовой ПСП.
Для повышения точности измерения временной задержки и однозначности определения места положения удаленных на значительные расстояния объектов в корреляционном измерителе [7], в качестве модулирующего предлагается применять сигнал, образованный двумя ПСП одинаковыми по правилу кодирования, но разными по длительности. Принимаемый сигнал детектируется синхронным детектором и после аналого-цифрового преобразования (АЦП) поступает в ПЛИС для вычисления ВФК с опорными последовательностями W1 и W2 по формуле:
(4)
Значение ВФК для каждого текущего момента времени nt (время измеряется в отсчетах) вычисляется по M предшествующим, взятым из скользящего окна отсчетам. Число отсчетов M в скользящем окне равно длительности опорной ПСП.
Временная задержка в таком измерителе определяется по положению максимума распределения значений ВФК до верхней границы окна анализа по каждой опорной последовательности.
Рассмотрим два варианта формирования комбинированного правила кодирования:
– сложение опорных ПСП:
(5)
– умножение опорных ПСП:
(6)
Правило кодирования для обеих ПСП задается одинаковым набором бинарных значений М-последовательности, состоящим из 1 и –1. Последовательность W1 имеет длительность дискрета, равную периоду дискретизации АЦП, и период T1 =LΔt, что позволит вычислять ВФК по составляющей W1 в темпе поступления данных с АЦП. Назовем такую последовательность быстрой. Длительность дискрета последовательности W2 задается пропорциональной длительности дискрета последовательности W1, тогда период T2 =LΔt, где k – коэффициент масштабирования. Назовем такую последовательность медленной. Если k = L, то такие последовательности будут ортогональны.
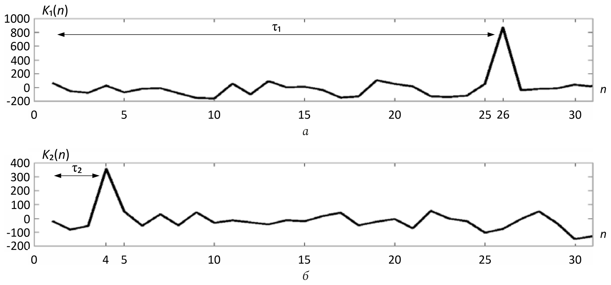
Промодулированный таким образом ФКМ-сигнал S(t) на выходе детектора будет содержать две составляющие S1(t), образованную от W1, и S2(t), образованную от W2. В приемном тракте их можно разделить, вычисляя взаимную функцию корреляции принимаемого сигнала S(t) и опорных ПСП W1 и W2 на двух корреляторах. Время, необходимое для вычисления одного значения ВФК, будет определяться количество элементов одного коррелятора L, другого – Lk. На рис. 1 представлены наложения значений ВФК от ФКМ-сигналов, образованных комбинированными правилами кодирования W1 + W2 (а) и W1W2 (б) с различной временной задержкой. При этом временные задержки значительно превышают период T1.
Рис. 1. Результат наложения ВФК K1(n) и K2(n) с правилом кодирования W1 + W2 (а), результат наложения ВФК K1(n) и K2(n) с правилом кодирования W1W2 (б)
Fig. 1. The result of applying the correlation function K1(n) and K2(n) with encoding rule W1 + W2 (a) or W1W2 (b)
Результаты моделирования показали, что при формировании опорного сигнала по правилу (6) определение временной задержки без применения дополнительных средств обработки затруднено, а в случае нарушения ортогональности ПСП невозможно.
Когда опорный сигнал сформирован по правилу (5), то, вследствие ортогональности опорных последовательностей, составляющая с одним опорным сигналом не вносит значительных искажений в результат вычисления на корреляторе с другой опорной последовательностью. На рис. 2, а представлен результат вычисления функции корреляции с опорной ПСП W1 при условии, что на выходе детектора присутствует только компонента сигнала S2, промодулированная медленной ПСП. На рис. 2, б представлена функция корреляции, полученная на корреляторе с опорной последовательностью W2 при условии, что на его входе присутствует только компонента S1. В случае нарушения ортогональности, то есть при k ≠ L, влияние одной составляющей на значения ВФК с другой составляющей увеличивается, что в свою очередь будет вносить дополнительную шумовую компоненту, возрастающую с периодом накопления. На рис. 2, в, г представлены результаты моделирования при аналогичных условиях, что и на рис. 2, а, б, но при коэффициенте масштабирования, не равном длине быстрой ПСП.
Рис. 2. Результат вычисления ВКФ при k = L (слева) и k = L – 1 (справа) и отсутствии одной из компонент S1 или S2
Fig. 2. The result of calculating the correlation function at k = L and k = L – 1 in the absence of one of the components S1 or S2
Несмотря на то, что вносимая шумовая компонента при k ≠ L возрастает и имеет накопительный характер, ей можно пренебречь, когда отношение сигнал/шум близко к 0. Серьезное влияние этот эффект окажет при увеличении количества опорных последовательностей, задающих модуляцию ФКМ-сигнала. Таким образом, сигнал, образованный сложением ПСП с одинаковым правилом кодирования, при обработке на двух корреляторах разделять специальными методами или фильтровать не требуется.
В рассмотренном методе обработки ФКМ-сигнала с комбинированным правилом кодирования точность определения временной задержки определяется по ширине пиковых значений ВФК быстрой ПСП и зависит от Δt , а диапазон измеряемых временных задержек – по ВФК медленной ПСП и зависит от T2. Таким образом, устраняется неоднозначность определения временной задержки от дальних областей обзора.
Предложенный подход позволяет устранить неоднозначность определения временной задержки при расширении диапазона измерения, однако требует увеличения необходимых ресурсов вычислительной техники за счет увеличения объема буфера хранения данных и применения второго коррелятора с количеством элементов равным, Lk. Для устранения этого недостатка был предложен следующий подход, который реализуется на базе ПЛИС.
В связи с избыточностью информации и значительным количеством отсчетов в составляющей S2 был предложен подход, в котором для генерации W1 и W2 необходимы две синхронизирующие импульсные последовательности – одна с1 для генерации составляющей W1, а другая с2 – для генерации составляющей W2 [8]. При этом с1 является тактовой частотой для АЦП. Импульсная последовательность с2 из последовательности с1 получается путем деления частоты на коэффициент масштабирования k. Важным является то, что данный подход может быть реализован на ПЛИС, причем синхронизирующие импульсные последовательности с1 и с2 образуются из одной тактовой частоты ПЛИС. Таким образом, изменяя тактовую частоту ПЛИС, возможно изменять длительности опорных последовательностей, что, в свою очередь, изменяет характеристики локационной системы по точности и дальности измерения. Для накопления входных данных по составляющей S2 применяется регистр сдвига, тактируемый с2. Это позволяет выполнить прореживание входного сигнала с целью устранения избыточности информации в сигнале для вычисления значений ВФК на втором корреляторе. Получается, что количество элементов второго коррелятора уменьшается в k раз и становится равным L в случае ортогональности ПСП, а сами корреляторы различаются только темпом поступления в них данных. Быстродействие и точность определения временной задержки такой системы обработки сохраняются прежними, однако значительно снижаются требуемые вычислительные ресурсы ПЛИС. Для определения, к какой зоне обзора принадлежит временная задержка, достаточно номер максимума ВФК на выходе второго коррелятора умножить на k. На рис. 3 представлены значения ВФК, полученные по описанному методу при k = L. При этом становится не важно, как сформировано комбинированное правило кодирования – по (5) или (6), так как при прореживании информация, содержащая быструю составляющую, на входе второго коррелятора отсутствует.
Рис. 3. ВФК для быстрой (а) и медленной (б) составляющих сигнала. Отношение сигнал/шум = –10 дБ
Fig. 3. Cross correlation function for fast (a) and slow (b) signal components. SNR = –10 dB
В условиях постоянно меняющейся помеховой обстановки возникает необходимость перестройки несущей частоты зондирующего сигнала, для чего перейдем к квазинепрерывному зондированию пачками ФКМ-сигналов, используя паузы между пачками для перестройки несущей частоты. Время между пачками можно использовать для дальнейшей обработки сигнала и обмена информацией с внешней системой управления. Тактовая частота ПЛИС может быть значительно выше периода синхронизирующей последовательности с1. Если учесть, что правило кодирования одинаковое для обеих компонент сигнала и то, что корреляторы при прореживании становятся идентичными по количеству элементов, то становится возможным обработку по медленной составляющей делать во время паузы между пачками с частотой тактировании ПЛИС на том же корреляторе, что и по быстрой, подключив к его входу сдвиговый регистр, в котором хранятся прореженные данные. Недостатком такого подхода является незначительное снижение быстродействия системы обработки.
На рис. 4 представлена схема последетекторной обработки сигнала, промодулированного комбинированным правилом кодирования на одном корреляторе с прореживанием для сокращения избыточности информации. Для смены тактового сигнала используется «Схема управления», в которой формируется сигнал разрешения в паузах между пачками излучения.
Рис. 4. Схема последетекторной обработки сигнала
Fig. 4. Scheme of post-detector signal processing
В результате, не смотря на усложнение закона модуляции, удалось свести к минимуму объем вычислений и обеспечить повышение однозначности определения временной задержки принимаемого ФКМ-сигнала при корреляционной обработке на базе ПЛИС с сохранением точности измерения. Для дальнейшего расширения диапазона и устранения неоднозначности измеряемых задержек при излучении и приеме ФКМ-сигналов возможно добавление в модулирующий сигнал дополнительных опорных ПСП, у которых длина кванта будет равной периоду предыдущей последовательности. Однако следует обратить внимание, что при таком подходе будет увеличиваться время накопления входных данных и количество сдвиговых регистров для их накопления. Поэтому под конкретную задачу следует выбирать правило кодирования, исходя из требуемой точности, быстродействия определения временной задержки, а также объема доступных вычислительных ресурсов.
Применение метода формирования излучаемого сигнала на основе комбинированного правила кодирования и обработка принимаемого сигнала на одном корреляторе с прореживанием позволяют расширить диапазон измеряемых временных задержек без потери точности при незначительном увеличении требуемых вычислительных ресурсов ПЛИС.
Об авторах
Алексей Владимирович Ширкаев
Филиал РФЯЦ-ВНИИЭФ «НИИИС имени Ю.Е. Седакова»
Автор, ответственный за переписку.
Email: avshirkaev@mail.ru
ведущий инженер исследователь филиала РФЯЦ-ВНИИЭФ «НИИИС имени Ю.Е. Седакова»
Россия, 603137, Нижний Новгород, ул. Тропинина, 47Андрей Викторович Назаров
Филиал РФЯЦ-ВНИИЭФ «НИИИС имени Ю.Е. Седакова»
Email: anazarov@niiis.nnov.ru
кандидат технических наук, заместитель начальника научно-исследовательского отделения филиала РФЯЦ-ВНИИЭФ «НИИИС имени Ю.Е. Седакова»
Россия, 603137, Нижний Новгород, ул. Тропинина, 47Список литературы
- Гантмахер В.Е., Быстров Н.Е., Чеботарев Д.В. Шумоподобные сигналы. Анализ, синтез, обработка. СПб.: Наука и техника, 2005. 440 с.
- Методы современной радиолокации и системы обработки сигналов / Р.П. Быстров [и др.] // Успехи современной радиоэлектроники. 2005. № 9. С. 11–28.
- Guangmin S., Guosui L., Hong G. Signal analysis and processing for random binary phase coded pulse radar // Journal of Systems Engineering and Electronics. 2004. Vol. 15, no. 4. P. 520–524.
- Ширман Я.Д., Манжос В.Н. Теория и техника обработки радиолокационной информации на фоне помех. М.: Радио и связь, 1981. 416 с.
- Быстров Н.Е., Жукова И.Н. Приоритетная обработка амплитудно-фазоманипулированных сигналов // Вестник Новгородского государственного университета. 2003. № 23.С. 52–56.
- Принципы проектирования средств цифровой обработки сигналов бортовых РЛС, реализующих оптимальные или близкие к оптимальным алгоритмы в реальном масштабе времени / С.В. Катин [и др.] // Физика волновых процессов и радиотехнические системы. 2011. Т. 14, № 2. С. 53–57. URL: https://www.elibrary.ru/item.asp?id=16904749
- Шкелев Е.И., Ширкаев А.В. Корреляционный измеритель временной задержки на базе ПЛИС // Успехи современной радиоэлектроники. 2018. № 7. С. 64–69. URL: http://radiotec.ru/ru/journal/Achievements_of_Modern_Radioelectronics/number/2018-7/article/21047
- Шкелев Е.И., Ширкаев А.В. Метод обработки сигнала в измерителе временной задержки с непрерывным псевдошумовым зондированием и с регулируемой зоной обзора // DSPA: вопросы применения цифровой обработки сигналов. 2018. Т. 8, № 4. С. 85–89. URL: https://www.elibrary.ru/item.asp?id=36548416
Дополнительные файлы






