Passage of an electromagnetic wave through a rectangular von guide with a section of a semiconductor film
- Autores: Voronoi A.A.1, Soldatov A.A.1, Kubanov V.P.1
-
Afiliações:
- Povolzhskiy State University of Telecommunications and Informatics
- Edição: Volume 26, Nº 3 (2023)
- Páginas: 79-88
- Seção: Articles
- URL: https://bakhtiniada.ru/1810-3189/article/view/254032
- DOI: https://doi.org/10.18469/1810-3189.2023.26.3.79-88
- ID: 254032
Citar
Texto integral
Resumo
Background. In microwave technology, of great interest is the creation of amplifiers and generators based on thin-layered longitudinal inhomogeneities in rectangular waveguides, which are an integral part of many functional devices in the microwave and EHF ranges.
Aim. Therefore, it is of practical interest to calculate one of these inhomogeneities in a rectangular waveguide.
Methods. One of the methods for calculating such structures is the diffraction of an electromagnetic wave by a segment of a semiconductor film with negative differential conductivity on a narrow wall of a rectangular waveguide. Based on the boundary conditions, a singular integral equation for the electric component of the electromagnetic field was obtained. By the method of inversion of the integral equation and by means of expansion in terms of Chebyshev polynomials, the integral equation is given in a system of two algebraic equations. The coefficients of the system are calculated according to the theory of residues. Then an equation was obtained for calculating the transmission coefficient, which was calculated in the Matcad environment.
Results. Based on the integral equation, the values for calculating the transmission coefficient for the structure under consideration are obtained.
Conclusion. From the graphs obtained for the calculated transmission coefficient, it can be concluded that there are frequency zones where an electromagnetic wave is amplified in the structure. So, on the basis of the structure under consideration, it is possible to create amplifiers and generators of the microwave and EHF ranges.
Texto integral
Введение
В предлагаемой статье рассматривается волноведущая электромагнитная система, представляющая собой прямоугольный волновод с идеально проводящими стенками. На узкую стенку волновода (y = 0) в интервале z от -L до L помещается отрезок активной полупроводниковой пленки (например, GаAs) с отрицательной дифференциальной проводимостью, как показано на рис. 1. Будем считать, что в прямоугольном волноводе в отсутствии полупроводниковой пленки распространяется только волна H10, а остальные высшие моды являются запредельными.
1. Постановка задачи
Рассмотрим задачу дифракции основной моды на такой неоднородности. Представим электрическое поле в волноводе в виде суперпозиции поля основной моды и поля, созданного токами на неоднородности [1]:
(1)
где
ε, µ – диэлектрическая и магнитная проницаемости среды, заполняющей прямоугольный волновод;
γ0 – продольное волновое число для волны H10
Полагая, что зависимость поля вдоль оси x отсутствует из уравнений Максвелла получаем [2]:
Подставляя в последнее соотношение выражение (1), получим:
(2)
Полупроводниковый слой в активных волноведущих структурах с поперечным дрейфом носителей имеет малую толщину: δ ≪ t, knδ ≪ 1, где kn – волновое число в полупроводниковом слое; t – характерный поперечный размер волноведущей структуры; δ – толщина полупроводниковой пленки. Дифференциальная проводимость полупроводника при приложении сильного статического электрического поля E0 вдоль оси x становится отрицательной и появляется возможность усиления электромагнитных волн.
Полупроводниковую пленку в линейном приближении будем описывать с помощью двухсторонних граничных условий (1) при y = 0. Учитывая, что Ex(1) = 0 (касательное поле на металле) и отсутствует вариация поля вдоль оси x, из них следует (µn = 1)
(3)
(4)
где – комплексная диэлектрическая проницаемость пленки, верхние индексы «1» и «2» указывают на принадлежность составляющих поля к той или иной области вне пленки (индекс «1» соответствует металлу, индекс «2» соответствует волноводу).
При выводе граничных условий (3), (4) были использованы следующие соотношения: (k = 1,2)
(5)
которые следуют непосредственно из уравнений Максвелла.
Из уравнения (3) получаем, что
Рис. 1. Прямоугольный волновод с полупроводниковой пленкой конечной длины, расположенной вдоль узкой стенки
Fig. 1. Rectangular waveguide with a semiconductor film of finite length along a narrow wall
Подставим последнее выражение для в уравнение (4):
которое, после несложных преобразований приводит к следующему приближенному граничному условию для полупроводниковой пленки, лежащей на металле
(6)
Вводя обозначения:
перепишем граничное условие (6) в более удобном для нас виде:
(7)
Будем считать, что в силу малости толщины полупроводниковой пленки
где Ui – какая-либо составляющая электромагнитного поля в структуре с отрезком полупроводниковой пленки. Тогда граничное условие (7) можно переписать в виде:
где
Группируя члены с Ex в последнем соотношении и, проведя элементарные преобразования, получаем:
(8)
где
(9)
Формула (8) является приближенным эквивалентным граничным условием для полупроводниковой пленки толщины δ с диэлектрической проницаемостью лежащей на металле. Что касается волноведущей структуры с отрезком активной пленки (см. рис. 1), то для нее это граничное условие справедливо для плоскости y = 0 при
Таким образом, задача дифракции волны прямоугольного волновода на отрезке полупроводниковой пленки малой толщины δ мы свели к задаче дифракции волны H10 на отрезке прямоугольного волновода, для одной из узких стенок которого справедливо импедансное граничное условие (8). Поэтому, развиваемый ниже метод расчета тонкослоистых полупроводниковых неоднородностей справедлив для всех тех неоднородностей в прямоугольном волноводе, для которых можно записать соответствующие эквивалентные граничные условия типа (8).
2. Аналитический метод расчета продольных тонкослоистых неоднородностей в волноводных структурах
Определим функцию A(γ) которая фигурирует в интегральном представлении (1). Для этого подставим выражения (1) и (2) в уравнение (8) при y = 0; тогда мы можно записать следующее равенство
(10)
Введем обозначения при y = 0,
и перепишем соотношение (10) в виде:
(11)
Умножим обе части равенства (11) на и проинтегрируем по переменной z от -L до +L в результате можно записать следующее выражение:
(12)
С учетом известного соотношения для дельта-функции δ(α):
из (12) нетрудно получить выражение для коэффициента A(γ):
Для улучшения сходимости интеграла в последней формуле перейдем от функции ex(z) к ее производной по координате z Для этого воспользуемся формулой интегрирования по частям, считая, что
(13)
Тогда, окончательно имеем:
Подставим выражение (13) для A(γ) в уравнение (10) и произведем элементарные преобразования. Тогда его можно записать следующим образом:
(14)
где
Нетрудно показать, что:
где:
Прибавляя и отнимая в квадратных скобках формулы для ядра T(z, z′) (14) выражение произведя перегруппировку и воспользовавшись известным соотношением:
из (14) окончательно получим следующее интегральное уравнение:
(15)
где
(16)
Упростим уравнение (16) путем введения новых переменных
В этих переменных интегральное уравнение (15) принимает вид
Ядро интегрального уравнения (16) является сингулярным с особенностью типа Коши. Для его решения воспользуемся формулой обращения интеграла Коши [3]:
(17)
где a0 – неизвестная постоянная, определяемая из дополнительных условий. Считая функцией ƒ(t) правую часть уравнения (16), нетрудно записать
(18)
где D0 – некоторая неизвестная постоянная.
Преобразуем уравнение (18) к более простому виду:
(19)
где введены обозначения
Функция I(γ0, t) получается заменой в выражении для I(γ, t) переменный γ на γ0
В дальнейшем нам потребуется следующее разложение показательной функции [4]:
(20)
где Tn(t) – полиномы Чебышева первого рода, Jn(α) – функции Бесселя первого рода.
Полиномы Чебышева 1-го рода связаны с полиномами Чебышева 2-го рода Un(t) следующими соотношениями для n > 1 [4]:
(21)
С учетом формул (20) перепишем разложение (21) в удобном для нас виде:
(22)
С учетом того, что
бесконечный ряд (22) можно записать в более простом виде[5]:
(23)
Так как
то
(24)
Используя равенство (23) и интегральные представления для полиномов Чебышева [6]:
(25)
нетрудно получить следующее выражение для I(γ, t):
(26)
С учетом выражения (25), интегральное уравнение (19) можно записать в следующем виде:
(27)
Воспользовавшись известным выражением для интеграла [4]:
(28)
Откуда можно получить:
(29)
Запишем уравнение (27) в более удобном для нас виде:
(30)
где:
Будем искать решение интегрального уравнения (30) в виде разложения по полиномам Чебышева:
(31)
где – неизвестные постоянные, подлежащие определению.
Получим решение уравнения (30) при учете в разложении (31) для первых трех слагаемых:
(32)
С учетом первых трех слагаемых в сумме в интегральном уравнении, оно принимает более простой вид:
(33)
где
(n = 0,1)
В дальнейшем нам потребуются следующие равенства:
(34)
Учитывая, что на границах ступеньки при z = ±Lex(z) =0, запишем следующее граничное условие:
(35)
Подставим решение (33) в граничное условие (35):
(36)
Так как второй и третий интегралы в равенстве (36) равны нулю, то отсюда следует, что a0 = 0. Поэтому из соотношения (33) нетрудно записать следующую систему алгебраических уравнений относительно a1 и a2:
(37)
где
(38)
Заметим, что при выводе системы (37) мы воспользовались свойством ортогональности системы функций на отрезке Используя метод Краммера, выражения для коэффициентов a1 и a2 имеют следующий вид:
где
3. Вычисление вспомогательных интегралов Kij с помощью теории вычетов
Вычислим интегралы Kij (ij = 01,2), входящие в формулы (37) для нахождения коэффициентов a1 и a2:
(39)
где
Запишем множитель Δ(γ) в несколько другой форме:
Полюса подынтегрального выражения определяются нулями знаменателя множителя Δ(γ):
В этих особых точках :
Для больших можно положить, что
Если ввести обозначение:
то по теореме о вычетах имеем:
Выше мы воспользовались следующими формулами [4]:
(40)
Тогда, учитывая, что формулу для нахождения Kij можно переписать в виде:
(41)
Так как в нашем случае i, j ≠ 0 (для Kij в формулах (38) i, j = 1,2). то первый член в равенстве (41) равен нулю. Ограничиваясь в выражении (41) вторым членом, в первом приближении интегралы Kij можно вычислять по формулам i, j = 1,2
(42)
4. Дифракция основной волны прямоугольного волновода на отрезке активной полупроводниковой пленки с отрицательной дифференциальной проводимостью, расположенной на узкой стенке
Из выражения (13) с учетом соотношения (32) для функции найдем коэффициент A(γ)
(43)
Учитывая, что T1(t) = t, а T2(t) = 2t2 - 1 вычислим интегралы в формуле (43):
Подставляя значения вычисленных выше интегралов в соотношение (43) получим, что:
(44)
С учетом выражения (344) для A(γ) электрическое поле в волноводе определяется следующим образом:
(45)
Интеграл в (45) будем вычислять по формуле вычетов. Используя соотношения (40) и равенство:
а так же тот факт, что в волноводе распространяется только основная мода, то есть:
получаем выражение для составляющей электрического поля в прямоугольном волноводе с отрезком полупроводниковой пленки:
Так как, по определению коэффициент прохождения основной волны в прямоугольном волноводе определяется следующим образом:
то окончательно, для него получаем простую формулу:
(46)
Для вычисления модуля коэффициента прохождения T(α) в дальнейшем обозначаемом |T(α)| где α = γ1L, и фазы коэффициента прохождения argT(α) необходимо вычислить коэффициенты a1 и a2 Вспомним, что
Где а комплексная проницаемость пленки Тогда для коэффициента η получим следующее выражение:
(47)
(48)
с = 1 + γ1δ2 + δ2k2ε.
Оценим значения коэффициентов 1 и η2 при ε = 10, σ/ɷ = 1, частоте ƒ = 40 ГГц. Нетрудно показать, что при kδ = 0.01 – η1 = 0.02, η2 = 0.00002; при kδ = 0.1 – η1 = 0.24, η2 = 0.03; при kδ = 0.3 – η1 = 0.8, η2 = 1.5.
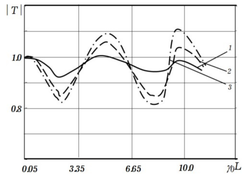
На рис. 2 и 3 приведены результаты расчета |T| и arg(T) для разных значений γ1L и разных значений параметров пленки. Штриховые линии на этих рисунках соответствуют случаю σ = 0. Из анализа кривых, изображенных на рис. 2 и 3 следует, что функции |T| и arg(T) имеют резонансный характер, причем минимальному |T| соответствует максимальное значение arg(T). Можно сделать вывод, что при малых значениях kδ (kδ = 0.01) |T| и arg(T) изменяются мало и кривая 1 (соответствующая случаю kδ = 0.01) близка к штриховой линии (случай σ = 0). При увеличении kδ увеличиваются пределы изменения |T| и arg(T). Из рисунка следует, что существуют такие интервалы γ1L (при kδ ≥ 0,1), где коэффициент |T| становится больше 1, что соответствует случаю усиления электромагнитной волны в активной полупроводниковой пленке с отрицательной дифференциальной проводимостью.
Рис. 2. Зависимость модуля коэффициента прохождения T от длины полупроводниковой пленки γ1L: ε = 10; σ/ɷ = 1, ƒ = 40 ГГц, 1 – kδ = 0,01; 2 – kδ = 0,1; 3 – kδ = 0,3
Fig. 2. Dependence of the modulus of the transmission coefficient T on the length of the semiconductor film γ1L: ε = 10; σ/ɷ = 1, ƒ = 40 ГГц, 1 – kδ = 0,01; 2 – kδ = 0,1; 3 – kδ = 0,3
Рис. 3. Зависимость аргумента коэффициента прохождения T от длины полупроводниковой пленки γ1L: ε = 10; σ/ɷ = 1, ƒ = 40 ГГц, 1 – kδ = 0,01; 2 – kδ = 0,1; 3 – kδ = 0,3
Fig. 3. Dependence of the transmission coefficient argument T on the length of the semiconductor film γ1L: ε = 10; σ/ɷ = 1, ƒ = 40 ГГц, 1 – kδ = 0,01; 2 – kδ = 0,1; 3 – kδ = 0,3
Sobre autores
Andrey Voronoi
Povolzhskiy State University of Telecommunications and Informatics
Autor responsável pela correspondência
Email: arminvanburn@yandex.ru
Candidate of Physical and Mathematical Sciences, associate professor, deputy head of the Department of Radio Electronic Systems
Rússia, 23, L. Tolstoy Street, Samara, 443010Alexander Soldatov
Povolzhskiy State University of Telecommunications and Informatics
Email: solger259145@yandex.ru
Candidate of Physical and Mathematical Sciences, associate professor of the Department of Radio Electronic Systems
Rússia, 23, L. Tolstoy Street, Samara, 443010Victor Kubanov
Povolzhskiy State University of Telecommunications and Informatics
Email: kubanov@psati.ru
Doctor of Technical Sciences, professor of the Department of Radio Electronic Systems
Rússia, 23, L. Tolstoy Street, Samara, 443010Bibliografia
- V. A. Neganov et al., “An Analytical Method for Calculating Thin Longitudinal Inhomogeneities in Waveguide Microwave Structures,” in Elektrodinamika i tekhnika SVCh i KVCh: tez. dokl. V Mezhd. nauch.-tekhn. konf., 1995, pp. 37–38. (In Russ.)
- V. V. Nikol'skiy and T. I. Nikol'skaya, Electrodynamics and Radio Wave Propagation. Moscow: Nauka, 1989. (In Russ.)
- N. I. Muskheshvili, Singular Integral Equations. Moscow: Nauka, 1986. (In Russ.)
- Ango, Mathematics for Electrical and Radio Engineers: A Handbook. Moscow: Nauka, 1967. (In Russ.)
- D. P. Tabakov, S. V. Morozov, and D. S. Klyuev, “Application of the thin-wire integral representation of the electromagnetic field to the solution of the problem of diffraction of electromagnetic waves by conducting bodies,” Physics of Wave Processes and Radio Systems, vol. 25, no. 2, pp. 7–14, 2022, doi: https://doi.org/10.18469/1810-3189.2022.25.2.7-14. (In Russ.)
- D. S. Klyuev et al., “The occurrence of fluctuations in the amplitude and phase of a radio signal in a turbulent atmosphere,” Physics of Wave Processes and Radio Systems, vol. 26, no. 1, pp. 28–37, 2023, doi: https://doi.org/10.18469/1810-3189.2023.26.1.28-37. (In Russ.)
Arquivos suplementares





