Peculiarities of the spectrum of reflected and transmitted light of circular polarization for a thin layer of an anisotropic wurtzite-type crystal near phonon resonance
- Authors: Yatsishen V.V.1, Borodina I.I.1
-
Affiliations:
- Volgograd State University
- Issue: Vol 26, No 4 (2023)
- Pages: 10-16
- Section: Articles
- URL: https://bakhtiniada.ru/1810-3189/article/view/253823
- DOI: https://doi.org/10.18469/1810-3189.2023.26.4.10-16
- ID: 253823
Cite item
Full Text
Abstract
Background. Polaritons attract the attention of researchers and engineers with their unique properties and promising applications in the field of micro- and nanoelectronics. Such applications could include devices such as transistors or even polaritons lasers, as have been reported in the scientific literature.
Aim. The work analyzes the frequency reflection spectra upon excitation of polaritons, and also considers the change in the polarization ellipse upon reflection of circularly polarized light from an anisotropic crystal.
Methods. Based on the wave equation in an anisotropic medium, a dispersion equation for polaritons is derived. To calculate energy reflection coefficients using the characteristic matrix method.
Results. An aluminum nitride AlN crystal was chosen as the object of analysis. It is shown that the use of circularly polarized incident radiation makes it possible, using an anisotropic crystal, to change the nature of polarization from circular to almost linear polarization.
Conclusion. The found dependence of the polarization of reflected light can be used in electronic devices based on polaritons.
Full Text
Введение
Использование света круговой поляризации при анализе оптических свойств кристаллических сред привлекает в последнее время повышенный интерес исследователей в связи возможностью получения более детальной информации по сравнению с неполяризованным или линейно поляризованным светом. В ряде работ был проведен анализ таких спектров для сред различной природы.
В работе [1] рассматриваются фундаментальные вопросы физики коллективных явлений, связанных с фотонными, плазмонными, электронными и фононными состояниями, а также использования этих явлений для разработки новых устройств для оптического зондирования и обработка информации. В работе [2] предлагается новый метод, заключающийся в использовании плоскопараллельной пластины для преобразования линейной поляризации в другие состояния поляризации. Авторы [3] предлагают использование твердотельных лазеров для управления поляризацией мощных лазерных лучей и образования оптимальной эллиптической поляризации для технологических целей. В работе [4] рассматривается самомодуляция обыкновенной и необыкновенной волн в анизотропном кристалле, вызывающая энергетическое расщепление результирующих лево- и правосторонних эллиптически поляризованных волн. Работа [5] посвящена анализу электромагнитных свойств киральных метаматериалов, которые, как и поляритонные среды, проявляют уникальные частотные зависимости электродинамических параметров. В работе [6] представлены результаты расчета угловых спектров отражения света при условии возбуждения поверхностных плазмонов в схеме Кречмана. Автором [7] рассмотрено применение эллиптически поляризованного света для целей диагностики параметров тонкой пленки. В работе [8] предложен метод нарушенного полного отражения с использованием циркулярно поляризованного света для эллипсометрии биологических объектов.
В настоящей работе ставится задача расчета спектров отраженного и прошедшего света для кристаллов типа вюрцита вблизи фононного резонанса. В таком случае в кристалле возбуждаются объемные поляритоны, имеющие смешанный фонон-фотонный характер. При этом свойства поляритонов существенно зависят от частоты падающего света, что открывает возможность управления такими возбуждениями при их использовании в микро- и наноустройствах.
Постановка задачи
На анизотропный кристалл типа вюрцита из вакуума под углом падает плоская гармоническая электромагнитная волна левой круговой поляризации с частотой w. Оптическая ось кристалла находится в плоскости падения и образует с осью OZ угол Необходимо провести анализ частотной зависимости эллипсометрических параметров отраженного и прошедшего света при различных углах падения а также выяснить характер изменения формы эллипса поляризации при изменении частоты падающего излучения. В качестве объекта исследования выбран кристалл нитрида алюминия AlN, параметры которого зависят от частоты [10].
Методы решения
На основе волнового уравнения для анизотропной среды находится дисперсионное уравнение для нормальных волн вблизи фононного резонанса. Последние имеют смешанный характер – фотонный и фононный, образуя коллективное возбуждение – поляритон. Задача об отражении решается с помощью метода характеристических матриц [9]. Амплитудные коэффициенты отражения и прохождения света можно выразить через элементы характеристической матрицы. Для исследования характера изменения формы эллипса поляризации света необходимо провести расчет параметров эллипсометрии отраженного и прошедшего света. Эти параметры и определяются следующим образом: Здесь – отношение комплексных амплитуд отраженного света p- и s-поляризации.
Результаты
На рис. 1–7 представлены результаты расчета эллипсометрических параметров отраженного и прошедшего света, а также изменение формы эллипса поляризации при различных значениях параметров. В последнем случае левая поляризация обозначена синим цветом, а правая – красным. Угол между оптической осью кристалла и нормалью к границе раздела равен
Рис. 1. Зависимость энергетического коэффициента отражения p-поляризации от частоты при значениях угла падения 30 ° и 85 °
Fig. 1. Dependence of the energy reflection coefficient of p-polarization on frequency at the following values of the angle of incidence 30 ° and 85 °
Рис. 2. Зависимость энергетического коэффициента p-поляризации от частоты при значениях угла падения 30 ° и 85 °
Fig. 2. Dependence of the energy coefficient of p-polarization on frequency at the following values of the angle of incidence 30 ° and 85 °
Рис. 3. Зависимость параметра эллипсометрии от частоты при значениях угла падения 30 °, 60°, 85 °
Fig. 3. Dependence of the ellipsometry parameter on frequency at the following values of the angle of incidence 30 °, 60°, 85 °
Рис. 4. Зависимость параметра эллипсометрии от частоты при значениях угла падения 30 °, 60°, 85 °
Fig. 4. Dependence of the ellipsometry parameter on frequency at the following values of the angle of incidence 30 °, 60°, 85 °
Рис. 5. Форма эллипса поляризации отраженного излучения – правая эллиптическая поляризация =1028, =−1580, =°10 w=655 см
Pic. 5. Shape of the polarization ellipse of reflected radiation – right-handed elliptical polarization =1028, =−1580, =°10 w=655 сm
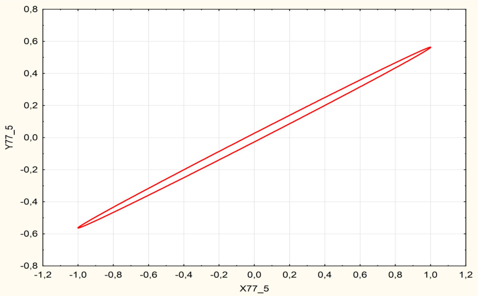
Рис. 6. Форма эллипса поляризации отраженного излучения – правая эллиптическая поляризация =0564, =−0048, =°775 w=655 см
Fig. 6. Shape of the polarization ellipse of reflected radiation - right-handed elliptical polarization =0564, =−0048, =°775 w=655 сm
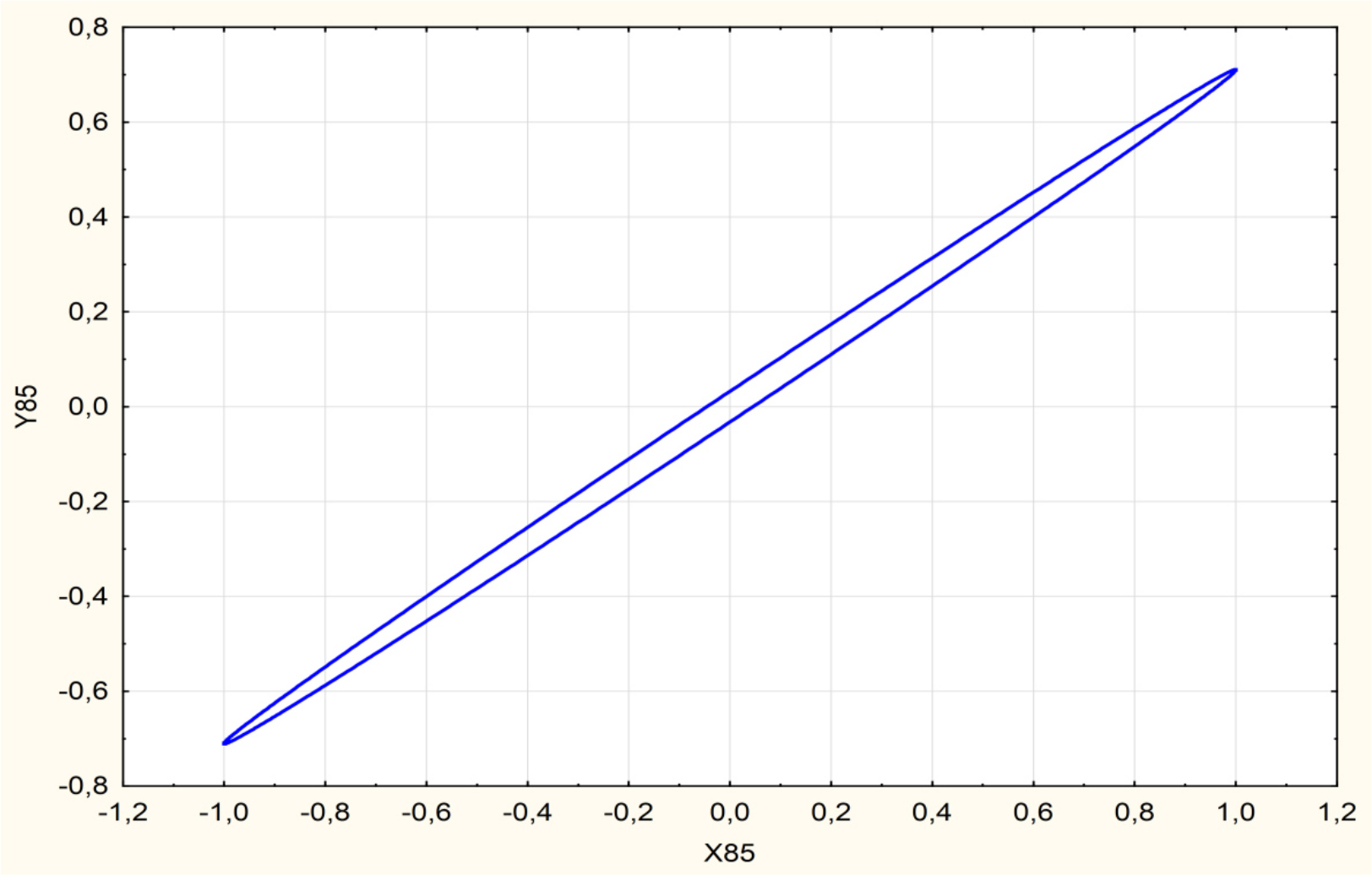
Рис. 7. Форма эллипса поляризации отраженного излучения – правая эллиптическая поляризация =0711, =0046, =°85 w=655 см
Fig. 7. Shape of the polarization ellipse of reflected radiation – right-handed elliptical polarization =0711, =0046, =°85 w=655 cm
Заключение
Проведенный анализ показывает, что использование света круговой поляризации при его отражении от анизотропного кристалла типа вюрцита приводит к изменению эллипса поляризации отраженного света. При этом характер изменения последнего существенно зависит от параметров, характеризующих оптические свойства кристалла: резонансных фононных частот, угла между оптической осью кристалла и нормалью к границе раздела, а также от частоты и угла падения света на кристалл.
About the authors
Valeriy V. Yatsishen
Volgograd State University
Author for correspondence.
Email: yatsishen@yandex.ru
ORCID iD: 0000-0003-4185-2333
Doctor of Technical Sciences, Candidate of Physical and Mathematical Sciences, professor of the Department of Forensic Science and Physical Materials Science
Russian Federation, Volgograd, University Avenue 100, 400062Irina I. Borodina
Volgograd State University
Email: potapova.irina@volsu.ru
graduate student at the Institute of Applied Technologies
Russian Federation, Volgograd, University Avenue 100, 400062References
- S. V. Boriskina et al., “Collective phenomena in photonic, plasmonic and hybrid structures,” Optics Express, vol. 19, no. 22, pp. 22024–22028, 2011, doi: https://doi.org/10.1364/OE.19.022024.
- X. Liangfa, L. Juan, and W. Conghe, “Novel polarization conversion method of linearly polarized light at specific incident angle based on plane-parallel plate,” Optik, vol. 188, pp. 187–192, 2019, doi: https://doi.org/10.1016/j.ijleo.2019.05.039.
- G. C. Rodrigues and J. R. Duflou, “Theoretical and experimental aspects of laser cutting with elliptically polarized laser beams,” Journal of Materials Processing Technology, vol. 264, pp. 448–453, 2019, doi: https://doi.org/10.1016/j.jmatprotec.2018.09.035.
- C. Z. Tan, “Correlation of the left- and the right-handed circularly polarized waves in an anisotropic crystal,” Optik, vol. 125, no. 3, pp. 1120–1123, 2014, doi: https://doi.org/10.1016/j.ijleo.2013.07.140.
- I. Yu. Buchnev et al., “Investigation of the microwave chiral metamaterial based on a uniform set of C-shaped conductive inclusions,” Physics of Wave Processes and Radio Systems, vol. 26, no. 1, pp. 79–92, 2023, doi: https://doi.org/10.18469/1810-3189.2023.26.1.79-92. (In Russ.)
- V. V. Yatsyshen, “Nanoplasmonic methods in angular spectroscopy of nanoscale biological objects,” Physics of Wave Processes and Radio Systems, vol. 23, no. 4, pp. 111–115, 2020, doi: https://doi.org/10.18469/1810-3189.2020.23.4.111-115. (In Russ.)
- V. V. Yatsyshen, “The use of plasmon resonance spectroscopy to analyze the parameters of thin layers,” Journal of Physics: Conference Series, vol. 1515, no. 2, pp. 022047, 2020, doi: https://doi.org/10.1088/1742-6596/1515/2/022047.
- V. Yatsishen and Y. Amelchenko, “Ellipsometry of biological objects in the mode of attenuated total reflection (ATR) using a circularly polarized laser light,” Proc. SPIE 11458, Saratov Fall Meeting 2019: Laser Physics, Photonic Technologies, and Molecular Modeling, vol. 11458, pp. 114580, 2020, doi: https://doi.org/10.1117/12.2564203.
- V. V. Yatsyshen and M. V. Slyusarev, “Ultrasonic diagnostic for a layered composite materials with defect in the alloying zone,” Physics of Wave Processes and Radio Systems, vol. 14, no. 4, pp. 103–105, 2011, url: https://elibrary.ru/item.asp?id=17272418. (In Russ.)
- M. Stroshio and M. Dutta, Phonons in Nanostructures. Moscow: Fizmatlit, 2006. (In Russ.)
Supplementary files








