Four-wave mixing on thermal and resonant nonlinearities with feedback for object and signal waves
- Authors: Akimov A.А.1, Ivakhnik V.V.1, Kazakova K.G.1
-
Affiliations:
- Samara National Research University
- Issue: Vol 26, No 2 (2023)
- Pages: 18-26
- Section: Articles
- URL: https://bakhtiniada.ru/1810-3189/article/view/143721
- DOI: https://doi.org/10.18469/1810-3189.2023.26.2.18-26
- ID: 143721
Cite item
Abstract
Background. The need to create highly efficient four-wave radiation converters in order to use them in adaptive optics systems, for real-time processing of complex spatio-temporal fields, in interferometry, quantum cryptography, etc. requires along with the use of traditional methods to increase the efficiency of such converters by increasing the interaction length, radiation power density, effective value of the nonlinear susceptibility of the development of new methods. One of these methods is a method based on the imposition of feedback on one or more interacting waves. Aim. The influence of feedback on the amplitude reflection coefficient of the degenerate four-wave radiation converter on thermal and resonant nonlinearities has been considered. Methods. The amplitude reflection coefficient of a degenerate four-wave radiation converter on thermal and resonant nonlinearities in the presence of feedback for both object and signal waves has been analyzed by a numerical method based on the multiple passage of the signal and object waves of the nonlinear layer in the ring resonator. Results. It was shown, that the difference in the reflection coefficients in the presence and absence of feedback for both object and signal waves increase monotonically with a growth in the pumping waves intensity and does not depend on the parameter characterizing the relationship between thermal and resonant nonlinearities at the approximation of a small reflection coefficient. Conclusion. The range of values of the absorption coefficient in which the imposition of feedback for both object and signal waves leads to an increase in the efficiency of the four-wave radiation converter has been established.
Full Text
Introduction
Highly efficient four-wave radiation converters need to be created for use in adaptive optics systems, for real-time processing of complex spatial–temporal fields, in interferometry, quantum cryptography, etc. [1–7] requires, along with the use of traditional methods, increasing the efficiency of such converters because of an increase in the interaction length, radiation power density, the effective value of nonlinear susceptibility, and the development of new methods. One of these methods is based on the imposition of feedback on one or several interacting waves [8–11].
In nonlinear media used to implement four-wave interactions, as a rule, not one but several types of nonlinearity appear [12–20]. The most typical situation is when one or another type of nonlinearity is superimposed by thermal nonlinearity caused by radiative heating of the medium. For example, in absorbing media modeled by a system of energy levels (dyes, gasses vapors, etc.), thermal and resonant nonlinearities are simultaneously implemented [21–29]. Thermal nonlinearity considerably affects the reflection coefficient during four-wave interactions in semiconductors [14] and in multicomponent media [30]. When considering several types of nonlinearity, in the general case, the amplitude of the object wave is not the sum of the amplitudes of the waves that arise during multiwave interaction on individual types of nonlinearity, which substantially complicates the analysis of the characteristics of such multiwave radiation converters.
In this study, the amplitude reflection coefficient of a degenerate four-wave radiation converter on thermal and resonant nonlinearities is analyzed in the presence of feedback to the object and signal waves.
1. Derivation of equations used to analyze the reflection coefficient and spatial selectivity of a four-wave radiation converter with numerical methods
Consider a nonlinear medium in which four monochromatic waves propagate, namely, two pump waves with complex amplitudes A1 and A2 and signal and object waves with complex amplitudes A3 and A4. The wavefront of the object wave faces the wavefront of the signal wave.
The Helmholtz equation, which describes the degenerate four-wave interaction in a medium with thermal and resonant nonlinearities, has the form [31]
(1)
Here,
is the absorption coefficient; is the wave number; ω is the cyclic frequency, n0 is the average value of the refractive index; is the temperature change due to the release of heat when absorbing radiation; and b is a parameter characterizing the resonant nonlinearity.
Equation (1) is supplemented by the Poisson equation:
(2)
where is the thermal diffusivity coefficient, cp is the specific heat capacity, and v is the bulk density of the substance.
When considering the four-wave interaction, we use the following approximations. 1. We consider the pump waves to be planes that propagate toward each other along the Z axis 2. The given field is approximated on pump waves 3. The approximation of slowly varying amplitudes is valid.
In accordance with the expression for the wave intensity,
(3)
we represent the temperature change as the sum of slowly and rapidly changing components depending on the transverse coordinates:
(4)
Here, is the transverse component of the vector radius.
We expand the amplitudes of the signal and object waves into plane waves:
(5)
and rapidly changing components of temperature changes along harmonic lattices
(6)
Here, are the spatial spectra of the signal and object waves; are the spatial spectra of the temperature gratings; and are the transverse and longitudinal components of the wave vector respectively, and is the wave vector of the grating.
Considering Eqs. (3–6), the Helmholtz equation is decomposed into four equations:
- for pump wave amplitudes,
(7)
- and for the spatial spectra of signal and object waves,
(8)
Poisson’s equation is decomposed into three equations:
(9)
Here,
Equations (8) and (9) are supplemented with boundary conditions for temperature changes (condition for heat removal from the faces of the nonlinear layer):
(10)
When a four-wave converter is located inside a ring resonator, the boundary conditions on the spatial spectra of the signal and object waves are as follows [11]:
(11)
Here, is the spatial spectrum of the signal wave on the front face of the nonlinear layer in the absence of a ring resonator; r1 is the reflection coefficient of the semitransparent coupling mirror; r2 is the reflection coefficient of the spherical mirrors of the resonator, which transfer the spatial distribution of the field from plane to the plane located at a distance L from plane is a constant phase incursion; and is the spatial frequency. In the paraxial approximation, can be implemented inside the resonator, for example, using a phase light modulator, and is designed to compensate for the phase incursion caused by the propagation of pump waves in a nonlinear medium.
2. Analysis of the results obtained
We will use as a signal wave a wave from a point source located on the front face of the nonlinear layer on the Z axis Numerical analysis of Eqs. (7)–(9) considering Eqs. (10) and (11) by considering multiple passages of the signal and object waves through the nonlinear layer in a ring resonator [10] shows that with increasing spatial frequency, the modulus of the spatial spectrum of the object wave decreases monotonically.
To characterize a four-wave radiation converter, we introduce the amplitude reflection coefficient (R) and the half-width of the spatial frequency band determined as follows:
(12)
(13)
The reflection coefficient and half-width of the spatial frequency band characterize the efficiency and resolution of the four-wave radiation converter, respectively. Analysis of the reflection coefficient of a four-wave radiation converter on thermal nonlinearity in the presence of feedback to the object and signal waves [10; 11] shows that the maximum value of R is registered when compensating for the phase incursion that occurs because of the propagation of pump waves in a nonlinear medium We will also consider the characteristics of a four-wave converter on thermal and resonant nonlinearities under the condition of compensation for the phase shift that occurs because of the propagation of pump waves in a nonlinear medium.
Let us introduce a dimensionless parameter
characterizing the relationship between the parameters describing thermal and resonant nonlinearity.
Figure 1, in the approximation of a small reflection coefficient (the transfer of energy from the object wave to the signal wave, self-diffraction of the second pump wave is neglected) under the condition of equal intensities of pump waves on the faces of the nonlinear layer where presents the characteristic dependence of the reflection coefficient on the normalized intensity of pump waves in the presence (curves 1', 2') and absence (curves 1’ and 2’) of feedback for the object and signal waves. With increasing intensity of the pump waves, the reflection coefficient increases, reaches its highest value, and then slowly decreases. At the optimal value for the intensity of the pump waves the reflection coefficient takes the maximum value.
Fig. 1. Dependence of the reflection coefficient of a four-wave radiation converter on the pumping waves intensity at (1, 2),
Рис. 1. Зависимость коэффициента отражения четырехволнового преобразователя излучения от интенсивности волн накачки при (1, 2),
The dependence of the reflection coefficient on is typical for four-wave converters in media with a nonlinear absorption coefficient [15]. The feedback on the object and signal waves shifts toward higher intensity values. Changing the parameter P does not change the value of the normalized intensity of the pump waves, at which the reflection coefficient reaches its maximum value.
At a fixed pump wave intensity, an increase in the thermal nonlinearity component leads to a monotonic increase in the reflection coefficient of the four-wave radiation converter, both in the presence and absence of feedback to the object and signal waves (Fig. 2). Moreover, the difference in reflection coefficients in the presence and absence of feedback to the object and signal waves,
(14)
remains constant when changing the relationship between the parameters characterizing thermal and resonant nonlinearities in the range of
Fig. 2. Dependence of the reflection coefficient of a four-wave radiation converter on the parameter P at (1, 2), (1, 2)
Рис. 2. Зависимость коэффициента отражения четырехволнового преобразователя излучения от параметра P при (1, 2), (1, 2),
The difference in reflection coefficients in the presence and absence of feedback on the object and signal waves increases with the intensity of the pump waves (Fig. 3).
Fig. 3. Dependence of the difference in the reflection coefficients on the pumping waves intensity at
Рис. 3. Зависимость отличия в коэффициентах отражения от интенсивности волн накачки при
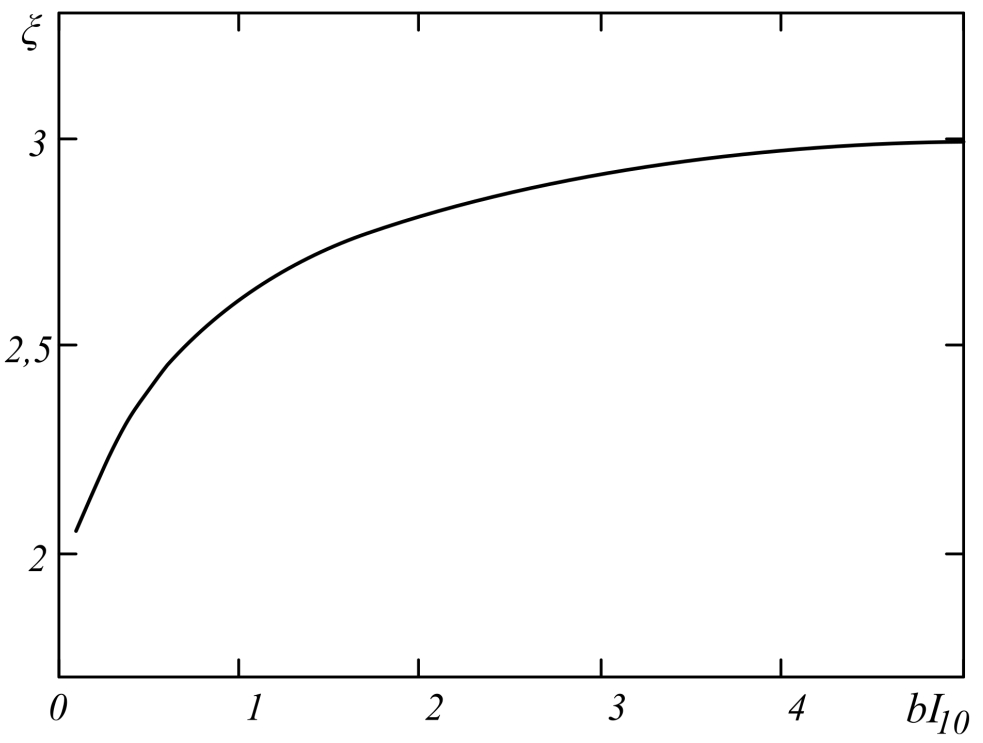
At a fixed intensity of pump waves, the parameters of thermal and resonant nonlinearities, with an increase in the value of the reflection coefficient of the four-wave radiation converter first increases, reaches the maximum value, and then decreases, while the gain in the reflection coefficient decreases monotonically (Fig. 4). The feedback on the object and signal waves shifts the value of , at which the reflection coefficient takes on a smaller maximum value compared to the case when there is no feedback. Starting from an absorption coefficient there is no gain in the reflection coefficient due to the use of feedback on the object and signal waves The value of depends considerably on the intensity of the pump waves, the parameters of the ring resonator, and the relationship between the parameters describing thermal and resonant nonlinearities. An increase in the intensity of the pump waves increases Under the considered parameters of the nonlinear medium the resonator the characteristics of the interacting waves and the normalized intensity of the pump waves , an increase in the normalized absorption coefficient from 0,01 to 0,2 reduces the gain in the reflection coefficient from 3,08 to 2,04. Thus, to increase the efficiency of a four-wave radiation converter, feedback into the object and signal waves is advisable only at a low absorption coefficient.
Fig. 4. Dependence of the reflection coefficient (a), difference in the reflection coefficients (b) on the absorption coefficient at (1, 2), (1, 2),
Рис. 4. Зависимость коэффициента отражения (а), отличия в коэффициентах отражения (б) от коэффициента поглощения при (1, 2), (1, 2),
In the approximation of a small reflection coefficient, the presence of positive feedback on the object and signal waves does not affect the spatial frequency bandwidth of a four-wave radiation converter in a medium with thermal and resonant nonlinearities.
Conclusion
In the approximation of a small reflection coefficient, provided that the intensities of the pump waves are equal on the faces of the nonlinear layer, the reflection coefficient of a four-wave radiation converter in a medium with thermal and resonant nonlinearities is analyzed in the presence of feedback to the object and signal waves depending on the intensity of the pump waves, the absorption coefficient, and the relationship between parameters characterizing thermal and resonant nonlinearities. An increase in the gain in the reflection coefficient of a four-wave radiation converter in the presence of feedback to the object and signal waves with increasing pump wave intensity is demonstrated. The value of the reflection coefficient of a four-wave radiation converter increases with the ratio between thermal and resonant nonlinearities, whereas the gain in the reflection coefficient remains constant. Above a critical value of the absorption coefficient, the use of feedback to the object and signal waves results in no gain in the reflection coefficient.
About the authors
Aleksandr А. Akimov
Samara National Research University
Email: alexakimov50@mail.ru
Candidate of Physical and Mathematical Sciences, associate professor of the Department of Optics and Spectroscopy
Russian Federation, SamaraValery V. Ivakhnik
Samara National Research University
Author for correspondence.
Email: ivakhnik@ssau.ru
Doctor of Physical and Mathematical Sciences, professor, Head of the Department of Optics and Spectroscopy
Russian Federation, SamaraKseniya G. Kazakova
Samara National Research University
Email: kazakova.cen@yandex.ru
a post-graduated student of the Department of Optics and Spectroscopy
Russian Federation, SamaraReferences
- S. K. Turitsyn et al., “Inverse four-wave mixing and self-parametric amplification in optical fibre,” Nature Photonics, vol. 9, no. 9, pp. 608–615, 2015, doi: https://doi.org/10.1038/nphoton.2015.150.
- Y. Weng et al., “All-optical ultrafast wavelength and mode converter based on intermodal four-wave mixing in few-mode fibers,” Optics Communications, vol. 348, pp. 7–12, 2015, doi: https://doi.org/10.1016/j.optcom.2015.03.018.
- E. Nazemosadat, H. Pourbeyram, and A. Mafi, “Phase matching for spontaneous frequency conversion via four-wave mixing in graded–index multimode optical fibers,” Journal of the Optical Society of America B, vol. 33, no. 2, pp. 144–150, 2016, doi: https://doi.org/10.1364/JOSAB.33.000144.
- O. F. Anjum et al., “Polarization-insensitive four-wave-mixing-based wavelength conversion in few-mode optical fibers,” Journal of Lightwave Technology, vol. 36, no. 17, pp. 3678–3683, 2018, doi: https://doi.org/10.1109/JLT.2018.2834148.
- H. Zhang et al., “Multiple modal and wavelength conversion process of a 10-Gbit/s signal in a 6-LP-mode fiber,” Optics Express, vol. 27, no. 11, pp. 15413–15425, 2019, doi: https://doi.org/10.1364/OE.27.015413.
- R. Gupta and R. S. Kaler, “Nonlinear Kerr and intermodal four-wave mixing effect in mode-division multiplexed multimode fiber link,” Optical Engineering, vol. 58, no. 3, p. 036108, 2019, doi: https://doi.org/10.1117/1.OE.58.3.036108.
- H. Zhang et al., “Spatially multiplexed picosecond pulse-train generation in a 6 LP mode fiber based on multiple four-wave mixings,” Applied Optics, vol. 58, no. 31, pp. 8570–8576, 2019, doi: https://doi.org/10.1364/AO.58.008570.
- V. V. Ivakhnik, V. M. Petnikova, and V. V. Shuvalov, “Increasing the efficiency of wavefront conjugation systems using ring resonators,” Kvantovaya elektronika, vol. 8, no. 2, pp. 445–448, 1981, url: http://mi.mathnet.ru/qe5924. (In Russ.)
- O. G. Romanov et al., “Formation of holographic gratings and dynamics of four-wave mixing in nonlinear microresonators,” Proceedings of SPIE, vol. 6255, p. 625507, 2006, doi: https://doi.org/10.1117/12.676523.
- A. A. Akimov, S. A. Guzairov, and V. V. Ivakhnik, “Four-wave interaction on thermal nonlinearity in a scheme with positive feedback,” Komp’yuternaya optika, vol. 42, no. 4, pp. 534–541, 2018, doi: https://doi.org/10.18287/2412-6179-2018-42-4-534-541. (In Russ.)
- A. A. Akimov, S. A. Guzairov, and V. V. Ivakhnik, “The quality of radiation conversion during four-wave interaction on thermal nonlinearity, taking into account feedback,” Komp’yuternaya optika, vol. 45, no. 5, pp. 667–672, 2021, doi: https://doi.org/10.18287/2412-6179-CO-888. (In Russ.)
- V. V. Tumorin and N. N. Il’ichev, “On the role of thermal nonlinearity in degenerate interactions in saturated laser media,” Kvantovaya elektronika, vol. 37, no. 9, pp. 821–826, 2007, url: http://mi.mathnet.ru/qe13476. (In Russ.)
- V. V. Ivakhnik and V. I. Nikonov, “Diffraction efficiency of a dynamic hologram in a reversible photochromic medium taking into account the diffusion of photochromic particles,” Optika i spektroskopiya, vol. 94, no. 1, pp. 134–138, 2003. (In Russ.)
- V. I. Kovalev, M. A. Musaev, and F. S. Fayzulov, “The contribution of the thermal mechanism to reflection in the case of degenerate four-wave interaction in semiconductors,” Kvantovaya elektronika, vol. 11, no. 1, pp. 85–90, 1984, url: http://mi.mathnet.ru/qe4634. (In Russ.)
- V. V. Kabanov and A. S. Rubanov, “Dynamic gratings and four-wave phase conjugation in dye solutions,” IEEE Journal of Quantum Electronics, vol. 26, no. 11, pp. 1990–1998, 1990, doi: https://doi.org/10.1109/3.62118.
- V. V. Ivakhnik and M. V. Savel’ev, “Spatial selectivity of a four-wave radiation converter taking into account the thermal diffusion and electrostrictive mechanisms of nonlinearity,” Physics of Wave Processes and Radio Systems, vol. 16, no. 1, pp. 6–11, 2013, url: https://journals.ssau.ru/pwp/article/view/7377. (In Russ.)
- J. Diels, I. McMichael, and H. Vanherzeele, “Degenerate four-wave mixing of picosecond pulses in the saturable amplification of a dye laser,” IEEE Journal of Quantum Electronics, vol. QE-20, no. 6, pp. 630–636, 1984, doi: https://doi.org/10.1109/JQE.1984.1072436.
- R. G. Caro and M. C. Gower, “Phase conjugation by degenerate four-wave mixing in absorbing media,” IEEE Journal of Quantum Electronics, vol. QE-18, no. 9, pp. 1376–1380, 1982, doi: https://doi.org/10.1109/JQE.1982.1071705.
- R. Krishna et al., “Wavelength dependence of phase conjugate reflectivity in absorbing media and thermal grating studies by four wave mixing,” Pramana – Journal of Physics, vol. 34, no. 6, pp. 461–471, 1990, doi: https://doi.org/10.1007/BF02846425.
- M. V. Savel’ev and V. V. Ivakhnik, “Spatial selectivity of a four-wave radiation converter taking into account the force of gravity acting on nanoparticles dissolved in a transparent liquid,” Izvestiya vuzov. Radiofizika, vol. 63, no. 8, pp. 694–703, 2020, url: https://radiophysics.unn.ru/issues/2020/8/694. (In Russ.)
- V. V. Zherdienko, S. A. Lesnik, and A. I. Khizhnyak, “Co-current four-beam interaction in resonant media with thermal nonlinearity,” Ukrainskiy fizicheskiy zhurnal, vol. 30, no. 12, pp. 1788–1792, 1985. (In Russ.)
- A. N. Oraevskiy, M. G. Galushkin, and V. Yu. Nikitin, “Wavefront Reversal in resonant four-wave interaction on phase thermal gratings in the amplifying medium of pulsed HF(DF)-chemical chain reaction lasers,” Preprint FIAN, no. 196, 8 p., 1989, url: http://preprints.lebedev.ru/?p=786. (In Russ.)
- M. G. Galushkin and R. N. Onoshko, “Four-wave interaction in absorbing resonant media under conditions of a thermal «explosion»,” Obrashchenie volnovogo fronta lazernogo izlucheniya v nelineynykh sredakh (OVF-89): sb. mat. II Vsesoyuznoy konferentsii, pp. 53–57, 1990. (In Russ.)
- A. A. Akimov, V. V. Ivakhnik, and V. I. Nikonov, “Wavefront reversal in four-wave interaction on resonant and thermal nonlinearities at high reflection coefficients,” Optika i spektroskopiya, vol. 115, no. 3, pp. 438–445, 2013. (In Russ.)
- M. G. Kucherenko and A. P. Rusinov, “Recording and decay of nonstationary lattices in a system of saturable three-level centers,” Optika i spektroskopiya, vol. 97, no. 6, pp. 1026–1033, 2004. (In Russ.)
- D. V. Gorbach et al., “Formation of dynamic waveguide structures in media with thermal and resonant nonlinearity,” Izvestiya RAN. Seriya fizicheskaya, vol. 75, no. 12, pp. 1733–1736, 2011. (In Russ.)
- A. A. Akimov, E. V. Vorob’eva, and V. V. Ivakhnik, “Four-wave interaction on resonant and thermal nonlinearities at high reflection coefficients,” Physics of Wave Processes and Radio Systems, vol. 15, no. 1, pp. 46–51, 2012. (In Russ.)
- I. M. Bel’dyugin, A. A. Stepanov, and V. A. Shcheglov, “On the theory of counter-current high frequency waves in fields of arbitrary intensity in media with resonant and thermal mechanisms of nonlinearity,” Kvantovaya elektronika, vol. 16, no. 1, pp. 84–90, 1989, url: http://mi.mathnet.ru/qe7710. (In Russ.)
- A. A. Akimov, E. V. Vorob’eva, and V. V. Ivakhnik, “Time dependence of the amplitude of the object wave in the four-wave interaction, taking into account the resonant and thermal nonlinearities,” Physics of Wave Processes and Radio Systems, vol. 16, no. 4, pp. 7–13, 2013, url: https://journals.ssau.ru/pwp/article/view/7334. (In Russ.)
- V. V. Ivakhnik and M. V. Savel’ev, “Spatial selectivity of a four-wave radiation converter in an absorbing two-component medium at high reflection coefficients,” Physics of Wave Processes and Radio Systems, vol. 21, no. 2, pp. 5–13, 2018, url: https://journals.ssau.ru/pwp/article/view/7029. (In Russ.)
- M. B. Vinogradova, O. V. Rudenko, and O. P. Sukhorukov, Wave Theory. Moscow: Nauka, 1979. (In Russ.)
Supplementary files





