Underwater ridge impact on the motion of anticyclonic eddies over a sloping bottom as a result of the topographic beta-effect: laboratory experiment
- Авторы: Zatsepin A.G.1,2, Elkin D.N.1,2
-
Учреждения:
- Shirshov Institute of Oceanology of RAS
- Marine Hydrophysical Institute of RAS
- Выпуск: Том 31, № 2 (2024)
- Страницы: 271-283
- Раздел: Experimental and field research
- URL: https://bakhtiniada.ru/1573-160X/article/view/256405
- ID: 256405
Цитировать
Полный текст
Аннотация
Purpose. The work is purposed at investigating the underwater ridge impact on the motion of anticyclonic eddies over a sloping bottom as result of the topographic beta-effect in the laboratory conditions.
Methods and Results. The experiments are carried out in a cylindrical tank located on a rotating platform. A cone is placed into the tank so that its base coincides with the cylinder lower base. The cone height is less than the base radius. Before the start of each experiment, the tank is filled with fresh or salt water of certain salinity. The fluid layer height exceeds that of the cone in the tank. The anticyclonic eddies are generated using a local constant source of a blue-colored fresh water flow. The source is located directly below the water layer surface at a distance equal to a half of the tank’s radius from its center. Having achieved the critical diameter, the generated eddies drift along the isobaths in the “western” direction (“north” is at the cone top in the tank center) due to the topographic beta-effect. The experiments were carried out over the cone with a smooth surface, and over the cone with a ridge on its side whose height was significantly smaller than that of the cone located on the path of the eddy drift. In the experimental runs with the ridge, the drift both of barotropic (fresh water in the tank) and baroclinic (salt water in the tank) eddies slowed down as compared to the eddy drift velocities in the absence of the ridge. After crossing the ridge, the orbital velocity of the eddies also decreased significantly.
Conclusions. Field observations and numerical modeling of the Sevastopol anticyclonic eddy in the Black Sea moving over the continental slope along the isobaths in the southwestern direction showed that the eddy motion slowed down in the area of the underwater ridge formed by a local rise in the bottom relief between two canyons – the Danube and the Western Dnieper paleochannels. The results of the laboratory experiment have confirmed the data of field observations and numerical modeling on a slowdown of the Sevastopol eddy motion and a decrease in its orbital velocity while crossing the underwater ridge due to the topographic beta-effect.
Ключевые слова
Полный текст
Introduction
Mesoscale eddies formed in the Black Sea mainly due to the instability and meandering of the Rim Current 1 move, as a rule, in the direction of this current but at a significantly lower velocity [1]. In several areas of the sea, the continental slope (the Rim Current core is located above the lower part of it) is quite wide and, apparently, has a significant impact on the dynamics of this current and the associated eddies [2]. Such areas include the western part of the sea, where the so-called Sevastopol anticyclonic eddy is often observed. This mesoscale anticyclone is presumably formed due to the Rim Current flowing around the Crimean Peninsula [3] during its weakening phase [4]. After its formation, the eddy moves southwest above the continental slope and then, at a distance of about 100 km from the Crimean Peninsula, sometimes stops moving and becomes quasi-stationary [5].
F i g. 1. Topography of the Azov-Black Sea basin (map was compiled by R.R. Stanichnaya). Red dotted line shows the along-slope ridge location in the western part of the Black Sea continental slope
The “hovering” of the Sevastopol eddy over the continental slope leads to a strong and long-term eddy impact on the cross-shelf exchange. The studies revealed that this process can significantly affect the lateral flow of nutrients and the functioning of the western Black Sea ecosystem [6–9]. After a few weeks, the Sevastopol eddy ceases to be motionless, continues to move southwestward and finally dissipates when approaching the southern part of the Black Sea basin [1, 10].
One of the possible causes (discussed in the literature) for the slowdown and temporary stop of the Sevastopol eddy is the impact of bottom topography features, namely the along-slope ridge, which is located on the path of the eddy movement in this part of the Black Sea [11]. It is believed that this underwater ridge (see Fig. 1) was formed by a local rise of the seabed between two canyons – the Danube and the Western Dnieper paleochannels [10].
In connection with the foregoing, the goal was set to study the impact of the underwater ridge on the movement of anticyclonic eddies over a sloping bottom under the topographic beta-effect in rotating fluid in laboratory conditions. The article continues the research begun in the works 2, 3.
Experimental setup and experimental methodology
The experimental setup is represented in Fig. 2. The experiments were carried out in a cylindrical tank 60 cm in diameter and 28 cm in height (2) placed in the center of a one-meter platform rotating counterclockwise (1). A cone was placed at the tank bottom so that its base coincided with the cylinder lower base (3). The angle between the cone generatrix and the horizontal was 15°. The cone height was 8 cm.
The experiment was prepared as follows. Before its start, the tank was filled with uniform density water, fresh or with a certain salinity S (from 1 to 4‰). The fluid layer height in the tank was 19 cm, so that the top of the cone was below the water surface. Then the cyclonic (counterclockwise) rotation of the platform with a period of – Coriolis parameter) was switched on. After about 10 minutes, the water in the tank spun up to a condition of a solid-state rotation. After this, video cameras were turned on and a local source of water flow was launched, through which blue-colored fresh water with a flow rate close to constant laminarly entered the near-surface layer in the tank. The source (5) was a vertical tube 1.0 cm in diameter, the end of which was located just below the water layer surface at a distance equal to a half of the tank radius from its center. The source was supplied with water at an almost constant flow rate from a volumetric burette (8) fixed to the platform stand; it was filled with fresh water colored with an intense blue dye. An anticyclonic eddy (6) was formed under the operating source in a short time. Moreover, if the water in the tank was fresh, barotropic anticyclonic eddies (eddy columns) were generated. If the water in the tank was saline, baroclinic eddies (surface eddy lenses) were generated under the source. This method of generating eddies in rotating fluid was frequently used before in laboratory experiments [12].
F i g. 2. Diagram of the laboratory set-up: 1 – cyclonically rotating platform; 2 – organic glass cylindrical tank; 3 – cone; 4 – ridge; 5 – tube; 6 – colored water flowing from the source and anticyclonic eddies formed under it; 7 – side-view video camera; 8 – volumetric burette with tap; 9 – top-view video camera (Adapted from sources 2, 3)
A barotropic eddy column reaching the bottom is directly affected by the bottom topography. Although a baroclinic eddy (a surface eddy lens) ends at a certain depth, it is also affected by the bottom topography. Due to the law of potential eddy conservation, an anticyclonic eddy column reaching the bottom is formed under it. Along with this eddy column in the lower water layer, the surface eddy lens generates an interconnected eddy structure. Owing to the topographic beta-effect (its brief description is given below), barotropic and baroclinic eddies formed under the source move above the cone in the “westward” – anticyclonic direction. To visualize their orbital rotation, small paper pellets are scattered over the surface of the water layer. Video recording of their movement makes it possible to quantify the orbital velocity of eddies.
The experiments were carried out at constant values of the platform rotation angular velocity and the fluid level in the tank, the source flow rate . Only water salinity in the tank varied from experiment to experiment. One set of experiments was carried out over a cone with a smooth surface, another set was carried out with the same parameter values and over the surface of a cone with an along-slope ledge in the form of a ridge (4). The ridge was located on the path of the eddy drift at a distance of 20 cm from the source in the anticyclonic direction (clockwise). The ratio of the ridge height to the total depth of the water layer in the eddy propagation area was 0.1–0.2. Thus, the ridge in the experiment was a relatively small obstacle approximately similar to its Black Sea counterpart. For video recording of the experiment, a top-view video camera (9) was located on top of the platform, and a side-view video camera (7) was located on the side.
In the course of each experiment, anticyclonic eddies were periodically generated under the source during its operation. Upon reaching a certain diameter, they left and drifted along isobaths in the “western” direction (“north” is the cone top in the tank center) due to the topographic beta-effect. A periodic escape of eddies from under the source was found and described in [13, 14].
The essence of this process, most clear in the barotropic case, is as follows. The law of mass conservation of fluid flowing from a source states that the axisymmetric expansion rate of an anticyclonic barotropic eddy column is , where Q is source flow rate; D is increasing diameter of the eddy column; H0 is fluid layer thickness in the tank under the source. Due to the topographic beta-effect caused by bottom sloping in the radial direction, the eddy column drifts in the azimuthal anticyclonic direction at the velocity [15, 16], i.e., the drift grows quadratically with a column diameter increase. Here is topographic beta-effect parameter, where is Coriolis parameter, is angular velocity of the platform rotation; is angle of the cone generatrix inclination to the horizontal. At some point, the condition V > U is met and an eddy column leaves from under the source. It follows from this inequality that .
Taking as a critical scale of the eddy column, we estimate its drift velocity scale:
.
These relationships have been experimentally tested and, except for numerical coefficients, have received convincing confirmation [13, 14]. It was found that the value of measured beta-drift velocity Vb is approximately five times greater than , and the real diameter . When the source operates for a long time, a chain of anticyclonic eddy columns (barotropic case) or eddy lenses (baroclinic case), following each other along the isobaths, is formed. In this experiment, the impact of an along-slope ridge on the eddy motion velocity in a chain, both barotropic and baroclinic, was studied. In this case, special attention was paid to observing the dynamics and structure of the first eddy in the chain.
Results of experiments and their discussion
After each experiment, the following parameters of the eddy current were determined based on the video data processing: translational velocity of eddy propagation from the source in the anticyclonic direction; maximum orbital velocity of water rotation in eddies; eddy diameter (based on the distance from the eddy center to the orbit of maximum velocity); ridge impact on the parameters of eddy current.
F i g. 3. Experiment with a smooth cone (left) and a ridge on the cone surface (right) (top view) at relation t/T equal to 12 (a); 18 (b); 42 (c) and 66 (d). Salinity of water in the tank S=1‰ (Sources 2, 3)
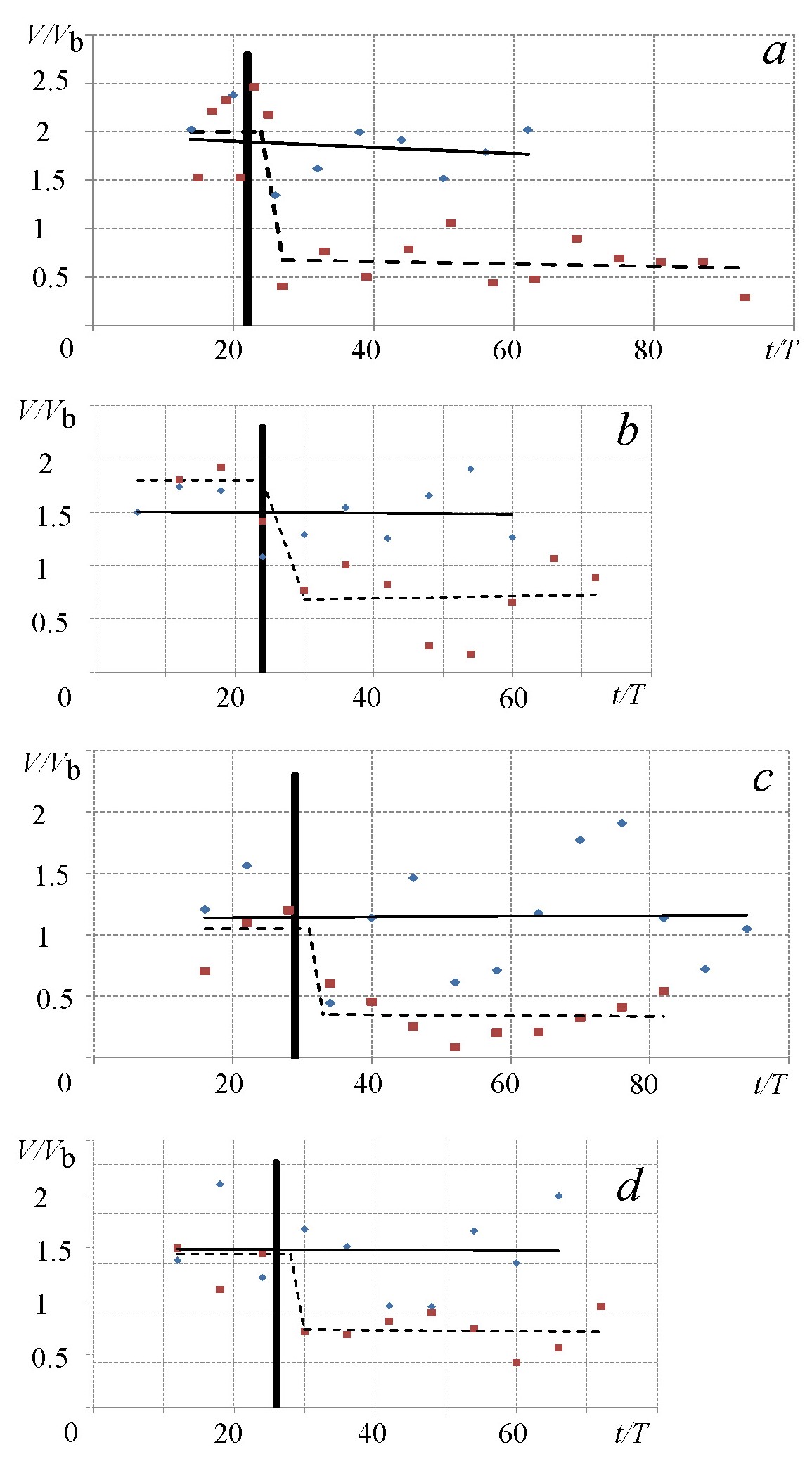
F i g. 4. Dependence of V/Vb on t/T in the experiment with: homogeneous fresh liquid (a) and liquid with salinity S equal to 1 (b), 2 (c) and 4‰ (d). Blue diamonds denote the experiment over the cone with a smooth surface, red squares – the experiment over the cone with a ridge, thick black line shows the moment when the current front crosses the ridge, thin solid line – the trend line for the experiments over the cone with a smooth surface, thin dashed line – the trend line for the experiments over the cone with a ridge (Source 3)
F i g. 5. Baroclinic eddy current (side view) colored blue and moving from right to left over the cone with a ridge (colored red) at t/T equal to 52 (a), 54 (b), 66 (c) and 90 (d). Salinity of water in the tank S=1‰. White dotted line shows the boundary between the upper layer of fresh water and the lower layer of salt water (Sources 3)
F i g. 6. Dependence of Vorb /Vb on t/T. Blue diamonds denote the experiment over the cone with a smooth surface, red squares – the experiment over the cone with a ridge. Thick black line shows the moment when the current front passes over the ridge. Salinity of water in the tank S=2‰ (Source 3)
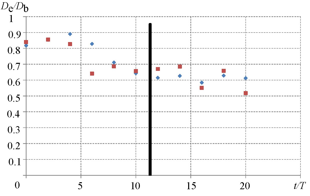
F i g. 7. Dependence of De /Db on t/T. Blue diamonds denote the experiment over the cone with a smooth surface, red squares – the experiment over the cone with a ridge. Thick black line shows the moment when the current front passes over the ridge. Salinity of water in the tank S=2‰ (Source 3)
Figure 3 demonstrates a video footage of eddy current propagation in the anticyclonic direction over a cone without a ridge-shaped ledge and with it.
Since the images in both figures were taken at approximately the same moments in time, it follows from their comparison that the ridge greatly slows down the eddy current propagation and contributes to the destruction of individual eddies. Indeed, the calculations have shown that when crossing a ridge, the azimuthal velocity of the eddy current decreases by a factor of two or more (see Fig. 4). The strongest flow slowdown occurs, as one would expect, in the case of barotropic eddy columns (Fig. 4, a). The density stratification weakens the topographic beta-effect, but does not suppress it completely. The ridge reduces the penetration depth of the baroclinic eddy current (Fig. 5) and the orbital velocity of eddies (Fig. 6). It is curious that the ridge does not have a significant effect on the diameter of eddies De (Fig. 7).
An important question is this: are source-generated anticyclonic eddies baroclinically stable or unstable? In all experiments, the disintegration of one eddy into two or more smaller ones was not observed. At the same time, it is of interest to estimate the Burger number , where is baroclinic radius of deformation; is eddy radius (g´=gβS, here g is gravitational acceleration; β is salinity compression coefficient; S is water salinity in the tank), the Burger number variation over time and compare the calculated values of Bu with the critical value characterizing the eddy transition from a baroclinically stable to an unstable state.
The dependence of Bu on dimensionless time t/T for S=2‰ is shown in Fig. 8. It can be seen that Bu values increase with time from 0.35–0.40 to 0.62–0.72 (due to a decrease in the eddy diameter). This means that if a baroclinic eddy was stable under the source, it will continue to remain stable, since to achieve baroclinic instability the Bu parameter must be significantly less than one [17]. In addition, as was demonstrated in [2, 17], the bottom slope additionally stabilizes baroclinic flows and eddies, i.e., makes them more stable. Based on this, we can conclude that in this series of experiments baroclinic instability did not manifest itself and did not have a significant effect on the evolution of baroclinic anticyclonic eddies [18].
F i g. 8. Dependence of Bu number on dimensionless time for S=2‰
Fig. 9 shows a diagram of anticyclonic eddy passage over the ridge. The moment in time when eddy (A) comes close to the ridge is demonstrated in Fig. 9, a. The anticyclonic eddy moves down the slope creeping onto the ridge and trying to move along the isobath. In this case, cyclonic eddy (C) of smaller diameter is formed above it (Fig. 9, b). This eddy pair tends to move in the cyclonic direction, so the anticyclone motion in the anticyclonic direction slows down. Since an anticyclone is a larger and more powerful eddy compared to a cyclone, it “spins” the latter around itself (Fig. 9, c). Eventually both eddies cross the ridge (Fig. 9, d). Soon after this, the cyclone dissipates and the weakened anticyclone continues to move in the anticyclonic direction due to the topographic beta-effect.
F i g. 9. Diagram of passage of an anticyclonic vortex over the ridge (A is an anticyclonic eddy, C is a cyclonic eddy) (Sources 2, 3)
Conclusion
The laboratory experiments were carried out to study the impact of an underwater ridge located on an inclined bottom and directed along its slope on barotropic and baroclinic anticyclonic eddies moving along the isobaths in the anticyclonic direction (to the “west”) due to the topographic beta-effect.
In the experiments with a ridge, the “western” drift of anticyclonic barotropic and baroclinic eddies slows down significantly. After crossing the ridge, the orbital velocity of water rotation in the eddies decreases significantly and a trend towards decrease in the penetration depth of baroclinic eddies is observed, i.e., towards reduction of their potential energy and more rapid dissipation.
The results of the experiment confirmed field observations, as well as numerical modeling in terms of noticeable impact of a low along-slope underwater ridge located in the Black Sea western part on the propagation of the Sevastopol anticyclonic eddy and its orbital velocity. At the same time, “stationarity” of eddies in front of the ridge was not noted in the experiments: although they slowed down their motion along the isobaths, they did not stop and “hover” in one place for a long time. The most likely cause for this is a generation of a chain of eddies in the experiments, rather than individual ones. The dynamics of eddies in a chain differs from the dynamics of a single one, since subsequent eddies push the previous ones and contribute to their passage over the ridge and further movement. Subsequently, it is planned to perform experiments with a single anticyclonic eddy in rotating fluid above a sloping bottom with and without a ridge. Perhaps these experiments will provide a closer correspondence of the results with the data of field observations and numerical hydrodynamic modeling.
1 Blatov, A.S., Bulgakov, N.P., Ivanov, V.A., Kosarev, A.N. and Tuljulkin, V.S., 1984. Variability of the Black Sea Hydrophysical Fields. Leningrad: Gidrometeoizdat, 240 p. (in Russian).
2 Zatsepin, A.G. and Elkin, D.N., 2023. [Laboratory Study of Underwater Ridge Influence on Movement of Anticyclonic Eddies over Inclined Bottom in Rotating Fluid Influenced by Topographic Beta Effect]. Multiphase Systems, 18(4), pp. 382–384 (in Russian).
3 Zatsepin, A.G. and Elkin, D.N., 2024. Underwater Ridge Influence on Anticyclonic Eddies Motion over a Sloping Bottom in a Rotating Fluid. In: Marine Research Education, 2024. XII International Conference “Marine Research and Education” MARESEDU-2023: Proceedings. Tver: PoliPress. Vol. II(IV), pp. 119–126 (in Russian).
Об авторах
Andrey Zatsepin
Shirshov Institute of Oceanology of RAS; Marine Hydrophysical Institute of RAS
Email: zatsepin@ocean.ru
ORCID iD: 0000-0002-5527-5234
Head of Experimental Ocean Physics Laboratory, DSc (Phys.-Math.)
Россия, 36 Nakhimovskiy Ave., Moscow, 117997; SevastopolDmitry Elkin
Shirshov Institute of Oceanology of RAS; Marine Hydrophysical Institute of RAS
Автор, ответственный за переписку.
Email: dmelkin@mail.ru
ORCID iD: 0000-0002-9232-9852
Research Associate, CSc (Phys.-Math.); Sevastopol
Россия, 36 Nakhimovskiy Ave., Moscow, 117997; SevastopolСписок литературы
- Kubryakov, A.A. and Stanichny, S.V., 2015. Seasonal and Interannual Variability of the Black Sea Eddies and Its Dependence on Characteristics of the Large-Scale Circulation. Deep Sea Research Part I: Oceanographic Research Papers, 97, pp. 80-91. https://doi.org/10.1016/j.dsr.2014.12.002
- Zatsepin, A.G., Emel'yanov, S.V., Denisov E.S., Kremenetskiy, V.V., Poyarkov, S.G., Stroganov, O.Yu., Denisov, E.S., Stanichnaya, R.R. and Stanichny, S.V., 2005. Effect of Bottom Slope and Wind on the Near-Shore Current in a Rotating Stratified Fluid: Laboratory Modeling for the Black Sea. Oceanology, 45(Suppl. 1), pp. S13-S26.
- Ivanov, V.A. and Belokopytov, V.N., 2013. Oceanography of Black Sea. Sevastopol: ECOSI-Gidrofizika, 210 p.
- Kubryakov, A.A. and Stanichny, S.V., 2015. Mesoscale Eddies in the Black Sea from Satellite Altimetry Data. Oceanology, 55(1), pp. 56-67. https://doi.org/10.1134/S0001437015010105
- Ginzburg, A.I., Kostyanoy, A.G., Nezlin, N.P., Solov'yev, D.M., Stanichnaya, R.R. and Stanichnyy, S.V., 2001. Anticyclonic Eddies over the Northwestern Continental Slope in the Black Sea and Transport of Chlorophyll-Rich Waters into Its Abyssal Basin. Mapping Sciences and Remote Sensing, 38(2), pp. 130-143. https://doi.org/10.1080/07493878.2001.10642171
- Ginzburg, A.I., Kostianoy, A.G., Soloviev, D.M. and Stanichny, S.V., 2000. Remotely Sensed Coastal/Deep-Basin Water Exchange Processes in the Black Sea Surface Layer. In: D. Halpern, ed., 2000. Satellites, Oceanography and Society. Elsevier Oceanography Series, vol. 63. Chapter 15. New York: Elsevier Science, pp. 273-287. https://doi.org/10.1016/S0422-9894(00)80016-1
- Oguz, T., 2002. Role of Physical Processes Controlling Oxycline and Suboxic Layer Structures in the Black Sea. Global Biogeochemical Cycles, 16(2), 1019. https://doi.org/10.1029/2001GB001465
- Shapiro, G.I., Stanichny, S.V. and Stanychna, R.R., 2010. Anatomy of Shelf–Deep Sea Exchanges by a Mesoscale Eddy in the North West Black Sea as Derived from Remotely Sensed Data. Remote Sensing of Environment, 114(4), pp. 867-875. https://doi.org/10.1016/j.rse.2009.11.020
- Kubryakov, A.A., Stanichny, S.V., Zatsepin, A.G. and Kremenetskiy, V.V., 2016. Long-Term Variations of the Black Sea Dynamics and Their Impact on the Marine Ecosystem. Journal of Marine Systems, 163, pp. 80-94. https://doi.org/10.1016/j.jmarsys.2016.06.006
- Ginzburg, A.I., Kostianoy, A.G., Nezlin N.P., Soloviev, D.M. and Stanichny, S.V., 2002. Anticyclonic Eddies in the Northwestern Black Sea. Journal of Marine Systems, 32(1-3), pp. 91 106. https://doi.org/10.1016/S0924-7963(02)00035-0
- Staneva, J.V., Dietrich, D.E., Stanev, E.V. and Bowman, M.J., 2001. Rim Current and Coastal Eddy Mechanisms in an Eddy-Resolving Black Sea General Circulation Model. Journal of Marine Systems, 31(1-3), pp. 137-157. https://doi.org/10.1016/S0924-7963(01)00050-1
- Kostianoy, A.G. and Zatsepin, A.G., 1989. Laboratory Experiments with Baroclinic Vortices in a Rotating Fluid. Elsevier Oceanography Series, 50(C), pp. 691-700. https://doi.org/10.1016/S0422-9894(08)70215-0
- Zatsepin, A.G. and Didkovskii, V.L. On one Mechanism for the Formation of Mesoscale Eddy Structures in the Ocean Slope Zone. Doklady Akademii Nauk, 347(1), pp. 109-112 (in Russian).
- Zatsepin, A.G., Didkovski, V.L. and Semenov, A.V., 1998. Self-Oscillatory Mechanism of Inducing a Vortex Structure by a Stationary Local Source over a Sloping Bottom in a Rotating Fluid. Oceanology, 38(1), pp. 43-50.
- Kamenkovich, V.M., Koshlyakov, M.N. and Monin, A.S., eds., 1986. Synoptic Eddies in the Ocean. Environmental Fluid Mechanics, vol. 5. Dordrecht: Springer, 444 p. https://doi.org/10.1007/978-94-009-4502-9
- Shapiro, G.I., 1984. Structure of the Mesoscale Vortex Lens in the Ocean Thermocline. Doklady Akademii Nauk SSSR, 276(6), pp. 1477-1479 (in Russian).
- Zatsepin, A.G., Elkin, D.N. and Shvartsman, D.R., 2023. Preliminary Results of Laboratory Investigations of the Evolution of Non-Frontal Eddies in a Two-Layered Rotating Fluid. Journal of Oceanological Research, 51(1), pp. 5-35. https://doi.org/10.29006/1564-2291.JOR-2023.51(1).1 (in Russian).
- Kubryakov, A.A., Mizyuk, A.I. and Stanichny, S.V., 2024. Stationarity and Separation of the Sevastopol Eddies in the Black Sea: The Role of Eddy-Topographic Interaction and Submesoscale Dynamics. Journal of Marine Systems, 241, 103911. https://doi.org/10.1016/j.jmarsys.2023.103911
Дополнительные файлы











