Возможные варианты поведения сдвиговой деформации при наложении кручения под высоким давлением
- Авторы: Заворотнев Ю.Д.1, Страумал П.Б.2, Томашевская Е.Ю.3, Страумал Б.Б.4
-
Учреждения:
- Донецкий физико-технический институт им. А.А. Галкина
- Институт металлургии и материаловедения им. А.А. Байкова РАН
- Донецкий национальный университет экономики и торговли им. М. Туган-Барановского
- Институт физики твердого тела им. Ю.А. Осипьяна РАН
- Выпуск: № 3 (2024)
- Страницы: 3-9
- Раздел: Статьи
- URL: https://bakhtiniada.ru/1028-0960/article/view/258996
- DOI: https://doi.org/10.31857/S1028096024030016
- EDN: https://elibrary.ru/hgecqq
- ID: 258996
Цитировать
Полный текст
Аннотация
Изучено взаимное влияние первичного и вторичного параметров порядка при наложении кручения под высоким давлением. Рассмотрены равновесный и неравновесный случаи. Первый реализуется при непрерывном увеличении крутящего момента, а второй – при изучении перехода из одного состояния в другое, описываемого бегущей волной. Рассмотрение проводилось на основе термодинамической теории Ландау.
Полный текст
ВВЕДЕНИЕ
Кручение под высоким давлением применяют многие авторы при изучении различных соединений. Исследование эффектов, возникающих вне зоны упругости, представляет значительный практический интерес, поскольку материалы, которые используются в строительстве и машиностроении, могут подвергаться мегапластическим деформациям. В частности, в [1–3] изучали сэндвич, полученный в результате наложения кручения под высоким давлением на слоистую структуру, состоящую из двух аморфных лент Al86Ni9Gd5 и помещенную между двумя слоистыми стопками алюминиевой фольги. Образцы, покрытые алюминием, имели неоднородную структуру, что привело к увеличению микротвердости. Показано, что повышенная пластичность дисков, покрытых алюминием, обусловлена увеличением свободного объема, улучшением качества поверхности и перемешиванием материалов. В [4–6] экспериментально изучали двухкомпонентные материалы на основе меди (Cu–Ag, Cu–Sn, Cu–Co), подвергнутые кручению под высоким давлением. Образец находился в замкнутом объеме, что исключало его разрушение и обеспечивало большое число оборотов плунжеров. Общая закономерность, присущая всем наблюдениям, состоит в том, что независимо от температуры отжига система при наложении мегапластической деформации кручения приходила в одно определенное стационарное состояние. Необходимо отметить, что в [7–10] были теоретически рассмотрены поведение параметра элементарной ячейки и кинк в двухкомпонентных растворах Cu–Ag, Cu–Sn и Cu–Co при наложении кручения под высоким давлением после отжигов при разных температурах. Численные расчеты в рамках предложенной модели подтверждают, что система стремится к некоторому универсальному стационарному состоянию. Однако предложенная авторами [7–10] теоретическая модель базировалась на использовании только микроскопического (первичного по классификации [11]) параметра порядка как сдвига атомов элементарной ячейки относительно их положения в высокосимметричном состоянии. Их модель не рассматривала макроскопические (вторичные) параметры порядка, например, тензор деформации, которые также могут играть немаловажную роль в изучаемых процессах.
МЕТОДИКА РАСЧЕТОВ
Построим неравновесный термодинамический потенциал на основе целого рационального базиса инвариантов. Процедура построения такого базиса для векторов и тензоров второго ранга приведена в [12, 13]. В результате вычисления получаем, что для кубического кристалла имеют место приведенные ниже девять инвариантов:
(1)
Поскольку эксперимент проводился в условиях, при которых линейные размеры образца не менялись, то можно считать, что εxx = εyy = εzz = 0. Тогда отличными от нуля будут только инварианты R4, R5, R6, обусловленные наличием сдвиговой деформации. Если также предположить, что деформация в плоскости XOY отсутствует, то инвариант R6 = 0, и отличны от нуля только R4, R5. Следующее упрощение состоит в предположении, что εxz = εyz. Тогда R4 = 2ε2zx, R5 = ε4zx. Очевидно, что они являются функционально зависимыми. Следовательно, инвариант R5 должен быть отброшен. Необходимо также учесть, что при наложении крутящего момента образуется спиральная структура, которую можно описать с помощью инварианта Лифшица. Суммируя сказанное выше, неравновесный термодинамический потенциал можно записать в виде:
(2)
где q – структурный параметр порядка (изменение одного из линейных размеров элементарной ячейки), φ – плотность дефектов, M – момент кручения, направленный по оси z, α, β, γ, θ – феноменологические константы, слагаемое с коэффициентом γ3 описывает флуктуации распределения компонент тензора деформации, Φ1 – вид этого слагаемого, зависит от поставленной задачи и будет конкретизирован позже. Как показано в [10], зависимость величины момента от числа оборотов N описывается функцией гиперболического тангенса. Конкуренция слагаемых в круглых скобках обеспечивает появление длиннопериодической структуры при наложении кручения под высоким давлением.
В дальнейшем будет рассмотрено взаимное влияние первичного и вторичного параметров порядка при наложении кручения под высоким давлением, а также поведение вторичного параметра порядка при наличии кинка. В первом случае будем считать, что процесс взаимодействия между первичным и вторичным параметрами порядка равновесный. Во втором – неравновесный, поскольку скорость движения кинка порядка звуковой.
РЕЗУЛЬТАТЫ И ИХ ОБСУЖДЕНИЕ
Изучим поведение первичного параметра порядка с учетом взаимодействия со вторичным при наложении кручения под высоким давлением. Будем считать, что скорость вращения плунжера мала и отсутствует запаздывание, т.е. устанавливается равновесие между параметрами порядка двух типов в любой момент в процессе поворота. Тогда распределение деформации в образце однородно и γ3 = 0. Были рассмотрены следующие ситуации: в полученных образцах при любой температуре отжига отсутствует сдвиговое напряжение; величина εxz меняется при изменении температуры закалки ввиду наличия взаимодействия со структурным параметром порядка; совместное воздействие параметра порядка и момента вращения на сдвиговую деформацию. Анализ проводился численными методами с помощью математического пакета PTC MathCad Prime 8.0.
Пусть при любой температуре отжига в отсутствие кручения под высоким давлением сдвиговой деформации нет. Тогда имеем (θ1 = 0):
(3)
где χ1 < 0, что дает в дальнейшем отличное от нуля решение для εxz. В (3) показатель степени при моменте кручения неизвестен, и он выбран произвольно.
Соответствующая система уравнений Эйлера для определения двух параметров порядка после подстановки qx = qcos(kz), qy = qsin(kz), где k – вектор распространения, приобретает вид системы двух алгебраических уравнений:
(4)
Дифференцируя первое уравнение (4) по параметру k, находим зависимость модуля вектора распространения от крутящего момента:
(5)
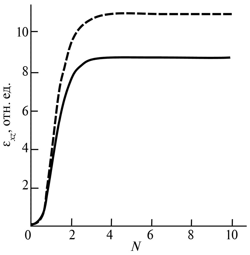
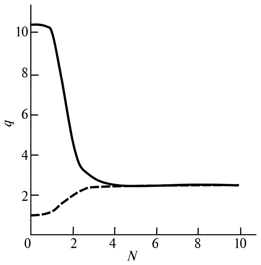
Как показано в [6, 7], плотность дефектов φ зависит от температуры. Соответствующее выражение приведено в этих работах. В начальный момент кручение отсутствует и M = 0, т.е. εxz = 0, а величина q определяется из первого уравнения системы (4) с учетом (5) и зависит от температуры отжига. На рис. 1 представлены кривые зависимости параметра порядка от числа оборотов при разных температурах отжига [6, 7]. На рис. 2 показаны соответствующие изменения сдвиговой деформации. Видно, что функции монотонно возрастают. Однако они имеют разные максимумы. Это различие обусловлено тем, что крутящий момент обратно пропорционален температуре закалки [6, 7], что подтверждается экспериментом [4]. Как показано в [4], чем выше температура закалки, тем больше момент в области стационарного состояния, что, по-видимому, обусловлено разной степенью упрочнения. Это различие и приводит к появлению разных сдвиговых деформаций при разных температурах закалки. Необходимо отметить, что в отличие от параметра порядка в стационарной области величины сдвиговой деформации различны. Условно кривые на рис. 2 можно разделить на пять частей. Первая характеризуется относительно малой скоростью изменения компоненты тензора деформации и соответствует упругой области. Во второй области скорость изменения деформации возрастает, что соответствует ускоренной неустановившейся ползучести. В третьей области зависимость деформации от числа оборотов линейна, что характерно для стадии установившейся ползучести [14]. В четвертой области имеет место неустановившаяся ползучесть, возникающая в связи с переходом в пятую область (стационарное состояние), при которой значение недиагональной компоненты тензора деформации не меняется. В последней области также не меняется и плотность винтовых дислокаций, что соответствует аналогичному выводу в [15]. Необходимо отметить, что появление такой особенности обусловлено геометрией эксперимента, при которой кручение происходило без разрушения образца. При несоблюдении этой геометрии на четвертой стадии появлялась шейка с последующим разрушением образца.
Рис. 1. Зависимость параметра порядка от числа оборотов, температура отжига: 570 (сплошная линия); 950°С (штриховая линия).
Рис. 2. Зависимость сдвиговой деформации от числа оборотов, температура отжига: 570 (сплошная линия); 950°С (штриховая линия).
Допустим, что вследствие взаимодействия между структурным параметра порядка и сдвиговой деформацией при разных температурах закалки в отсутствие момента имеют место различные значения εxz. Этот случай реалистичнее описывает реальные двухкомпонентные системы, поскольку наличие растворенной примеси приводит к появлению деформации. Будем считать, что эти изменения зависят только от первичного параметра порядка. В этом случае (θ1 ≠ 0)
(6)
В результате получаем:
(7)
Из второго уравнения следует, что при М = 0 имеет место зависящая от соотношения коэффициентов и величины параметра порядка сдвиговая деформация.
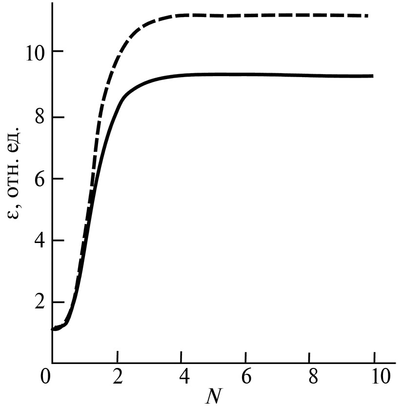
В зависимости от знака θ2 возможны два варианта поведения сдвиговой деформации как функции от числа оборотов. На рис. 3 показан случай, когда θ1 > 0, θ2 > 0. В этом случае чем выше температура закалки, тем больше величина εxz. Рис. 4 показывает поведение εxz при θ1 > 0, θ2 < 0. Здесь, наоборот, при меньшей температуре закалки величина сдвиговой деформации больше. Так же, как и в первом случае, график на обоих рисунках можно разделить на пять частей. Первая часть отвечает упругой деформации. Дальнейшее поведение зависит от температуры закалки. При θ2 > 0 (низкая температура закалки) и θ2 < 0 (высокая температура) зависимость εxz аналогична приведенной на рис. 2. Отличие состоит в том, что в отсутствие крутящего момента величина εxz не равна нулю. С ростом М величина εxz также увеличивается и в стационарной области становится постоянной. Если θ2 > 0 (высокая температура) и θ2 < 0 (низкая температура закалки), то вследствие избыточного напряжения при М = 0 на участке упругой деформации образца происходит частичное снятие сдвиговой деформации. Напряжение и величина εxz уменьшаются и достигают стационарного значения. Необходимо отметить, что как в случае θ2 > 0, так и при θ2 < 0 величины εxz при разных температурах закалки в стационарной области совпадают. Какой из этих случаев реализуется на практике, можно установить только при постановке соответствующего эксперимента.
Рис. 3. Зависимость сдвиговой деформации от числа оборотов в случае θ1 > 0, θ2 > 0, температура отжига: 570 (сплошная линия); 950°С (штриховая линия).
Рис. 4. Зависимость сдвиговой деформации от числа оборотов в случае θ1 > 0, θ2 < 0, температура отжига: 570 (сплошная линия); 950°С (штриховая линия).
Рассмотрим совместное влияние обоих рассмотренных факторов. Имеем:
(8)
В зависимости от знака θ1 возможны два варианта поведения сдвиговой деформации (рис. 5, 6). Здесь так же, как и в первом случае, график можно разделить на пять частей. Первая часть отвечает упругой деформации. Дальнейшее поведение зависит от температуры закалки. При θ1 < 0 зависимость εxz аналогична приведенной на рис. 2. Отличие состоит в том, что в отсутствие крутящего момента величина εxz не равна нулю и слабо зависит от температуры закалки. С ростом М εxz также увеличивается и в стационарной области будет зависеть от температуры закалки. Если θ1 > 0, то на графике зависимости εxz от угла кручения появляется V-образная особенность. Вследствие избыточного напряжения при М = 0 на третьем участке в образце происходит частичное снятие первичной сдвиговой деформации. Напряжение и εxz уменьшаются, а затем имеют место их рост и переход в стационарной состояние. Как в случае θ1 < 0, так и при θ1 > 0 стационарное состояние разное в зависимости от температуры закалки. Необходимо отметить, что поведение εxz (рис. 6) неясно с физической точки зрения.
Рис. 5. Зависимость сдвиговой деформации от числа оборотов в случае θ1 < 0, температура отжига: 570 (сплошная линия); 950°С (штриховая линия).
Рис. 6. Зависимость сдвиговой деформации от числа оборотов в случае θ1 > 0, температура отжига: 570 (сплошная линия); 950°С (штриховая линия).
Рассмотрим более детально, чем в [9], процесс прохождения волны перехода при наложении кручения под высоким давлением. Так как ее скорость фактически равна скорости звука, процесс неравновесный по отношению к обоим параметра порядка. В этом случае имеет место флуктуация вторичного параметра порядка. Для описания такого процесса следует в неравновесном термодинамическом потенциале (2) учесть слагаемые с пространственными производными от тензора деформации, т.е. γ3 ≠ 0. Возникающие эффекты изучим с помощью системы уравнений Ландау–Халатникова в частных производных. В итоге получаем:
(9)
Необходимо отметить, что компонента тензора деформации входит в неравновесный термодинамический потенциал квадратично. Поэтому производные по всем переменным в третьем уравнении (9) берутся от ε2xz. Полученную автономную систему уравнений так же, как и в [9], упростим путем перехода к автомодельной переменной
u = z – ct, (10)
где с – “невозмущенная” фазовая скорость распространения волны. Такое преобразование означает переход к системе координат, неподвижной по отношению к движущемуся кинку. В итоге имеем:
(11)
Эта задача является краевой задачей первого рода (задача Дирихле). В процессе численного расчета, проведенного с помощью математического пакета MatLab R2022a, она сводилась к краевой задаче третьего рода. Вычисления показали, что форма кинка при учете взаимодействия двух параметра порядка практически не меняется, но размах колебаний несколько уменьшается. На рис. 7 показана форма кинка, вычисленного исходя из системы (11). Видно, что форма не меняется по сравнению с расчетами [9]. На рис. 8 приведены зависимости εxz(u) при разных начальных условиях. Необходимо отметить, что по отношению к неподвижной системе координат движение кинка происходит слева направо, т.е. с левой стороны находится конечное состояние после наложения кручения под высоким давлением, а справа – начальное. При этом нужно учесть, что зависимость εxz(u) также носит колебательный характер, сильно зависящий от левого граничного условия. Количество и размах колебаний на начальном этапе уменьшаются при приближении левого краевого условия к начальному состоянию. Из рис. 8 видно, что поведение кривой, описывающей компоненту тензора деформации, зависит от того, выше или ниже конечное состояние по отношению к начальному.
Рис. 7. Качественная форма кинка при малой невозмущенной скорости.
Рис. 8. Качественная форма компоненты тензора деформации при малой невозмущенной скорости кинка в зависимости от левого краевого условия: сплошная линия и пунктир – начальные условия меньше стационарных, штриховая – больше.
ВЫВОДЫ
Показано, что изменение компоненты тензора деформации оказывает слабое влияние на поведение первичного параметра порядка. Однако зависимость вторичного параметра порядка от приложенного момента кручения следует учитывать при проведении расчетов макроскопических величин.
Изучены возможные варианты изменения вторичного параметра порядка в зависимости от величин коэффициентов неравновесного термодинамического потенциала, описывающих конкретный кристалл. Показан характер изменения формы колебательного процесса вторичного параметра порядка в условиях равновесного процесса наложения кручения под высоким давлением.
Исследовано поведение вторичного параметра порядка в адиабатических условиях при распространении кинка, обусловленного наложением кручения под высоким давлением. Обнаружена сильная зависимость компонент тензора деформации от левосторонних краевых условий.
ФИНАНСИРОВАНИЕ РАБОТЫ
Работа выполнена при финансовой поддержке Российского научного фонда (грант № 22-29-00625, https://rscf.ru/project/22-29-00625).
Конфликт интересов. Авторы данной статьи заявляют, что у них нет конфликта интересов
Об авторах
Ю. Д. Заворотнев
Донецкий физико-технический институт им. А.А. Галкина
Email: straumal@issp.ac.ru
Россия, 283048, Донецк
П. Б. Страумал
Институт металлургии и материаловедения им. А.А. Байкова РАН
Email: straumal@issp.ac.ru
Россия, 199034, Москва
Е. Ю. Томашевская
Донецкий национальный университет экономики и торговли им. М. Туган-Барановского
Email: straumal@issp.ac.ru
Россия, 283048, Донецк
Б. Б. Страумал
Институт физики твердого тела им. Ю.А. Осипьяна РАН
Автор, ответственный за переписку.
Email: straumal@issp.ac.ru
Россия, 142432, Черноголовка
Список литературы
- Vasiliev S.V., Limanovskii A.I., Tkachenko V.M., Tsvetkov T.V., Svyrydova K.A., Burkhovetskii V.V., Sayapin V.N., Terekhov S.V., Tkatch V.I. // Mater. Today Commun. 2020. V. 24. P. 101080. https://doi.org/10.1016/j.mtcomm.2020.101080
- Vasiliev S.V., Limanovskii A.I., Tkachenko V.M., Tsvetkov T.V., Svyrydova K.A., Burkhovetskii V.V., Tkatch V.I. // Mater. Lett. 2022. V. 318. P. 132155. https://doi.org/10.1016/j.matlet.2022.132155
- Vasiliev S.V., Limanovskii A.I., Tkachenko V.M., Tsvetkov T.V., Svyrydova K.A., Burkhovetskii V.V., Sayapin V.N., Naumchuk O.A., Aronin A.S., Tkatch V.I. // Mater. Sci. Eng. A. 2022. V. 850. P. 143420. https://doi.org/10.1016/j.msea.2022.143420
- Фабричная О.Б., Кригель М.Й., Рафайя Д., Булатов М.Ф., Некрасов А.Н., Барецки Б. // Письма в ЖЭТФ. 2020. Т. 111. С. 674. https://doi.org/10.31857/S1234567820100055
- Straumal B.B., Kilmametov A.R., Ivanisenko Y., Kurmanaeva L., Baretzky B., Kucheev Y.O., Zięba P., Korneva A., Molodov D.A. // Mater. Lett. 2014. V. 118. P. 111. https://doi.org/10.1016/j.matlet.2013.12.042
- Straumal B.B., Kilmametov A.R., Baretzky B., Kogtenkova O.A., Straumal P.B., Litynska-Dobrzynska L., Chulist R., Korneva A., Zieba P. // Acta Mater. 2020. V. 195. P. 184. https://doi.org/10.1016/j.actamat.2020.05.055
- Straumal B., Kilmametov A., Korneva A., Zięba P., Zavorotnev Yu., Metlov L., Popova O., Baretzky B. // Crystals. 2021. V. 11. P. 766. https://doi.org/10.3390/cryst11070766
- Korneva A., Kilmametov A., Zavorotnev Y., Metlov L., Popova O., Baretzky B. // Mater. Lett. 2021. V. 302. P. 130386. https://doi.org/10.1016/j.matlet.2021.130386
- Заворотнев Ю.Д., Метлов Л.С., Томашевская Е.Ю. // ФТТ. 2022. Т. 64. С. 462. https://doi.org/10.21883/FTT.2022.04.52186.263
- Страумал Б.Б., Заворотнев Ю.Д., Метлов Л.С., Страумал П.Б., Петренко А.Г., Томашевская Е.Ю. // Физика металлов и металловедение. 2022. Т. 123. С. 1283. https://doi.org/10.31857/S0015323022600964
- Изюмов Ю.А., Сыромятников В.Н. Фазовые переходы и симметрия кристаллов. М: Наука, 1984. 248 с.
- Гуфан Ю.М. Структурные фазовые переходы. М: Наука, 1982. 304 с.
- Попов Л.Е., Кобытев В.С., Ковалевская Т.А. Пластическая деформация сплавов. М: Металлургия, 1984. 183 с.
- Спенсер Э. Теория инвариантов. М: Мир, 1974. 157 с.
- Chow C.K., Nembach E. // Acta Metall. 1976. V. 24. P. 453. https://doi.org/10.1016/0001-6160(76)90066-3
Дополнительные файлы










