О влиянии параметров слоистой мишени и электронного пучка на дифрагированное переходное и параметрическое рентгеновское излучение
- Авторы: Блажевич С.В.1, Шевчук О.Ю.1, Носков А.В.1,2, Федосеев А.Э.1
-
Учреждения:
- Белгородский государственный национальный исследовательский университет
- Белгородский государственный технологический университет им. В.Г. Шухова
- Выпуск: № 9 (2023)
- Страницы: 82-88
- Раздел: Статьи
- URL: https://bakhtiniada.ru/1028-0960/article/view/137816
- DOI: https://doi.org/10.31857/S1028096023060079
- EDN: https://elibrary.ru/DMPSXG
- ID: 137816
Цитировать
Полный текст
Аннотация
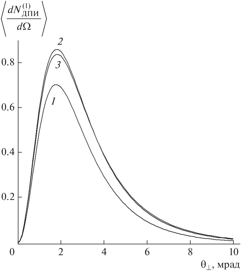
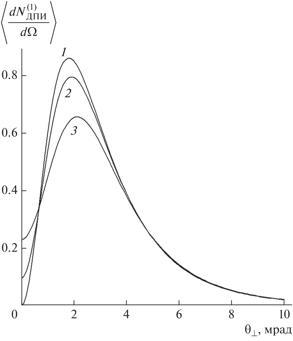
В работе изучено параметрическое рентгеновское излучение и дифрагированное переходное излучение пучка релятивистских электронов, пересекающих мишень с периодической слоистой структурой в геометрии рассеяния Брэгга. Рассмотрен общий случай асимметричного отражения поля электрона относительно поверхности мишени, то есть когда слои мишени расположены под произвольным углом к ее поверхности. В рамках двухволнового приближения динамической теории дифракции получены выражения, описывающие угловые плотности параметрического рентгеновского излучения, дифрагированного переходного излучения и их интерференцию. Проведены численные расчеты угловых плотностей излучения при различных значениях параметров мишени и электронного пучка. Показана зависимость угловых плотностей параметрического рентгеновского излучения и дифрагированного переходного излучения от расходимости электронного пучка и соотношений толщин слоев периодической структуры. При увеличении энергии электронов возрастает зависимость угловой плотности дифрагированного переходного излучения от расходимости электронного пучка.
Об авторах
С. В. Блажевич
Белгородский государственный национальный исследовательский университет
Email: noskovbupk@mail.ru
Россия, 308015, Белгород
О. Ю. Шевчук
Белгородский государственный национальный исследовательский университет
Email: noskovbupk@mail.ru
Россия, 308015, Белгород
А. В. Носков
Белгородский государственный национальный исследовательский университет; Белгородский государственный технологический университет им. В.Г. Шухова
Автор, ответственный за переписку.
Email: noskovbupk@mail.ru
Россия, 308015, Белгород; Россия, 308012, Белгород
А. Э. Федосеев
Белгородский государственный национальный исследовательский университет
Email: noskovbupk@mail.ru
Россия, 308015, Белгород
Список литературы
- Nasonov N.N., Kaplin V.V., Uglov S.R., Piestrup M.A. and Gary C.K. // Phys. Rev. E. 2003. V. 68. P. 3604.
- Гарибян Г.М., Ши Я. // ЖЭТФ. 1971. Т. 61. С. 930.
- Барышевский В.Г., Феранчук И.Д. // ЖЭТФ. 1971. Т. 61. С. 944.
- Baryshevsky V.G. // Nucl. Instrum. Methods Phys. Res. A. 1997. V. 122. P. 13.
- Artru X., Rullhusen P. // Nucl. Instrum. Methods Phys. Res. B. 1998. V. 145. P. 1.
- Nasonov N.N. // Phys. Lett. A. 1998. V. 246. P. 148.
- Kaplin V.V., Uglov S.R., Zabaev V.N., Piestrup M.A., Gary C.K., Nasonov N.N., Fuller M.K. // Appl. Phys. Lett. 2000. V. 76. P. 3647. https://doi.org/10.1063/1.126735
- Блажевич С.В., Колосова И.В., Носков А.В. // ЖЭТФ. 2012. V. 141. P. 627.
- Блажевич С.В., Гладких Ю.П., Носков А.В. // Поверхность. Рентген., синхротр. и нейтрон. исслед. 2013. № 4. С. 99. https://doi.org/10.7868/S0207352813030086
- Блажевич С.В., Носков А.В. // ЖЭТФ. 2017. Т. 152. С. 267. https://doi.org/10.7868/S0044451017080053
- Блажевич С.В, Москаленко Н.И., Коськова Т.В., Носков А.В., Ткаченко Е.А. // Поверхность. Рентген., синхротр. и нейтрон. исслед. 2016. № 12. С. 72.
- Blazhevich S., Noskov A. // Nucl. Instrum. Methods Phys. Res. B. 2013. V. 309. P. 70.
- Блажевич С.В., Носков А.В. // ЖЭТФ. 2016. Т. 150. С. 643.
- Блажевич С.В., Бронникова М.В., Носков А.В. // Поверхность. Рентген., синхротр. и нейтрон. исслед. 2020. № 9. С. 66.
- Блажевич С.В., Дрыгина Ю.А., Шевчук О.Ю., Носков А.В. // Поверхность. Рентген., синхротр. и нейтрон. исслед. 2020. № 6. С. 43.
- Blazhevich S.V., Bronnikova M.V., Noskov A.V. // Phys. Lett. A. 2020. V. 384. Iss. 16. P. 126321.
- Блажевич С.В., Люшина К.С., Носков А.В. // ЖЭТФ. 2019. Т. 155. Вып. 2. С. 242.
- Блажевич С.В., Носков А.В. // ЖЭТФ. 2017. Т. 152. Вып. 2(8). С. 267.
- Алябъева М.В, Блажевич С.В., Горлов А.С., Носков А.В., Федосеев А.Э. // Поверхность. Рентген., синхротр. и нейтрон. исслед. 2021. № 6. С. 62.
- Шкуропат Д.О., Блажевич С.В., Горлов А.С., Носков А.В., Федосеев А.Э. // Поверхность. Рентген., синхротр. и нейтрон. исслед. 2021. № 7. С. 78.
Дополнительные файлы









