Quantitative and Qualitative Analysis of Serum Exosomes at Different Stages after Ischemic Stroke
- Authors: Zhanina M.Y.1,2, Druzhkova T.A.1, Yakovlev A.A.1,2, Gekht A.B.1,3, Gulyaeva N.V.1,2
-
Affiliations:
- Research and Clinical Center for Neuropsychiatry of Moscow Healthcare Department
- Institute of Higher Nervous Activity and Neurophysiology of the Russian Academy of Sciences
- Pirogov Russian National Research Medical University
- Issue: Vol 41, No 4 (2024)
- Pages: 435-447
- Section: Articles
- URL: https://bakhtiniada.ru/1027-8133/article/view/273909
- DOI: https://doi.org/10.31857/S1027813324040148
- EDN: https://elibrary.ru/EFZUBM
- ID: 273909
Cite item
Full Text
Abstract
Ischemic stroke (IS) is one of the leading causes of long-term disability worldwide. At the same time, there is still no unequivocal understanding of the reasons for the varying degrees and speed of recovery of patients after IS. Recovery from IS is due to the highly organized interaction of brain structures and cells with other organs and tissues and involves a number of pathophysiological processes occurring both inside and outside the brain. Exosomes are involved in modulating pathophysiological processes after IS by mediating cell-tissue communication, primarily by delivering cargo such as proteins and microRNAs. A comparative quantitative analysis of the protein profiles of serum exosomes of patients examined at different stages after IS was carried out. Protein levels are associated with immune system functioning and coagulation in the serum exosomes of patients examined 1.5–2 years after IS was significantly higher compared to the parameters of patients examined in the earlier post-stroke period. The results indicate an increased level of immune system activation in the long post-stroke period compared to the early post-stroke period and the involvement of exosomes in this process. Further study of the molecular and biochemical parameters of exosomes in the long-term post-stroke period will allow us to assess the risks of functional outcomes of more fully IS and find potential targets for their reduction.
Keywords
Full Text
Список сокращений:
ИИ – ишемический инсульт
КТ – компьютерная томография
МРТ – магнитная резонансная томография
NIHSS – шкала Национального института здравоохранения США (The National Institutes of Health Stroke Scale)
MoCA – монреальская когнитивная шкала (Montreal Cognitive Assessment)
HADS – госпитальная шкала тревоги и депрессии (Hospital Anxiety and depression Scale)
ТМТ – тандемная массовая метка (tandem mass tag)
PSM – соответствие пептидного спектра (peptide-spectrum match)
FDR – частота ложного обнаружения (False Discovery Rate)
ЛП – липопротеины
Апо- – аполипротеин
ЛПНП – липопротеины низкой плотности
ЛПОНП – липопротеины очень низкой плотности
ВВЕДЕНИЕ
Ишемический инсульт (ИИ), нарушение мозгового кровообращения с повреждением ткани мозга и изменением его функций, чаще всего бывает обусловлен стенозом внутричерепной артерии и окклюзией средней мозговой артерии [1]. Патологическое повреждение ишемизированных тканей, кровеносных сосудов и нервной системы зависит от длительности сосудистой эмболии и часто приводит к необратимым последствиям. Восстановление после ИИ включает в себя ряд патофизиологических процессов, происходящих как в самом мозге, так и за его пределами [2, 3]. Первые сутки после ИИ обозначают как сверхострую фазу, первые семь суток как острую фазу, первые 3–6 месяцев как подострую фазу, а начиная с 6 месяцев как хроническую фазу [4]. Обоснование этой классификации заключается в том, что процессы, связанные с восстановлением после инсульта, зависят от времени. Было показано, что уже в первые сутки после ИИ запускается каскад механизмов, связанных с воспалением в области ишемического очага с активацией резидентной глии, массивной секрецией медиаторов воспаления и инфильтрацией периферических иммунных клеток через нарушенный гематоэнцефалический барьер (ГЭБ) [5]. По данным литературы, наиболее значительные улучшения после ИИ происходят в первый месяц после инсульта, часто достигая относительного плато через 3 месяца, особенно в отношении двигательных симптомов [6]. Через 6-12 месяцев выздоровление обычно достигает своего предела, приводя к более или менее стабильному, хроническому состоянию с разной степенью выраженности функционального восстановления. Несмотря на существующее мнение о том, что восстановление после ИИ следует определенным закономерностям, нет однозначного понимания причин разной индивидуальной степени и скорости выздоровления пациентов после инсульта. Комплексная оценка патогенеза ИИ на разных его стадиях имеет основополагающее значение для разработки подходов к персонализированному лечению пациентов, перенесших инсульт.
Как кратковременные, так и отсроченные процессы восстановления после ИИ обусловлены высокоорганизованным взаимодействием структур и клеток мозга с другими органами и тканями. От полноценности и направленности этих взаимодействий во многом зависят скорость и степень восстановления пациентов после ИИ. Многочисленные исследования показали, что экзосомы участвуют в модуляции патофизиологических процессов после ИИ, опосредуя коммуникацию между клетками и тканями, в первую очередь, путем доставки таких молекул, как белки и микроРНК [7, 8].
Экзосомы представляют собой подмножество внеклеточных везикул диаметром от 30 до 150 нм, которые высвобождаются из мультивезикулярных тел, липидной двухслойной мембранной структуры и несут функциональное содержимое, включающее нуклеиновые кислоты, белки, липиды и метаболиты [9, 10]. После инсульта экзосомы могут синтезироваться и высвобождаться клетками головного мозга, пересекать гематоэнцефалический барьер (ГЭБ) и обнаруживаться в периферической крови или спинномозговой жидкости, а также высвобождаться в кровоток из клеток крови в ответ на инсульт [11]. Показано, что высвобождение экзосом из разных типов поврежденных клеток мозга в периферическое кровообращение после инсульта запускает продукцию циркулирующих воспалительных цитокинов и модулирует периферические иммуновоспалительные реакции путем рекрутирования и активации Т- и В-лимфоцитов [12]. Получены данные о том, что экзосомы участвуют в повышении долгосрочной нейропротекции после инсульта, способствуют регенерации нервов, ускоряют неврологическое восстановление и регулируют периферические иммунные реакции. Есть данные об их участии в модуляции процессов ангиогенеза, нейрогенеза и ремоделирования аксональных дендритов [13]. Уникальные способности экзосом целенаправленно переносят информационные биомолекулы через ГЭБ в обоих направлениях, модулируя биологические процессы и сохраняя переносимый “груз” от разрушения в биологических жидкостях организма, делают их перспективным объектом для исследования многих патологий мозга, включая ИИ. Показано, что экзосомы являются перспективными кандидатами на роль биомаркеров для ранней диагностики и прогнозирования инсульта, а также для разработки способов его лечения [11].
Белковый состав внеклеточных везикул на данный момент хорошо изучен, сведения о нем собраны в базе данных Vesiclepedia (http://microvesicles.org) и постоянно пополняются. Кроме того, данные о составе экзосом, включая РНК и липиды, содержатся в базе ExoCarta (http://www.exocarta.org). Сравнительный анализ белкового состава экзосом сыворотки крови пациентов, обследованных на разных сроках после ИИ, направлен на поиск потенциальных мишеней для оценки состояния пациентов с целью снижения рисков развития неблагоприятных исходов. В настоящее время методы протеомного анализа позволяют количественно оценить белковые профили различных биологических жидкостей, клеток и их производных практически при любой патологии.
Цель исследования: в работе был проведен сравнительный количественный анализ белковых профилей экзосом сыворотки крови пациентов, обследованных на разных сроках после ИИ.
МАТЕРИАЛЫ И МЕТОДЫ
Пациенты. В исследовании приняли участие 30 человек, проходившие лечение в ГБУЗ им. Кончаловского в 2021–2023 гг. Пациенты были отобраны в исследование согласно следующим критериям: возраст 45–80 лет; ишемический инфаркт головного мозга полушарной локализации; легкая и средняя тяжесть ИИ; поступление в стационар не позже 48 часов после ИИ. Критериями исключения были: наличие инсульта, черепно-мозговой травмы в анамнезе с остаточными очаговыми изменениями на КТ/МРТ; наличие когнитивных и депрессивных нарушений в анамнезе; острые и хронические соматические и гормональные заболевания; алкогольная или наркотическая зависимость. Было обследовано: 9 человек в первые сутки после ИИ, 5 человек через 1 месяц после ИИ, 5 человек через 1 год после ИИ и 11 человек через 1.5-2 года после ИИ.
Социально-демографические сведения, анамнез заболевания и жизни были собраны у пациентов после ИИ в период первичной госпитализации. Оценка неврологических, психиатрических и когнитивных показателей состояния испытуемых проводилась с использованием следующих психометрических инструментов: NIHSS [14]; MoCA [15]; HADS [16]. Информированное согласие на участие в исследовании было подписано каждым включенным в исследование испытуемым.
Подготовка образцов для исследования. Забор крови у пациентов на всех сроках обследования проводился из локтевой вены в утренние часы натощак в вакуумные системы с активатором свертывания для получения сыворотки крови с последующим центрифугированием при 2000 g 15 мин при 4°С.
Оценка концентрации экзосом в сыворотке крови в каждой пробе была выполнена методом иммуноферментного анализа наборами ELISA EXO-TEST (HansaBioMed) в соответствии с инструкцией производителя.
Для получения экзосом из сыворотки крови пациентов были использованы наборы для выделения экзосом Exo-prep (HansaBioMed). Далее для удаления загрязняющих компонентов проводили экстракцию белка в системе хлороформ-метанол по следующему протоколу. К исходным образцам в объеме 100 мкл добавляли 400 мкл метанола 99.8%, перемешивали 30 с. Добавляли 100 мкл хлороформа 99.5%, перемешали 30 с. Добавляли 300 мкл воды, перемешали 30 сек. Смесь центрифугировали в течение 2 мин при 14000 g. Удаляли надосадочную жидкость и к нижней фракции добавляли 400 мкл метанола, перемешивали 30 с, центрифугировали в течение 5 мин при 13000 g, удаляли супернатант. Осадок высушивали при комнатной температуре.
Полученный осадок экзосом крови пациентов и растворенный по инструкции производителя стандарт экзосом HBM-PES-100 (HansaBioMed) лизировали в кратном объёме буфера, содержащего 10% SDS в 50 мM триэтиламмония бикарбонате (ТЕАБ). Далее был проведен гидролиз белков трипсином с использованием фильтров S-Trap. На гидролиз белков трипсином брали по 50 мкг белка для образцов экзосом, выделенных из крови пациентов и все доступное количество (93 мкг) для образца-стандарта экзосом.
После гидролиза белков в супернатантах проб определяли общую концентрацию пептидов методом колориметрического анализа с использованием набора Pierce™ Quantitative Colorimetric Peptide Assay kit (Thermo Scientific, Waltham, MA, USA) в соответствии с рекомендациями производителя. Пептиды высушивали и растворяли в 0.1% муравьиной кислоте до конечной концентрации 0.3 мкг/мкл.
Хромато-масс-спектрометрия образцов и идентификация белков. Полученные пептиды разделяли с использованием хроматографической ВЭЖХ системы Ultimate 3000 RSLCnano (“Thermo Scientific”, США).
Масс-спектрометрический анализ проводили на масс-спектрометре Q-Exactive HFX (“Thermo Scientific”, США), как описано ранее [17]. Идентификацию белков проводили при помощи программного обеспечения MaxQuant v. 2.0.3.0 с использованием поискового алгоритма Andromeda [18]. Для идентификации белков использовали базу данных протеома человека в UniProt (UP000005640). Для валидации сопоставлений (образования пар) спектров и пептидов PSM (Peptide-Spectrum Matches), идентификации пептидов и идентификации белков устанавливали пороговую величину FDR (False Discovery Rate) 0.01. Белки рассматривались в качестве достоверно идентифицированных, если для них было обнаружено, по крайней мере, два пептида.
Мечение пептидов проводили с использованием 10-плексного набора меток ТМТ. Перед хромато-масс-спектрометрией образцов с использованием ТМТ и идентификацией белков было проведено обессоливание образцов. Меченые ТМТ пептиды разделяли с использованием хроматографической ВЭЖХ системы Ultimate 3000 RSLCnano (“ThermoScientific”, США).
Масс-спектрометрический анализ проводили на масс-спектрометре Q-Exactive HFX (“Thermo Scientific”, США), как описано ранее [17].
Идентификацию белков проводили при помощи программного обеспечения MaxQuantv.2.0.3.0 с использованием поискового алгоритма Andromeda [18]. Включали опцию “Matchbetweenrun” и выбирали тип нормализации “weighted ratio to reference channel”, определяя вес в соответствии с рекомендациями из публикации [19]. Для валидации сопоставлений (образования пар) спектров и пептидов PSM, идентификации пептидов и идентификации белков использовали величину FDR не более 1.0%. Для сравнительного количественного анализа при помощи ТМТ проводилась дополнительная нормализация. Для этого рассчитывался суммарный сигнал для всех белков в каждом ТМТ-канале.
Дальнейший анализ данных, полученных в ходе идентификации и дополнительной нормализации, проводили в программе Perseus.2.0.11. Для количественной оценки содержания белков в программу загружали величины нормализованной интенсивности “NormRIC”. Данные фильтровали, удаляя белки-контаминанты, ложно-положительные идентификации, оставляя в анализе белки, которые были идентифицированы по 2 и более пептидам. Группы белков, не имеющие 85% достоверных значений нормализованной интенсивности “NormRIC”, хотя бы в одной экспериментальной группе, были удалены.
Хромато-масс-спектрометрический анализ образцов, включая пробоподготовку, был проведен на базе ЦКП “Протеом человека” ИБМХ им. В.Н. Ореховича, г. Москва.
Статистический анализ. Статистическая обработка и визуализация данных были проведены в программах STATISTICA 10.0 (StatSoft Inc., Tulsa, OKUSA) и GraphPad Prism version 9.4.1. software (GraphPad Software, Inc., SanDiego, CA, USA), а также в среде программирования R с использованием как встроенных пакетов, так и дополнительных (heatmap2, ggplot2 и др.). Нормальность распределения определяли при помощи теста Шапиро-Уилка. Для сравнения двух количественных несвязанных выборок с нормальным распределением данных был использован t-тест Стьюдента. Для поиска различий в частотах встречаемости различных признаков использовали точный тест Фишера. Результаты на графиках представлены как среднее и стандартная ошибка среднего. Корреляции рассчитывали при помощи теста Пирсона. При p < 0.05 различия считали достоверными; при p < 0.1 различия считали на уровне тенденции к достоверности.
РЕЗУЛЬТАТЫ
Характеристика пациентов, включенных в исследование. Были проанализированы показатели 30 пациентов: 9 человек через сутки после ИИ, 5 человек через месяц после ИИ, 5 человек через год после ИИ, 11 человек через 1.5–2 года после ИИ. Пациенты сравниваемых групп не отличались по возрасту, по соотношению мужчин и женщин в группах, по сопутствующим заболеваниям, по локализации и латерализации инсульта, по данным психометрическим шкал, а также по показателям рутинных лабораторных исследований (табл. 1). Включенные в исследование пациенты перенесли ИИ легкой/умеренной степени тяжести (средний балл по NIHSS при поступлении составлял 5.9 ± 4.3). Пациенты, обследованные на 1-е сутки после ИИ, закономерно имели более высокие показатели по шкале NIHSS по сравнению с данными пациентов, протестированных на более поздних сроках (через месяц, через год и через 1.5–2 года после ИИ).
Таблица 1. Показатели групп пациентов на разных сроках после ИИ. Статистические различия количественных переменных между временными точками оценивались с помощью one-way ANOVA теста с последующим post-hoc анализом при помощи теста Тьюки. Статистические различия качественных переменных оценивались при помощи точного теста Фишера. *p < 0.05; **p < 0.01; ****p < 0.0001
Показатель mean ±SD | 1 сутки n = 9 | 1 месяц n = 5 | 1 год n = 5 | 1,5-2 года n = 11 | p-value |
Возраст, годы | 54.4 ± 13.2 | 55.8 ± 12.05 | 57.2 ± 5.1 | 59.5 ± 6.6 | 0.72 |
Пол (муж/жен), n | 5/4 | 3/2 | 3/2 | 9/2 | 0.63 |
Дислипидемия (да/нет), n | 5/4 | 3/2 | 3/2 | 4/7 | 0.78 |
Курение (да/нет), n | 4/5 | 3/2 | 1/4 | 6/5 | 0.67 |
Локализация (средняя/задняя, мозговая артерия), n | 7/2 | 3/2 | 2/3 | 8/3 | 0.56 |
Латерализация (правосторонний/левосторонний), n | 4/5 | 1/4 | 2/3 | 8/3 | 0.25 |
NIHSS, баллы | 5.4 ± 2.6 | 1.6 ± 1.8 | 1.2 ±١ .6 | 0.8 ± 1.5 | 0.0001 1 сутки-1 месяц p = 0.01**; 1 сутки-1 год p = 0.003**; 1 сутки-2 года p = 0.0001**** |
MoCA, баллы | 26.4 ± 2.6 | 26.8 ± 2.1 | 27.2 ± 1.3 | 24.3 ± 3.5 | 0.14 |
HADS тревога, баллы | 3.9 ± 3.3 | 2.8 ± 1.3 | 2.6 ± 1,6 | 2.6 ± 2.2 | 0.66 |
HADS депрессия, баллы | 2.8 ± 3.5 | 2 ± 1.7 | 2.2 ± 2.1 | 3.4 ± 2.5 | 0.76 |
Глюкоза, нмоль/л | 6.2 ± 0.9 | 5.5 ± 0.5 | 5.8 ± 0.8 | 5.4 ± 0.4 | 0.1 |
Холестерин, мкмоль/л | 5.3 ± 1.4 | 4.8 ± 1.6 | 5.0 ± 0.8 | 4.4 ± 0.9 | 0.37 |
Протромбиновый индекс, отн. ед. | 101.4 ± 8.1 | 100.8 ± 5.6 | 110.4 ± 9.0 | 103.7 ± 3.7 | 0.33 |
Лейкоциты, 109 в мл | 7.7 ± 4.3 | 7.0 ± 1.4 | 6.2 ± 1.6 | 7.3 ± 1.6 | 0.83 |
Лимфоциты, % | 30.5 ± 19.0 | 38.0 ± 4.6 | 27.7 ± 4.9 | 26.7 ± 10.3 | 0.44 |
Нейтрофилы, % | 53.1±26.5 | 49.2±5.6 | 60.1±9.5 | 62.6±12.6 | 0.46 |
Кол-во белка/частицу, μg/μl | 6.4 ± 3.2 | 4.9 ± 2.4 | 7.1 ± 4.06 | 7.5 ± 3.52 | 0.55 |
Количество экзосом/мл^109 | 5.2 ± 1.3 | 5.4 ± 0.9 | 4.5 ± 1.4 | 9.4 ± 3.5 | 0.002 1 сутки-2 года p = 0.01**; 1 месяц-2 года p = 0.03* 1 год-2 года p = 0.01* |
У пациентов, обследованных через 1.5–2 года после ИИ, был выявлен достоверно повышенный уровень экзосом в сыворотке крови по сравнению с пациентами других групп на фоне сходного количества суммарного белка на частицу (экзосому) (табл. 1).
Протеомный анализ экзосом сыворотки крови пациентов после ИИ. В результате протеомного анализа экзосом сыворотки крови было определено 228 белков без учета белков-контаминант. В качестве стандарта был использован коммерческий образец экзосом сыворотки крови человека HBM-PES-100 (HANSA BIOMED). Данный образец анализировали при помощи панорамной масс-спектрометрии для определения его белкового состава и сравнения с белками экзосом, выделенных из сыворотки крови пациентов в разное время после ИИ.
В результате хромато-масс-спектрометрического анализа в образце-стандарте было достоверно идентифицировано 200 белков без учета белков-контаминантов. Для сравнения белкового состава образца-стандарта экзосом и образцов экзосом, полученных из сыворотки крови пациентов, построили диаграммы Венна при помощи ресурса: https://bioinformatics.psb.ugent.be/webtools/Venn/ (рис. 1). Для того, чтобы избежать разночтений при наличии синонимичных изоформ белков в образцах пациентов и в стандарте, диаграмму Венна строили на основе названия гена. При этом для стандарта количество уникальных записей для названий генов составляло 175, а для образцов от пациентов – 159. Более 75% белков (n = 122) из образцов сыворотки крови пациентов являлись общими с белками образца-стандарта HBM-PES-100. Полученные результаты свидетельствуют о приемлемом качестве выделения внеклеточных везикул (экзосом) из сыворотки крови пациентов в разные сроки после ИИ.
Рис. 1. Диаграмма Венна, демонстрирующая различие белкового состава образцов экзосом: стандарта HBM-PES-100 (n = 175), обозначенного как EV_STD, и образцов экзосом, выделенных из сыворотки крови пациентовEV_patient (n = 159)
Для сравнительного анализа белков экзосом пациентов на разных сроках после ИИ отбирали белки с количественной оценкой на основе ТМТ, для которых было определено, по меньшей мере, 85% валидных значений хотя бы для одной из экспериментальных групп (n = 162). При сравнительной оценке белковых профилей экзосом сыворотки крови не было выявлено четкого разделения образцов по белковым профилям на разных сроках после ИИ. Тем не менее, были выявлены некоторые аполипопротеины и иммуноглобулины, уровень которых была различной в экзосомальной фракции сыворотки крови пациентов на выбранных сроках после ИИ.
Аполипопротеины экзосомальной фракции сыворотки крови с различным уровнем на разных сроках после ИИ. Известно, что аполипопротеины обеспечивают растворимость липидных комплексов и их транспорт, а также действуют как лиганды для рецепторов ЛП, регулируют образование ЛП, служат активаторами или ингибиторами ферментов, участвующих в метаболизме ЛП. При сравнении белкового состава экзосом сыворотки крови пациентов на ранних и поздних сроках после ИИ были найдены достоверные различия по уровням аполипопротеинов: Апо-А1 (рис. 2а), Апо-L1 (рис. 2б) и Апо-В (рис. 2в). Известно, что Апо-А1 играет важную роль в транспортировке избытка холестерина. Помимо атеропротекторного эффекта, Апо-А1 оказывает также противовоспалительное и антиоксидантное действие. Есть данные, что снижение уровня Aпо-A1 в сыворотке крови увеличивает риск глубокого подкоркового инфаркта, который часто сопряжен с поражением белого вещества головного мозга [20]. Известно, что Апо-L1 всегда ассоциирован с Апо-А1 и представлен не только в крови, но и в центральной нервной системе. Напротив, Aпо-B, являющийся основным структурным белком ЛПНП и ЛПОНП при окислении создает множество провоспалительных продуктов и способствует распространению атерогенеза в артериальной стенке [21].
Рис. 2. Уровень аполипопротеинов: Апо-А1(а), Аpo-L1 (б), Апо-В (в) в экзосомах сыворотки крови пациентов на разных сроках после ИИ. Статистические различия между временными точками оценивались при помощи one-way ANOVAтеста с post-hoc анализом при помощи теста Тьюки. *p < 0.05, **p < 0.01, ***p < 0.001
Сравнительный анализ аполипопротеинов экзосомальной фракции сыворотки крови из семейства липокалинов Апо-Dи Апо-М, входящих в состав ЛПВП и обладающих способностью связывать и транспортировать малые липофильные белки, представлен на рис. 3а и рис. 3б. Достоверные различия по уровням этих белков были найдены при сравнении экзосомальных фракций пациентов, обследованных в первые сутки и в отдаленный период после ИИ. Известно, что указанные белки связаны с нейропротекцией. Есть данные, что нейропротекторный и противовоспалительный эффект Апо-D может быть результатом его способности стабилизировать арахидоновую кислоту на клеточной мембране или изолировать ее, тем самым предотвращая ее трансформацию в провоспалительные молекулы. Известно, что у человека Апо-D концентрируется в цитозоле глиальных клеток белого вещества. В сером веществе Aпо-D преимущественно локализован в протоплазматических астроцитах и в некоторых нейронах. Aпо-D также обнаруживается в цитозоле периваскулярных клеток и в лизосомах перицитов стенок кровеносных сосудов неокортекса [22].
Рис. 3. Уровень аполипопротеинов: Апо-D(а), Апо-М(б), в экзосомах сыворотки крови пациентов на разных сроках после ИИ. Статистические различия между временными точками оценивались при помощи one-way ANOVA теста с post-hoc анализом при помощи теста Тьюки. *p < 0.05, **p < 0.01
При сравнительном анализе белков экзосомальной фракции сыворотки крови групп пациентов, обследованных на разных сроках после ИИ, также были найдены различия в уровнях свободной каппа-цепи иммуноглобулина 1–8 и соединительной (J) цепи иммуноглобулина (рис. 4а, 4б). Известно, что оба иммуноглобулина задействованы в регуляции иммунного ответа, располагаются во внеклеточном пространстве и входят в состав циркулирующих иммуноглобулиновых комплексов.
Рис. 4. Уровни иммуноглобулинов: Свободная каппа-цепь иммуноглобулина 1-8 (а) и Соединительная (J) цепь иммуноглобулина (б) в экзосомах сыворотки крови пациентов на разных сроках после ИИ. Статистические различия между временными точками оценивались при помощи one-way ANOVA теста с post-hoc анализом при помощи теста Тьюки. *p < 0.05
Выявленные достоверные различия при попарном сравнительном анализе уровней белков экзосом сыворотки крови групп пациентов на разных сроках после ИИ. При сравнении белковых профилей экзосом сыворотки крови пациентов, обследованных в первые сутки после ИИ и через месяц после ИИ, не было выявлено существенных различий в экспрессии белков.
При сравнительной оценке белков экзосом сыворотки крови групп пациентов, обследованных через 1 месяц и через 1 год после ИИ, были найдены достоверные различия по экспрессии 13 белков. Среди них 50% составляли белки, участвующие в процессе свертывания крови, около 30% ‒ иммуноглобулины и приблизительно 20 % Aпо- B и Aпо-D (табл. 2).
Таблица 2. Уровни белков для которых были выявлены достоверные различия при попарном сравнительном анализе протеома экзосом сыворотки крови пациентов через 1 месяц и через 1 год после ИИ. Статистические различия между группами оценивались при помощи t-теста. Различия считали достоверными при p < 0.05
Название белка | Название гена | Уровень месяц→год | p-value |
Свободная лямбда-цепь иммуноглобулина 3-10 | IGLV3-10 | ↑ | 0.022 |
Тяжелая цепь иммуноглобулина 6-1 | IGHV6-1 | ↓ | 0.010 |
Аполипопротеин D | APOD | ↓ | 0.026 |
Церулоплазмин | CP | ↓ | 0.007 |
Альфа-2-макроглобулин | A2M | ↓ | 0.004 |
Кининоген-1 | KNG1 | ↓ | 0.049 |
Свободная каппа-цепь иммуноглобулина 5-1 | LOC644704 | ↓ | 0.045 |
Альфа-1-микроглобулин | AMBP | ↓ | 0.027 |
Аполипопротеины B-100; B-48 | APOB | ↓ | 0.033 |
Кофактор гепарина 2 | SERPIND1 | ↓ | 0.037 |
Тяжелая цепь ингибитора интер-альфа-трипсина H2 | ITIH2 | ↓ | 0.007 |
Тяжелая цепь ингибитора интер-альфа-трипсина H1 | ITIH1 | ↓ | 0.039 |
Тяжелая цепь ингибитора интер-альфа-трипсина H4 | ITIH4 | ↓ | 0.029 |
Уровни практически всех белков, для которых были найдены достоверные различия между группами, была ниже у пациентов, обследованных через год после ИИ, по сравнению с показателями пациентов, обследованных через месяц после ИИ. Полученные данные не противоречат имеющейся информации о том, что через 6–12 месяцев после ИИ восстановительный процесс обычно достигает своего предела, приводя к более или менее стабильному, хроническому состоянию организма [23].
При попарном сравнении белковых профилей экзосом сыворотки крови групп пациентов через 1 месяц и 1.5–2 года после ИИ были найдены достоверные различия по уровням 31 белка. При этом уровни примерно 30% из них на поздних сроках после ИИ были повышены по сравнению с ранним постинсультным периодом. Примечательно, что все белки с выявленным повышенным уровнем через 1.5–2 года после ИИ имели отношение к активации/регуляции иммунной системы. Уровни остальных белков экзосомальной фракции сыворотки крови (примерно 20% белков, регулирующих липидный обмен, 50% белков, связанных со свертываемостью крови и гомеостазом) была понижена у пациентов через 1.5–2 года после ИИ по сравнению с пациентами, обследованными через 1 месяц после ИИ (табл. 3). Повышенные уровни в экзосомальной фракции пациентов, обследованных через 1.5–2 года после ИИ, имели белки комплемента: C1q, C1s, C1r, образующие комплекс макромолекул C1 и инициирующие классический путь комплемента, C7 компонент комплемента, который входит в комплекс мембранной атаки, а также различные иммуноглобулины. Повышенные уровни белков системы комплемента и иммуноглобулинов, выявленные в экзосомальной фракции пациентов на поздних сроках после ИИ, наблюдались на фоне пониженного уровня белка каллистатина, предположительно участвующего в противодействии воспалительным реакциям, ретинол-связывающего белка и транстиретина. Необходимо отметить, что в недавнем исследовании было показано, что низкий уровень сывороточного транстиретина, оцененного в первый месяц и через год после инсульта, оказался независимым предиктором неблагоприятного исхода ИИ [24].
Таблица 3. Уровни белков для которых были выявлены достоверные различия при попарном сравнительном анализе протеома экзосом сыворотки крови пациентов через 1 месяц и через 1.5–2 года после ИИ. Статистические различия между группами оценивались при помощи t-теста. Различия считали достоверными при p < 0.05
Название белка | Название гена | Уровни 1 месяц→1.5–2 года | p-value |
Лямбда-цепь иммуноглобулина 3-10 | IGLV3-10 | ↑ | 0.000 |
Субкомпонент комплемента C1s | C1S | ↑ | 0.000 |
Субкомпонент комплемента C1r | C1R | ↑ | 0.000 |
Соединительная (J) цепь иммуноглобулина | IGJ; JCHAIN | ↑ | 0.001 |
Субъединица субкомпонента С комплемента C1q | C1QC | ↑ | 0.001 |
Компонент комплемента c7 | C7 | ↑ | 0.003 |
Свободная каппа-цепь иммуноглобулина 1-6 | IGKV1-6 | ↑ | 0.002 |
Тяжелая цепь иммуноглобулина 3/OR16-12 | IGHV3OR16-12 | ↑ | 0.001 |
Субъединица субкомпонента B комплемента C1q | C1QB | ↑ | 0.002 |
Лямбда-цепь иммуноглобулина 5-1 HA; VOR | GLV | ↑ | 0.002 |
Пренилцистеин оксидаза 1 | PCYOX1 | ↓ | 0.002 |
Кофактор гепарина 2 | SERPIND1 | ↓ | 0.002 |
Калликреин плазмы | KLKB1 | ↓ | 0.002 |
Каллистатин | SERPINA4 | ↓ | 0.002 |
Антитромбин-III | SERPINC1 | ↓ | 0.001 |
Ретинол-связывающий белок 4 | RBP4 | ↓ | 0.002 |
Бета-2-гликопротеин 1 | APOH | ↓ | 0.001 |
Белок, родственный гаптоглобину | HPR | ↓ | 0.002 |
Аполипопротеин A-I | APOA1 | ↓ | 0.001 |
Аполипопротеин C-IV | APOC4 | ↓ | 0.001 |
Фиколин-3 | FCN3 | ↓ | 0.001 |
Транстиретин | TTR | ↓ | 0.001 |
Тяжелая цепь ингибитора интер-альфа-трипсина H4 | ITIH4 | ↓ | 0.000 |
Кининоген-1 | KNG1 | ↓ | 0.000 |
Аполипопротеин А | LPA | ↓ | 0.000 |
Протромбин | F2 | ↓ | 0.000 |
Альфа-2-макроглобулин | A2M | ↓ | 0.000 |
Аполипопротеин E | APOE | ↓ | 0.000 |
Аполипопротеин L1 | APOL1 | ↓ | 0.000 |
Аполипопротеин B-100; B-48 | APOB | ↓ | 0.000 |
Полученные данные дают основание предполагать, что период 1.5–2 года после ИИ может оказаться принципиально важным для оценки процессов, связанных с постинсультным иммуновоспалением и его распространением с привлечением экзосомального транспорта [23]. Для проверки этого предположения был проведен сравнительный анализ белковых профилей экзосом пациентов, разделенных на две группы: пациенты, обследованные в период до года после ИИ, и пациенты, обследованные более, чем через года после ИИ.
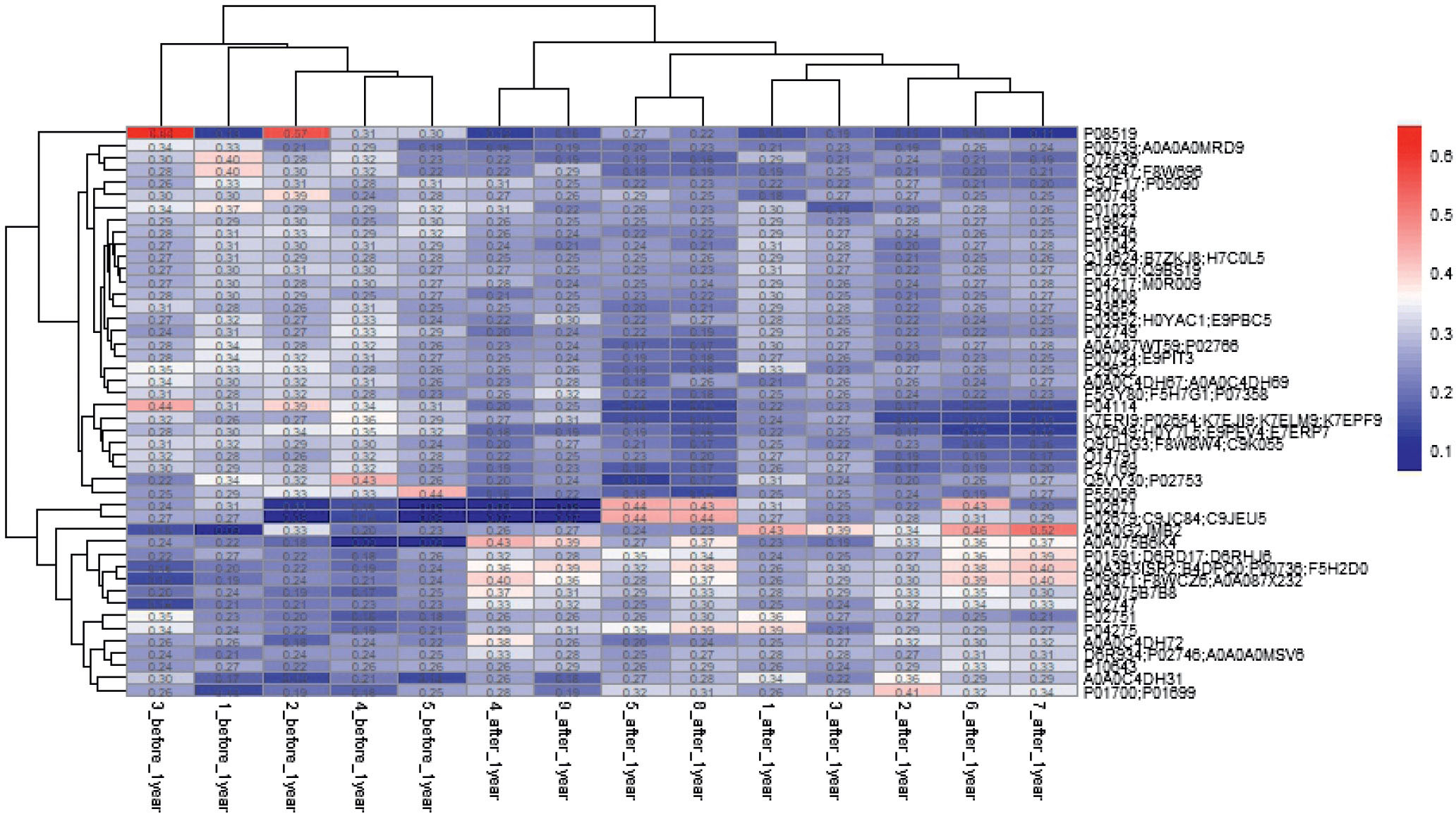
Сравнительный анализ уровней белков экзосом сыворотки крови пациентов, обследованных в периоды до года и более года после ИИ. На рис. 5 приведена тепловая карта, на которой представлены результаты иерархической кластеризации белков и образцов пациентов, обследованных до года и более года после ИИ.
Рис. 5. Тепловая карта (heatmap), демонстрирующая результаты иерархической кластеризации образцов и белковых профилей всех пациентов после ИИ. Показана кластеризация уровней белков у групп пациентов до года и более года после ИИ
При иерархической кластеризации произошло разделение образцов по белковым профилям групп пациентов, обследованных до года и более года после ИИ, которое в целом подтвердило результаты, полученные при попарном сравнительном анализе уровней белков экзосом сыворотки крови пациентов через 1 месяц и 1.5–2 года после ИИ. При сравнении экзосомальных белковых профилей пациентов, обследованных до года после ИИ с данными пациентов, обследованными в период более года после ИИ, были выявлены повышенные уровни белков C1q, C1s, C1r, образующие комплекс макромолекул C1 комплемента, C7 компонента комплемента и различных иммуноглобулинов. Также в экзосомальной фракции сыворотки крови у этих пациентов были выявлены повышенные уровни фибриногена, фактора фон Виллебранда, известного не только своей гемостатической ролью, но и в качестве одного из медиаторов сосудистого воспаления [25] и фибронектина. По данным ряда исследований фибронектин, белок, связанный с интегринами, участвует в индукции периваскулярного отложения амилоида-β после инсульта [26, 27].
ОБСУЖДЕНИЕ
Пациенты, принявшие участие в исследовании, перенесли ИИ легкой/средней степени тяжести. Полученные результаты указывают на то, что даже относительно невысокий уровень повреждения структур головного мозга, приводящий к ишемическим изменениям, может активировать иммунные и воспалительные процессы как в самом мозге, так и за его пределами, провоцируя длительные системные нарушения в периферических органах.
Известно, что экзосомы задействованы в патофизиологии ИИ [28‒30]. Сравнительная оценка протеома экзосом сыворотки крови пациентов на разных сроках после ИИ выявила достоверные изменения в уровнях примерно 30 белков между ранним и поздним постинсультным периодом. В частности, на поздних сроках после ИИ в экзосомальной фракции сыворотки крови пациентов были выявлены повышенные уровни некоторых белков системы комплемента, иммуноглобулинов, фактора фон Виллебранда и фибронектина по сравнению с показателями пациентов, обследованных до года после ИИ.
Хорошо известно, что система комплемента задействована в патофизиологии ИИ, и часто ее активация на поздних сроках связана с неблагоприятным исходом [31, 32]. Показано также, что активация каскадов свертывания крови дополнительно генерирует воспалительные сигналы [33]. Недавние исследования свидетельствуют о том, что активированные после инсульта эндотелиальные и иммунные клетки и иммунные комплексы могут способствовать тромбовоспалению, аберрантной и чрезмерной активации иммунотромбоза [34]. Совокупность функционально связанных между собой процессов воспаления и коагуляции способна усугублять реакции, запущенные ишемическим повреждением мозга, и способствовать вторичным осложнениям инсульта на поздних сроках восстановления [35]. Ранее было показано, что экзосомы содержат белки воспаления, которые способствуют распространению воспаления после травмы головного мозга, включая инсульт [36]. Выявленные повышенные уровни белков, связанных с иммунной системой и свертываемостью крови в экзосомальной фракции сыворотки крови у пациентов, обследованных более года после ИИ, по сравнению с ранним периодом после ИИ свидетельствуют о возможном участии экзосом в распространении иммуновоспаления, приводящего к вторичным осложнениям. Достоверно повышенное количество экзосом в сыворотке крови пациентов, обследованных в период 1.5-2 года после ИИ, по сравнению с показателями пациентов, обследованных на более ранних сроках, косвенно подтверждает это предположение.
Полученные результаты также подтверждают многочисленные исследования о многофазности иммунного ответа при восстановлении после ИИ, подчеркивая различную степень выраженности системного воспаления на ранних и поздних стадиях заболевания [35]. Ранее было показано, что в острой фазе после инсульта периферическая иммунная система быстро активируется в ответ на повреждение головного мозга, вызванное инсультом. За этим первым острым системным ответом следует состояние иммуносупрессии, которое характеризуется потерей и резистентностью иммунных клеток. Хроническая, менее изученная фаза после ИИ характеризуется устойчивым остаточным воспалением низкой степени тяжести, которое потенциально способно влиять на долгосрочный исход пациентов после ИИ [23]. Полученные результаты могут свидетельствовать о более высоком уровне активации иммунной системы на отдаленных сроках после инсульта по сравнению с ранним постинсультным периодом и указывают на участие экзосом в этих процессах.
В настоящее время большинство критериев, оценивающих долгосрочные последствия инсульта, опираются на клинические данные пациентов с ограниченным использованием информации об их молекулярно-биохимических показателях. Поэтому дальнейшее исследование динамики изменения количества и молекулярно-биохимических показателей экзосом на отдаленных сроках после инсульта позволит получить информацию, необходимую для более объективной оценки рисков неблагоприятных исходов ИИ, связанных с иммуновоспалением, и поиска потенциальные мишеней для их снижения.
БЛАГОДАРНОСТИ
Авторы выражают благодарность сотрудникам ГБУЗ ГКБ им. М.П. Кончаловского ДЗМ: зав. отделением, врачу-неврологу Владимировой Е.Е. и нейропсихологу Ереминой Н.Н. за предоставление клинической информации по пациентам; сотрудникам ЦКП “Протеом человека” ИБМХ им. В.Н. Ореховича за выполнение хромато-масс-спектрометрического анализа предоставленных проб и помощь в обработке и интерпретации полученных результатов.
ИСТОЧНИК ФИНАНСИРОВАНИЯ
Исследование выполнено за счет средств гранта Российского научного фонда (проект номер 21-75-20112).
СОБЛЮДЕНИЕ ЭТИЧЕСКИХ НОРМ
Конфликт интересов. Авторы заявляют об отсутствии конфликта интересов.
Этическое одобрение. Исследование проведено в соответствии с рекомендациями Хельсинкской декларации и одобрено этическим комитетом ГБУЗ Научно-практического психоневрологического центра имени З.П. Соловьева ДЗМ (протокол № 42 от 23.08.2019).
Информированное согласие. Информированное согласие было получено от всех испытуемых, участвовавших в исследовании.
About the authors
M. Yu. Zhanina
Research and Clinical Center for Neuropsychiatry of Moscow Healthcare Department; Institute of Higher Nervous Activity and Neurophysiology of the Russian Academy of Sciences
Email: druzhkova.tatiana@mail.ru
Russian Federation, Moscow; Moscow
T. A. Druzhkova
Research and Clinical Center for Neuropsychiatry of Moscow Healthcare Department
Author for correspondence.
Email: druzhkova.tatiana@mail.ru
Russian Federation, Moscow
A. A. Yakovlev
Research and Clinical Center for Neuropsychiatry of Moscow Healthcare Department; Institute of Higher Nervous Activity and Neurophysiology of the Russian Academy of Sciences
Email: druzhkova.tatiana@mail.ru
Russian Federation, Moscow; Moscow
A. B. Gekht
Research and Clinical Center for Neuropsychiatry of Moscow Healthcare Department; Pirogov Russian National Research Medical University
Email: druzhkova.tatiana@mail.ru
Russian Federation, Moscow; Moscow
N. V. Gulyaeva
Research and Clinical Center for Neuropsychiatry of Moscow Healthcare Department; Institute of Higher Nervous Activity and Neurophysiology of the Russian Academy of Sciences
Email: druzhkova.tatiana@mail.ru
Russian Federation, Moscow; Moscow
References
- Benjamin E.J., Blaha M.J, Chiuve S.E, Cushman M., Das S.R., Deo R., de Ferranti S.D., Floyd J., Fornage M., and Gillespie C. // Circulation. 2017. V. 135. P. e146–e603.
- Langhorne P., Bernhardt J., and Kwakkel G. // Lancet. 2011. V. 377. P. 1693–1702.
- Chavez L.M., Huang S.S., MacDonald I., Lin J.G., Lee Y.C., and Chen Y.H. // Int. J. Mol. Sci. 2017. V. 18. P. 2270.
- Bernhardt J., Hayward K.S., Kwakkel G., Ward N.S., Wolf S.L., and Borschmann K. // Neurorehabilitation and Neural Repair. 2017. V. 31. P. 793‒799.
- Carmichael S.T., Kathirvelu B., Schweppe C.A., and Nie E.H. // Experimental Neurology. 2017. V. 287. P. 384‒394.
- Kwakkel G., Kollen B.J., van der Grond J., and Prevo A.J. // Stroke. 2003.V. 34. P. 2181–2186.
- Azizi F., Askari S., Javadpour P., Hadjighassem M., and Ghasemi R. // EXCLI J .2020. V. 19. P. 1590–1606.
- Peng G.P., Yuan Y., Wu S.S., He F.P., Hu Y.W., and Luo B.Y. // Transl. Stroke Res. 2015. V. 6. P. 437–445.
- Pathan M., Fonseka P., Chitti S.V., Kang T., Sanwlani R., Van Deun J., Hendrix A., and Mathivanan S. // Nucleic Acids Res. 2019. V. 47. P. D516-D519.
- Doyle L.M., and Wang M.Z. // Cells. 2019.V. 8. P. 727.
- Jiang L., Chen W., Ye J., and Wang Y. // Biomolecules. 2022. V. 12. P. 115.
- Venkat P., Chen J., and Chopp M.J. // Cereb. Blood Flow. Metab. 2018. V. 38. P. 2165–2178.
- Lee E.C., Ha T.W., Lee D-H., Hong D-Y., Park S-W., Lee J.Y., Lee M.R., and Oh J.S. // Int. J. Mol. Sci. 2022.V. 23. P. 8367.
- Lyden P. // Stroke. 2017. V. 48. P. 513–519.
- Nasreddine Z.S., Phillips N.A., Bedirian V., Charbonneau S., and Whitehead V. // J. Am. Geriatr. Soc. 2005.V. 53. P. 695–699.
- Zigmond A.S., and Snaith R.P. // ActaPsychiatr. Scand.1983. V. 67. P. 361‒370.
- Novikova S., Shushkova N., Farafonova T., Tikhonova O., Kamyshinsky R., and Zgoda V. // International Journal of Molecular Sciences. 2020. V. 21. P. 1‒29.
- Tyanova S., Temu T., Sinitcyn P., Carlson A., Hein M.Y., Geiger T., Mann M., and Cox J. // Nat. Methods. 2016. V. 13. P. 731‒740.
- Yu S-H., Kyriakidiu O., and Cox J. // J. Proteome Res. 2020. V. 19. P. 3945‒3954.
- Park J.H., Hong K.S., Lee J., Kim Y.J., and Song P. // Eur. J. Neurol. 2013. V. 20. P. 671–80.
- Sniderman A.D., and Faraj M. // Curr. Opin. Lipidol. 2007. V. 18. P. 633–7.
- Rassart E., Desmarais F., Najyb O., Bergeron K-F., and Mounier C. // Gene. 2020. V. 756. P. 144874.
- Simats A., and Liesz A. // EMBO Mol. Med. 2022. V. 14. P. e16269.
- Ambrosius W., Michalak S., Kazmierski R., Andrzejewska N., and Kozubski W. // PLos One. 2017. V. 12. P. e0179806.
- Gragnano F., Sperlongano S., Golia E., Natale F., Bianchi R., Crisci M., Fimiani F. Pariggiano I., Diana V., Carbone A., Cesaro A., Concilio C., Limongelli G., Russo M., and Calabro P. // Mediators Inflamm, 2017. V. 2017. P. 5620314.
- Romberger D.J. // Int. J. Biochem. Cell Biol. 1997. V. 29. P. 939‒43.
- Furr J.W., Morales-Scheihing D., Manwani B., Lee J., and McCullough L.D. // Neuromolecular Med. 2019. V. 21. P. 369‒390.
- Zhang Z.G., and Chopp M. // j. Clin. Invest. 2016. V. 126. P. 1190‒1197.
- Pluta R., and Jablonski M. // Cerebral Iscemia. Exon Publications. 2021. Nov. 6.
- Jiang L., Chen W., Ye J. and Wang Y. // Biomolecules. 2022. V. 12. P. 115.
- Széplaki G., Szegedi R., and Hirschberg K. // Atherosclerosis. 2009. V. 204. P. 315–320.
- Alawieh A., Elvington A. and Tomlinson S. // Front Immunol. 2015. V. 6. P. 417.
- Delvaeye M. and Conway E.M. // Blood. 2009. V. 114. P. 2367–2374.
- Stark K. and Massberg S. // Nat Rev Cardiol. 2021. V. 16. P. 666–682.
- Ladecola C., Buckwalter M.S. and Anrether J.// J. Clin. Invest. 2020, V. 130. P. 2777‒2788.
- Kerr N., Garcia-Conteras M., Abbassi S., Mejias N.H., Desousa B.R., Ricordi C., Dietrich W.D., Keane R.W. Front. Mol. Neurosci. 2018. V. 11. P. 1662‒5099.
Supplementary files







