Rapid Changes in the Expression of Active Caspase-3 and Glucocorticoid Receptors in Striatum Cells Induced by Neuroinflammation
- Authors: Bulygina V.V.1, Shishkina G.T.1, Lanshakov D.A.1, Kalinina T.S.1, Komysheva N.P.1, Drozd U.S.1, Suhareva E.V.1, Dygalo N.N.1
-
Affiliations:
- The Federal Research Center Institute of Cytology and Genetics, The Siberian Branch of the Russian Academy of Sciences
- Issue: Vol 40, No 3 (2023)
- Pages: 265-272
- Section: Experimental Articles
- URL: https://bakhtiniada.ru/1027-8133/article/view/140526
- DOI: https://doi.org/10.31857/S102781332303007X
- EDN: https://elibrary.ru/YURFGY
- ID: 140526
Cite item
Full Text
Abstract
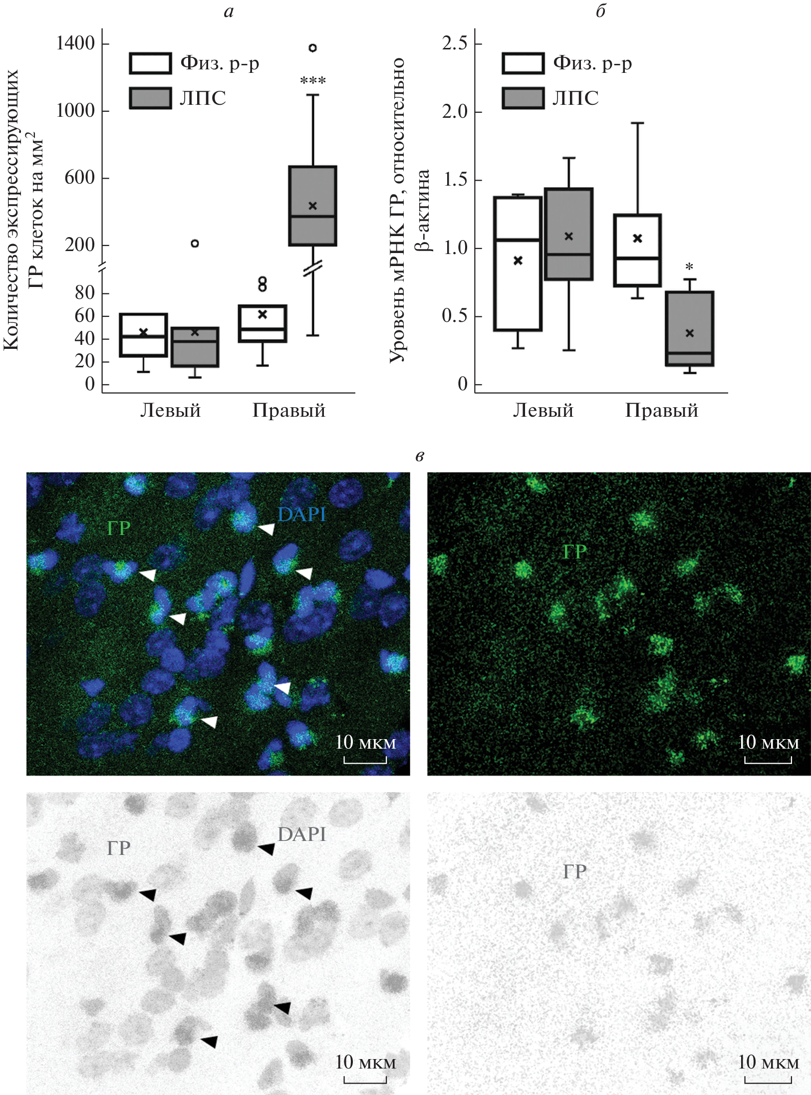
Activation of microglia, resident immune cells of the central nervous system, plays a key role in the pathogenesis of neurological disorders induced by infections, as well as traumatic and ischemic events. Understanding the responses of brain cells, primarily microglial cells, to damaging effects can help overcome their pathological consequences. In this work, we analyzed the cellular effects of bacterial lipopolysaccharide (LPS), which is widely used as a pro-inflammatory stimulus. The injection of LPS into the area of right striatum of rats caused a pronounced neurological deficit in a day, which was accompanied by an increase in the number of microglial cells, an increase in the density of glucocorticoid receptors (GR) and their translocation into the nuclei of cells co-expressing the executive protease of apoptosis, active caspase-3 and GR, in the area of LPS injection. The results indicate acute changes in the activity of microglial cells, as well as in the expression and functional activity of GR in response to bacterial endotoxin. Further elucidation of the functional role of active caspase-3 and GR in microglial cells under conditions of pro-inflammatory activation may help identify targets for alleviating the symptoms of a neurological disorder.
About the authors
V. V. Bulygina
The Federal Research Center Institute of Cytology and Genetics, The Siberian Branch of the Russian Academy of Sciences
Email: nchjournal@gmail.com
Russia, Novosibirsk
G. T. Shishkina
The Federal Research Center Institute of Cytology and Genetics, The Siberian Branch of the Russian Academy of Sciences
Email: nchjournal@gmail.com
Russia, Novosibirsk
D. A. Lanshakov
The Federal Research Center Institute of Cytology and Genetics, The Siberian Branch of the Russian Academy of Sciences
Email: nchjournal@gmail.com
Russia, Novosibirsk
T. S. Kalinina
The Federal Research Center Institute of Cytology and Genetics, The Siberian Branch of the Russian Academy of Sciences
Email: nchjournal@gmail.com
Russia, Novosibirsk
N. P. Komysheva
The Federal Research Center Institute of Cytology and Genetics, The Siberian Branch of the Russian Academy of Sciences
Email: nchjournal@gmail.com
Russia, Novosibirsk
U. S. Drozd
The Federal Research Center Institute of Cytology and Genetics, The Siberian Branch of the Russian Academy of Sciences
Email: nchjournal@gmail.com
Russia, Novosibirsk
E. V. Suhareva
The Federal Research Center Institute of Cytology and Genetics, The Siberian Branch of the Russian Academy of Sciences
Email: nchjournal@gmail.com
Russia, Novosibirsk
N. N. Dygalo
The Federal Research Center Institute of Cytology and Genetics, The Siberian Branch of the Russian Academy of Sciences
Email: nchjournal@gmail.com
Russia, Novosibirsk
References
- Si Z.Z., Zou C.J., Mei X., Li X.F., Luo H., Shen Y., Hu J., Li X.X., Wu L., Liu Y. // Neural Regen. Res. 2023. V.18. № 4. P. 708–715.
- Öberg M., Fabrik I., Fabrikova D., Zehetner N., Härtlova A. // Scand. J. Immunol. 2021. V. 93. № 5.
- Schimmel S.J., Acosta S., Lozano D. // Brain Circ. 2017. V. 3. № 3. P. 135–142.
- Thiel A., Cechetto D.F., Heiss W.D., Hachinski V., Whitehead S.N. // Stroke. 2014. V. 45. № 9. P. 2825–2829.
- Shishkina G.T., Kalinina T.S., Gulyaeva N.V., Lanshakov D.A., Dygalo N.N. // Biochemistry (Mosc.). 2021. V. 86. № 6. P. 657–666.
- Kettenmann H., Hanisch U.K., Noda M., Verkhratsky A. // Physiol Rev. 2011. V. 91. № 2. P. 461–553.
- Bolshakov A.P., Tret’yakova L.V., Kvichansky A.A., Gulyaeva N.V. // Neuroinflammation. Biochemistry (Mosc.). 2021. V. 86. № 2. P. 156–167.
- Sorrells S.F., Munhoz C.D., Manley N.C., Yen S., Sapolsky R.M. // Neuroendocrinology. 2014. V. 100. № 2–3. P. 129–140.
- Carrillo-de Sauvage M.Á., Maatouk L., Arnoux I., Pasco M., Sanz Diez A., Delahaye M., Herrero M.T., Newman T.A., Calvo C.F., Audinat E., Tronche F., Vyas S. // Cell Death Differ. 2013. V. 20. № 11. P. 1546–1557.
- Hu S., Shen P., Chen B., Tian S.W., You Y. // Neuroscience Letters. 2022. V. 788. P. 136850.
- Shishkina G.T., Gulyaeva N.V., Lanshakov D.A., Kalinina T.S., Onufriev M.V., Moiseeva Y.V., Sukhareva E.V., Babenko V.N., Dygalo N.N. // Biomedicines. 2021. V. 9. № 12. P. 1840.
- Paxinos G., Watson C. // The Rat Brain in Stereotaxic Coordinates. Academic Press, 1998.
- Garcia J.H., Wagner S., Liu K.F., Hu X. // Stroke. 1995. V. 26. № 4. P. 627–635.
- Hua Y., Schallert T., Keep R.F., Wu J., Hoff J.T., Xi G. // Stroke. 2002. V. 33. № 10. P. 2478–2484.
- Дайнеко А.С., Шмонин А.А., Шумеева А.В., Коваленко Е.А., Мельникова Е.В., Власов Т.Д. // Экспериментальные исследования, 2014. V. 13. № 1. С. 68–78.
- Shi X., Bai H., Wang J., Wang J., Huang L., He M., Zheng X., Duan Z., Chen D., Zhang J., Chen X., Wang J. // Frontiers in Neurology. 2021. V. 12.
- Shmonin A., Melnikova E., Galagudza M., Vlasov T. // International Journal of Stroke. 2012. V. 9. № 6. P. 793–801.
- Lanshakov D.A., Sukhareva E.V., Kalinina T.S., Dygalo N.N. // Neurobiol. Dis. 2016. V. 91. P. 1–9.
- Bankhead P., Loughrey M.B., Fernández J.A., Dombrowski Y., McArt D.G., Dunne P.D., McQuaid S., Gray R.T., Murray L.J., Coleman H.G., James J.A., Salto-Tellez M., Hamilton P.W. // Scientific Reports. 2017. V. 7. № 1.
- Четвериков А.А. // Российский журнал когнитивной науки. 2015. V. 2. № 1. С. 41–51.
- Batista C.R.A., Gomes G.F., Candelario-Jalil E., Fiebich B.L., de Oliveira A.C.P. // International Journal of Molecular Sciences. 2019. V. 20. № 9. P. 2293.
- García-Revilla J., Herrera A.J., de Pablos R.M., Venero J.L. // J. Parkinson’s Dis. 2022. V. 12. P. S165–S182.
- Kim J.A., Kim Y.Y., Lee S.H., Jung C., Kim M.H., Kim D.Y. // Int. J. Mol. Sci. 2022. V. 23. № 13. P. 6975.
- Yu P., Zhang X., Liu N., Tang L., Peng C., Chen X. // Signal Transduction and Targeted Therapy. 2021. V. 6. № 1.
- Bahatyrevich-Kharitonik B., Medina-Guzman R., Flores-Cortes A., García-Cruzado M., Kavanagh E., Burguillos M.A. // Frontiers in Cell and Developmental Biology. 2022. V. 9.
- Burguillos M.A., Deierborg T., Kavanagh E., Persson A., Hajji N., Garcia-Quintanilla A., Cano J., Brundin P., Englund E., Venero J.L., Joseph B. // Nature. 2011. V. 472. № 7343. P. 319–324.
- Kavanagh E., Rodhe J., Burguillos M.A., Venero J.L., Joseph B. // Cell Death & Disease. 2014. V. 5. № 12. P. e1565.
- Jiang M., Qi L., Li L., Li Y. // Cell Death Discovery. 2020. V. 6. № 1.
- Sarić N., Hashimoto-Torii K., Jevtović-Todorović V., Ishibashi N. // Trends in Neurosciences. 2022. V. 45. № 6. P. 446–458.
- Brkic Z., Petrovic Z., Franic D., Mitic M., Adzic M. // Psychopharmacology (Berl.). 2016. V. 18. P. 3315–3330.
- Romeo R.D., Ali F.S., Karatsoreos I.N., Bellani R., Chhua N., Vernov M., McEwen B.S. // Neuroendocrinology. 2007. V. 87. № 3. P. 160–167.
- Noguchi T., Makino S., Matsumoto R., Nakayama S., Nishiyama M., Terada Y., Hashimoto K. // Endocrinology. 2010. V. 151. № 9. P. 4344–4355.
- Green M.R., Nottrodt R.E., Simone J.J., McCormick C.M. // Psychoneuroendocrinology. 2016. V. 73. P. 32–41.
- Molina M.L., Guerrero J., Cidlowski J.A., Gatica H., Goecke A. // J. Inflamm. 2017. V. 14. P. 22.
Supplementary files





