Effect of In Vitro Culture and Embryo Transfer on Neuronal Density and Neurogenesis in the Brain of C57BL/6J Mice
- Authors: Brusentsev E.Y.1, Igonina T.N.1, Rozhkova I.N.1, Okotrub S.V.1, Lebedeva D.A.1,2, Vladimirova E.V.1, Kozeneva V.S.1,2, Amstislavsky S.Y.1
-
Affiliations:
- Institute of Cytology and Genetics (ICG), Siberian Branch of the Russian Academy of Sciences
- Novosibirsk State University (NSU)
- Issue: Vol 40, No 3 (2023)
- Pages: 223-233
- Section: Experimental Articles
- URL: https://bakhtiniada.ru/1027-8133/article/view/140522
- DOI: https://doi.org/10.31857/S1027813323030068
- EDN: https://elibrary.ru/YURBMM
- ID: 140522
Cite item
Full Text
Abstract
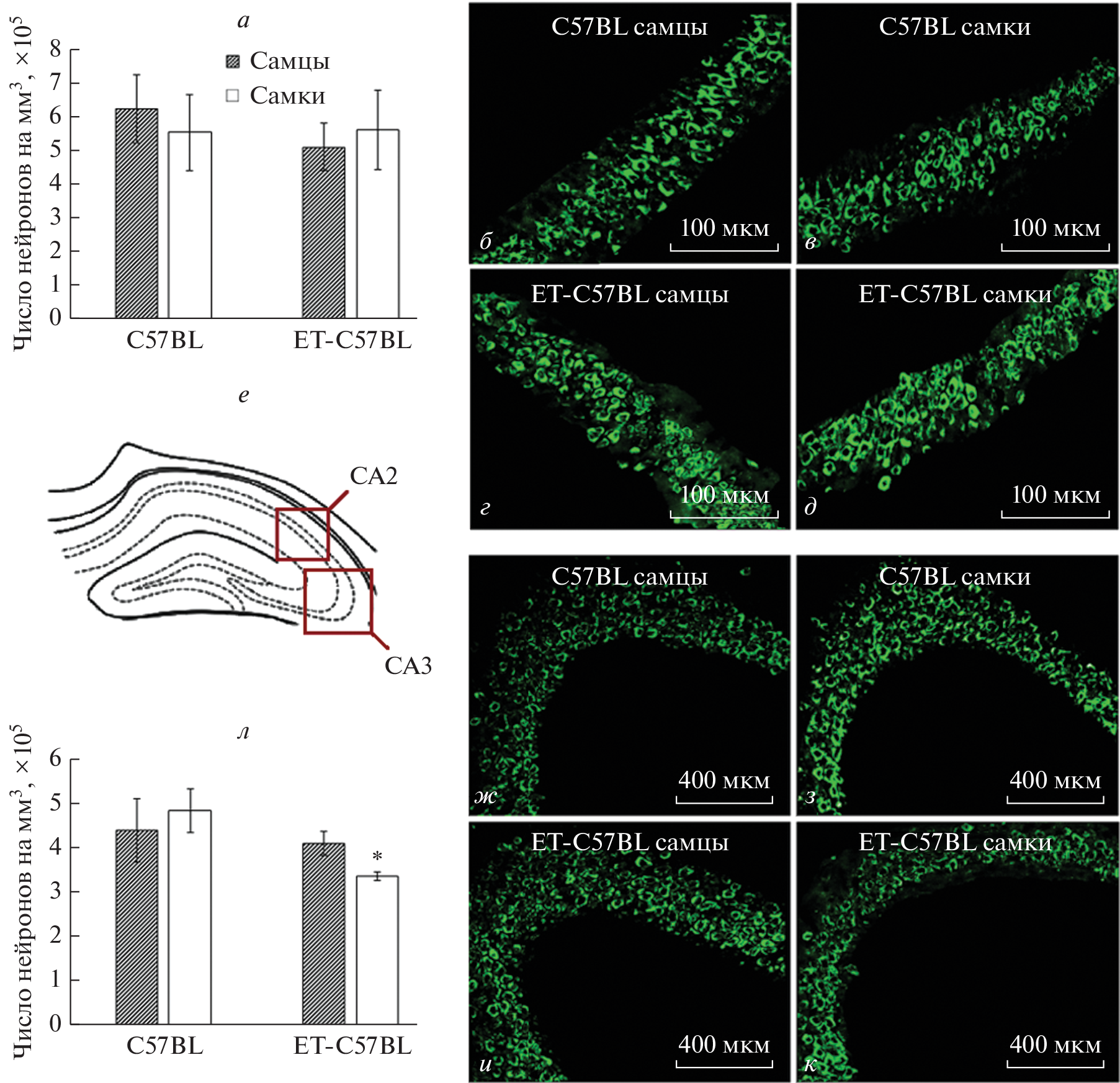
The current research is aimed to determine the long-term effects of the in vitro culture (IVC) and embryo transfer (ET) on the neonatal offspring development, as well as on the adult hippocampal neuronal densities, as well hippocampal neurogenesis in С57BL/6J mice. Offspring of naturally born C57BL/6J mice (C57BL group) were compared with C57BL/6J mice born as a result of the IVC combined with ET to C57BL/6J recipient females (ET-C57BL group). At age of 3 mo., no group differences were observed in the body weight and brain-to-body ratio, although sex differences in these variables were observed. The offspring of both sexes born after IVC-ET exhibited the lower level of neurogenesis in the dentate gyrus (DG) of the hippocampus as compared to the control C57BL group. To conclude, IVC and ET exerted no major effects on body and brain weight in offspring, but affected hippocampal neurogenesis in the adult offspring of both sexes. Besides, the number of pyramidal neurons in the CA3 area of hippocampus was lower in female offspring of ET-C57BL group.
About the authors
E. Yu. Brusentsev
Institute of Cytology and Genetics (ICG), Siberian Branch of the Russian Academy of Sciences
Email: nchjournal@gmail.com
Russia, Novosibirsk
T. N. Igonina
Institute of Cytology and Genetics (ICG), Siberian Branch of the Russian Academy of Sciences
Email: nchjournal@gmail.com
Russia, Novosibirsk
I. N. Rozhkova
Institute of Cytology and Genetics (ICG), Siberian Branch of the Russian Academy of Sciences
Email: nchjournal@gmail.com
Russia, Novosibirsk
S. V. Okotrub
Institute of Cytology and Genetics (ICG), Siberian Branch of the Russian Academy of Sciences
Email: nchjournal@gmail.com
Russia, Novosibirsk
D. A. Lebedeva
Institute of Cytology and Genetics (ICG), Siberian Branch of the Russian Academy of Sciences; Novosibirsk State University (NSU)
Email: nchjournal@gmail.com
Russia, Novosibirsk; Russia, Novosibirsk
E. V. Vladimirova
Institute of Cytology and Genetics (ICG), Siberian Branch of the Russian Academy of Sciences
Email: nchjournal@gmail.com
Russia, Novosibirsk
V. S. Kozeneva
Institute of Cytology and Genetics (ICG), Siberian Branch of the Russian Academy of Sciences; Novosibirsk State University (NSU)
Email: nchjournal@gmail.com
Russia, Novosibirsk; Russia, Novosibirsk
S. Ya. Amstislavsky
Institute of Cytology and Genetics (ICG), Siberian Branch of the Russian Academy of Sciences
Email: nchjournal@gmail.com
Russia, Novosibirsk
References
- Berntsen S., Soderstrom-Anttila V., Wennerholm U.-B., Laivuori H., Loft A., Oldereid N.B., Romundstad L.B., Bergh C., Pinborg A. // Hum. Reprod. Update. 2019. V. 25. P. 137–158.
- Ramos-Ibeas P., Heras S., Gomez-Redondo I., Planells B., Fernandez-Gonzalez R., Pericuesta E., Laguna-Barraza R., Perez-Cerezales S., Gutierrez-Adan A. // Mol. Reprod. Dev. 2019. V. 86. P. 1292–1306.
- Bergh C., Wennerholm U.B. // Ups. J. Med. Sci. 2020. V. 125. P. 152–157.
- Scherrer U., Rexhaj E., Allemann Y., Sartori C., Rimoldi S.F. // Eur. Heart. J. 2015. V. 36. P. 1583–1589.
- Meister T.A., Rimoldi S.F., Soria R., von Arx R., Messerli F.H., Sartori C., Scherrer U., Rexhaj E. // J. Am. Coll. Cardiol. 2018. V. 72. P. 1267–1274.
- Rumbold A.R., Moore V.M., Whitrow M.J., Oswald T.K., Moran L.J., Fernandez R.C., Barnhart K.T., Davies M.J. // Hum. Reprod. 2017. V. 32. P. 1489–1507.
- La Rovere M., Franzago M., Stuppia L. // Int. J. Mol. Sci. 2019. V. 20. P. 4169.
- Pontesilli M., Painter R.C., Grooten I.J., van der Post J.A., Mol B.W., Vrijkotte T.G., Repping S., Roseboom T.J. // Reprod. Biomed. Online. 2015. V. 30. P. 258–267.
- Gleicher N., Kushnir V.A., Barad D.H. // Reprod. Biol. Endocrinol. 2014. V. 12. P. 22.
- Dayan N., Lanes A., Walker M.C., Spitzer K.A., Laskin C.A. // Fertil. Steril. 2016. V. 105. P. 1003–1009.
- Barker D.J.P. // J. Int. Med. 2007. V. 261. P. 412–417.
- Fleming T.P., Velazquez M.A., Eckert J.J. // J. Dev. Orig. Health. Dis. 2015. V. 6. P. 377–383.
- Li X., Zhang M., Pan X., Xu Z., Sun M. // Birth. Defects. Res. 2017. V. 109. P. 744–757.
- Sandin S., Nygren K.G., Iliadou A., Hultman C.M., Reichenberg A. // JAMA. 2013. V. 310. P. 75–84.
- Kissin D.M., Zhang Y., Boulet S.L., Fountain C., Bearman P., Schieve L., Yeargin-Allsopp M., Jamieson D.J. // Hum. Reprod. 2015. V. 30. P. 454–465.
- Liu L., Gao J., He X., Cai Y., Wang L., Fan X. // Sci. Rep. 2017. V. 7. P. 46207.
- Andreadou M.T., Katsaras G.N., Talimtzi P., Doxani C., Zintzaras, E., Stefanidis I. // Eur. J. Pediatr. 2021. V. 180. P. 2741–2755.
- Sunde A. // In Vitro Fertilization. 2019. P. 877–889.
- Watkins A.J., Platt D., Papenbrock T., Wilkins A., Eckert J.J., Kwong W.Y., Osmond C., Hanson M., Fleming T.P. // Proc. NaT. Acad. Sci. 2007. V. 104. P. 5449–5454.
- Rexhaj E., Paoloni-Giacobino A., Rimoldi S.F., Fuster D.G., Anderegg M., Somm E., Bouillet E., Allemann Y., Sartori C., Scherrer U. // J. Clin. Invest. 2013. V. 27. P. 5052–5060.
- Ecker D.J., Stein P., Xu Z., Williams C.J., Kopf G.S., Bilker W.B., Abel T., Schultz R.M. // Proc. Natl. Acad. Sci. USA. 2004. V. 101. P. 1595–1600.
- Rose C., Schwegler H., Hanke J., Rohl F.W., Yilmazer-Hanke D.M. // Behav. Brain. Res. 2006. V. 173. P. 163–168.
- Lopez-Cardona A.P., Fernandez-Gonzalez R., Perez-Crespo M., Alen F., de Fonseca F.R., Orio L., Gutierrez-Adan A. // Biol. Reprod. 2015. V. 93. P. 85.
- Lerch S., Tolksdorf G., Schutz P., Brandwein C., Dormann C., Gass P., Chourbaji, S. // J. Am. Assoc. Lab. Anim. Sci. 2016. V. 55. P. 510–519.
- Duranthon V., Chavatte-Palmer P. // Mol. Reprod. Dev. 2018. V. 85. P. 348–368.
- Igonina T.N., Ragaeva D.S., Petrova O.M., Rozkova I.N., Brusentsev E.Y., Amstislavsky S.Y. // Hypertens. Pregnancy. 2019. V. 38. P. 208–216.
- Auroux M., Cerutti I., Ducot B., Loeuillet A. // Reprod. Toxicol. 2004. V. 18. P. 813–818.
- Klemetti R., Sevon T., Gissler M., Hemminki E. // Pediatrics. 2006. V. 118. P. 1819–1827.
- Kallen A.J., Finnstrom O.O., Lindam A.P., Nilsson E.M.E., Nygren K-G., Otterblad Olausson P.M. // Eur. J. Paediatr. Neurol. 2010. V. 14. P. 526–530.
- Bauman M.L., Kemper T.L. // Int. J. Dev. Neurosci. 2005. V. 23. P. 183–187.
- Courchesne E., Pierce K. // Int. J. Dev. Neurosci. 2005. V. 23. P. 153–170.
- Varghese M., Keshav N., Jacot-Descombes S., Warda T., Wicinski B., Dickstein D.L., Harony-Nicolas H., De Rubeis S., Drapeau E., Buxbaum J.D., Hof P.R. // Acta. Neuropathol. 2017. V. 134. P. 537–566.
- Paxinos G., Franklin K. // Mouse Brain in Stereotaxic Coordinates, 4th ed., Academic Press, 2012.
- Mintjens S., Menting M.D., Gemke R.J.B.J., van Poppel M.N.M., van Wely M., Bensdorp A.J., Tjon Kon Fat R.I., Mol B.W.J., Painter R.C., van de Beek C., Roseboom T.J. // Eur. J. Obstet. Gynecol. Reprod. Biol. 2019. V. 242. P. 131–138.
- Barbuscia A., Mills M.C. // Hum. Reprod. 2017. V. 32. P. 1482–1488.
- Bouillon C., Leandri R., Desch L., Ernst A., Bruno C., Cerf C., Chiron A., Souchay C., Burguet A., Jimenez C., Sagot P., Fauque P. // PLoS One. 2016. V. 11. e0150857.
- Zandstra H., Smits L.J.M., van Kuijk S.M.J., van Golde R.J.T., Evers J.L.H., Dumoulin J.C.M., van Montfoort A.P.A. // Hum. Reprod. Open. 2018. V. 2018. hoy018.
- Hemkemeyer S.A., Schwarzer C., Boiani M., Ehmcke J., Le Gac S., Schlatt S., Nordhoff V. // Hum. Reprod. 2014. V. 29. P. 220–233.
- Раннева С.В., Брусенцев Е.Ю., Игонина Т.Н., Рагаева Д.С., Рожкова И.Н., Ершов Н.И., Левинсон А.Л., Амстиславский С.Я. // Онтогенез. 2020. Т. 51. С. 417–439.
- Rathod Y.D., Di Fulvio M. // PLoS One. 2021. V. 16. e0246569.
- Fairless A.H., Dow H.C., Kreibich A.S., Torre M., Kuruvilla M., Gordon E., Morton E.A., Tan J., Berrettini W.H., Li H., Abel T., Brodkin E.S. // Behav. Brain. Res. 2012. V. 228. P. 299–310.
- Balayla J., Sheehy O., Fraser W.D., Seguin J.R., Trasler J., Monnier P., MacLeod A.A., Simard M.N., Muckle G., Berard A. // Obstet. Gynecol. 2017. V. 129. P. 265–272.
- Huang X., Fu J. // Front. Pediatr. 2021. V. 9. P. 686670.
- Husen S.C., Koning I.V., Go A.T.J.I., Groenenberg I.A.L., Willemsen S.P., Rousian M., Steegers-Theunissen R.P.M. // Hum. Reprod. 2021. V. 36. P. 596–604.
- Schoenfeld T.J., Cameron H.A. // Neuropsychopharmacology. 2015. V. 40. P. 113–128.
- Peaston A.E., Evsikov A.V., Graber J.H., de Vries W.N., Holbrook A.E., Solter D., Knowles B.B. // Dev. Cell. 2004. V. 7. P. 597–606.
- Fernandez-Gonzalez R., Ramirez M.A., Pericuesta E., Calle A., Gutierrez-Adan A. // Biol. Reprod. 2010. V. 83. P. 720–727.
- Peippo J., Bredbacka P. // Mol. Reprod. Dev. 1995. V. 40. P. 56–61.
- Perez-Crespo M., Ramirez M.A., Fernandez-Gonzalez R., Rizos D., Lonergan P., Pintado B., Gutierrez-Adan A. // Mol. Reprod. Dev. 2005. V. 72. P. 502–510.
- Gutierrez-Adan A., Perez-Crespo M., Fernandez-Gonzalez R., Ramirez M.A., Moreira P., Pintado B., Lonergan P., Rizos D. // Reprod. Domest. Anim. 2006. V. 41. P. 54–62.
- Bermejo-Alvarez P., Rizos D., Lonergan P., Gutierrez-Adan A. // Reproduction. 2011. V. 141. P. 563–570.
- Mainigi M., Rosenzweig J.M., Lei J., Mensah V., Thomaier L., Talbot Jr C.C., Olalere D., Ord T., Rozzah R., Johnston M.V., Burd I. // Reprod. Sci. 2016. V. 23. P. 785–794.
- Hu M., Lou Y., Liu S., Mao Y., Le F., Wang L., Li L., Wang Q., Li H., Lou H., Wang N., Jin F. // Mol. Hum. Reprod. 2020. V. 26. P. 141–153.
- Рожкова И.Н., Брусенцев Е.Ю., Игонина Т.Н., Рагаева Д.С., Петрова О.М., Напримеров В.А., Тихонова М.А., Амстиславская Т.Г., Амстиславский С.Я. // Журнал высшей нервной деятельности. 2019. Т. 69. С. 618–628.
- Rozhkova I., Brusentsev E., Igonina T., Ragaeva D., Petrova O., Tikhonova M.A., Akopyan A.A., Amstislavskaya T.G., Antonov Y.V., Amstislavsky S. // Hypertens. Pregnancy. 2020. V. 39. P. 283–294.
- de Waal E., Mak W., Calhoun S., Stein P., Ord T., Krapp C., Coutifaris C., Schultz R.M., Bartolomei M.S. // Biol. Reprod. 2014. V. 90. P. 22.
- Zhu W., Zheng J., Wen Y., Li Y., Zhou C., Wang Z. // Gynecol. Endocrinol. 2020. V. 36. P. 973–977.
- Qin N.X., Zhao Y.R., Shi W.H., Zhou Z.Y., Zou K.X., Yu C.J., Liu X., Dong Z.H., Mao Y.T., Zhou C.L., Yu J.L., Liu X.M., Sheng J.Z., Ding G.L., Zhao W.L., Wu Y.T., Huang H.F. // Reproduction. 2021. V. 162. P. 437–448.
Supplementary files





