Orientation of the localized damage zone in brittle solid under true triaxial compression
- Authors: Panteleev I.A.1, Lozhkin D.V.1, Lyakhovsky V.A.2
-
Affiliations:
- Institute of Continuous media Mechanics UR RAS
- Geological Survey of Israel
- Issue: No 5 (2024)
- Pages: 187–209
- Section: Articles
- URL: https://bakhtiniada.ru/1026-3519/article/view/277153
- DOI: https://doi.org/10.31857/S1026351924050116
- EDN: https://elibrary.ru/TZQULV
- ID: 277153
Cite item
Full Text
Abstract
The problem of finding the optimal orientation of the localized damage zone in a brittle body under triaxial compression with intermediate stress varying from the minimum (Karman scheme) to the maximum (Becker scheme) principal stress is considered in the thin weakened layer approximation. The undamaged material is described by the relations of the linear-elastic isotropic body, the weakened zone is described by the model of nonlinear elasticity of Academician of the Russian Academy of Sciences V.P. Myasnikov with elastic moduli linearly dependent on the scalar parameter of the damage. The orientation of the weakened zone is given by two angles relative to the direction of action of the two main stresses, and the degree of weakening is given by the value of the damage parameter. The search for the optimal orientation of the zone for fixed values of the control parameters consists in maximizing the function that determines the rate of damage growth in this zone. As a result of the solution of the problem, the optimal orientations of the localized damage zone have been established for different ratios of principal stresses and damage level. It is shown that as the intermediate stress increases, there is a decrease in the angle of inclination of the zone relative to the direction of action of the maximum principal stress, as well as a narrowing of the interval of possible orientations of the zone relative to the direction of action of the intermediate principal stress. Based on the analysis of the ratio of the values of the shear components of the stress tensor in the plane of the localized damage zone, the possible shear directions along this zone are determined.
Full Text
1. Введение. Ориентация и величина главных напряжений существенно влияют на прочностные свойства и в целом деформационное поведение горных массивов в процессе подземного строительства и разработки полезных ископаемых. В естественных условиях залегания горные породы осадочной толщи и кристаллического фундамента находятся в трехмерном напряженно-деформированном состоянии под действием главных напряжений s1 ≥ s2 ≥ s3, где s1, s2, s3 – максимальное, промежуточное и минимальное главные напряжения. При решении практических задач, как правило, используют двумерные критерии прочности (например, критерий Кулона–Мора), предполагая равенство двух из трех главных напряжений, и, таким образом, игнорируя влияние на деформационное поведение горных пород промежуточного главного напряжения.
Условие нагружения s1 > s2 > s3 в отечественной и зарубежной литературе носит название истинного трехосного сжатия и представляет особый интерес в геомеханике, так как именно истинное трехосное сжатие приводит к избирательному характеру активизации и развития трещиноватости в нагруженной породе, что, в свою очередь, приводит к существенным вариациям ее деформационного отклика [1–9]. Величина и ориентация главных напряжений при истинном трехосном сжатии может меняться как при вариациях регионального геодинамического режима, так и антропогенного воздействия, вызванного бурением, прокладкой туннелей и добычей полезных ископаемых [10–15]. В инженерной практике многие явления разрушения горных пород, такие как расслоение, скалывание, горные удары, зональная дезинтеграция, контролируются истинно трехосным напряжённым состоянием, действующим на породу [16–19].
Начиная с пионерских работ Моги [20, 21], усилия научных коллективов по всему миру направлены на теоретико-экспериментальные исследования поведения горных пород различных литотипов в условиях истинного трехосного сжатия. При этом можно выделить несколько магистральных направлений исследований: экспериментальное исследование влияния величины промежуточного главного напряжения s2 на деформационное поведение горных пород [3, 6, 22, 23], разработка новых и обобщение известных критериев прочности пород на случай истинного трехосного сжатия [24–28], исследование влияния неравнокомпонентного трёхосного напряженного состояния на проницаемость, фильтрацию и ползучесть горных пород [29–31], определение условий проявления эффекта памяти (Кайзера) при циклическом непропорциональном трехосном сжатии горных пород [32–35]. Необходимо отметить, что вопросу ориентации плоскости разрушения (зоны локализованной поврежденности) в условиях истинного трехосного сжатия при различном соотношении главных напряжений уделяется недостаточно внимания [36]. Хотя именно информация о совокупности ориентации плоскостей сдвига/скола в полевых условиях может быть использована для оценки действующего регионального поля напряжений (наравне с моделями Кулона–Андерсона [37] и Риделя [38] для обстановок чистого и простого сдвига).
В случае традиционного трехосного сжатия согласно критерию Кулона–Мора, когда s1 > s2 = s3, разрушение материала происходит вдоль плоскости, на которой действующее касательное напряжение превышает эффективное нормальное напряжение, складывающееся из сцепления C и произведения давления на коэффициент трения c:
(1.1)
Сцепление C является собственной прочностью материала на сдвиг, а коэффициент трения определяется углом внутреннего трения j = tg-1(c). Ориентация плоскости, по которой происходит разрушение материала, определяется максимумом кулоновских напряжений | t | - csn и задается углом Кулона–Мора относительно направления действия максимального главного сжимающего напряжения (рис. 1):
(1.2)
Рис. 1. Ориентация зон локализованной поврежденности при традиционном трехосном сжатии (s1 > s2 = s3).
Ранее в работе авторов [39] для случая традиционного трехосного сжатия было показано, что использование нелинейной реологической модели деформирования хрупкого материала позволяет получить оптимальный с точки зрения скорости роста поврежденности угол наклона зоны локализованного разрушения близкий к углу Кулона–Мора qCM. При этом степень близости определяется величиной параметра поврежденности в зоне локализованного разрушения. Настоящая работа является продолжением этих исследований и посвящена теоретической оценки ориентации зоны локализованной поврежденности в хрупком теле при истинном трехосном сжатии при различных соотношениях между главными напряжениями.
2. Нелинейная реологическая модель деформирования хрупкого тела. Базовыми особенностями деформационного поведения хрупких материалов со структурными неоднородностями различного типа в поле приложенных напряжений являются зависимость упругих свойств от вида напряженного-деформированного состояния и взаимосвязь процессов сдвигового и объемного деформирования, приводящая, в частности, к дилатансии такого класса материалов в условиях сдвиговых нагрузок. Начиная с пионерской работы Ю.Н. Работновa [40], в которой была предложена модель упругой среды с модулями упругости, зависящими от напряжений, активно начали развиваться разномодульные модели деформирования материалов [41–50].
Данная работа базируется на неклассической модели нелинейной упругости, предложенной во второй половине прошлого века академиком РАН В.П. Мясниковым [51] и получившей свое развитие в работах отечественных и зарубежных ученых [52–55]. Согласно данной модели энергия упругой деформации имеет вид
(2.1)
где – параметр Ламе, – дополнительный упругий модуль, определяющий степень нелинейности материала, – первый и второй инварианты тензора деформации соответственно. В отличие от традиционных моделей нелинейной упругости, которые базируются на включении в выражение для упругой энергии слагаемых более высоких порядков по деформации [56], в этой модели дополнительное слагаемое имеет также второй порядок, как и гуковские члены.
Дифференцирование энергии упругой деформации (2.1) по компонентам тензора деформации приводит к определяющему соотношению
(2.2)
c упругими модулями eff = - , зависящими от вида напряженно-деформированного состояния, определяемого параметром = I1/√—I2. Параметр меняется от -√–3 для всестороннего сжатия до √–3 при всестороннем растяжении; = ±1 соответствует одноосному сжатию/растяжению, а = 0 – чистому сдвигу. Таким образом, дополнительное нелинейное слагаемое в выражении (2.1) позволяет описывать разномодульность, т.е. скачкообразное изменение упругих модулей при переходе от растяжения к сжатию и дилатансию материала при чистом сдвиге [46, 47].
В работах [53, 57] предложена линейная зависимость упругих свойств от скалярного параметра поврежденности , описывающего плотность микротрещин, в виде = 0, – материальные параметры. С использованием принципов линейной термодинамики необратимых процессов получено кинетическое уравнение для роста поврежденности в виде
(2.3)
где Cd > 0 описывает скорость роста поврежденности при заданном уровне деформации, – материальный параметр, контролирующий переход от залечивания микротрещин к их росту (критическая величина параметра вида напряженно-деформированного состояния). Условие является аналогом критерия Кулона–Мора в пространстве деформаций, величина параметра связана с упругими модулями и углом внутреннего трения соотношением:
(2.4)
и определяется по результатам традиционных испытаний материала по схеме Кармана (одноосное сжатие с боковым подпором). Необходимо отметить, что условие начала роста поврежденности , следующее из (2.3), неоднократно подтверждалось в экспериментах по деформированию горных пород различных литотипов [58–60].
В отличие от традиционных моделей континуальной механики, согласно которым разрушение материала наступает при = 1, в нелинейных моделях максимальная поврежденность, характеризующая макроразрушение материала, определяется условием выпуклости потенциала U. Из условия выпуклости потенциала также следует минимально допустимое значение дополнительного упругого модуля :
(2.5)
Вывод необходимых и достаточных условий локальной строгой выпуклости потенциала (2.1), а также зависимости максимального возможного значения параметра поврежденности от параметра вида напряженно-деформированного состояния представлены в работе [61]. В следующем разделе кинетическое уравнение (2.3) будет использовано для определения оптимальной ориентации зоны локализованной поврежденности в хрупком материале в условиях истинного трехосного сжатия.
3. Ориентация зоны локализованной поврежденности при истинном трехосном сжатии. 3.1. Постановка задачи. Рассмотрим представительный объем хрупкого материала c зоной локализованной поврежденности, находящийся в общем случае в условиях истинного трехосного сжатия с . Ориентация зоны локализованной поврежденности определяется двумя углами: углом между зоной и направлением действия максимального главного напряжения , и углом между зоной и направлением действия промежуточного главного напряжения (рис. 2).
Рис. 2. Геометрия представительного объема с зоной локализованной поврежденности в условиях истинного трехосного сжатия (XYZ – глобальная система координат, X*Y*Z* – система координат зоны локализованной поврежденности).
В случае упругого изотропного неповрежденного тела компоненты тензора деформации определяются согласно закону Гука для линейно-упругого материала как
(3.1)
Зона представляет собой сплошной материал с заниженными из-за поврежденности упругими свойствами. В приближении тонкого слоя, условие непрерывности перемещений и усилий на границах зоны приводит к следующей системе равенств для напряжений:
(3.2)
где – компоненты тензора напряжений в зоне локализованной поврежденности, – компоненты тензора напряжений в окружающем зону неповрежденном материале в системе координат зоны. С использование трех первых равенств в (3.2) для заданного уровня поврежденности будем искать , остальные компоненты тензора деформации совпадают с компонентами для окружающего неповрежденного материала.
Оптимальный с точки зрения эффективности диссипации энергии угол наклона зоны локализованной поврежденности определяется в результате решения задачи максимизации функционала
(3.3)
представляющего собой правую часть кинетического уравнения для параметра поврежденности .
3.2. Результаты решения задачи оптимизации. Зафиксируем величину минимального главного напряжения , а величину промежуточного главного напряжения будем искать как . Таким образом, параметр k определяет степень отличия действующего напряженного состояния от традиционного одноосного сжатия с боковым подпором. При k = 0 представительный объем подвергается одноосному сжатию с боковым подпором (, схема Кармана), при k = 1 – обобщенному трехосному сжатию (, схема Беккера), при k ∈ (0, 1) – непропорциональному трехосному сжатию.
В табл. 1 представлены материальные параметры и параметры нагружения, использованные для расчета деформаций и решения задачи оптимизации (3.3). Критический параметр , отвечающий за рост поврежденности, для заданного угла внутреннего трения и упругих свойств в соответствии с (2.4) равен = -0.87. Будем искать оптимальные углы наклона зоны локализованной поврежденности для минимального главного напряжения = 50 МПа, а максимальное главное напряжение для фиксированной величины параметра k найдем из условия начала роста поврежденности . Для принятых материальных параметров угол Кулона–Мора, определяющий ориентацию зоны локализованной поврежденности в случае k = 0, составляет СМ = ±27°.
Таблица 1. Материальные параметры и параметры нагружения
Упругие модули, ГПа | Угол внутреннего трения, град. | Критический параметр | Минимальное главное напряжение, МПа | ||
0 | 0 | 0 | 0 | 3 | |
30.0 | 30.0 | 33.95 | 36 | –0.87 | –50 |
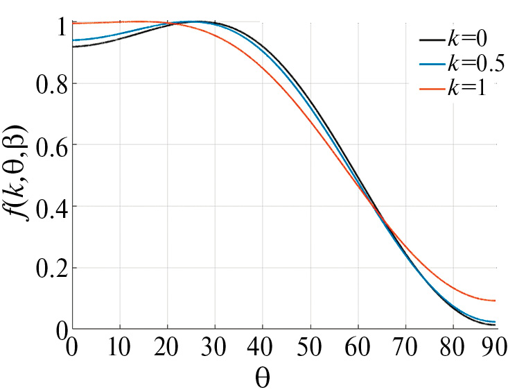
На рис. 3 представлены зависимости функционала от углов ориентации зоны локализованной поврежденности , при = 0.1 для различных значений параметра k. Приведенные зависимости нормированы на свое максимальное значение, так как нас интересует положение локальных максимумов на плоскости , а не их абсолютная величина.
Рис. 3. Зависимость функционала от углов ориентации зоны локализованной поврежденности , для параметра k = 0 (а), k = 0.5 (b), k = 1 (c).
Видно, что в случае традиционного трехосного сжатия (k = 0) величина функционала в общем, и его максимальное значение в частности, не зависят от угла (рис. 3, а). Этот результат закономерен и вызван цилиндрической симметрией приложенных к представительному объему напряжений. При k > 0 имеет место периодическое изменение величины с ростом угла (рис. 3, b, c). Для всех значений k > 0 период составляет = 0, 1, ... . Таким образом, в случае истинного трехосного сжатия зона локализованной поврежденности ориентирована квазинормально к направлению действия минимального главного напряжения . Необходимо отметить, что для любой величины параметра k функционал имеет локальные максимумы, расположенные симметрично относительно линии = 0 (соответствующей плоскости нормальной к направлению действия минимального главного напряжения ). Поэтому далее будем рассматривать только интервал ∈ [0, /2], подразумевая наличие симметричного решения.
Ориентация зоны локализованной поврежденности в плоскости XZ определяется углом , который при k = 0 близок в углу Кулона–Мора, а при k > 0 смещается в сторону вертикально ориентированной зоны ( = 0°). Это тенденция отчетливо видна на зависимости нормированного на свое максимальное значение функционала при = 0° от угла q для различных значений параметра k (рис. 4). Если для кривой k = 0.5 смещение максимума зависимости относительно кривой k = 0 незначительное, то для кривой k = 0 угол , доставляющий функционалу максимальное значение, почти в 2 раза меньше угла для кривой k = 0.
Рис. 4. Зависимость нормированного функционала при = 0°от угла для различных значений параметра k.
На рис. 5 представлены зависимости угла , доставляющего максимальное значение функционалу , от параметра k для различного уровня поврежденности в зоне. При = 0.1 в случае k = 0, как было указано ранее, оптимальный угол наклона зоны локализованной поврежденности в плоскости XZ, совпадает c углом Кулона–Мора и уменьшается с ростом параметра k вплоть до 15° (55% от угла Кулона–Мора).
Рис. 5. Зависимость угла max, доставляющего максимальное значение функционалу, от параметра k для двух значений параметра поврежденности (черная линия соответствует углу Кулона–Мора).
С уменьшением величины поврежденности в тонком слое наблюдается смещение при k = 0 оптимального угла его наклона max в область меньших значений и более существенная (по сравнению с a = 0.1) его деградация с ростом параметра k. Так при = 0.025 в случае одноосного сжатия с боковым подпором (k = 0) оптимальный угол max доставляющий максимум функционалу равен 25.5°, а при k = 1 эта величина равна max = 10°.
3.3. Обсуждение результатов. В результате решения задачи максимизации (3.3) найдены оптимальные углы наклона зоны локализованной поврежденности для различных значений параметра k, определяющих вариацию промежуточного главного напряжения от минимального до максимального главного напряжения. Важно отметить, что значения функционала близкие к его максимуму имеют место для некоторого интервала изменения каждого из углов. С точки зрения максимальной скорости поврежденности это означает, что в лабораторных экспериментах по деформированию горных пород может наблюдаться вариация в некоторых пределах ориентации зоны локализованной поврежденности. При этом конкретная ориентация зоны разрушения будет определяться, помимо соотношений главных напряжений, минеральным строением и имеющимися в образцах дефектами сплошности.
Для учета этого обстоятельства примем за возможные оптимальные углы ориентации зоны локализованной поврежденности интервалы их изменения, для которых значение функционала варьируется относительно глобального максимума в пределах ±1%. Оптимальное решение для двух предельных случаев представлено на рис. 6. В случае одноосного сжатия с боковым подпором (k = 0) зона локализованной поврежденности ориентирована в плоскости XZ (относительно направления действия максимального главного напряжения) под углом Кулона–Мора CM ± 5° и произвольным углом ориентации относительно направления действия промежуточного главного напряжения (ввиду цилиндрической симметрии) (рис. 6, а). В случае, когда максимальное и промежуточное главные напряжения совпадают (k = 1) оптимальными ориентациями зоны локализованной поврежденности являются ∈ [0°, 25°] и = 0° ± 20°. Необходимо отметить, что полученное для k > 1 решение для углов соответствует экспериментально наблюдаемым данным. Так в экспериментах по истинному трехосному сжатию песчаника Darley Dale было показано, что в процессе деформирования происходит формирование зоны повышенной трещиноватости, ориентированной перпендикулярно направлению оси минимального главного напряжения (угол ) с отклонением не более ±18° [8].
Рис. 6. Схематичное изображение оптимальных углов ориентации зоны локализованной поврежденности для случая k = 0, (а), k = 1, (b).
В результате решения задачи поиска оптимальной ориентации зоны поврежденности в хрупком твердом теле при истинном трехосном сжатии показано, что с ростом величины промежуточного напряжения наблюдается уменьшение угла ее наклона относительно направления действия максимального главного напряжения (рис. 5). Другими словами, с ростом промежуточного главного напряжения зона локализованной поврежденности стремится к вертикальной ориентации, субнормальной к направлению действия минимального главного напряжения. При этом амплитуда изменения угла max при вариации промежуточного напряжения от к зависит от величины поврежденности в зоне, но не превышает 15°–20°. Данные результаты качественно и количественно совпадают с результатами экспериментов по истинному трехосному сжатию горных пород. Так, в работе [62] при испытаниях кубических образцов гранита при различных вариациях величины промежуточного главного напряжения показано, что разброс значений между минимальным и максимальным углом разрушения не превышает 22°, при его уменьшении с ростом величины .
Соотношение сдвиговых компонент тензора напряжений в плоскости зоны локализованной поврежденности определяет направление действия сдвигового усилия, что в свою очередь позволяет определить направление возможной сдвиговой подвижки и охарактеризовать кинематический тип этой зоны. Для выбранной геометрии направление сдвига будет определяться значением и знаком компонент xz и yz. На рис. 7 представлены карты направлений сдвига в плоскости зоны локализованной поврежденности в диапазоне допустимых углов ориентации для двух значений параметра k. Видно, что для большого диапазона изменения углов зона локализованной поврежденности характеризуется сбросовым характером смещения блоков рассматриваемого представительного объема, которые она разделяет. Для больших значений угла возможна реализация горизонтального сдвига блоков, и сбросо-сдвиговых смещений, как промежуточного режима сдвига блоков относительно друг друга. При этом интервал изменения углов , соответствующих горизонтальному сдвигу, с ростом величины k также увеличивается (рис. 7, а, b).
Рис. 7. Карты направления сдвига (I – сдвиг, II – сбросо-сдвиг, III – сброс) в плоскости зоны локализованной поврежденности для различных углов ее ориентации при k = 0.5 (a) и k = 1 (b) (точками указаны рассматриваемые случаи ориентаций зоны локализованной поврежденности).
На рис. 8 представлены схемы смещений блоков для предельного случая равенства максимального и промежуточного главных напряжений (k = 1) для трех пар углов , отмеченных на рис. 7 как A1, A2 и A3.
Рис. 8. Схемы сдвиговых смещений блоков среды по плоскости зоны локализованной поврежденности для случая A1 (сброс), A2 (сбросо-сдвиг) и A3 (горизонтальный сдвиг).
Направление подвижки в этом случае зависит от соотношения величины углов . Так при < 0.94q + 0.106 имеет место сбросовый режим смещения блоков по плоскости зоны локализованной поврежденности, характеризующийся вертикальным сдвигом одного блока относительно другого (рис. 8, A1). В случае ≈ 0.94q + 0.106, характеризующимся, с одной стороны, малыми значениями угла (квазивертикальная ориентация зоны в плоскости XZ), а с другой стороны, большими значениями угла (выход зоны из плоскости YZ), будет наблюдаться горизонтальный сдвиг одного блока относительного другого (рис. 8, A3). В свою очередь, при ≈ 0.94q + 0.106 будет иметь место промежуточный смешанный сбросово-сдвиговой режим смещения блоков относительно друг друга (рис. 8, A2). В случаях A2 и A3 направление горизонтального сдвига (правый или левый сдвиг) будет определяться взаимной ориентацией зоны локализованной поврежденности и направлением действия промежуточного главного напряжения ( > 0 – левый сдвиг, < 0 – правый сдвиг). Соответственно, на рис. 8 (случай A3) представлен левый сдвиг.
4. Заключение. В работе представлено решение задачи определения оптимальной ориентации зоны локализованной поврежденности в хрупком твердом теле при истинном трехосном сжатии. Близость промежуточного главного напряжения к максимальному главному напряжению определяется скалярным параметром k, меняющимся от 0 (схема Кармана, минимальное и промежуточные главные напряжения равны) до 1 (схема Беккера, промежуточное и максимальное главные напряжения равны). Предполагается, что зона локализованной поврежденности представляет собой тонкий слой ослабленного материала, деградация упругих свойств которого описывается скалярным параметром поврежденности. Напряженно-деформированное состояние ослабленной зоны описывается моделью нелинейной упругости академика РАН В.П. Мясникова с модулями упругости, линейно зависящими от скалярного параметра поврежденности, тогда как окружающий зону материал принимается линейно-упругим изотропным.
Согласно модели В.П. Мясникова упругие свойства ослабленной зоны зависят от вида напряженно-деформированного состояния, а рост параметра поврежденности контролируется параметром вида напряженно-деформированного состояния, представляющего собой отношение двух инвариантов тензора деформации. Ориентация зоны локализованной поврежденности описывается двумя углами: между зоной и направлением действия максимального главного напряжения, между зоной и направлением действия промежуточного главного напряжения. Под оптимальной ориентацией зоны локализованной поврежденности понимается пара углов, доставляющая локальный максимум правой части кинетического уравнения для параметра поврежденности. Решение задачи максимизации осуществлялось при варьировании управляющих параметров: параметра k, характеризующего близость промежуточного главного напряжения к максимальному главному напряжению, величины поврежденности в ослабленной зоне.
В результате решения поставленной задачи установлено, что, с одной стороны, в независимости от величины k решение симметрично относительно линии, соответствующей плоскости нормальной к направлению действия минимального главного напряжения. С другой стороны, при k > 0 локальные максимумы имеют периодическое по второму углу расположение с периодом n, n = 0, 1, ... . При k = 0 зона локализованной поврежденности ориентирована в плоскости XZ под углом близким к углу Кулона–Мора. Степень близости определяется величиной параметра поврежденности. При этом в плоскости XY ее ориентация может быть произвольной в виду цилиндрической симметрии приложенных напряжений. С ростом параметра k зона локализованной поврежденности стремится к вертикальному положению, ортогональному к направлению действия минимального главного напряжения.
Принимая во внимание обстоятельство, что в природе конкретная ориентация зоны разрушения хрупкого материала будет определяться, помимо соотношений главных напряжений, минеральным строением и имеющимися априори дефектами сплошности, были определены интервалы изменения углов ориентации зоны, обеспечивающих близкую (отличие не превосходит 1%) максимальную скорость роста поврежденности. На основе анализа соотношения величин сдвиговых компонент тензора напряжений в плоскости зоны локализованной поврежденности показано, что в зависимости от величины параметра k, и соотношения углов ориентации зоны, может быть реализован один из трех типов смещений: сброс, горизонтальный сдвиг и сбросо-сдвиг. Полученные теоретические решения качественно и количественно совпадают с результатами экспериментов по истинному трехосному сжатию горных пород, опубликованных в российской и зарубежной литературе.
Благодарности. Работа выполнена при частичной финансовой поддержке Российского научного фонда в рамках научного проекта (№19-77-30008).
About the authors
I. A. Panteleev
Institute of Continuous media Mechanics UR RAS
Author for correspondence.
Email: pia@icmm.ru
Russian Federation, Perm
D. V. Lozhkin
Institute of Continuous media Mechanics UR RAS
Email: lozhkin.d@icmm.ru
Russian Federation, Perm
V. A. Lyakhovsky
Geological Survey of Israel
Email: vladimir.lyakhovsky@gmail.com
Israel, Jerusalem
References
- X.T. Feng, R. Kong, X.W. Zhang and C.X. Yang, “Experimental study of failure differences in hard rock under true triaxial compression”, Rock Mech. Rock Eng. 52, 2109–2122 (2019). https://doi.org/10.1007/s00603-018-1700-1
- K. Mogi, “Effect of the intermediate principal stress on rock failure”, J. Geophys. R. 72, 5117–5131 (1967). https://doi.org/10.1029/jz072i020p05117
- B.C. Haimson and C. Chang, “A new true triaxial cell for testing mechanical properties of rock, and its use to determine rock strength and deformability of Westerly granite”, Int. J. Rock Mech. Min. Sci. 37, 285–296 (2000). https://doi.org/10.1016/s1365-1609(99)00106-9
- B.C. Haimson, “True triaxial stresses and the brittle fracture of rock”, Pure Appl. Geophys. 163, 1101–1130 (2006). https://doi.org/10.1007/s00024-006-0065-7
- M.H.B. Nasseri, S.D. Goodfellow, L. Lombos and R.P. Young, “3-D transport and acoustic properties of Fontainebleau sandstone during true-triaxial deformation experiments”, Int. J. Rock Mech. Min. Sci. 69, 1–18 (2014). https://doi.org/10.1016/j.ijrmms.2014.02.014
- X.T. Feng, X.W. Zhang, R. Kong and G. Wang, “A novel mogi type true triaxial testing apparatus and its use to obtain complete stress-strain curves of hard rocks”, Rock Mech. Rock Eng. 49, 1649–1662 (2016). https://doi.org/10.1007/s00603-015-0875-y
- S. Wang, X. Li, K. Du, S. Wang and M. Tao, “Experimental study of the triaxial strength properties of hollow cylindrical granite specimens under coupled external and internal confining stresses”, Rock Mech. Rock Eng. 51, 2015–2031 (2018). https://doi.org/10.1007/s00603-018-1452-y
- J. Browning, P.G. Meredith, C.E. Stuart, D. Healy, S. Harland and T. M. Mitchell, “Acoustic characterization of crack damage evolution in sandstone deformed under conventional and true triaxial loading”, J. Geophys. Res. 122, 4395–4412 (2017). https://doi.org/10.1002/2016jb013646
- J. Browning, P.G. Meredith, C. Stuart, S. Harland, D. Healy and T. M. Mitchell, “A directional crack damage memory effect in sandstone under true triaxial loading”, Geophys. Res. Lett. 45, 6878–6886 (2018). https://doi.org/10.1029/2018GL078207
- Q.B. Zhang and J. Zhao, “A review of dynamic experimental techniques and mechanical behavior of rock materials”, Rock Mech. Rock Eng. 47, 1411–1478 (2014). https://doi.org/10.1007/s00603-013-0463-y
- X. Cai, Z.L. Zhou, K. Liu, X.M. Du and H.Z. Zang, “Water-weakening effects on the mechanical behavior of different rock types: phenomena and mechanisms”, Appl. Sci. 9 (20), 4450 (2019). https://doi.org/10.3390/app9204450
- Z.L. Zhou, X. Cai, X.B. Li, W.Z. Cao and X.M. Du, “Dynamic response and energy evolution of sandstone under coupled static–dynamic compression: insights from experimental study into deep rock engineering applications”, Rock Mech. Rock Eng. 53 (3), 1305–1331 (2019). https://doi.org/10.1007/S00603-019-01980-9
- Y.T. Wang, X.P. Zhou and M.M Kou, “Three-dimensional numerical study on the failure characteristics of intermittent fissures under compressive-shear loads”, Acta. Geotech. 14 (4), 1161–1193 (2019). https://doi.org/10.1007/s11440-018-0709-7
- W. Dang, H. Konietzky, T. Frühwirt and M. Herbst, “Cyclic frictional responses of planar joints under cyclic normal load conditions: laboratory tests and numerical simulations”, Rock Mech. Rock Eng. 53, 337–364 (2020). https://doi.org/10.1007/s00603-019-01910-9
- K. Peng, Z. Liu, Q. Zou, Q. Wu and J. Zhou, “Mechanical property of granite from different buried depths under uniaxial compression and dynamic impact: an energy-based investigation”, Powder. Technol. 362, 729–744 (2020). https://doi.org/10.1016/j.powtec.2019.11.101
- Q.H. Qian, X.P. Zhou, H.Q. Yang, Y.X. Zhang and X.H. Li, “Zonal disintegration of surrounding rock mass around the diversion tunnels in Jinping II Hydropower Station, Southwestern China”, Theor. Appl. Fract. Mech. 51, 129–138 (2009). https://doi.org/10.1016/j.tafmec.2009.04.006
- S. Wang, L. Huang and X. Li, “Analysis of rockburst triggered by hard rock fragmentation using a conical pick under high uniaxial stress”, Tunn. Undergr. Space Tech. 96, 103195 (2020). https://doi.org/10.1016/j.tust.2019.103195
- Q. Qian, X. Zhou and E. Xia, “Effects of the axial in situ stresses on the zonal disintegration phenomenon in the surrounding rock masses around a deep circular tunnel”, Physical and technical problems of mineral resources development, No. 2, 88–97 (2012) [in Russian].
- C. Qi, K. Li, J. Bai, A.I. Chanyshev and P. Liu, “Strain gradient model of zonal disintegration of rock mass near deep-level tunnels”, Physical and technical problems of mineral resources development, № 1, 25–37 (2017) [in Russian].
- K. Mogi, “Effect of the intermediate principal stress on rock failure”, J. Geophys. Res. 72, 5117–5131 (1967). https://doi.org/10.1029/jz072i020p05117
- K. Mogi, “Fracture and flow of rocks under high triaxial compression”, J. Geophys. Res. 76, 1255–1269 (1971). https://doi.org/10.1029/jb076i005p01255
- C. Chang and B.C. Haimson, “True triaxial strength and deformability of the German Continental Deep Drilling Program (KTB) deep hole amphibolite”, J. Geophys. Res-Sol. Ea. 105, 18999–19013 (2000). https://doi.org/10.1029/2000jb900184
- X.D. Ma and B.C. Haimson, “Failure characteristics of two porous sandstones subjected to true triaxial stresses”, J. Geophys. Res-Sol. Ea. 121, 6477–6498 (2016). https://doi.org/10.1002/2016jb012979
- You Mingqing, “True-triaxial strength criteria for rock”, International Journal of Rock Mechanics and Mining Sciences 46 (1), 115–127 (2009). https://doi.org/10.1016/j.ijrmms.2008.05.008
- L.B. Colmenares and M.D. Zoback, “A statistical evaluation of intact rock failure criteria constrained by polyaxial test data for five different rocks”, International Journal of Rock Mechanics and Mining Sciences 39 (6), 695–729 (2002). https://doi.org/10.1016/s1365-1609(02)00048-5
- Q. Zhang, C. Li, X. Quan, et al., “New true-triaxial rock strength criteria considering intrinsic material characteristics”, Acta. Mech. Sin. 34, 130–142 (2018). https://doi.org/10.1007/S10409-017-0723-2
- M. Singh, A. Raj and B. Singh, “Modified Mohr–Coulomb criterion for non-linear triaxial and polyaxial strength of intact rocks”, Int. J. Rock Mech. Min. Sci. 48, 546–555 (2011). https://doi.org/10.1016/j.ijrmms.2011.02.004
- Q. Zhang, H.H. Zhu and L. Y. Zhang, “Modification of a generalized three-dimensional Hoek–Brown strength criterion”, Int. J. Rock Mech. Min. Sci. 59, 80–96 (2013). https://doi.org/10.1016/j.ijrmms.2012.12.009
- D.M. Klimov, V.I. Karev and Y.F. Kovalenko, “Experimental study of the influence of a triaxial stress state with unequal components on rock permeability”, Mechanics of Solids 50, 633-640 (2015). https://doi.org/10.3103/S0025654415060047
- V.I. Karev, D.M. Klimov, Y.F. Kovalenko and KB. Ustinov, “Experimental study of rock creep under true triaxial loading”, Mechanics of Solids 54, 1151–1156 (2019). https://doi.org/ 10.3103/S0025654419080041
- V.I. Karev, V.V. Khimulia and N.I. Shevtsov, “Experimental studies of the deformation, destruction and filtration in rocks: a review”, Mechanics of Solids 56, 613–630 (2021). https://doi.org/ 10.3103/S0025654421050125
- I.A. Panteleev, V.A. Mubassarova, A.V. Zaitsev, et al., “Kaiser effect in sandstone in polyaxial compression with multistage rotation of an assigned stress ellipsoid”, Journal of Mining Science 56, 370–377 (2020). https://doi.org/10.1134/S1062739120036653
- I.A. Panteleev, V.A. Mubassarova, A.V. Zaitsev, et al., “The Kaiser effect under multiaxial nonproportional compression of sandstone”, Doklady Physics 65, 396–399 (2020). https://doi.org/10.1134/S1028335820110075
- I.A. Panteleev, V.A. Mubassarova, A.V. Zaitsev, et al., “Features of Kaiser effect manifestation under triaxial disproportional compression of sandstone with reorientation of applied stresses”, Fundamental and applied issues of mining sciences 10 (1), 69–76 (2023) [in Russian]. https://doi.org/10.15372/FPVGN2023100110
- I.A. Panteleev, A.V. Zaitsev, K.B. Ustinov, et al., “Orientation nature of the damage-memory effect under triaxial cyclic nonproportional compression of a sandstone”, Vestnik of Samara State Technical University. Series: Physical and Mathematical Sciences 26 (2), 293–310 (2022) [in Russian]. https://doi.org/10.14498/VSGTU1890
- Xie Heping, Lu Jun, Li Cunbao, Li Minghui and Gao Mingzhong, “Experimental study on the mechanical and failure behaviors of deep rock subjected to true triaxial stress: A review”, International Journal of Mining Science and Technology 32 (5), 915–950 (2022). https://doi.org/10.1016/j.ijmst.2022.05.006
- E.M. Anderson, “The dynamics of faulting”, Trans. Edinburgh Geol. Soc. 8, 387–402 (1905). https://doi.org/10.1144/SP367.1
- E.S. Hills, Elements of Structural Geology (Methuen, London, 1972). https://doi.org/10.1007/978-94-009-5843-2
- I.A. Panteleev and V. A. Lyakhovsky, “Orientation of Fracture in a Brittle Solid under Conventional Triaxial Compression”, Mechanics of Solids 5, 70–92 (2022). https://doi.org/10.3103/S0025654422050107
- Yu.N. Rabotnov, Creep of structural elements (Nauka, Moscow, 1966) [in Russian].
- E.V. Lomakin, “Nonlinear strain of materials whose resistance depends on the type of stressed state”, Izv. Akad. Nauk SSSR. Mekh. Tverd. Tela, No. 4, 92–99 (1980).
- E.V. Lomakin, “Dependence of the limit state of composite and polymeric materials on the type of stress state. I. Experimental dependences and defining relations”, Mech. Compos. Mater. No. 1, 3–9 (1988).
- E.V. Lomakin, “Mechanics of media with type-dependent stress state properties”, Phys. Mesomech. 10 (5), 41–52 (2007).
- E.V. Lomakin and O.P. Shchendrigna, “Stresses and strains in a disk of physically nonlinear material with stress state dependent properties”, Mechanics of Solids 55 (4), 475–481 (2020). https://doi.org/10.3103/S0025654420040081
- S.A. Ambartsumyan, Different-Modulus Elasticity Theory (Nauka, Moscow, 1982) [in Russian].
- J. Chaboche, “Damage induced anisotropy: on the difficulties associated with the active/passive unilateral condition”, Int. J. Damage Mech. 1, 148-171 (1992). https://doi.org/10.1177/105678959200100201
- J. Lemaitre and R. Desmorat, Engineering damage mechanics (Springer-Verlag, Berlin, 2005). https://doi.org/10.1007/b138882
- I.Yu. Tsvelodub, “On the simplest different-modular theory of elasticity of isotropic materials”, Vestnik of Samara State University. Natural Science Series. No. 4 (54), 366–371 (2007) [in Russian].
- I.Yu. Tsvelodub, “Multimodulus elasticity theory”, Journal of applied mechanics and technical physics 49 (1), 129–135 (2008). https://doi.org/10.1007/s10808-008-0019-1
- V.M. Sadovsky, “Rheological models of hetero-modular and granular media”, // Far Eastern Mathematical Journal 4 (2), 252–263 (2003).
- V.A. Lyakhovsky and V. P. Myasnikov, “Behavior of an elastic medium with microfractures”, Izv. Akad. Nauk SSSR, Fiz. Zemli, No. 10, 71–75 (1984).
- Y. Hamiel, V. Lyakhovsky and Y. Ben-Zion, “The elastic strain energy of damaged solids with applications to nonlinear deformation of crystalline rocks”, Pure Appl. Geophys. 168, 2199–2210 (2011). https://doi.org/10.1007/S00024-011-0265-7
- V. Lyakhovsky, Y. Ben-Zion and A. Agnon, “Distributed damage, faulting, and friction”, J. Geophys. Res. 102 (B12), 27635–27649 (1997b). https://doi.org/10.1029/97jb01896
- V.A. Lyakhovsky and V.P. Myasnikov, “On the behavior of visco-elastic cracked solid”, Izv. Akad. Nauk SSSR, Fiz. Zemli, No. 4, 28–35 (1985).
- V. Lyakhovsky, Z. Reches, R. Weinberger and T. Scott, “Non-linear elastic behavior of damaged rocks”, Geophys. J. Int. 130, 157–166 (1997). https://doi.org/10.1111/j.1365-246X.1997.tb00995.x
- F.D. Murnaghan, Finite Deformation of an Elastic Solid (John Wiley, Chapman, New York, 1951). https://doi.org/10.2307/2371405
- A. Agnon, V. Lyakhovsky, G. Baer, et al., “Damage distribution and localization during dyke intrusion”, The physics and chemistry of dykes, 65–78 (1995).
- E. Shalev and V. Lyakhovsky, “The role of the intermediate principal stress on the direction of damage zone during hydraulic stimulation”, International Journal of Rock Mechanics and Mining Sciences 107, 86–93 (2018). https://doi.org/10.1016/j.ijrmms.2018.05.001
- I. Panteleev, V. Lyakhovsky, J. Browning, et al., “Non-linear anisotropic damage rheology model: theory and experimental verification”, European journal of mechanics: A. Solids 85, 104085 (2021). https://doi.org/10.1016/j.euromechsol.2020.104085
- Li Xu, Si Guangyao, Cao Anye, et al., “Rock anisotropic damage characterization and its evolution model by integrating acoustic emission tomography and ultrasonic monitoring”, International Journal of Rock Mechanics and Mining Sciences 180, 105817 (2024). https://doi.org/10.1016/j.ijrmms.2024.105817
- I.A. Panteleev and V. Lyakhovsky, “On the convexity of potential of nonlinear elastic media model with tensor damage parameter”, Vestnik PNIPU. Mechanika, No. 1, 89–101 (2022). https://doi.org/10.15593/perm.mech/2022.1.08
- Du Kun, Yang Chengzhi, Su Ru, et al., “Failure properties of cubic granite, marble, and sandstone specimens under true triaxial stress”, International Journal of Rock Mechanics and Mining Sciences 130, 104309 (2020). https://doi.org/10.1016/j.ijrmms.2020.104309
Supplementary files










