Regularities of Changing the Limiting Values of Stress and Strain Invariants in Microinhomogeneous Media
- Authors: Marina V.Y.1
-
Affiliations:
- Technical University of Moldova
- Issue: No 3 (2023)
- Pages: 73-98
- Section: Articles
- URL: https://bakhtiniada.ru/1026-3519/article/view/137521
- DOI: https://doi.org/10.31857/S0572329922700015
- EDN: https://elibrary.ru/FTHSGC
- ID: 137521
Cite item
Full Text
Abstract
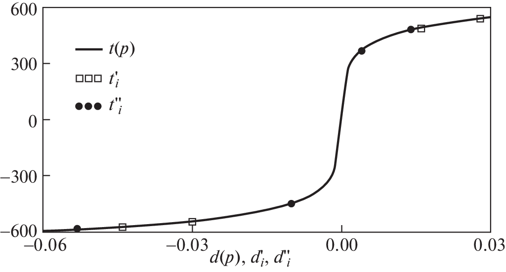
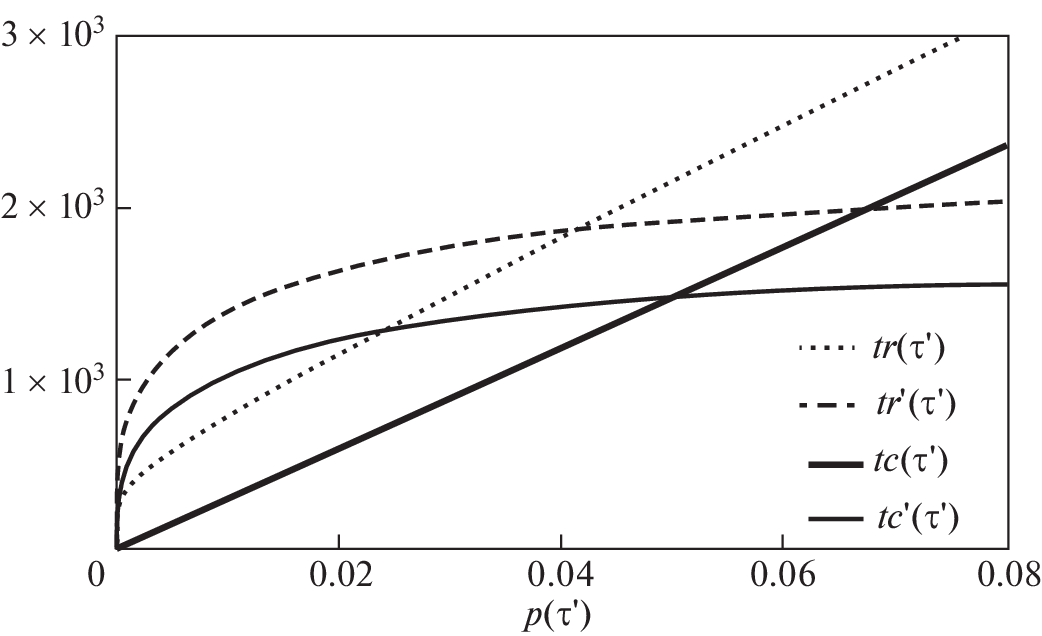
By using nonlinear equations of constraints between macro- and micro-states, the regularities of changes in the limiting values of stress and strain invariants in microinhomogeneous media are studied. It is shown that the extreme relative moduli of stress tensor deviators in polycrystals with a cubic lattice are invariant with respect to external conditions of reversible force and depend only on the crystal anisotropy factor. In the irreversible region of deformation, analytical relations are obtained for bulk and tensile normal stresses. The effect of cyclic change in bulk and tensile stresses in some subelements under external monotonic loading has been established. It is shown that, on the basis of nonlinear equations of constraints, a complex pattern of material failure can be described using the theory of maximum normal stresses at the local level.
Keywords
About the authors
V. Yu. Marina
Technical University of Moldova
Author for correspondence.
Email: vasilemarina21@yahoo.com
Chisinau, MD-2004 Republic of Moldova
References
- Masing G. Berechnung von Dehnungs und Strauchungslinien auf Grund von Inneren Spannungen // Wissenshaftliche Veroffentlichengen aus dem Siement Konzern. 1926. № 5. P. 135–141.
- Voigt W. Lehrbuch der Kristallphysik. Leipzig und Berlin: Teubner, 1928. 978 s.
- Reuss A. Berechnung der Fliesgrenze von Misch-Kristallen auf Grund der Plastizitats-Bedinnung fur Einkristalle // ZAMM. 1929. V. 9. № 1. P. 49–58.
- Besseling J.F. Theory of elastic, plastic and creep deformations of an initially isotropic material showing anisotropic strain-hardening, creep recovery and secondary creep // J. Appl. Mechs. 1958. № 4. P. 529–536.
- Новожилов В.В., Кадашевич Ю.И. Микронапряжения в конструкционных материалах. Л.: Машиностроение, 1990. 223 с.
- Гохфельд Д.А., Комков К.Ф. Структурная модель среды при неизотермическом процессе нагружения // Прикл. мех. 1976. № 12. С. 19–27.
- Марина В.Ю. Нелокальный подход к проблеме необратимого деформирования неоднородного тела // Численные исследования в механике сплошных сред. Кишинев: Штиинца, 1987. С. 47–53
- Марина В.Ю. Единый подход к описанию реологических свойств стабильных и нестабильных материалов // Численные методы решения задач волновой динамики. Кишинев: Штиинца, 1990. С. 76–85.
- Marina V.Yu., Marina V.I. Single approach to the description of the relation between micro-and macrostates in reversible and irreversible deformation of polycrystals // Int. Appl. Mech. 2021. V. 57. № 6. P. 707–719. https://doi.org/10. 1007/s10778-022-01120-x
- Трусов П.В. Классические и многоуровневые конститутивные модели для описания поведения металлов и сплавов: проблемы и перспективы (в порядке обсуждения) //Изв. АНР. МТТ. 2021. № 1. С. 69–82. https://doi.org/10.31857/S0572329921010128
- Kroner E. On the physical reality of torque stresses in continuum mechanics Gauge theory with dislocations // Int. J. Eng. Sci. 1963. V. 1. P. 261–278. https://doi.org/10.1016/0020-7225(63)90037-5
- Berveiller M., Zaomi A. An extention of the self-consistent scheme to plastically- flowing polycrystals // J. Mech. Phys. Solids. 1979. V. 26. P. 325–344.
- Flipona B., Kellera C., Queyb R., Barbea F. A full-field crystal – plasticity analysis of bimodal polycrystals // Int. J. Solids Struct. 2020. V. 184. P. 178–192. https://doi.org/10.1016/j.ijsolstr.2019.02.005
- Марина В.Ю. Уравнения упругопластического тела при пропорциональном неизотермическом нагружении // Прикл. механика. 1997. № 6. С. 9–17.
- Марина В.Ю. Принципы перехода от микро- к макро- напряженно-деформированному состоянию // Изв. АН Молдовы. Серия математика. 1998. № 2. С. 16–24.
- Марина В.Ю. Определяющие уравнения при циклическом пропорциональном деформировании нестабильных материалов // Прикладная механика. 1986. № 6. С. 92–99.
- Hill R. The elastic behavior of a crystalline aggregate // Proc. Soc. 1952. A 65. № 389. P. 349–354.
- Марина В.Ю., Марина В.И. Исследование влияния фактора анизотропии на закономерность изменения объема в элементах микроструктуры // Металлофиз. Новейшие технологии. 2017. Т. 39. № 3. С. 387–399. https://doi.org/10.15407/mfint.39.03.0387
- Марина В.Ю., Марина В.И. Анализ соотношений между локальными и общими механическими параметрами, применяемыми для описания поведения поликристаллических материалов // Металлофиз. Новейшие технологии. 2020. Т. 42. № 3. С. 415–431. https://doi.org/10.15407/mfint.42.03
- Шермогор Т.Д. Теория упругости микронеоднородных сред. М.: Наука, 1977. 400 с.
- Ильюшин А.А. Механика сплошной среды. М.: Изд-во МГУ, 1990. 310 с.
- Марина В.Ю. Определяющие уравнения микронеоднородной среды при сложном монотонном нагружении // Изв. АН Молдовы. Серия математика. 1997. № 2. С. 26–36.
- Tanaka E., Murakami S., Ooka M. Effects of strain path shapes on nonproportional cyclic plasticity // J. Mech. Phys. Solids. 1985. V. 33. № 6. P. 559–575.
- Комков К.Ф. О методике определения модуля объемной упругости и параметров, учитывающих разрыхление и изменение упругости композитов, основанной на тензорно нелинейных уравнениях // Изв. РАН. МТТ. 2019. № 1. С. 50–62. https://doi.org/10.1134/S0572329919010057
Supplementary files








