Trophic-Energetic Bases of Functioning and Stability of Natural Populations of Herbivorous Mammals
- Authors: Magomedov M.D.1
-
Affiliations:
- Precaspian Institute of Biological Resources of the Daghestan Federal Research Centre of the Russian Academy of Sciences
- Issue: No 7 (2023)
- Pages: 54-69
- Section: УСТОЙЧИВОСТЬ БИОЛОГИЧЕСКИХ СИСТЕМ: ПОПУЛЯЦИЯ
- URL: https://bakhtiniada.ru/1026-3470/article/view/135546
- DOI: https://doi.org/10.31857/S1026347023600188
- EDN: https://elibrary.ru/VGNTTQ
- ID: 135546
Cite item
Full Text
Abstract
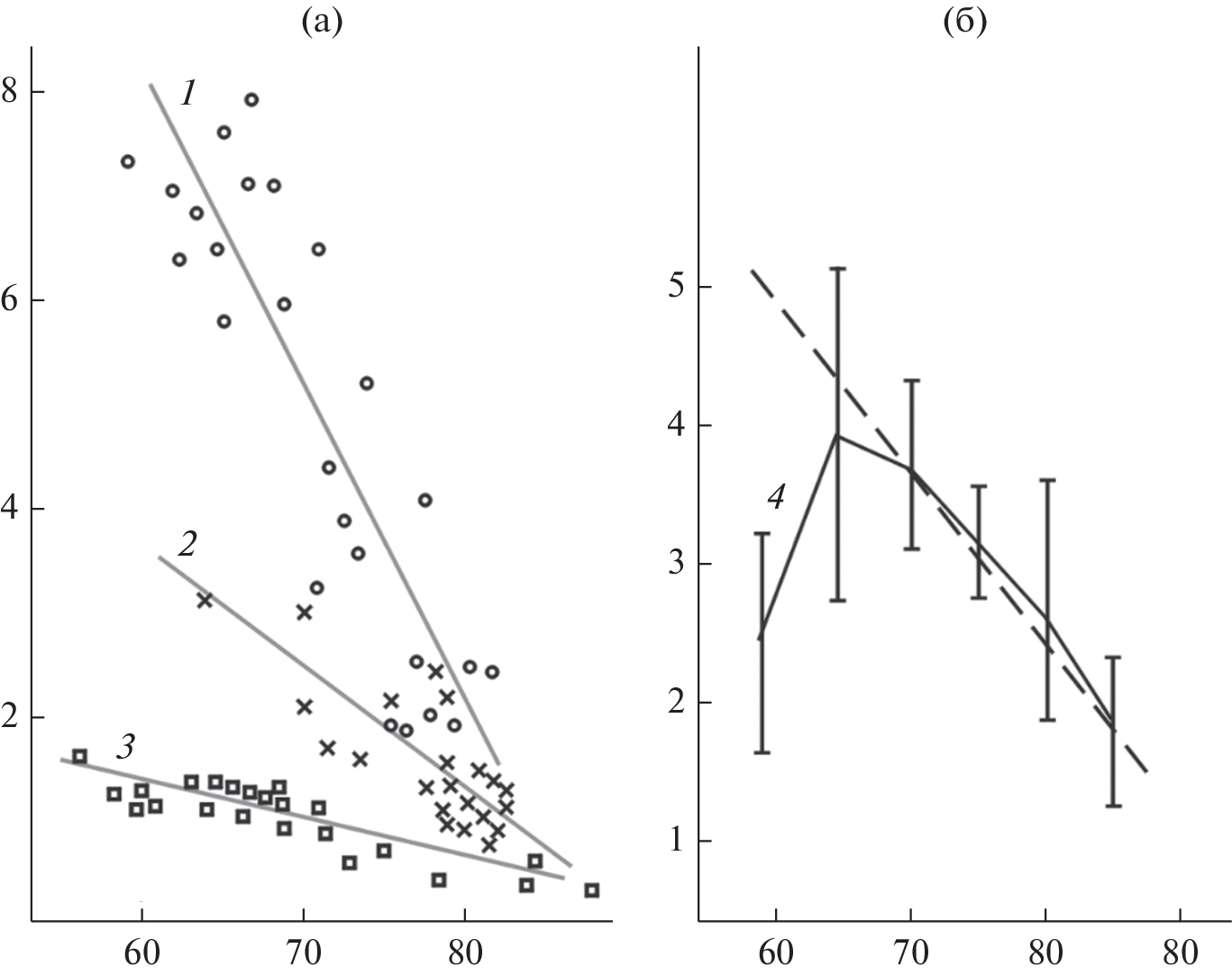
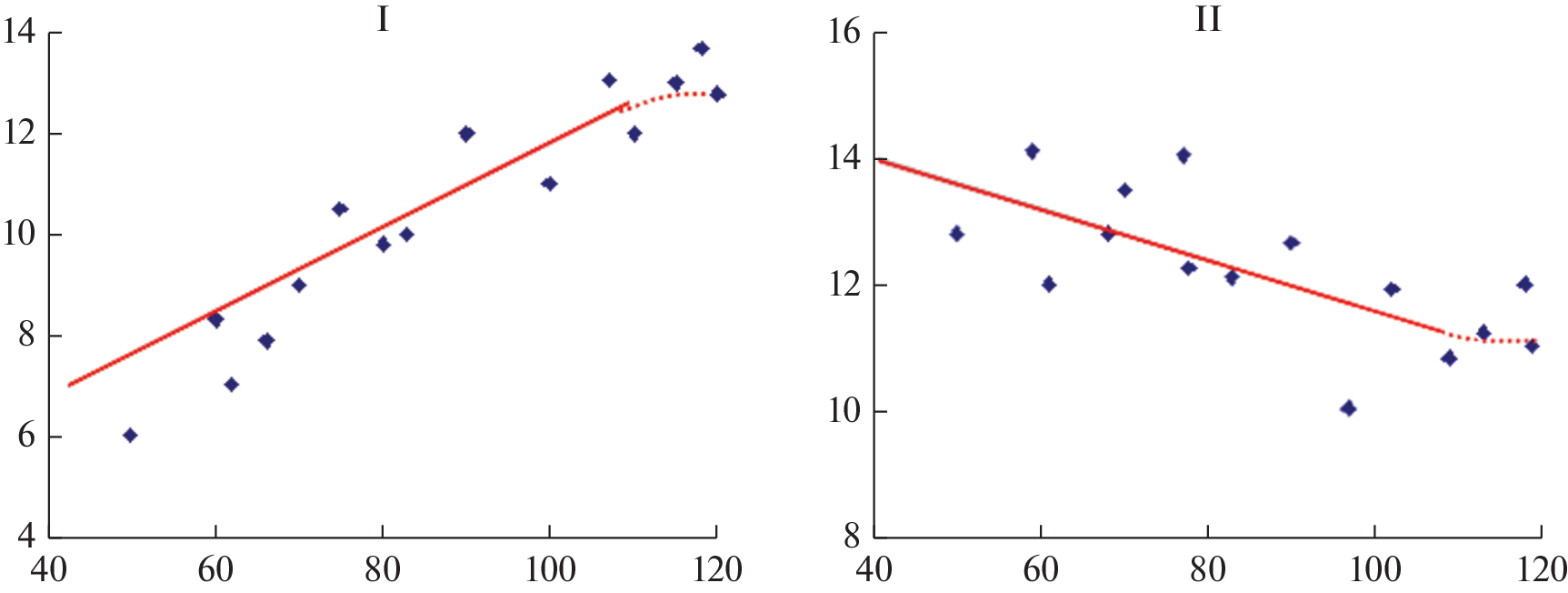
Using the example of various groups of herbivorous mammals, it is shown that the spatial, seasonal and long-term dynamics of energy resources directly affects the level of their consumption by animals, determines changes in the intensity of reproduction, mortality and migration processes, and, ultimately, the state and stability of populations. The supply of nutrients and energy is initially limited, that determines certain forms of ecological processes according to the hierarchy of components of the energy budget. The energy balance of the organism acts as a universal integral indicator of the effectiveness of the adaptation capabilities of the organism to environmental factors at every moment of its life cycle.
About the authors
M.-R. D. Magomedov
Precaspian Institute of Biological Resources of the Daghestan Federal Research Centre of the Russian Academy of Sciences
Author for correspondence.
Email: mmrd@mail.ru
Russia, 367000, Daghestan, Makhachkala, M.-Gadzhiev str., 45
References
- Абатуров Б.Д. Млекопитающие как компонент экосистем. М.: Наука, 1984. 285 с.
- Абатуров Б.Д. Критические параметры качества растительных кормов для сайгаков (Saiga tatarica) на естественном пастбище в полупустыне // Зоол. журн. 1999. Т. 78. Вып. 8. С. 999–1010.
- Абатуров Б.Д. Кормовые ресурсы, обеспеченность пищей и жизнеспособность популяций растительноядных млекопитающих // Зоол. журн. 2005. Т. 84. Вып. 10. С. 1251–1271.
- Абатуров Б.Д. Питание и кормовые ресурсы диких растительноядных млекопитающих в степных экосистемах. М.: Товарищество научных изданий КМК, 2021. 208 с.
- Абатуров Б.Д., Кузнецов Г.В., Магомедов М.-Р.Д., Петелин Д.А., Фекаду Кассае. Оценка кормовой обеспеченности диких копытных в сухой сезон на луговых пастбищах Эфиопии // Зоол. журн. 1996. Т. 75. Вып. 3. С. 439–450.
- Абатуров Б.Д., Магомедов М.-Р.Д. Зависимость смертности малых сусликов от плотности популяции и обеспеченности кормом // Зоол. журн. 1982. Т. 61. Вып. 6. С. 890–900.
- Абатуров Б.Д., Магомедов М.-Р.Д. Питательная ценность и динамика кормовых ресурсов как фактор состояния популяций растительноядных млекопитающих // Зоол. журн. 1988. Т. 67. Вып. 2. С. 223–233.
- Абатуров Б.Д., Скопин А.Е. Злаки и разнотравье на степных пастбищах, их токсические свойства и сравнительная роль в питании растительноядных млекопитающих // Журн. общей биол. 2019. Т. 80. № 3. С. 226–237.
- Абатуров Б.Д., Холодова М.В., Субботин А.Е. Интенсивность питания и переваримость кормов у сайгаков // Зоол. журн. Т. 61. Вып. 12. 1982. С. 1870–1881.
- Базилевич Н.И., Титлянова А.А. Особенности функционирования травяных экосистем (некоторые итоги работ МБП в СССР и других странах) // Журн. общ. биол. 1978. Т. 39. № 1. С. 34–52.
- Бигон М., Харпер Дж., Таунсенд К. Экология особи, популяции и сообщества. М.: Мир, 1989. 470 с.
- Горышина Т.К. Экология растений. М.: Высш.шк. 1979. 368 с.
- Дольник В.Р. Поток энергии в организме и энергетическая модель гомойотермных животных // Экология. 1980. № 6. С. 5–14.
- Дольник В.Р. Методы изучения бюджетов времени и энергии у птиц. В кн.: Бюджеты времени и энергии у птиц в природе. Л.: Тр. Зоол. ин-та АН СССР. 1982. Вып. 113. С. 3–37.
- Зайкова В.А. Динамика луговых сообществ. Л.: Наука, 1980. 216 с.
- Ивлев В.С. Время охоты и проходимый хищником путь в связи с плотностью популяции жертвы // Зоол. журн. 1944. Т. 23. Вып. 4. С. 139–145.
- Ивлев В.С. Экспериментальная экология питания рыб. М.: Пищепромиздат. 1955. 252 с.
- Ипатьева Н.В. Факторы, влияющие на выживаемость сусликов в период спячки и на их размножение. Автореф. дис. канд. биол. наук. Л., 1968. 21 с.
- Калабухов Н.И. Летняя спячка сусликов (Citellus pygmaeus Pall и C. fulvus Licht) // Тр. лабор. экспер. биол. Моск. зоопарка. 1929. Т.5. С.163–177.
- Калабухов Н.И. Сохранение энергетического баланса организма как основа процесса адаптации // Журн. общ. биол. 1946. Т. 7. Вып. 6. С. 417–434.
- Коршунов В.М. Структура стада горных копытных Центрального Копетдага и ее динамика. М.: Наука, 1988. С. 79–95.
- Кряжимский Ф.Б. Факторы среды и оптимальная регуляция бюджетов времени и энергии у гомойотермных животных // Экологическая энергетика животных. Свердловск, 1988. С. 5–32.
- Лархер В. Экология растений. М.: Мир, 1978. 185 с.
- Лопатин В.Н., Магомедов М-Р.Д. Математического моделирование динамики популяции малого суслика в полупустыне // Журн. общ. биол. 1986. Т. 47. № 5. С. 702–711.
- Лопатин В.Н., Росоловский С.В. Демографический анализ и его использование для оценки состояния популяции // Популяционные исследования животных в заповедниках. М.: Наука, 1988. С. 24–39.
- Лэк Д. Численность животных и ее регуляция в природе. М.: Иностранная литература, 1957. 404 с.
- Магомедов М.-Р.Д. Изучение интенсивности питания малого суслика // Зоол. журн. 1981. Т. 60. Вып. 12. С. 1813–1817.
- Магомедов М.-Р.Д. Половая структура популяций некоторых зимоспящих видов грызунов // Экология. 1987. № 2. С. 13–20.
- Магомедов М.-Р.Д. Интенсивность питания и переваримость кормов у серебристой полевки // Сб. “VII Всесоюзн.совещ. по грызунам”. Нальчик, 1988. С. 76–77.
- Магомедов М.-Р.Д. Зависимость питания и состояния популяций тушканчиков от динамики кормовых ресурсов // Журн. общ. биол. 1989. Т. 50. № 6. С. 824–835.
- Магомедов М.-Р.Д. Зависимость смертности от обеспеченности кормом и естественные механизмы регуляции численности в популяциях тарбаганчиков // Зоол. журн. 1993. Т. 72. Вып. 3. С. 124–132
- Магомедов М.-Р.Д. Роль кормовых ресурсов и особенностей питания в динамике и устойчивости популяций растительноядных млекопитающих. Дис. докт. биол. наук. М.: ИПЭЭ им. А.Н. Северцова РАН, 1995. 427 с.
- Магомедов М.-Р.Д., Ахмедов Э.Г. Закономерности формирования демографической структуры популяции дагестанского тура (Capra cylindricornis Blyth) // Зоол. журн. 2000. Т. 79. Вып. 4. С. 461–470.
- Магомедов М.-Р.Д., Ахмедов Е.Г., Яровенко Ю.А. Дагестанский тур (популяционные и трофические аспекты. М.: Наука, 2001а. 138 с.
- Магомедов М.-Р.Д., Ахтаев М.-Х.Р. Интенсивность питания и потребности в кормах и энергии у гребенщиковой песчанки // Зоол. журн. 1990. Т. 69. Вып. 3. С. 96–104.
- Магомедов М.-Р.Д., Ахтаев М.-Х.Р. Зависимость питания и состояния популяции гребенщиковой песчанки от динамики кормовых ресурсов // Зоол. журн. 1993. Т. 72. Вып. 2. С. 101–111.
- Магомедов М.-Р.Д., Гасанова С.М., Хашаева М.Г. Зависимость качественного состава содержимого желудков и фекалий растительноядных млекопитающих от качества их кормовых // Экология. 1996. № 5. С. 355–360.
- Магомедов М.-Р.Д., Гимбатов Г.Б. Зависимость интенсивности размножения тарбаганчиков (Allactagulus pygmaeus) от условия питания // Зоол. журн. 1991. Т. 70. Вып. 3. С. 119–127.
- Магомедов М.-Р.Д., Магомедов М.Ш. Сравнительная оценка интенсивности питания лесной сони (Dryomys nitedula) и желтобрюхой мыши (Apodemus fulvipectus) в связи с особенностями их сезонной активности // Зоол. журн. 2008. Т. 87. Вып. 6. С. 748–753.
- Магомедов М.-Р.Д., Муртазалиев Р.А. Влияние выпаса на продуктивность и структуру растительности пастбищных экосистем Терско-Кумской низменности // Аридные экосистемы. 2001. Т. 7. № 14–15. С. 39–47.
- Магомедов М.-Р.Д., Муртазалиев Р.А., Яровенко Ю.А., Ахмедов Э.Г., Омаров К.З., Насрулаев Н.И. Структура и динамика важнейших компонентов ресурсных сообществ высокогорных экосистем Восточного Кавказа // Сборник статей “Фундаментальные основы управления биологическими ресурсами”, М.: Товарищество научных изданий КМК, 2005. С. 69–86.
- Магомедов М.-Р.Д., Омаров К.З. Интенсивность питания и энергетические потребности хомяка Радде в различные периоды жизнедеятельности // Экология. 1994. № 4. С. 39–45.
- Магомедов М.-Р.Д., Омаров К.З. Особенности питания и состояния природной популяции хомяка Радде (Mesocricetus Raddei avaricus) в агроландшафтах горного Дагестана // Зоол. журн. 1995. Т. 74. Вып. 3. С. 123–133.
- Магомедов М.-Р.Д., Омаров К.З. Трофические и территориально зависимые механизмы регуляции плотности населения хомяка Радде Mesocricetus Raddei (Rodentia, Cricetidae). Сообщение 1. Использование пространства в летний период // Зоол. журн. 2000. Т. 79. № 12. С. 1457–1464.
- Магомедов М.-Р.Д., Омаров К.З., Гасанова С.М. Трофические и территориально зависимые механизмы регуляции плотности населения хомяка Радде Mesocricetus Raddei (Rodentia, Cricetidae). Сообщение 2. Регуляция зимней смертности // Зоол. журн. 2001б. Т. 80. № 1. С. 90–96.
- Магомедов М.-Р.Д., Субботин А.Е. Изучение интенсивности питания тушканчиков // Зоол. журн. 1985. Т. 64. Вып. 5. С. 731–737.
- Магомедов М.-Р.Д., Таракановский А.А. Интенсивность потребления пищи и поедание фекалий полевкой Брандта // Сб. “VII Всесоюзн. совещ. по грызунам”. Нальчик, 1988. С. 75.
- Магомедов М.-Р.Д., Яровенко Ю.А. Интенсивность питания и переваримость кормов у дагестанского тура (Capra cylindricornis Blyth) в неволе // Зоол. журн. 1997. Т. 76. № 2. С. 243–250.
- Магомедов М.-Р.Д., Яровенко Ю.А. Трофо-энергетические связи дагестанского тура Capra cylindricornis (Artiodactyla, Bovidae) с пастбищными экосистемами высокогорий Восточного Кавказа // Зоол. журн. 1998. Т. 77. Вып. 4. С. 465–474.
- Магомедов М.-Р.Д., Яровенко Ю.А., Насрулаев Н.И. Качественная и количественная характеристика питания безоарового козла (Capra aegagrus) на Восточном Кавказе // Зоол. журн. 2015. Том 94. Вып. 3. С. 345–351.
- Межжерин В.А. Концепция энергетического баланса в современной экологии // Экология. № 5. 1987. С. 15–22.
- Россоловский С.В., Попова Т.В., Приклонский С.Г., Зыков К.Д., Пузаченко Ю.Г. Статистический анализ структуры и динамики популяции лося в Окском заповеднике // Популяционные исследования животных в заповедниках. М.: Наука, 1988. С. 40–62.
- Свирежев Ю.М., Логофет Д.О. Устойчивость биологических сообществ. М.: Наука, 1978. 352 с.
- Сущеня Л.М. Количественные закономерности питания ракообразных. Минск: Наука и техника, 1975. 206 с.
- Шварц С.С. Популяционная структура биоценоза // Изв. АН СССР. Сер. биол. 1971. № 4. С. 485–495.
- Шварц С.С. Эволюционная экология животных. Экологические механизмы эволюционного процесса // Труды Ин-та экологии растений и животных Урал. филиала АН СССР. 1969. Т. 65. С. 5–198.
- Шмидт–Ниельсен К. Как работает организм животного. М.: Мир, 1976. 141 с.
- Шмидт–Ниельсен К. Физиология животных. Приспособление и среда. М.: Мир, 1982. Т. I, II. 785 с.
- Щипанов Н.А. Некоторые аспекты устойчивости мелких млекопитающих // Успехи современной биологии. 2000. № 1. С.73–87.
- Ханин М.А., Дорфман Н.Л., Бухаров И.Б., Левадный В.Г. Экстремальные принципы в биологии и физиологии. М.: Наука, 1978. 256 с.
- Batzli G.O., Jung H.G., Guntenspergen G. Nutritional ecology of microtine rodents: linear forage-rate curves for brown lemmings // Oikos. 1981. 37. P. 112–116.
- Brody S. Bioenergetics and growth. N.Y.: Reinold, 1945. 1023 p.
- Caughley G. Mortality patterns in mammals // Ecology. 1966. Vol. 47. P. 206–218.
- Crawley M.J. Herbivory. The dynamics of animal-plant interactions // Studies in ecology. Blackwell scientific publications, L., 1983. V. 10. 437 p.
- Deevey E.S. Life tables for natural populations of animals // Quart. Rev. Biol. 1947. V. 22. P. 283–314.
- Kalela O. On the fluctuations in the numbers of arctic and bore al small rodents as a problem of production biology // Ann. Acad. Sci. Fenn. Ser. A. 1962. V. 4. № 66. P. 1–38.
- Keith L.B. Role of food in hare population cycles // Oikos.1983.40. № 3. P. 385–395.
- Festa–Bianchet M. Birthdate and survival in bighorn lambs // J. Zool. 1988. № 4. P. 653–661.
- Gorecki A. Metabolic rate and energy budgets in the bank vole // Acta Theriol. 1968. V. 13. № 25. P. 341–365.
- Grodziński W., Wunder B.A. Ecological energetics of small mammals. In: Small mammals: their productivity and population dynamics / Ed. Golley F.B., Petrusewicz K., Ryszkowski L. Cambridge; L.; N.Y.; Melbourne, 1975. P. 173–204.
- Gurnell J. Notes on the activity of wild wood mice, Apodemus sylvaticus, in artificial enclosures // J. Zool. 1975. V. 175. № 2. P. 23–33.
- Holling C.S. Same characteristics of simple types of predation and parasitism // Canadian Entom. 1959. V. 91. P. 385–398.
- Holling C.S. The functional response of predators to prey density and its role in mimicry and population regulation // Mem. Entomol. Soc. Canada, 1965. № 45. P. 1–60.
- Laine K. Long-term Variations in Plant Quality and Quantity in Relation to Cyclic Microtine Rodents at Kilpisjarvi, Finnish Lapland // Acta Univ. Ouluen. 1988. A. № 198. P. 1–33.
- Perrigo G., Bronson F.H. Foraging effort, food intake, fat deposition and puberty in female mice// Biol. Reprod. 1983. V. 29(2). P. 455–463.
- Perrin M.R., Swanepoel P. Breeding biology of the bushveld gerbil Tatera leucogaster in relation to diet, rainfall and life history theory // S. Afr. J. Zool. 1987. V. 22. № 3. P. 218–227.
Supplementary files













