Genome Analysis of Two Lichen Bacteriobionts, Lichenibacterium ramalinae and Lichenibacterium minor: Factors of Virulence and Adaptation
- Authors: Pankratov T.A.1
-
Affiliations:
- Winogradsky Institute of Microbiology, Research Center of Biotechnology, Russian Academy of Sciences
- Issue: No 1 (2023)
- Pages: 22-31
- Section: МИКРОБИОЛОГИЯ
- URL: https://bakhtiniada.ru/1026-3470/article/view/135501
- DOI: https://doi.org/10.31857/S1026347023010092
- EDN: https://elibrary.ru/IMPHJF
- ID: 135501
Cite item
Full Text
Abstract
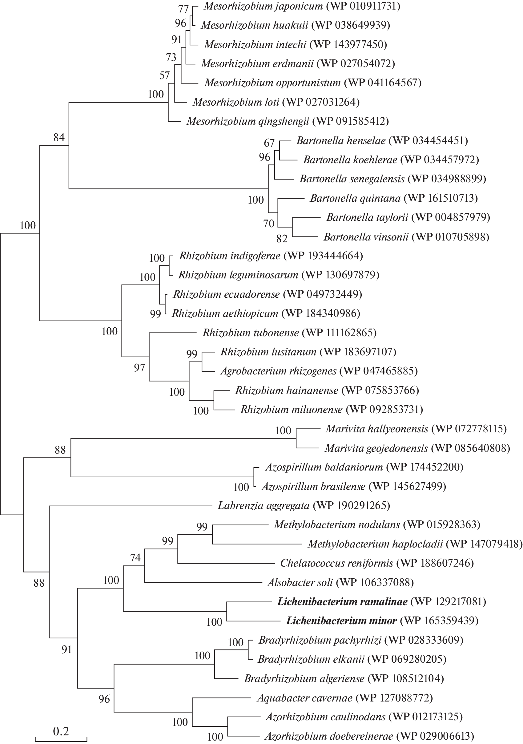
Successful invasion and adaptation of bacteria into lichen symbiosis requires the involvement of a number of physiological mechanisms that regulate interactions between bacteriobionts, mycobionts and algobionts and ensure the optimization of thallus growth and development. The genomes of two lichen bacteriobionts Lichenibacterium ramalinae and L. minor were analysed to identify those factors. No nodulation genes traditional for rhizobia were found. TIGR02302 protein has been suggested to have a similar function. Genes encoding proteins associated with the implementation of planktonic and biofilm phenotypes – flagellins and pilins – have been found. These genes have a high level of similarity with the genes of plant symbiont bacteria. Genetic determinants of virulence factors such as locus B invasion proteins, Integration host factor (IHF), sensory histidine kinases, siderophore receptor and transport proteins and monooxygenase of antibiotic synthesis (Abm) were found in the genomes of the studied bacteria. The listed genes have similarities with those in organisms forming associations of different degrees of association with plants. Based on the data obtained, the assumption of a priority association of bacteria of the Lichenibacteriaceae family with green lichen algae was suggested.
About the authors
T. A. Pankratov
Winogradsky Institute of Microbiology, Research Center of Biotechnology, Russian Academy of Sciences
Author for correspondence.
Email: tpankratov@gmail.com
Russia, 119071, Moscow
References
- Bi H., Zhang Ch. Integration host factor is required for the induction of acid resistance in Escherichia coli // Curr. Microbiol. 2014. V. 69. P. 218–224. https://doi.org/10.1007/s00284-014-0595-7
- Coleman S.A., Minnick M.F. Differential expression of the invasion-associated locus B (ialB) gene of Bartonella bacilliformis in response to environmental cues // Microb. Pathog. 2003. V. 34. P. 179–186. https://doi.org/10.1016/S0882-4010(03)00005-6
- Coleman S.A., Minnick M.F. Establishing a direct role for the Bartonella bacilliformis invasion-associated locus B (IalB) protein in human erythrocyte parasitism // Infect. Immun. 2001. V. 69(7). P. 4373–4381.
- Dutta A., Batish M., Parashar V. Structural basis of KdpD histidine kinase binding to the second messenger c-di-AMP // J Biol Chem. 2021. V. 296:100771. https:// doi.org/https://doi.org/10.1016/j.jbc.2021.100771
- Erlacher A., Cernava T., Cardinale M., Soh J., Sensen C.W., Grube M., Berg G. Rhizobiales as functional and endosymbiotic members in the lichen symbiosis of Lobaria pulmonaria L. // Front. Microbiol. 2015. V 6: article 53. https://doi.org/10.3389/fmicb.2015.00053
- Gallego V., García M.T., Ventosa A. Methylobacterium variabile sp. nov., a methylotrophic bacterium isolated from an aquatic environment // Int. J. Syst. Evol. Microbiol. 2005. V. 55(4). P. 1429–1433. https://doi.org/10.1099/ijs.0.63597-0
- Gondim A.C.S., Guimarães W.G., Sousa E.H.S. Heme-based gas sensors in nature and their chemical and biotechnological applications // BioChem. 2022. V. 2. P. 43–63. https://doi.org/10.3390/biochem2010004
- Grocholski T., Oja T., Humphrey L., Mäntsälä P., Niemi J., Metsä-Ketelä M. Characterization of the two-component monooxygenase system AlnT/AlnH reveals early timing of quinone formation in alnumycin biosynthesis // J. Bacteriol. 2012. V. 194(11). P. 2829–2836. https://doi.org/10.1128/JB.00228-12
- Gu Z., Liu Y., Wang N., Jiao N., Shen L., Liu H., Zhou Y., Liu X., Li J., Liang J., Busse H-J. Chelatococcus reniformis sp. nov., isolated from a glacier // Int. J. Syst. Evol. Microbiol. 2016. V. 66(11). P. 4525–4529. https://doi.org/10.1099/ijsem.0.001384
- Hall T.A. BioEdit: a user-friendly biological sequence alignment editor and analysis program for Windows 95/98/NT // Nucl. Acids. Symp. 1999. V. 41. P. 95–98.
- Hodkinson B.P., Gottel N.R., Schadt C.W., Lutzoni F. Photoautotrophic symbiont and geography are major factors affecting highly structured and diverse bacterial communities in the lichen microbiome // Environ. Microbiol. 2012 V. 14(1). P. 147–161. https://doi.org/10.1111/j.1462-2920.2011.02560.x
- Hug I., Deshpande S., Sprecher K.S., Pfohl T., Jenal U. Second messenger–mediated tactile response by a bacterial rotary motor // Science. 2017. V. 358. P. 531–534. https://doi.org/10.1126/science.aan5353
- Jourand Ph., Giraud E., Béna G., Sy A., Willems A., Gillis M., Dreyfus B., de Lajudie Ph. Methylobacterium nodulans sp. nov., for a group of aerobic, facultatively methylotrophic, legume root-nodule-forming and nitrogen-fixing bacteria. // Int. J. Syst. Evol. Microbiol. 2004. V. 54. P. 2269–2273. https://doi.org/10.1099/ijs.0.02902-0
- Kämpfer P., Scholz H.C., Lodders N., Loncaric I., Whatmore A.M., BusseH.-J. Camelimonas abortus sp. nov., isolated from placental tissue of cattle // Int. J. Syst. Evol. Microbiol. 2012. P. 62. P. 1117–1120. https://doi.org/10.1099/ijs.0.034389-0
- Kumar S., Stecher G., Li M., Knyaz C., Tamura K. MEGA X: Molecular evolutionary genetics analysis across computing platforms // Molecular Biology and Evolution. 2018. V. 35. P. 1547-1549. https://doi.org/10.1093/molbev/msy096
- Lee Y.M., Kim E.H., Lee H.K., Hong S.G. Biodiversity and physiological characteristics of Antarctic and Arctic lichens-associated bacteria // World J. Microbiol. Biotechnol. 2014. V. 10. P. 2711–2721. https://doi.org/10.1007/s11274-014-1695-z
- Li L., Osman G., Salam N., Mohamed O.A., Jiao J., Ma J., Asem M.D., Xiao M., Li W.-J. Limoniibacter endophyticus gen. nov., sp. nov., an alphaproteobacterium isolated from the roots of Limonium otolepis // Arch. Microbiol. 2018. V. 200. P. 663–670. https://doi.org/10.1007/s00203-017-1472-0
- Madhaiyan M., Poonguzhali S. Methylobacterium pseudosasicola sp. nov. and Methylobacterium phyllostachyos sp. nov., isolated from bamboo leaf surfaces // Int. J. Syst. Evol. Microbiol. 2014. V. 64. P. 2376–2384. https://doi.org/10.1099/ijs.0.057232-0
- Ming Y-Z., Liu L., Xian W-D., Jiao J-Y., Liu Z-T., Li M-M., Xiao M., Li W-J. Rhabdaerophilum calidifontis gen. nov., sp. nov., a novel bacterium isolated from a hot spring, and proposal of Rhabdaerophilaceae fam. nov. // Int. J. Syst. Evol. Microbiol. 2020. V. 70(4). P. 2298–2304. https://doi.org/10.1099/ijsem.0.004035
- Noh H.J., Baek K., Hwang C.Y., Shin S.C., Hong S.G., Lee Y.M. Lichenihabitans psoromatis gen. nov., sp. nov., a member of a novel lineage (Lichenihabitantaceae fam. nov.) within the order of Rhizobiales isolated from Antarctic lichen // Int. J. Syst. Evol. Microbiol. 2019. V. 69. P. 3837–3842. https://doi.org/10.1099/ijsem.0.003695
- Noh H.J., Lee Y.M., Park C.H., Lee H.K., Cho J.C., Hong S.G. Microbiome in Cladonia squamosa is vertically stratified according to microclimatic conditions // Front. Microbiol. 2020. V. 11:268. https://doi.org/10.3389/fmicb.2020.00268
- Noh H.J., Park Y., Hong S.G., Lee Y.M. Diversity and physiological characteristics of Antarctic lichens-associated bacteria // Microorganisms. 2021. V. 9(3):607. https://doi.org/10.3390/microorganisms9030607
- Okonechnikov K., Golosova O., Fursov M. et al. Unipro UGENE: a unified bioinformatics toolkit // Bioinformatics. 2012. V. 28. P. 1166–1167. https://doi.org/10.1093/bioinformatics/bts091
- Pankratov T.A. Acidobacteria in microbial communities of the bog and tundra lichens // Microbiology (Mikrobiologiya). 2012. V. 81(1). P. 51–58. https://doi.org/10.1134/S0026261711060166
- Pankratov T.A., Grouzdev D.S., Patutina E.O. et al. Lichenibacterium ramalinae gen. nov, sp. nov., Lichenibacterium minor sp. nov., the first endophytic, beta-carotene producing bacterial representatives from lichen thalli and the proposal of the new family Lichenibacteriaceae within the order Rhizobiales // Antonie van Leeuwenhoek. 2020. V. 113(4). P. 477–489. https://doi.org/10.1007/s10482-019-01357-6
- Pankratov T.A., Nikitin P.A., Patutina E.O. Genome analysis of two lichen bacteriobionts, Lichenibacterium ramalinae and Lichenibacterium minor: toxin‒antitoxin systems and secretion proteins // Microbiology. 2022. V. 91(2). P. 160–172. https://doi.org/10.1134/S0026261722020096
- Patkar R.N., Naqvi N.I. Fungal manipulation of hormone-regulated plant defense // PLoS Pathog. 2017. V. 13(6):e1006334. https://doi.org/10.1111/jpy.13032
- Pichler G., Stöggl W., Carniel F.C., Muggia L., Ametrano C.C., Holzinger A., Tretiach M., Kranner I. Abundance and extracellular release of phytohormones in aero-terrestrial microalgae (Trebouxiophyceae, Chlorophyta) as a potential chemical signaling source // J. Phycol. 2020. V. 56(5). P. 1295–1307. https://doi.org/10.1371/journal.ppat.1006334
- Rad V., Simões-Araújo J.L., Leite J., Passos S.R., Martins L.M.V., Xavier G.R., Rumjanek N.G., Baldani J.I., Zilli J.A. Microvirga vignae sp. nov., a root nodule symbiotic bacterium isolated from cowpea grown in semi-arid Brazil // Int. J. Syst. Evol. Microbiol. 2014. V. 64. P. 725–730. https://doi.org/10.1099/ijs.0.053082-0
- Sato S., Siarot L., Matsuoka J., Aono T., Oyaizu H. An Azorhizobium caulinodans ORS571 mutant with deletion of a gene encoding a TIGR02302 family protein overproduces exopolysaccharides and is defective in infection into plant host cells // Soil Sci. Plant. Nutr. 2016. V. 62(4). P. 392–398. https://doi.org/10.1080/00380768.2016.1200954
- Skipper C., Ferrieri P., Cavert P. Bacteremia and central line infection caused by Bosea thiooxidans. IDCases. 2020. 19:e00676. https://doi.org/10.1016/j.idcr.2019.e00676
- Stonehouse E., Kovacikova G., Taylor R.K., Skorupski K. Integration host factor positively regulates virulence gene expression in Vibrio cholerae // J. Bacteriol. 2008. V. 190(13). P. 4736–4748 https://doi.org/10.1128/JB.00089-08
- Sun L., Liu H., Chen W., Huang K., Lyu W., Gao X. Alsobacter soli sp. nov., a novel bacterium isolated from paddy soil, emended description of the genus Alsobacter and description of the family Alsobacteraceae fam. nov. // Int. J. Syst. Evol. Microbiol. 2018. V. 68. P. 3902–3907. https://doi.org/10.1099/ijsem.0.003088
- Tani A., Sahin N. Methylobacterium haplocladii sp. nov. and Methylobacterium brachythecii sp. nov., isolated from bryophytes. // Int. J. Syst. Evol. Microbiol. 2013. V. 63. P. 3287–3292. https://doi.org/10.1099/ijs.0.048215-0
- Tani A., Sahin N., Kimbara K. Methylobacterium oxalidis sp. nov., isolated from leaves of Oxalis corniculata // Int. J. Syst. Evol. Microbiol. 2012. V. 62. P. 1647–1652. https://doi.org/10.1099/ijs.0.033019-0
- Tarakhovskaya E.R., Maslov Yu.I., Shishova M.F. Phytohormones in Algae // Russ. J. Plant. Physl.+. 2007. V. 54(2). P. 163–170. https://doi.org/10.1134/S1021443707020021
- Tatusov R.L., Koonin E.V., Lipman D.J. A genomic perspective on protein families // Science. 1997. V. 278(5338). P. 631–637. https://doi.org/10.1126/science.278.5338.631
- Trifinopoulos J., Nguyen L.T., von Haeseler A., Minh B.Q. W-IQ-TREE: a fast online phylogenetic tool for maximum likelihood analysis // Nucl. Acids Res. 2016. V. 44. P. 232–235. https://doi.org/10.1093/nar/gkw256
- Ueki A., Kodama Y., Kaku N., Shiromura T., Satoh A., Watanabe K., Ueki K. Rhizomicrobium palustre gen. nov., sp. nov., a facultatively anaerobic, fermentative stalked bacterium in the class Alphaproteobacteria isolated from rice plant roots // J. Gen. Appl. Microbiol. 2010. V. 56(3). P. 193–203. https://doi.org/10.2323/jgam.56.193
- Urakami T., Sasaki J., Suzuki K-I., Komagata K. Characterization and description of Hyphomicrobium denitrificans sp. nov. // Int. J. Syst. Evol. Microbiol. 1995. V. 45(3). P. 528–532. https://doi.org/10.1099/00207713-45-3-528
- Van Aken B., Peres C.M., Doty S.L., Yoon J.M., Schnoor J.L. Methylobacterium populi sp. nov., a novel aerobic, pink-pigmented, facultatively methylotrophic, methane-utilizing bacterium isolated from poplar trees (Populus deltoides×nigra DN34) // Int. J. Syst. Evol. Microbiol. 1995. V. 54(4). P. 1191–1196. https://doi.org/10.1099/ijs.0.02796-0
- Verma M., Kumar M., Dadhwal M., Kaur J., Lal R. Devosia albogilva sp. nov. and Devosia crocina sp. nov., isolated from a hexachlorocyclohexane dump site // Int. J. Syst. Evol. Microbiol. 2009. V. 59(4). P. 795–799. https://doi.org/10.1099/ijs.0.005447-0
- Zhang L., Song M., Cao Q., Wu Sh., Zhao Y., Huang Y.-W., Chen K., Li S.-P., Xia Z.-Y., Jiang J.-D. Camelimonas fluminis sp. nov., a cyhalothrin-degrading bacterium isolated from river water // Int. J. Syst. Evol. Microbiol. 2015. V. 65. P. 3109–3114. https://doi.org/10.1099/ijs.0.000384




