Кинематика первой волновой моды Фарадея на боковой стенке прямоугольного сосуда
- Авторы: Калиниченко В.А.1
-
Учреждения:
- Институт проблем механики им. А. Ю. Ишлинского РАН
- Выпуск: № 5 (2024)
- Страницы: 15-24
- Раздел: Статьи
- URL: https://bakhtiniada.ru/1024-7084/article/view/283790
- DOI: https://doi.org/10.31857/S1024708424050025
- EDN: https://elibrary.ru/NRCMTG
- ID: 283790
Цитировать
Аннотация
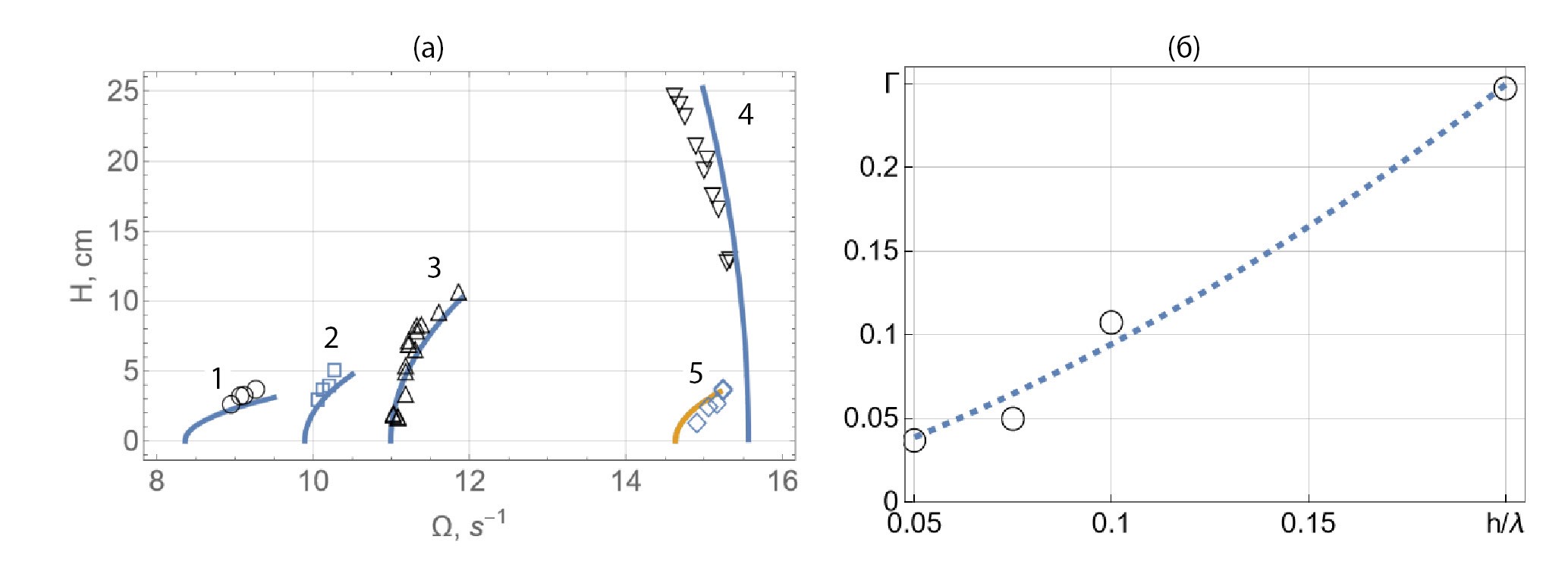
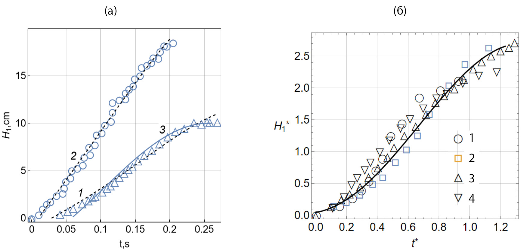
Представлены новые результаты экспериментов по исследованию первой волновой моды Фарадея на поверхности жидкости малой глубины в прямоугольном сосуде. Для регулярных волн сняты резонансные зависимости и проведен анализ волновых профилей. Показано, что наличие подвижного локального поверхностного возвышения в виде горба связано с нелинейностью волновых колебаний жидкости. Проведено сравнение с теоретической моделью нелинейных гравитационных волн. Исследован механизм разрушения первой волновой моды Фарадея, состоящий в формировании плоского струйного выброса на боковой стенке сосуда в результате фокусировки течений жидкости в растущем гребне и поверхностном горбе.
Ключевые слова
Полный текст
Об авторах
В. А. Калиниченко
Институт проблем механики им. А. Ю. Ишлинского РАН
Автор, ответственный за переписку.
Email: kalin@ipmnet.ru
Россия, Москва
Список литературы
- Hogrefe J.E., Peffley N.L., Goodridge C.L., Shi W.T., Hentschel H.G.E., Lathrop D.P. Power law sinngularities in gravity capillary waves // Physica D. 1998. V. 123. № 1. P.183–205. doi: 10.1016/S0167-2789(98)00120-1
- Zeff B.W., Kleber В, Fineberg J., Lathrop D.P. Singularity dynamics in curvature collapse and jet eruption on a fluid surface // Nature. 2000. V. 403. № 6768. P. 401–404. doi: 10.1038/35000151
- Jiang L., Perlin M., Schultz W.W. Period tripling and energy dissipation of breaking standing waves // J. Fluid Mech. 1998. V. 369. P. 273–299. doi: 10.1017/S0022112098001785
- Калиниченко В.А. О разрушении волн Фарадея и формировании струйного всплеска // Изв. РАН. МЖГ. 2009. № 4. С. 112–122.
- Шулейкин В.В. Физика моря. М.: Изд-во АН СССР, 1953. 990 с.
- Chan E.S., Melville W.K. Deep water plunging wave pressures on a vertical plane wall // Proc. R. Soc. London. Ser. A. 1988. V. 417. № 1852. P. 95–131. doi: 10.1098/rspa.1988.0053
- Лаппо Д.Д., Стрекалов С.С., Завьялов В.К. Нагрузки и воздействия ветровых волн на гидротехнические сооружения. Теория. Инженерные методы. Расчеты. Л. : ВНИИГ им. Б.Е. Веденеева, 1990. 433 c.
- Ibrahim R.A. Assessment of breaking waves and liquid sloshing impact // Nonlinear Dyn. 2020.V. 100. P. 1837–1925. doi: 10.1007/s11071-020-05605-7
- Cooker M.J., Peregrine D.H. Violent motion as near breaking waves meet a vertical wall // Breaking Waves. IUTAM. Berlin: Springer, 1992. P. 291–297. doi: 10.1007/978-3-642-84847-6_32
- Hull P., Müller G. An investigation of breaker heights shapes and pressures // Ocean Eng. 2002. V. 29(1). P. 59–79. doi: 10.1016/s0029-8018(00)00075-5
- Bredmose H., Hunt-Raby A., Jayaratne R., Bullock G.N. The ideal flip-through impact: experimental and numerical investigation // J Eng Math. 2010. V. 67. P. 115–136. doi: 10.1007/s10665-009-9354-3
- Watanabe Y., Ingram D.M. Transverse instabilities of ascending planar jets formed by wave impacts on vertical walls // Proc. R. Soc. 2015. V. A471: 20150397. doi: 10.1098/rspa.2015.039
- Lugni C., Brocchini M., Faltinsen O.M. Wave impact loads: the role of the flip-through // Phys. Fluids. 2006. V. 18. Р. 122101. doi: 10.1063/1.2399077
- Korkmaz F.C., Güzel B. Insights from sloshing experiments in a rectangular hydrophobic tank // Exp. Therm. Fluid Sci. 2023. Vol. 146. Р. 110920. doi: 10.1016/j.expthermflusci.2023.110920
- Калиниченко В.А., Нестеров С.В., Секерж-Зенькович С.Я., Чайковский А.А. Экспериментальное исследование поверхностных волн при резонансе Фарадея // Изв. РАН. МЖГ. 1995. № 1. С. 122–129.
- Калиниченко В.А. Частоты и профили стоячих изгибно-гравитационных волн // Изв. РАН. МЖГ. 2023. № 5. С. 103–109. doi: 10.31857/S1024708423600306
- Нестеров С.В. Параметрическое возбуждение волн на поверхности тяжелой жидкости // Морские гидрофиз. исследования. 1969. № 3(45). С. 87–97.
- Sekerj-Zenkovitch S.Ya., Bordakov G.A., Kalinitchenko V.A., Shingareva I.K. Faraday Resonance in water waves at nearly critical depths // Exp. Therm. Fluid Scie. 1998. V.18. No. 2. P. 123–133. doi: 10.1016/S0894-1777(98)10020-1
- Секерж-Зенькович Я.И. К теории стоячих волн конечной амплитуды на поверхности тяжелой жидкости // Докл. АН СССР. 1947. Т. 8. № 4. С. 551–553.
Дополнительные файлы












