Distinctive Features of Using the Propulsor of the Underwater Sail Type the Direct-Flow Wave Propulsor on a Semisubmerged Catamaran
- Authors: Arkhangelsky E.A.1, Boyko A.V.1, Prokofyev V.V.1
-
Affiliations:
- Lomonosov Moscow State University
- Issue: No 5 (2024)
- Pages: 3-14
- Section: Articles
- URL: https://bakhtiniada.ru/1024-7084/article/view/283788
- DOI: https://doi.org/10.31857/S1024708424050018
- EDN: https://elibrary.ru/NREMAU
- ID: 283788
Cite item
Full Text
Abstract
We present the results of experimental investigations of the efficiency of the direct flow wave propulsor and the propulsor of the underwater sail type on the models of semisubmerged catamaran boat with a small area of the section along the waterline. The effects observable in the case of the propulsor of the underwater sail type are qualitatively the same as for the previously studied swinging wing, namely, the greatest efficiency is observable, when the propulsor is situated near the free surface, while its efficiency is rapidly reduced with propulsor immersion. The propulsor efficiency varies only slightly with ship hull immersion, whereas the working frequencies are considerably reduced as compared with those of floating structures. In this case, the working frequencies vary in proportion to the model boat scale. Comprehensive studies of the direct-flow wave propulsor efficiency were performed, an inclined flat plate being fixed at the hulls of a semisubmerged ship as a working element. The optimal parameters of the propulsor were noted, when it efficiently operates on the waves with the greatest steepness (storm waves). Experiments showed that the efficiency of the wave propulsors of the swinging wing or underwater sail types in their operation ranges is somewhat higher than that of the direct-flow propulsor. However, under the rough water conditions the direct-flow propulsor has its own advantages, since precisely in this case it demonstrates its greatest efficiency, while the other versions considered are efficacious in the wavelength range dependent on the ship length and, generally speaking, do not coincide with the storm wave length.
Full Text
Экспериментальные исследования [1, 2], проведенные с традиционными волновыми движителями в условиях гидроканалов на гладких периодических волнах показали, что скорость судна, оборудованного крыльевыми волновыми движителями (ВД) при фиксированной частоте волн примерно пропорциональна их высоте. Амплитуда волн приближается к максимальной в штормовых условиях. Однако, в этих условиях крутизна волн увеличивается (достигает величин 0.07–0.09), такие волны опрокидываются и скорость частиц жидкости на гребнях волн приближается к фазовой скорости волн. Это приводит к значительному увеличению сопротивления корпуса судна, движущегося против волн. В реальных штормовых условиях взаимодействие корпуса судна с волнами приводит к значительному уменьшению скорости судна вплоть до остановки, и даже дрейфа судна по волнам (см. [3]). Но там, где обычные винты не могут обеспечить движение против волн, волновые движители вряд ли смогут это сделать.
Однако, известна конструкция судов мало подверженных воздействию волн, это, так называемые, суда с малой площадью сечения по ватерлинии (СМПВ), также часто их называют полупогруженными катамаранами. За границей такие суда обозначаются как SWATH (Small Waterplane Area Twin Hull). Суда этого типа имеют специальную форму корпуса — расположенную над водой платформу, укрепленную на двух подводных понтонах с помощью нескольких (к примеру, четырех) опор, которые образуют минимальную площадь сечения по ватерлинии. Такая конструкция применяется при постройке быстроходных судов, имеющих малое волновое сопротивление, а также, благодаря малой восприимчивости к воздействию морских волн, используется в конструкциях судов, предназначенных для ведения подводных работ в районах с большими глубинами. Исторический обзор и описание особенностей конструкции и мореходных характеристик СМПВ имеется, например, в работе [4].
Основные результаты снижения площади ватерлинии: снижение возмущающих сил и моментов качки, уменьшение продольной остойчивости и увеличение периодов качки, резкое снижение сопротивления и снижение качки на встречном волнении. Большие собственные периоды качки всех видов определяют встречное и лаговое волнение как наиболее благоприятные для СМПВ. Отмечается повышенная мореходность таких судов, а также высокая эффективность любых успокоителей качки. Последнее обстоятельство означает, что и воздействие традиционного волнового движителя (такого как качающееся крыло) на характеристики качки судна здесь гораздо сильнее чем на обычном судне. В предыдущей работе [3] было показано, что при достаточно заглубленных корпусах судна килевая качка в основном определяется взаимодействием движителя с волнами. Нужно добавить, что судно катамаранного типа наиболее подходит для установки волновых движителей, так как установка их рабочих органов в пространстве между корпусами не препятствуют стандартным судовым операциям (причаливание). Увеличенная ширина полупогруженного катамарана позволяет устанавливать волновые движители с максимальной площадью рабочих органов.
В работе [3] приведены результаты испытаний на волновом канале Института механики МГУ модели судна с малой площадью ватерлинии (СМПВ) длиной 1700 мм, оборудованной в первой серии волновым движителем типа машущее крыло с использованием подпружиненного жесткого крыльевого профиля NACA-0015. Во второй серии тот же профиль, жестко закрепленный между корпусами судна, использовался в качестве рабочего элемента прямоточного ВД. Обнаружено, что с увеличением осадки катамарана сильно меняются его резонансные свойства при взаимодействии с волнами (при осадке, характерной для СМПВ, рабочие частоты уменьшаются примерно в два раза по сравнению с плавающими корпусами. При использовании ВД типа подводный парус наблюдается тот же эффект (об этом см. ниже). Для более подробного изучения эффектов была создана модель катамарана меньшего масштаба (1:2), длиной 840 мм. Рабочие частоты модели сместились соответственно в сторону больших частот, более удобных для исследований. На модели малого масштаба исследовалась также эффективность работы прямоточного ВД, в качестве рабочего органа которого использовалась жестко закрепленная на судне наклонная пластина. В результате серии экспериментов (предыдущая работа [3] и настоящее исследование) выяснено, что в области рабочих частот эффективность волновых движителей типа качающееся крыло или подводный парус несколько выше, чем у ПВД. Однако, у ПВД другой механизм образования тяги, зависящий от амплитуды и крутизны волн и не связанный с качкой судна и ПВД, имеет преимущество на наиболее крутых волнах, в штормовых условиях.
На рис. 1 представлены зависимости высоты волн Hw (разность осредненных значений координат вершин и подошв волн) от частоты работы клиновидного волнопродуктора (ВП) для трех значений амплитуды качания клина (1 — максимальная амплитуда (max), 2 — средняя (mid) и 3 — минимальная (min)) при глубине канала 950 мм. Измерения проводились на расстоянии 20 м от клина ВП (здесь же находилась мерная база для испытания моделей судов). Видно, что высота волн в зависимости от частоты колебаний клина имеет максимум, особенно ярко выраженный для максимальной (в представленных экспериментах) амплитуды качания клина (1 на рис. 1). Для меньших амплитуд высота волн меняется более плавно — сплошные линии на рис. «Волны» аппроксимации экспериментальных точек полиномами для случаев 2 и 3. На том же рисунке тонкими линиями нанесена сетка кривых, соответствующих постоянным значениям крутизны волн (Hw / λ, где λ — длина волны).
Рис. 1. Зависимость высоты волн Hw от частоты работы клиновидного волнопродуктора, пунктирная и красная линии — аппроксимации 3-го и 2-го режимов генерации волн полиномами. Нанесена сетка линий постоянной крутизны волн при глубине 950 мм (тонкие линии, числа около кривых — значения крутизны волн). 1 — максимальная амплитуда качения клина, 2, 3 — средняя и минимальная амплитуда соответственно.
В работе [3] приведены стандартные характеристики для реальных (стохастических) штормовых волн откуда следует, что начиная с волнения в 3 балла крутизна волн остается стабильной и не превосходит величины 0.07–0.09. В книге [5] отмечается, что на глубокой воде практически обрушение наблюдается при отношении высоты волны к длине 1/14. Из данных рис. 1 следует, что уменьшение высоты волн начинает происходить как раз в диапазоне крутизны 0.07–0.09. В этом диапазоне начинается опрокидывание волн, волнение теряет свой близкий к периодичному характер. Имеются основания предполагать, что волны с максимальной для канала крутизной могут моделировать штормовые морские волны. Отметим еще тот очевидный факт, что чем меньше амплитуда генерируемых волн, тем при большей частоте этих волн достигается крутизна штормовых волн.
ОПИСАНИЕ МОДЕЛИ
Для испытаний в гидроканале были построены две модели судов с малой площадью сечения по ватерлинии (полупогружных катамаранов). Схематический чертеж модели с основными размерениями показан на рис. 2 (вид спереди). Двухкорпусная плавающая конструкцию состоит из двух полых цилиндрических пластмассовых корпусов-понтонов (1 на рис. 2) диаметром D длиной L1 со съемными носовым и кормовым обтекателями специальной формы. К каждому корпусу с верхней стороны крепятся две пенопластовых стойки эллиптического сечения (3 на рис. 2). Высота каждого из четырех пилонов модели H1. Верхняя площадка модели (2 на рис. 2) образована пенопластовыми пилонами, связанными между собой прямоугольными деревянными рейками. Расстояние между центрами понтонов — D1. В зависимости от водоизмещения модели понтоны могли плавать на поверхности воды или погружаться под поверхность.
Рис. 2. Схема модели: 1 — пластмассовые корпуса-понтоны, 2 — верхняя площадка модели, 3 — стойки эллиптического сечения, H1 — высота пилонов, D1 — расстояние между центрами понтонов, H1 — высота пластины проточной части, D2 — расстояние между пластинами.
В пространстве между корпусами судна размещена проточная часть (4 на рис. 2), формируемая двумя параллельными пластинами из оргстекла высотой H2, длиной немного меньшей длины судна L1 и расстоянием между пластинами D2. В проточной части осуществляется крепления элементов волновых движителей и стабилизатора, ширина рабочего элемента волнового движителя и стабилизатора определяется шириной проточной части D2. Боковые пластины формируют течение жидкости близкое к двумерному, что особо существенно для работы прямоточного ВД. Положение проточной части относительно корпуса судна могло регулироваться по вертикали, что позволяло легко регулировать заглубление рабочего органа ВД. В кормовой части находился горизонтальный стабилизатор, который мог устанавливаться на разной высоте относительно проточной части.
Проводились испытания моделей двух размеров. Основные размеры большой модели: длина понтонов 1700 мм, расстояние между центрами понтонов D1 = 1160 мм, диаметр понтонов 110 мм, пластины проточной части имеют высоту Н2 = 350 мм, длину 1530 мм, расстояние между пластинами D2 = 960 мм. Высота пилонов (сечение — эллипс с осями 200 и 82 мм) Н1 = 900 мм. Размеры малой модели: длина 840 мм, ширина D1 = 620 мм, D2 = 460 мм, высота пилонов Н1 = 560 мм.
ЭФФЕКТИВНОСТЬ РАБОТЫ ВД ТИПА ПОДВОДНЫЙ ПАРУС
Ранее [3] в качестве волнового движителя изучался профиль NACA-0015 с длиной хорды 170 мм (ширина профиля определяется шириной проточной части модели). В настоящей работе исследуется ВД типа подводный парус (см. [6]). Парус длиной 195 мм был закреплен на втулке, зафиксированной на стенках проточной части. Упругая связь паруса осуществлялась с помощью 4-х горизонтально натянутых резиновый жгутов (длина каждого жгута 780 мм, общая сила натяжения в состоянии покоя — 1440 гс). В проточной части судна на глубине 500 мм расположен стабилизатор (подробности в [3]), эксперименты проводились при глубине канала 950 мм и максимальной (max) амплитуде хода клина волнопродуктора.
На рис. 3 представлены зависимости средней скорости (за время наблюдения) от частоты волн при изменении осадки судна от 80 до 720 мм (остальные параметры одинаковы, заглубление оси втулки паруса 50 мм). При осадке 80 мм понтоны (диаметром 110 мм) находятся в плавающем состоянии. Максимум скорости достигается при частоте 0.77 Гц. Затем по мере роста осадки судна (уже при затопленных корпусах) скорость движения против волн уменьшается, достигает минимума и начинает возрастать. Максимум скорости смещается в сторону меньших частот волн. При осадке 720 мм он достигается при частоте 0.52 Гц. Скорость при этом лишь немного меньше случая плавающих корпусов. Нужно учесть, что высота волн здесь (65 мм) значительно меньше, чем в точке максимума для плавающих корпусов (116 мм).
Рис. 3. Зависимость средней скорости от частот волн при изменении осадки H судна.
На рис. 4 зависимости аналогичные рис. 3, только тут фиксирована осадка судна (720 мм) изменяется заглубление втулки паруса относительно невозмущенной поверхности воды. Здесь, как и в случае с профилем [3] наибольшая эффективность ВД наблюдается при заглублении паруса 50 мм (аналогичный результат был получен для качающегося профиля [3]).
Рис. 4. Зависимость средней скорости от частот волн при осадке судна 720 мм при изменении глубины заглубления H движителя.
На рис. 5 приведены данные по интенсивности качки судна (проводилось измерение вертикального перемещения луча лазера, находившегося на судне в сечении втулки крепления паруса). Осадка судна оставалась примерно одинаковой (710–730 мм), заглубление втулки 0, 50 и 300 мм. Для сравнения на том же графике приведена высота волн в зависимости от их частоты. В отличие от данных по скорости движения судна (рис. 4) максимум качки соответствует нулевому заглублению втулки крепления паруса. Наибольшая интенсивность качки смещена в сторону низких частот волн на еще большую величину по сравнению с максимумом скорости судна, причем размах качки тут заметно превосходит высоту волн. Видно, что качка быстро убывает с ростом заглубления паруса, что свидетельствует о том, что основным источником качки полупогружного катамарана является периодическая сила, действующая со стороны волн на парус.
Рис. 5. Зависимость качки судна Hs от частот волн при осадке судна 710 мм. при изменении глубины погружения втулки крепления паруса H. Глубина погружения втулки 50, 0, 300 мм (1–3). 4 — высота волн при max амплитуде работы ВП.
На рис. 6 представлено сравнение скорости движения против волн модели полупогруженного судна длиной 1700 мм с полностью погруженными корпусами — понтонами на одинаковых волнах (при max амплитуде работы волнопродуктора) для трех различных типов ВД: 1 — подводный парус длиной 195 мм, при заглублением 50 мм с осадкой 720 мм, 2 — качающийся профиль NACA-0015 длиной 200 мм при том же заглублении и с осадкой 660 мм (параметры натяжных устройств примерно одинаковы) и 3 — прямоточный ВД, в качестве рабочего элемента которого использовался тот же профиль, жестко установленный в проточной части модели судна под углом 30° при осадке судна 770 мм. Как и в случае плавающего катамарана (см. [3]) скорость движения с ВД типа подводный парус несколько меньше, чем с ВД типа качающийся профиль, а область наиболее эффективной работы сдвинута в сторону меньших частот. По сравнению с плавающим катамараном в случае полупогруженного судна рабочие частоты заметно смещены в сторону волн более низкой частоты. Для прямоточного ВД максимум скорости движения против волн смещается в сторону волн большей частоты и приближается к области генерации волн предельной крутизны (типа штормовых).
Рис. 6. Сравнение скорости движения модели против волн для трех различных типов ВД примерно с одинаковой площадью рабочего элемента и близкими осадками судна: 1 — подводный парус, 2 — жесткий профиль NACA-0015 (оба заглублены на 50 мм), 3 — прямоточный ВД (с фиксированным наклоном хорды профиля 30°).
ЭКСПЕРИМЕНТЫ НА МАЛОЙ МОДЕЛИ
Эксперименты с большой моделью полупогружного катамарана показали, что область наиболее эффективной работы движителя типа машущее крыло или подводный парус по сравнению с обычным катамараном смещается в сторону малых частот волн. В нашем случае это область небольших высот волн, а, следовательно, здесь заметно уменьшается эффект движения судна против волн. С целью переместить диапазон частот с наибольшей эффективности работы ВД типа подводный парус в область более интенсивного волнения были проведены эксперименты с меньшей моделью (длина 840 мм). Размеры этой малой модели приведены выше. Парус имел длину 100 мм, ширину 460 мм (ширина проточной части судна). Натяжное устройство — 4 резиновых нити сечением 2.4 × 2.4 мм, длиной 280 мм.
Угол отклонения паруса (также как профиля) зависит от упругости натяжного устройства. На рис. 7 показана зависимость скорости движения судна от суммарной силы натяжения нитей (в стационарных условиях), графики 1–4 соответствуют натяжению 50, 100, 200, 300 грамм силы. Осадка судна составляла 340 — 360 мм, заглубление втулки паруса 50–60 мм, стабилизатора 200–220 мм. Очевидно, что при нулевом натяжении парус превращается в флюгер не создающей подъемной силы, при большом натяжении приближается к пластине, жестко связанной с корпусом судна (стабилизатор). Данные рис. 7 показывают, что имеется оптимальная величина натяжения (в данном случае около 100 грамм силы).
Рис. 7. Зависимость скорости движения судна с подводным парусом от суммарной силы натяжения нитей: 50, 100, 200, 300 грамм силы (1–4).
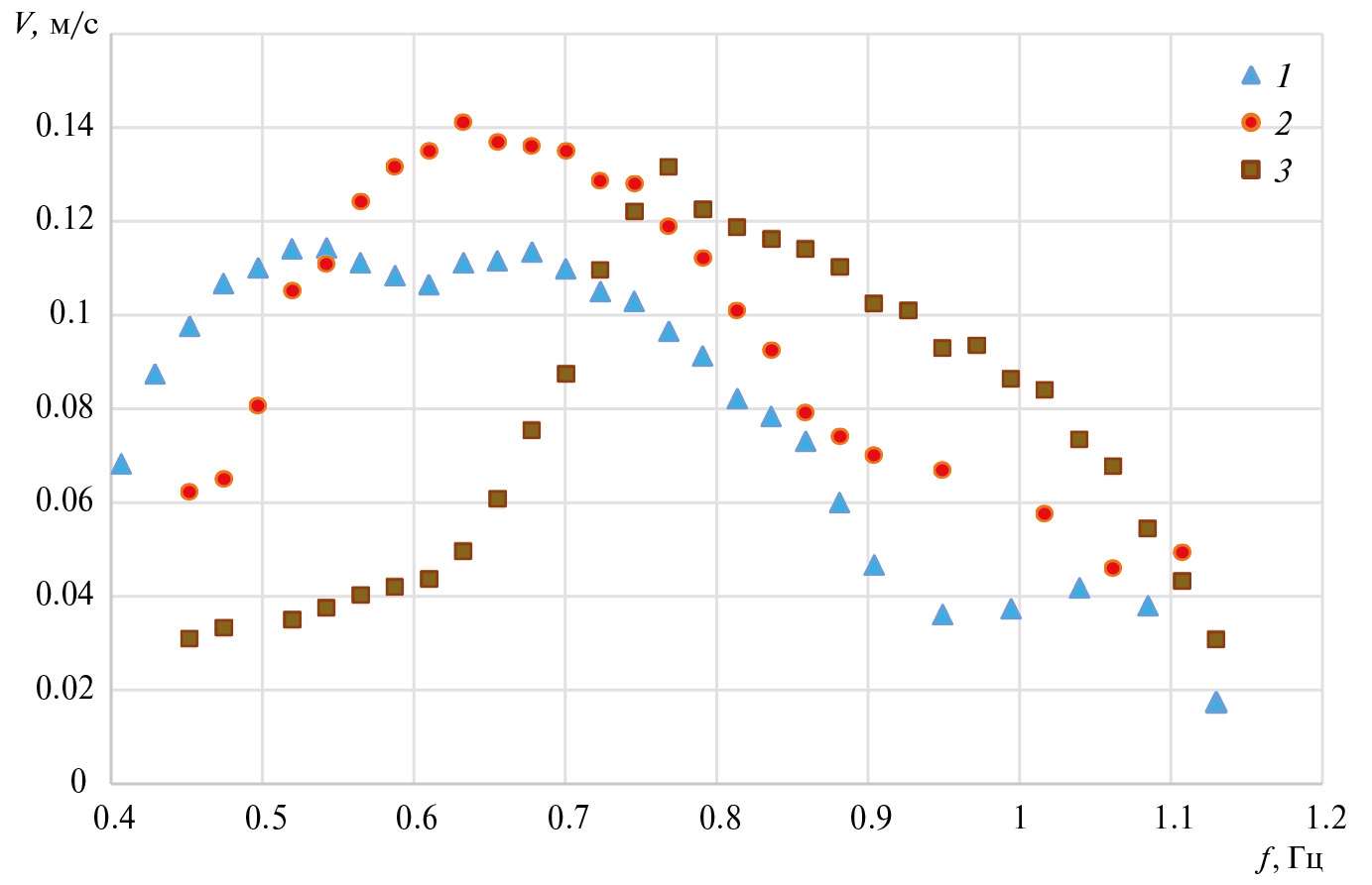
На рис. 8 показаны результаты испытаний ВД типа подводный парус на моделях полупогруженного судна различных масштабов на одинаковых волнах (max). Модель длиной 1700 мм с парусом длиной 195 мм и натяжением 1440 грамм силы испытывалась при осадках 433 и 720 мм. Малая модель длиной 840 мм с парусом длиной 100 мм и натяжением 380 грамм силы испытывалась при осадках 340 и 460 мм. Видно, что на малой модели значительно увеличились частоты наиболее эффективной работы (от 0.51 до 0.8 Гц), соответствующие длины волн уменьшились от 4.86 м до 2.46 м, то есть пропорционально уменьшению масштаба модели, так что отношение длины волн к общей длине судна остается примерно одинаковым (2.85 для большого масштаба и 2.93 для малого). Для обычных водоизмещающих судов это отношение также постоянно, но меньше примерно в два раза. Видно (см. рис. 8), что скорость малой модели по сравнению с большой увеличилась примерно в 1.6 раза, высота волн при соответствующих частотах увеличилась в 2 раза. На том же рисунке приведены зависимости скорости движения против волн при использовании прямоточного ВД на малой модели полупогружного катамарана. В качестве рабочего органа использовались пластины из оргстекла длиной 100 и 300 мм, установленные под углом 30° к оси модели. Осадка модели составляла 470 мм. Видно, что здесь максимум скорости движения судна сдвигается в сторону больших частот вплоть до момента возникновения волн предельной крутизны (штормовых волн). Исследование подробностей применения прямоточного ВД на полупогружном катамаране приведены ниже.
Рис. 8. Результаты испытаний ВД типа подводный парус и ПВД на моделях полупогруженного судна различных масштабов на одинаковых волнах. Малая модель с погружением движителя 55 мм и, осадкой корпусов 340, 460 мм (1, 2), большая модель с погружением движителя 50 мм, осадкой 433, 720 мм (3, 4), малой модели с ПВД, длина пластины 100, 300 мм (5, 6).
ПРЯМОТОЧНЫЙ ВОЛНОВОЙ ДВИЖИТЕЛЬ
На малом катамаране (длиной 840 мм) были также проведены исследования эффективности работы прямоточного ВД (ПВД, см [7]). В предыдущей работе [3] было показано, что эффективность работы ПВД значительно увеличивается с ростом осадки судна. Поэтому все исследования проведены при достаточно большой осадке — 470 мм. Во всех случаях верхняя кромка пластин устанавливалась на уровне невозмущенной поверхности жидкости (вопрос об оптимальном заглублении пластины был исследован ранее [8]). Там же было показано, что механизм создания силы тяги для качающегося профиля и ПВД принципиально различен. В первом случае создание тяги связано с подъемной силой, возникающей при обтекании профиля (или паруса) потоком жидкости, а во втором, в основном, с гидростатической силой, возникающей за счет разности уровней жидкости возникающей на пластине (как на плотине). Отметим, что здесь большую роль могут играть довольно протяженные боковые стенки проточной части, обеспечивающие двумерный характер течения в окрестности наклонной пластины.
На рис. 9 приведены зависимости скорости судна от частоты волн при различной их высоте (1 — min, 2 — mid, 3 — max). Характеристики этих волн показаны на рис. 1. Естественно, что с уменьшением высоты волн скорость движения модели уменьшается. Кроме того, точка максимума скоростей движения судна сдвигается в сторону больших частот и примерно совпадает с точкой максимума высоты волн, которая достигается при крутизне примерно равной 0.07–0.09 (см. рис. 1). Ниже приведены результаты экспериментальных исследований влияние на эффективность работы движителей параметров рабочей части прямоточного движителя (длины и наклона пластины) а также параметров волн.
Рис. 9. Зависимости скорости от частоты волн при различной высоте волн. 1 — min, 2 — mid, 3 — max.
На рис. 10 представлены зависимости скорости движения против волн от длины пластины (наклон везде одинаков 30°) для максимального (max) и минимального (min) режимов работы волнопродуктора. Осадка судна 460 мм. Разумеется, скорость движения судна больше на волнах большей амплитуды. Кроме того, максимум скорости с уменьшением высоты волн смещается в сторону больших частот и для режима min практически совпадает с максимумом высоты волн, соответствующим максимальной крутизне волн (см. рис. 1). Зависимость положения максимума скорости от длины пластины для режима max можно объяснить тем, что для короткой пластины (длина 100 мм) подошва волны может опускаться ниже ее нижней кромки, находящейся на глубине 50 мм (при частоте 0.8 Гц высота волны достигает 120 мм, см. рис. 1). В такой ситуации эффект создания тяги должен исчезать.
Рис. 10. Зависимость скорости движения судна против волн от длины пластины. Желтые знаки — режим работы волнопродуктора max, длина пластины 100, 200, 300 мм (1–3), голубые — min, длина 100, 140, 300 мм (4–6).
На рис. 11 представлены зависимости скорости от частоты волн (режим max) для пластины длиной 100 мм, осадка судна 470 мм, заглубление стабилизатора 170–175 мм. Верхняя кромка пластины установлена неизменно на нулевом уровне (в покое). Изменялся угол наклона пластины. Следовательно, нижняя кромка заглубляется по мере роста угла наклона (при изменении угла от 15° до 90° заглубление в спокойном состоянии меняется от 26 до 100 мм). Как было отмечено выше, уже при наклоне 30° заметен эффект взаимодействия подошвы волны с нижней кромкой пластины, при наклоне 15° максимум скорости достигается при высоте волн (87 мм) в три с лишним раза большей заглубления нижней кромки. При дальнейшем увеличении высоты волн нижняя кромка пластины в фазе взаимодействия с подошвой волны выходит из воды, эффект «плотины» исчезает, ситуация становится противоположной — доминирует фаза наката волны вдоль поверхности пластины. Как показано на рис. 11 в этом случае имеет место дрейф судна по волнам. При наклоне 90° волны взаимодействуют с вертикальным торцом. На умеренных волнах имеет место дрейф судна по волнам. Интересно, что на высоких волнах (высотой 143 мм) здесь опять появляется эффект «плотины» с движением судна против волн. Однако, наибольший эффект наблюдается при наклоне пластины 30°.
Рис. 11. Зависимость скорости от частоты волн для пластины длиной 100 мм при различных углах наклона пластины: 15°, 30°, 45°, 60°, 90° (1–5).
На рис. 12 представлены данные для скорости движения пластины против волн (режим работы ВП max), верхняя кромка которой установлена на нулевом уровне, а нижняя заглублена на 70 мм (такое заглубление соответствует примерно половине максимальной высоте волн и взаимодействие с подошвой волны здесь слабое). Измерения проведены для разных углов наклона: 20°, 30°, 45°, 60° (1–4). Видно, что положение максимумов скорости в зависимости от частоты для всех углов наклона примерно одинаково и почти совпадает с положением максимумов высоты волн (при крутизне 0.07 — штормовые волны). Величина максимумов скорости зависит от угла наклона пластины и наибольшие скорости судна против волн реализуются при углах наклона пластины в диапазоне 30°–45°.
Рис. 12. Зависимость скорости от частоты волн для пластин с одинаковыми положением верхней кромки (0 мм) и заглублением нижней кромки (70 мм) при различных углах наклона пластины: 20°, 30°, 45°, 60° (1–4).
ЗАКЛЮЧЕНИЕ
Проведены экспериментальных исследований в гидроканале института механики МГУ движения против волн полупогруженного катамарана длиной 1700 мм, оснащенного волновым движителем типа подводный парус. Обнаружено, что при значительно погруженных корпусах катамарана основным источником килевой качки судна является сам движитель. Качка максимальна при положении паруса вблизи свободной поверхности и быстро убывает с погружением паруса на глубину. Однако, как и в случае с волновым движителем типа качающееся крыло, максимальная эффективность движителя наблюдается при его заглублении примерно на уровень подошвы набегающих волн. При плавающих корпусах катамарана максимальная скорость наблюдается при отношении длины волн к длине судна примерно 1.5 (как и для обычных плавающих судов). С погружением корпусов катамарана (при постоянном заглублении движителя) максимальная скорость движения судна сначала падает, а затем увеличивается, причем длина наиболее эффективных волн увеличивается примерно в два раза по сравнению со случаем плавающих корпусов.
Были проведены эксперименты с моделью полупогружного катамарана примерно в 2 раза меньшего масштаба (длиной 840 мм). Оказалось, что отношение длины волн, где скорость достигает максимума, к общей длине судна, остается примерно постоянной, но по сравнению с обычным судном значительно. Зависимость скорости от натяжения упругой связи имеет максимум. Эксперименты с прямоточным волновым движителем (наклонная, жестко закрепленная на судне, пластина) показали, что максимум скорости движения судна сдвигается в сторону коротких волн, вплоть до волн предельной крутизны (примерно равной 0.07–0.09).
Проведены экспериментальные исследования влияния на эффективность работы прямоточного движителя параметров его рабочей части (длины и наклона пластины). Оказалось, что для эффективной работы пластины ПВД ее нижняя кромка должна находиться несколько ниже подошвы набегающих волн, оптимальный угол наклона пластины находится в диапазоне 30°–45°. Имеется оптимальный размер пластины, зависящий от высоты волн.
Эффективность волновых движителей типа качающееся крыло или подводный парус несколько выше, чем у ПВД. Однако, в случае штормовых условий плавания, ПВД имеет преимущество, так как именно в таких условиях показывает наивысшую эффективность, а остальные рассмотренные варианты эффективны в диапазоне длин волн, зависящим от длины судна и, вообще говоря, не совпадающим с длиной штормовых волн.
About the authors
E. A. Arkhangelsky
Lomonosov Moscow State University
Email: vlad.prokof@yandex.ru
Russian Federation, Moscow
A. V. Boyko
Lomonosov Moscow State University
Email: mailband@mail.ru
Russian Federation, Moscow
V. V. Prokofyev
Lomonosov Moscow State University
Author for correspondence.
Email: vlad.prokof@yandex.ru
Russian Federation, Moscow
References
- Глушко В.Н. Исследование влияния параметров морского волнения на величину тяги, создаваемой волновым движителем в виде колеблющегося крыла с упругой заделкой // Прикладная гидромеханика. 2009. Т. 11. С. 47–53.
- Прокофьев В.В., Такмазьян А.К., Филатов Е.В. Результаты испытаний судна с различными волновыми движителями в гидроканале // Изв. РАН МЖГ. 2019. № 6. C. 38–47
- Прокофьев В.В., Архангельский Е.А., Бойко А.В. Использование волновых движителей на судне с малой площадью ватерлинии // Изв. РАН МЖГ. 2023. №1. C. 41–53.
- Дубровский В.А, Главное о судах с малой площадью ватерлинии // Тр. Крыловского государственного научного центра. 2021. т. 3. № 397. C. 75–82
- Колс К.А. Под парусом в шторм /перевод с англ. 1985. Л.: Гидрометеоиздат. 128 с
- Прокофьев В.В., Бойко А.В., Чикаренко В.Г. Плавучий якорь. Патент № 2326018, 2008
- Прокофьев В.В., Такмазьян А.К., Филатов Е.В., Чикаренко В.Г., Якимов А.Ю. Судовой волнодвижитель. Патент № 2528449. 2014
- Прокофьев В.В., Такмазьян А.К., Филатов Е.В. Испытание и расчет движения модели судна с прямоточным волновым движителем // Изв. РАН МЖГ. 2017. №4. C. 24–38.
Supplementary files














