Self-similar solution of the first Stokes problem for non-Newtonian fluids with power-law viscosity
- Authors: Kolodezhnov V.N.1
-
Affiliations:
- Military Education and Science Center of the Air Forces "Prof. Zhukovski and Gagarin Air Force Academy"
- Issue: No 2 (2024)
- Pages: 52-57
- Section: Articles
- URL: https://bakhtiniada.ru/1024-7084/article/view/266724
- DOI: https://doi.org/10.31857/S1024708424020054
- EDN: https://elibrary.ru/rjezxc
- ID: 266724
Cite item
Full Text
Abstract
The first Stokes problem is considered for flows of non-Newtonian fluids with effective viscosity varying in accordance with the power law. Self-similar solutions are constructed for the fluids, whose mechanical behavior is described by the Ostwald – de Waele and Herschel–Bulkley rheological models with the corresponding restrictions on the nonlinearity degree exponent n. It is shown that for the Ostwald – de Waele fluid self-similar solutions exist only for 0 < n < 1, which corresponds to the pseudoplastic behavior. At the same time, self-similar solutions for the Herschel–Bulkley fluid can be obtained only at n > 1, when this fluid exhibits the properties of dilatancy.
Full Text
Среди нестационарных задач динамики вязкой несжимаемой ньютоновской жидкости с постоянным значением вязкости хорошо известна так называемая первая задача Стокса [1]. В этой задаче рассматривается неустановившееся ламинарное течение жидкости в полупространстве, которое ограничено пластиной, внезапно приведенной в своей плоскости в поступательное прямолинейное движение с постоянной скоростью. Такая задача допускает достаточно простое автомодельное решение [2]. Кроме самостоятельного интереса при проведении моделирования соответствующих гидродинамических процессов, это решение может быть использовано для тестирования различных численных методов [3, 4].
Вместе с тем, широкий круг реальных жидкостей демонстрирует более сложное механическое поведение по сравнению с ньютоновскими жидкостями [5–7]. Вязкость таких сплошных сред изменяется в зависимости от скорости деформирования. В первом приближении эта зависимость, зачастую, может быть аппроксимирована в рамках степенного закона. Именно такой вид был принят в одних из первых и хорошо известных в настоящее время нелинейных реологических моделях Оствальда – де Ваэля [8, 9] и Гершеля–Балкли [10]. Такие модели постоянно используются при рассмотрении самых различных задач гидродинамики [11, 12].
В данной работе получены автомодельные решения первой задачи Стокса для случая неньютоновских жидкостей с реологическими моделями Оствальда – де Ваэля и Гершеля–Балкли, а также проведен анализ влияния значений показателя степени нелинейного изменения эффективной вязкости в зависимости от скорости сдвига на возможность построения таких решений.
Постановка задачи
Рассмотрим одномерное, ламинарное течение вязкой несжимаемой неньютоновской жидкости, возникающее в полупространстве, ограниченном пластиной, которая мгновенно приводится в своей плоскости в поступательное прямолинейное движение с постоянной скоростью U0. Введем декартову систему координат традиционным образом, сориентировав ось Ox вдоль пластины в направлении движения, а ось Oy – по нормали к ней. В безразмерной форме уравнение, описывающее динамику жидкости в рамках таких допущений, записывается следующим образом:
(1.1)
где t – время; u = u(y, t) – скорость жидкости в направлении продольной оси Ox ; τxy – соответствующая компонента тензора напряжений; ρ – плотность жидкости; L – некоторый характерный, принимаемый в качестве масштабного, линейный размер области течения.
Здесь и далее безразмерные величины отмечены верхними штрихами.
Начальное условие, а также одно из граничных условий (на поверхности движущейся пластины) имеют вид
(1.2)
(1.3)
Естественно, что (1.1) должно быть дополнено соответствующим уравнением, определяющим с учетом реологических особенностей жидкости зависимость касательного напряжения от скорости сдвига. В свою очередь это предполагает постановку наряду с (1.3) и дополнительных граничных условий.
Случай течения жидкости Оствальда – де Ваэля
Пусть механическое поведение жидкости удовлетворяет реологической модели Оствальда – де Ваэля, в соответствии с которой в рамках рассматриваемой постановки задачи (1.1)–(1.3) имеем
(2.1)
где µeff – эффективная вязкость; k – коэффициент консистенции; n – индекс течения.
Полагая априори, что
приходим к следующей безразмерной форме записи выражения (2.1) для касательного напряжения
(2.2)
Заметим следующее. Рассматриваемая схема течения не предполагает каких-то конкретных характерных размеров. В этой связи, в качестве L предлагается выбирать величину, получаемую некоторой комбинацией прочих физических (но не геометрических) параметров задачи. Например, принимая во внимание основные положения теории размерностей, в качестве характерного размера может быть принято значение
(2.3)
Тогда с учетом (2.3) из (2.2) получаем, что
(2.4)
Подставляя теперь (2.2) с учетом (2.4) в (1.1), приходим к уравнению
(2.5)
Здесь в дополнение к (1.2), (1.3) должно быть поставлено еще одно граничное условие:
(2.6)
Введем в рассмотрение следующую безразмерную автомодельную переменную:
(2.7)
Тогда с учетом (2.7) уравнение (2.5) сводится к обыкновенному дифференциальному уравнению относительно u´(η) следующего вида:
(2.8)
При этом исходные начальное (1.2) и граничные условия (1.3), (2.6) преобразуются и записываются в форме
(2.9)
(2.10)
Отметим, что при n = 1 соотношения (2.8)–(2.10) приводят к постановке классической первой задачи Стокса для случая течения ньютоновской жидкости с постоянным значением вязкости.
Решение (2.8) с учетом условия (2.9) может быть представлено следующим образом:
(2.11)
Здесь С – неопределенная пока константа интегрирования, которая, принимая во внимание условие (2.10), должна определяться из решения уравнения
(2.12)
Анализ (2.12) приводит к следующему заключению. В случае дилатантного поведения рассматриваемой жидкости (n > 1) это уравнение не имеет решения (теряет смысл), поскольку не существует конечного отрицательного значения константы С, при котором на всем полуинтервале [0, ∞) интегрирования основание степени в квадратных скобках оставалось бы положительным. Иначе говоря, полученное автомодельное решение (2.11) может быть отнесено только к случаю жидкости с псевдопластическим поведением, когда 0 < n < 1.
В общем случае определить из (2.12) константу интегрирования аналитически представляется затруднительным за исключением некоторых частных значений параметра n. Так, при n = 0.5 имеем С = π2/3. В этой связи решение уравнения (2.12) проводили численно.
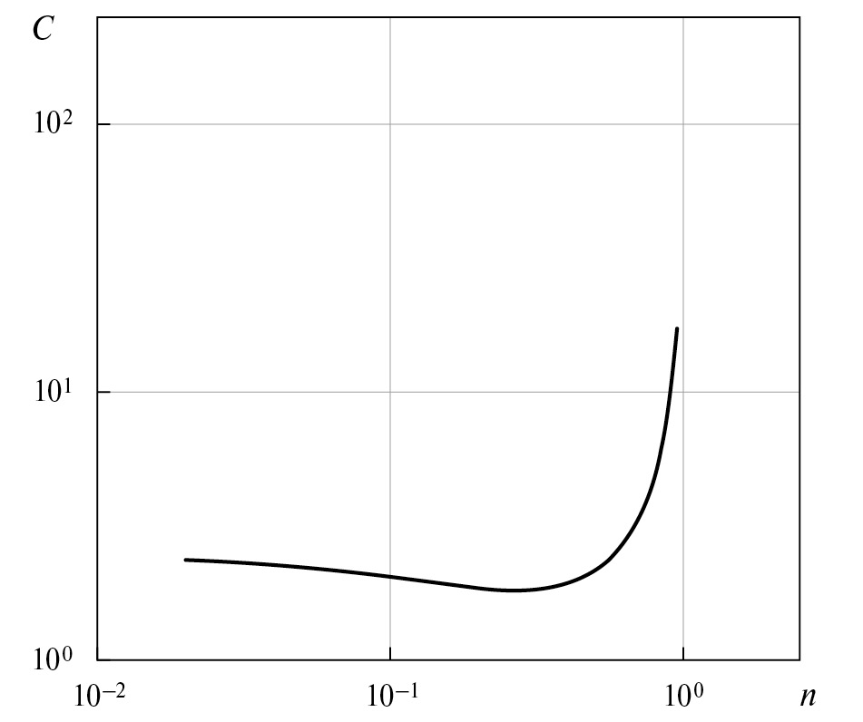
В качестве иллюстрации на рис. 1 представлена полученная зависимость значений константы интегрирования С от показателя степени n в реологической модели Оствальда – де Ваэля. Из рассмотрения этого графика следует, что функция C(n) на диапазоне 0.1 < n < 1 наиболее часто встречающихся на практике значений параметра n не является монотонной, достигая в некоторой точке n ≈ 0.271 экстремума типа минимум. При этом значению n = 1 соответствует вертикальная асимптота.
Рис. 1. Зависимость константы интегрирования C в автомодельном решении (2.11) от показателя степени n в реологической модели для жидкости Оствальда – де Ваэля, которая демонстрирует псевдопластическое поведение.
Случай течения жидкости Гершеля–Балкли
Пусть механическое поведение среды удовлетворяет реологической модели вязкопластической жидкости Гершеля–Балкли.
Особенность механического поведения такой вязкопластической жидкости применительно к рассматриваемой задаче предполагает, вообще говоря, разбиение исходной области на две зоны. В окрестности движущейся пластины будет располагаться зона сдвигового течения, в которой касательное напряжение по модулю превышает предел текучести τp. Вторая зона характеризуется тем, что жидкость в ней остается неподвижной.
Априори можно полагать, что граница раздела этих зон представляет собой параллельную пластине плоскость, которая перемещается в пространстве, удаляясь от пластины, в направлении оси Oy. При этом координата этой границы раздела представляет собой неизвестную заранее функцию времени yp = yp(t).
В безразмерной форме записи с учетом допущений и обозначений предыдущего раздела в зоне сдвигового течения выражение для касательного напряжения согласно модели Гершеля–Балкли может быть представлено следующим образом:
(3.1)
Тогда с учетом (2.4), (3.1) вновь приходим из (1.1) к уравнению вида (2.5).
Учитывая наличие границы раздела между застойной зоной и зоной сдвигового течения, в дополнение к (1.3) здесь должны быть поставлены следующие условия:
(3.2)
Последнее граничное условие в (3.2) означает, что касательное напряжение на границе раздела зон по модулю принимает значение предела текучести.
Вводя теперь в рассмотрение автомодельную переменную (2.7), вновь приходим к обыкновенному дифференциальному уравнению вида (2.8).
При этом исходные начальное (1.2) и граничные условия (1.3), (3.2) преобразуются и записываются в форме
(3.3)
(3.4)
Здесь принято обозначение
(3.5)
Отметим, что начальное условие (1.2), которое сводится к виду (2.10), выполняется в точности, поскольку в застойной зоне при ηp < η < ∞ заведомо имеем u′= 0.
Решение уравнения (2.8) для распределения скорости в зоне сдвигового течения описывается соотношением вида
(3.6)
Анализируя выражение (3.6), можно видеть, что в случае 0 < n < 1 не представляется возможным удовлетворить краевым условиям (3.3), (3.4). В этой связи построение автомодельного решения для рассматриваемой задачи возможно лишь в случае n > 1, когда жидкость Гершеля–Балкли демонстрирует дилатантное поведение.
В (3.6) значение ηp автомодельной переменной на границе раздела зоны сдвигового течения и застойной зоны, находится с учетом условия (3.3) в зависимости от значения параметра n из решения следующего уравнения:
(3.7)
Определить аналитически значение ηp из решения (3.7) получается лишь для некоторых частных значений индекса течения. Например, при n = 1.5 имеем точное значение ηp = (7.5)0.2. Для произвольного же значения индекса течения найти ηp аналитически представляется затруднительным.
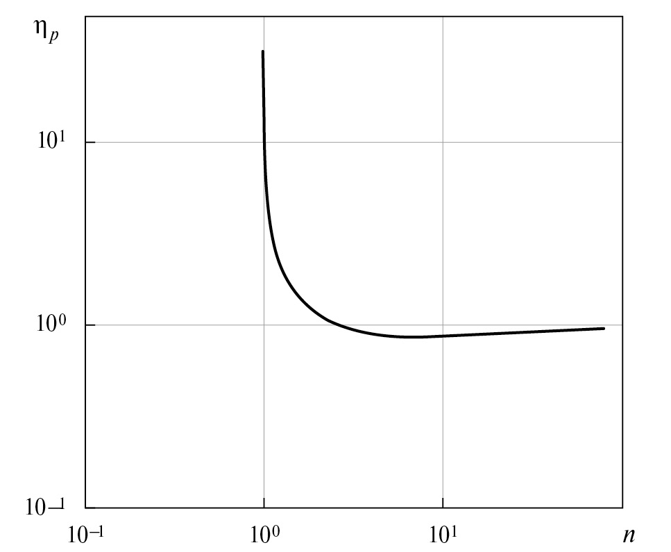
В этой связи решение уравнения (3.7) проводили численно. Результаты такого решения представлены на рис. 2 в виде графика зависимости ηp от n. Заметим, что при n ≈ 7.199 график функции ηp(n) имеет экстремум типа минимум. При этом значению n = 1 соответствует вертикальная асимптота.
Рис. 2. Зависимость значения ηp автомодельной переменной, которая определяет положение границы раздела между зоной сдвигового течения и застойной зоной для жидкости Гершеля–Балкли, от показателя степени n.
Определившись с решением ηp(n) уравнения (3.7), из (3.5) приходим к выражению
которое описывает кинематику границы раздела между зоной сдвигового течения жидкости и застойной (неподвижной) зоной.
Заключение
Проведено построение автомодельного решения в рамках постановки первой задачи Стокса для случая ламинарного течения неньютоновской жидкости, эффективная вязкость которой в зависимости от скорости сдвига описывается степенным законом.
Рассмотрены две хорошо известные реологические модели такого типа. Применительно к модели Оствальда – де Ваэля показано, что полученное автомодельное решение для распределения скорости распространяется только на случай, когда жидкость демонстрирует псевдопластическое поведение (0 < n < 1).
Что же касается модели жидкости Гершеля–Балкли, то здесь, наоборот, автомодельное решение для распределения скорости может быть получено лишь для случая, когда жидкость проявляет свойство дилатантности (n > 1).
About the authors
V. N. Kolodezhnov
Military Education and Science Center of the Air Forces "Prof. Zhukovski and Gagarin Air Force Academy"
Author for correspondence.
Email: kvn117@mail.ru
Russian Federation, Voronezh, 394064
References
- Stokes G.G. On the effect of internal friction of fluids on the motion of pendulums // Trans. Cambr. Phil. Soc. 1851. V. IX. Part II. Cambridge: Printed at the Pitt Press / by John W. Parker. P. 1–99. https://archive.org/details/b22464074/page/n1/mode/2up
- Шлихтинг Г. Теория пограничного слоя. М.: Наука, 1974. 712 с.
- Янилкин Ю.В., Топорова О.О., Стадник А.Л., Корзакова Л.Е. Об аппроксимации вязкости разностных схем и расчеты течений вязкой жидкости // ВАНТ. Сер. ММФП. 2016. № 3. С. 3–17.
- Никонов В.В. О тестировании конечно-разностной схемы моделирования процесса вязкой диффузии с учетом сжимаемости газа в двумерном случае // Изв. Самар. науч. центра РАН. 2020. Т. 22. № 5. С. 128–131.
- Виноградов Г.В., Малкин А.Я. Реология полимеров. М.: Химия, 1977. 440 c.
- Астарита Дж., Марруччи Дж. Основы гидромеханики неньютоновских жидкостей. М.: Мир, 1978. 312 с.; Astarita G., Marrucci G. Principles of Non-Newtonian Fluid Mechanics. London: McGraw-Hill, 1974. 289 p.
- Малкин А.Я., Исаев А.И. Реология. Концепции, методы, приложения. М.: Профессия, 2007. 560 с.
- De Waele A.A. Viscometry and plastometry // J. Oil Colour Chem. Assoc. 1923. V. 6. P. 33–88.
- Ostwald W. Ueder die rechnerische Durstelung des Strukturgrbietes der Viskositat // Koll. Zeitschr. 1929. V. 47. P. 176–187. https://doi.org/10.1007/BF01496959
- Herschel W.H., Bulkley R. Konsistenzmessungen von Gummi-Benzollösungen // Koll. Zeitschr. 1926. V. 39. P. 291–300. https://doi.org/10.1007/BF01432034
- Борзенко Е.И., Дьякова О.А., Шрагер Г.Р. Ламинарное течение степенной жидкости в Т-образном канале при заданных перепадах давления // Изв. РАН. МЖГ. 2019. № 4. С. 63–71.
- Рыльцев И.А., Рыльцева К.Е., Шрагер Г.Р. Кинематика течения степенной жидкости в трубе переменного сечения // Вестн. Томск. гос. ун-та. Матем. и мех. 2020. № 63. С. 125–138.
Supplementary files





