Диагностика ионизационных процессов в углеводородном пламени с использованием вольтамперных характеристик
- Авторы: Полянский В.А.1, Панкратьева И.Л.1
-
Учреждения:
- Московский государственный университет им. М.В. Ломоносова
- Выпуск: № 1 (2024)
- Страницы: 77-82
- Раздел: Статьи
- URL: https://bakhtiniada.ru/1024-7084/article/view/262491
- DOI: https://doi.org/10.31857/S1024708424010049
- EDN: https://elibrary.ru/sduwdg
- ID: 262491
Цитировать
Полный текст
Аннотация
Рассматривается возможность оценки ионизационных параметров высокотемпературных газовых смесей, образующихся в результате процессов горения, на основе вольтамперных характеристик, измеренных с помощью электродов, создающих в исследуемых средах внешнее электрическое поле.
Полный текст
Проблемы, связанные с повышением эффективности горения различного типа газовых смесей, привлекают внимание исследователей длительное время и до сих пор не теряют своей актуальности. Один из путей в этом направлении основан на применении внешних электрических полей для воздействия на горящую среду [1, 2].
Механизмы взаимодействия пламени с электрическим полем рассмотрены в работах [3, 4]. Показано, что даже в отсутствии приложенного поля в области больших градиентов интенсивности источника ионизации горящей газовой смеси образуются зоны некомпенсированного электрического заряда, где возникают объемные кулоновские силы. При наличии внешнего электрического воздействия эти силы могут тем или иным образом влиять на поведение пламени.
Для их расчета, очевидно, необходимо иметь информацию об электрических свойствах среды, в частности о степени ионизации пламени. Для этой цели можно использовать вольтамперную характеристику (ВАХ), измеряемую с помощью электродов, создающих в среде внешнее электрическое поле. Далее на основе теоретических расчетов предложен способ их обработки, позволяющий получить оценку ионизационных параметров горящей газовой смеси.
ПОСТАНОВКА ЗАДАЧИ
Электрогидродинамическая модель среды и общая постановка задачи о взаимодействии горящей газовой смеси с внешним электрическом полем подробно описаны в работах [3, 4], поэтому здесь мы ограничимся краткой постановкой задачи.
Рассматривается многокомпонентная химически реагирующая газовая смесь, содержащая заряженные частицы двух сортов: с положительным и отрицательным знаком заряда (однократно положительно заряженные доминирующие ионы и свободные электроны).
В уравнениях для заряженных частиц учитывается диффузия и дрейф в электрическом поле, объемные реакции химической ионизации и диссоциативной рекомбинации. Объемный источник заряженных частиц зависит от концентраций реагирующих компонент смеси и от констант скоростей реакций хемоионизации и диссоциативной рекомбинации, величина которых, в основном, определяется температурой и сортом доминирующих ионов.
В окрестности границ пламени и в нем самом, очевидно, имеются большие градиенты концентраций компонент и температуры, следовательно, существует сильная неоднородность источника заряженных частиц. В данной работе, как и в исследованиях [3, 4], для анализа ЭГД-характеристик среды пространственная неоднородность задается в виде некоторой модельной ступенчатой функции W(x). Считается, что эта функция зависит только от координаты x, поперечной к стенкам плоского канала. По порядку величины в области максимальных значений Wmax использованная модельная функция соответствует наблюдаемым в экспериментах значениям.
Для исследования ВАХ на основе расчета электрогидродинамических свойств среды выбрана следующая упрощенная схема: область тепловыделения и ионизации за счет экзотермических реакций горения и реакций хемоионизации располагается между пристеночными холодными слоями, где величина ионизационного источника мала, хотя там и содержатся заряженные частицы из-за переноса их из горячей области. Область, где W(x) ≠ 0, включает в себя как фронт горения, так и область продуктов горения, а ее ширина L, как и высота ступеньки Wmax, являются варьируемыми параметрами задачи.
Система уравнений в размерных переменных для концентраций ионизованных компонент реагирующей среды, характеризующих электрические свойства ее самой, электрического потенциала и напряженности электрического поля, в стационарном приближении имеет вид [5]
(1.1)
(1.2)
(1.3)
Здесь величины ni , Ui , Di , bi — соответственно концентрации ионов (i = 1) и электронов (i = 2), нормальные к стенкам компоненты диффузионной скорости этих частиц, коэффициенты диффузии и подвижности; W(x) — эффективная скорость объемной реакции ионизации, a — константа скорости объемной электрон-ионной диссоциативной рекомбинации, E — поперечная компонента напряженности электрического поля, ei — заряд частицы, F — электрический потенциал, q — плотность объемного заряда, Js — плотность полного тока.
При записи уравнений сделано предположение, что процесс стационарный, конвективный перенос не учитывается, все параметры среды зависят только от координаты x, перпендикулярной стенкам канала. Стенки канала проводящие и идеально каталитические для заряженных частиц. Расчеты проводятся для различных отрицательных потенциалов одной из стенок. Потенциал другой стенки принимается нулевым. В соответствии с этим граничные условия для уравнений (1.1)–(1.3) запишем в виде (x = 0, h — координаты стенок канала):
(1.4)
Задача (1.1)–(1.4) решается численно методом установления по неявным разностным схемам с применением матричной прогонки (использовался разработанный авторами пакет CELL).
Уравнения и граничные условия предварительно записываются в безразмерном виде с характерными значениями входящих в задачу параметров. При этом координата отнесена к ширине канала h, концентрации заряженных частиц отнесены к n0 = (w0 /a0)0.5, где w0 = 1015 см–3с–1 , a0 = 6 · 10–7 см3с–1, скорость ионизации — к величине w0 , объемный заряд — к en0, подвижности компонент — к подвижности ионов b0, электрический потенциал — к тепловому kT0/e, поле — к kT0/eh, T0 = 1300 K. Плотность электрического тока J s отнесена к характерному току ионной компоненты J0 = (kT0 b0w00.5) /a00.5h.
Еще раз отметим принимаемую в расчетах модель явления: область горения создает источник заряженных частиц W, между электродами задается от внешних источников постоянная во времени разность электрического потенциала, при этом учитывается также индуцированное ионизованной средой электрическое поле. В процессе решения вычисляется плотность полного тока на электроды для разных значений приложенного напряжения. Далее все результаты численных расчетов приведены для безразмерных параметров.
РЕЗУЛЬТАТЫ РАСЧЕТОВ
В расчетах используются ступенчатые функции W(x) разной конфигурации [3], задающие неоднородный источник заряженных частиц между электродами, Детали кинетического процесса на границах и внутри источника для построения ВАХ большого значения не имеют и в расчетах не учитываются. Электроды, создающие внешнее электрическое поле, имеют безразмерные координаты x = 0 и x = 1. Распределения ЭГД- параметров среды для различных значений приложенного напряжения приведены в [4].
Результаты расчетов ВАХ для разных конфигураций источника W(x) представлены на рис. 1. Видно, что есть слабо нелинейный участок ВАХ, когда растет по абсолютной величине ток на отрицательно заряженный электрод с увеличением напряжения на нем, и участок насыщения с постоянным значением тока при дальнейшем росте напряжения. На нелинейность ВАХ оказывают влияние ширина и высота ступеньки.
Рис. 1. Вольтамперные характеристики для трех различных конфигураций факела по ширине и интенсивности (высоты ступеньки) источника ионизации W. Линии: 1 — W = 10, 0.2 < x < 0.8; 2 — W = 5, 0.2 < x < 0.8; 3 — W = 10, 0.4 < x < 0.6; 4 — W = 6, 0.4 < x < 0.6; 5 — W = 4, 0.4 < x < 0.6; 6 – W = 10, 0.47 < x < 0.53; 7 – W = 4, 0.47 < x < 0.53.
Величина тока насыщения Jsat также зависит от параметров функции W(x), моделирующей факел. Ток насыщения есть во всех вариантах расчетов.
Заметим, что в традиционных зондовых измерениях угол наклона линейной части ВАХ применяется для определения концентрации электронов в среде. В данном исследовании для диагностики используется зависимость тока насыщения от характеристик среды.
На рис. 2, 3 можно видеть, что высота ступеньки и ширина, т. е. интенсивность ионизации Wmax и размер зоны ионизации L, сильно влияют на величину тока насыщения. При этом имеют место линейные зависимости от каждого из этих параметров. Эти факторы дают возможность написать следующее соотношение для тока насыщения:
(2.1)
Здесь A — некоторый коэффициент пропорциональности, который нужно определить из расчетов, L — задаваемая из экспериментальных данных ширина ступеньки, Wmax — высота ступеньки (принимаемая в модели эффективная величина источника заряженных частиц в области горения).
Рис. 2. Зависимость тока насыщения от интенсивности источника заряженных частиц W для разной ширины горящей области L. Линии: 1 — L = 0.06, 2 — L = 0.2, 3 — L = 0.6, 4 — L = 1.
Рис. 3. Зависимость тока насыщения Jsat от характерного размера источника заряженных частиц L для разных W. Линии: 1 – W = 2, 2 – W = 4, 3 – W = 6, 4 – W = 8, 5 – W = 10.
Зависимость (2.1) представлена на рис. 4 (линия 1).
Рис. 4. Зависимость тока насыщения Jsat от произведения LW (линия 1); линия 2 – величина А в соотношении (2.1) для разных значений LW.
Проведенные расчеты для широких диапазонов значений Wmax и L позволяют найти величину коэффициента пропорциональности: А = 1500. Как можно видеть (линия 2), значение этого коэффициента не меняется почти во всем диапазоне изменений произведения LW.
Таким образом, измеряя в эксперименте ток насыщения и ширину области горения, можно получить в безразмерном виде величину эффективной скорости ионизации в пламени
(2.2)
Это соотношение можно использовать для количественной оценки ионизационного процесса при горении газовых смесей.
В размерных величинах скорости ионизации, плотности тока и ширины факела (обозначенных звездочкой) соотношение (2.2) записывается в виде где B = h2(w0a0 )0.5/1500b0kT0, нижний индекс 0 обозначает задаваемые характерные значения параметров задачи.
Если электроды полностью погружены в реагирующую среду и нет неоднородности источника заряженных частиц, области объемного заряда образуются в среде за счет граничных условий на поверхностях электродов и представляют собой обычные дебаевские слои, деформируемые приложенными электрическими полями.
Заметим, что в большинстве описанных в литературе экспериментов по изучению влияния поля на пламя электроды располагаются вне зоны горения. В слабом приложенном поле распределения безразмерных электрогидродинамических параметров среды для случая погруженных электродов представлено на рис. 5, 6.
Рис. 5. Электроды полностью погружены в область горения. Распределения концентраций заряженных частиц и объемного заряда q в слабом приложенном поле (W = 4, L = 1, Fw = –100). Линии: 1 — n1, 2 — n2, 3 — q.
Рис. 6. Электроды полностью погружены в область горения. Распределения электрического потенциала F (линия 1) и напряженности поля E (линия 2) в слабом приложенном поле (W = 4, L = 1, Fw = –100).
Видно, что за счет разной подвижности заряженных частиц у стенок появляются дебаевские слои объемного заряда, образуемого положительными ионами. Более подвижные электроны быстрее поглощаются стенками в процессе установления стационарного состояния среды. Максимальное значение концентрации ионов у стенок выше их равновесного значения.
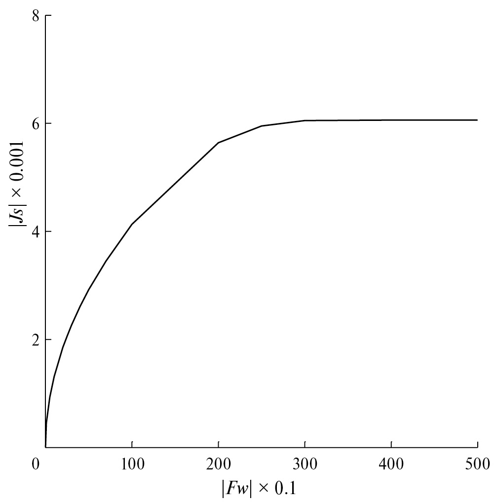
Вольтамперная характеристика для конфигурации, когда электроды полностью погружены в область ионизации, аналогична ВАХ для других рассмотренных расположений электродов. На рис. 7 приведена ВАХ для этого случая при значении W = 4, (0 < x < 1). Здесь можно видеть нелинейность на всем участке ВАХ до значений напряжения, при которых начинается насыщение тока.
Рис. 7. Вольтамперные характеристики электродов, полностью погруженных в область ионизации (W = 4, L = 1).
ОБСУЖДЕНИЕ РЕЗУЛЬТАТОВ
В отличие от зондового подхода к диагностике ионизованной газовой смеси, когда угол наклона линейной части зондовой ВАХ на участке роста тока позволяет найти концентрацию заряженных частиц в среде, в рассматриваемом случае факела пламени информативной является величина тока насыщения, которая дает возможность оценить эффективное значение источника заряженных частиц Wmax.
Величину Wmax можно использовать при оценке справедливости кинетических расчетов процесса горения, где учитываются десятки компонент и большое количество констант скоростей химических реакций, а также для оценки степени ионизации в пламени из решения уравнения сохранения для квазинейтральной концентрации заряженных частиц.
Заметим, что угол наклона ВАХ на начальном участке может быть полезен для оценки Wmax, если в эксперименте не удается достичь тока насыщения раньше электрического пробоя среды из-за слишком сильного приложенного напряжения.
Следует отметить, что в рассматриваемых условиях отсутствия инжекции заряженных частиц с поверхности электродов с увеличением приложенного напряжения на ВАХ нет участка кривой Никурадзе с экспоненциальным ростом тока в очень сильных полях.
ЗАКЛЮЧЕНИЕ
При изучении способов воздействия на пламя приложенным электрическим полем в целях повышения эффективности процессов горения газовой смеси можно использовать электроды, создающие напряжение, для построения ВАХ-среды. В работе показано, что участок ВАХ, соответствующий току насыщения, дает возможность получить оценку величины эффективной скорости ионизации в зоне горения.
ФИНАНСИРОВАНИЕ
Работа финансирована за счет средств бюджета института (учреждения, организации). Никаких дополнительных грантов на проведение или руководство данным конкретным исследованием получено не было.
КОНФЛИКТ ИНТЕРЕСОВ
Авторы работы заявляют, что у них нет конфликта интересов.
Об авторах
В. А. Полянский
Московский государственный университет им. М.В. Ломоносова
Автор, ответственный за переписку.
Email: ilpan@imec.msu.ru
Научно-исследовательский институт механики
Россия, МоскваИ. Л. Панкратьева
Московский государственный университет им. М.В. Ломоносова
Email: ilpan@imec.msu.ru
Научно-исследовательский институт механики
Россия, МоскваСписок литературы
- Karnani S, Dunn-Rankin D. Detailed characterization of DC electric field effects on small non-premixed flames // Combust. Flame. 2015. V. 162(7). P. 2865–2872.
- Gan Y.H., Wang M., Luo Y.L., Chen X.W., Xu J.L. Effects of direct-current electric fields on flame shape and combustion characteristics of ethanol in small scale // Adv. Mech. Eng. 2016. V. 8(1). P. 1–14.
- Власов П.А., Панкратьева И.Л., Полянский В.А. Исследование ЭГД-структуры течения высокотемпературной газовой смеси с неоднородным источником заряженных частиц // Изв. РАН. МЖГ. 2022. № 6. С. 94–100.
- Власов П.А., Панкратьева И.Л., Полянский В.А. Исследование механизмов взаимодействия углеводородного пламени с электрическим полем // Изв. РАН. МЖГ. 2023. № 4. С. 108–116.
- Pankratieva I.L., Polyanskii V.A. Modeling electrohydrodynamic flows in slightly conducting liquids // J. Applied Mechanics and Technical Physics. 1995. V. 36. № 4. P. 513–519.
Дополнительные файлы










